人教A版 (2019)必修 第二册7.3* 复数的三角表示教学设计及反思
展开第七章 复数
7.3* 复数的三角表示
7.3.2 复数乘、除运算的三角表示及几何意义
教学设计
一、教学目标
- 通过复数的几何意义,了解复数的三角表示。
- 了解复数乘、除运算的三角表示及几何意义。
二、教学重难点
- 教学重点
复数乘、除运算的三角表示及几何意义。
- 教学难点
复数乘、除运算的三角表示及几何意义。
三、教学过程
- 新课导入
前面,我们研究了复数代数形式的乘、除运算,下面我们利用复数的三角表示研究复数的乘、除运算及其几何意义。
- 探索新知
如果把复数z1,z2分别写成三角形式z1=r1(cos
1+isin
1),z2= r2(cos
2+isin
2),你能计算z1z2并将结果表示成三角形式吗?
根据复数的乘法法则以及两角和的正弦、余弦公式,可以得到
z1z2=r1(cos
1+isin
1)
r2(cos
2+isin
2)
= r1r2(cos
1+isin
1) (cos
2+isin
2)
= r1r2[(cos
1cos
2-sin
1sin
2)+i(sin
1cos
2+cos
1sin
2)]
= r1r2[cos(
1+
2)+isin(
1+
2)]
即r1(cos
1+isin
1)
r2(cos
2+isin
2)= r1r2[cos(
1+
2)+isin(
1+
2)]
这就是说,两个复数相乘,积的模等于各复数的模的积,积的辐角等于各复数的辐角的和。
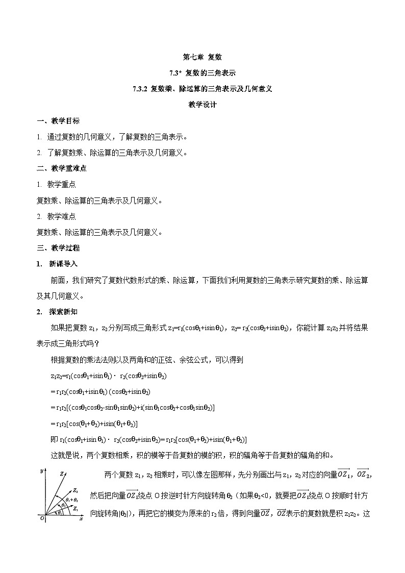
两个复数z1,z2相乘时,可以像左图那样,先分别画出与z1,z2对应的向量
,
,然后把向量
绕点O按逆时针方向旋转角
2(如果
2<0,就要把
绕点O按顺时针方向旋转角|
2|),再把它的模变为原来的r2倍,得到向量
,
表示的复数就是积z1z2。这就是复数乘法的几何意义。
设z1=r1(cos
1+isin
1),z2= r2(cos
2+isin
2),且z1
z2,因为r2(cos
2+isin
2)
[cos(
1-
2)+isin(
1-
2)]= r1(cos
1+isin
1),所以根据复数除法的定义,有
[cos(
1-
2)+isin(
1-
2)]。
这就是说,两个复数相除,商的模等于被除数的模除以除数的模所得的商,商的辐角等于被除数的辐角减去除数的辐角所得的差。
- 课堂练习
见课本P89练习及习题。
- 小结作业
小结:本节课学习了复数乘、除运算的三角表示及几何意义。
作业:完成本节课课后习题。
四、板书设计
7.3.2复数乘、除运算的三角表示及几何意义
复数乘法运算的三角表示:r1(cos
1+isin
1)
r2(cos
2+isin
2)= r1r2[cos(
1+
2)+isin(
1+
2)]
复数除法运算的三角表示:
[cos(
1-
2)+isin(
1-
2)]
数学必修 第二册7.3* 复数的三角表示教案设计: 这是一份数学必修 第二册7.3* 复数的三角表示教案设计,共2页。
2020-2021学年7.3* 复数的三角表示教学设计及反思: 这是一份2020-2021学年7.3* 复数的三角表示教学设计及反思,共3页。
2020-2021学年7.3* 复数的三角表示教学设计及反思: 这是一份2020-2021学年7.3* 复数的三角表示教学设计及反思,共7页。教案主要包含了教学目标,教学重难点,教学过程等内容,欢迎下载使用。

