高中数学人教A版 (2019)必修 第二册6.1 平面向量的概念教案设计
展开第六章 平面向量及其应用
6.1 平面向量的概念
教学设计
一、教学目标
- 通过对生活中力、速度、位移等的分析,了解平面向量的实际背景;
- 理解向量的意义及几何表示;
- 掌握相等向量与共线向量的意义.
二、教学重难点
- 教学重点
掌握向量、相等向量、共线向量的概念及向量的几何表示.
- 教学难点
对共线向量的理解及掌握.
三、教学过程
(一)新课导入
师:我们在学习物理时,学过力、位移、速度,它们有什么共同属性呢?
生:既有大小,又有方向.
师:下面我们来学习这些量.
(二)探索新知
- 问:我们对这些既有大小,又有方向的量给出一个定义,叫做向量,并且把只有大小,没有方向的量叫做数量.同学们来举出你知道的向量与数量的例子.
(学生举手回答)
如,向量:作用力、反作用力、加速度等;数量:身高、体重、面积、质量等.
- 问:数量可以用数轴上的点来表示吗?
答:可以,因为数量可以用实数表示,而实数与数轴上的点一一对应,所以数量可用数轴上的点表示,而且不同的点表示不同的数量.
问:如何表示向量呢?
在表示位移的时候,若小船以A为起点,B为终点,我们可以用连接A,B两点的线段长度代表小船行进的距离,在终点B处加上箭头表示小船行驶的方向.于是,这条“带有方向的线段”就可以用来表示位移.同样,我们可以用带箭头的线段来表示向量,线段的长短表示向量的大小,箭头的指向表示向量的方向.
在线段AB中,假设A为起点,B为终点,我们就说线段AB具有方向,具有方向的线段叫做有向线段.通常在有向线段的终点处画上箭头表示它的方向.以A为起点、B为终点的有向线段记作
,线段AB的长度也叫做有向线段
的长度,记作
.
问:总结有向线段的几个要素.
有向线段的三要素:起点、方向、长度.
向量可以用有向线段
来表示,我们把这个向量记作向量
.有向线段的长度
表示向量的大小,有向线段的方向表示向量的方向.
向量
的大小称为向量
的长度(或称模),记作
.长度为0的向量叫做零向量,记作
.长度等于1个单位长度的向量,叫做单位向量.向量也可用字母
,…表示.
例1(课本P3)
- 方向相同或相反的非零向量叫做平行向量.向量
与
平行,记作
.
零向量与任意向量平行,即对于任意向量
,都有
.
长度相等且方向相同的向量叫做相等向量. 向量
与
相等,记作
.
任意两个相等的非零向量,都可用同一条有向线段表示,并且与有向线段的起点无关;同时,两条方向相同且长度相等的有向线段表示同一个向量,因为向量完全由它的模和方向确定.
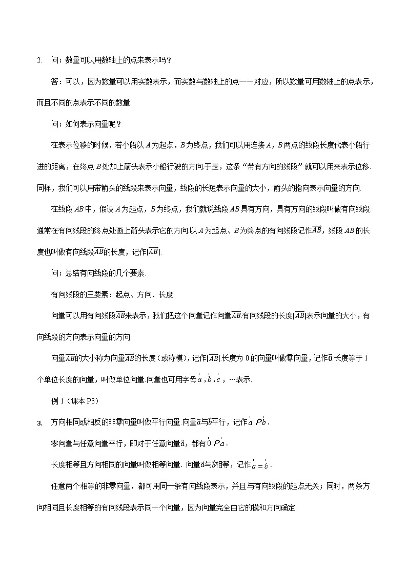
如图,
是一组平行向量,任作一条与
所在直线平行的直线l,在l上任取一点O,则可在l上分别作出
,
,
.这就是说,任一组平行向量都可以平移到同一条直线上,因此,平行向量也叫做共线向量.
![]()

例2.(课本P4)
(三)课堂练习
1.回答下列问题:
(1)平行向量是否一定方向相同?(不一定)
(2)不相等的向量是否一定不平行?(不一定)
(3)与零向量相等的向量必定是什么向量?(零向量)
(4)与任意向量都平行的向量是什么向量?(零向量)
(5)若两个向量在同一直线上,则这两个向量一定是什么向量?(平行向量)
(6)两个非零向量相等当且仅当什么?(长度相等且方向相同)
(7)共线向量一定在同一直线上吗?(不一定)
2.如图,EF是△ABC的中位线,AD是BC边上的中线,在以A、B、C、D、E、F为端点的有向线段表示的向量中请分别写出:

(1)与向量
共线的向量有________个,分别是________________________________;
(2)与向量
的模一定相等的向量有________个,分别是________________________;
(3)与向量
相等的向量有________个,分别是_______________________.
答案:(1)7;
、
、
、
、
、
、
;
(2)5;
、
、
、
、
;
(3)2;
、
.
(四)小结作业
- 小结:
(1)向量的定义;
(2)有向线段的三要素及向量的几何表示;
(3)向量的模、零向量、单位向量的定义及表示;
(4)平行向量、相等向量、共线向量.
- 作业:
四、板书设计
6.1 平面向量的概念
- 向量的定义;
- 有向线段的三要素;
- 向量的模、零向量、单位向量的定义;
- 平行向量、相等向量、共线向量的定义.
数学必修 第二册6.1 平面向量的概念教案及反思: 这是一份数学必修 第二册6.1 平面向量的概念教案及反思,文件包含人教版九年级上册《数学》专辑参考答案pdf、人教版九年级上册《数学》期末专项复习质量评测卷二次函数pdf等2份试卷配套教学资源,其中试卷共10页, 欢迎下载使用。
高中数学人教A版 (2019)必修 第二册6.1 平面向量的概念教学设计及反思: 这是一份高中数学人教A版 (2019)必修 第二册6.1 平面向量的概念教学设计及反思,共4页。
数学必修 第二册6.3 平面向量基本定理及坐标表示教学设计: 这是一份数学必修 第二册6.3 平面向量基本定理及坐标表示教学设计,共4页。

