


生物高二暑假作业之巩固练习9 生物技术与工程含答案解析
展开暑假练习09
生物技术与工程
例1.用DNA重组技术可以赋予生物以新的遗传特性,创造出更符合人类需要的生物产品。在此过程中需要使用多种工具酶,其中4种限制性核酸内切酶的切割位点如图所示。
回答下列问题:
(1)常用的DNA连接酶有E.coli DNA连接酶和T4DNA连接酶。上图中__________酶切割后的DNA片段可以用E.coli DNA连接酶连接。上图中___________酶切割后的DNA片段可以用T4DNA连接酶连接。
(2)DNA连接酶催化目的基因片段与质粒载体片段之间形成的化学键是____________。
(3)DNA重组技术中所用的质粒载体具有一些特征,如质粒DNA分子上有复制原点,可以保证质粒在受体细胞中能___________;质粒DNA分子上有______________,便于外源DNA插入;质粒DNA分子上有标记基因(如某种抗生素抗性基因),利用抗生素可筛选出含质粒载体的宿主细胞,方法是______________。
(4)表达载体含有启动子,启动子是指__________________。
一、选择题
1.在葡萄酒的自然发酵过程中,发酵容器的变化及对其的处理,正确的是( )
A.加葡萄汁入容器应该加满,有利于酵母进行酒精发酵
B.发酵过程有气体产生,应定期松盖或者设置排气口
C.发酵后期,发酵液pH下降,应及时加入食用碱性物质进行调整
D.发酵液逐渐变红色,应及时加热杀死酵母菌,停止发酵
2.为了更好地解决油废水的污染问题,我校生物创新实验室同学从油脂厂附近采集样品,筛选分离得到一株产量高的产脂肪酶菌株。结合下图,你认为在此研究中他可能的操作是( )
A.将土壤稀释液灭菌后接种在固体培养基中
B.在固体培养基中添加橄榄油,通过透明圈的大小初筛产量高的产脂肪酶菌株
C.划线法接种土壤稀释液于固体培养基中,并统计菌落数
D.利用固体培养基进一步扩大培养高产脂肪酶菌株
3.紫草宁是从紫草细胞中提取的一种色素,具有抗菌、消炎和抗肿瘤等活性。科研人员利用紫草外植体获得愈伤组织,然后在液体培养基中进行悬浮培养,以获得更多的紫草宁。下列说法错误的是( )
A.需要在培养液中加入大量的蔗糖以提供植物细胞所需的能量
B.利用果胶酶将愈伤组织分散成单个细胞,然后进行悬浮培养
C.诱导形成愈伤组织需要利用生长素、细胞分裂素等进行调节
D.紫草宁是植物细胞次生代谢产物,其合成具有时间和组织特异性
4.动物细胞培养的基本过程如图所示,下列叙述正确的是( )
A.应选择成熟动物的皮肤组织进行动物细胞培养
B.甲过程需要用纤维素酶和果胶酶处理
C.乙过程是原代培养,一般不会出现接触抑制现象
D.丙过程是传代培养,细胞贴壁生长
5.下列有关蛋白质工程的叙述,错误的是( )
A.蛋白质工程是在基因工程的基础上延伸出来的第二代基因工程
B.蛋白质工程的途径是从预期蛋白质结构开始,直接对氨基酸进行增减或替换
C.蛋白质工程的最终目的是改造现有蛋白质或制造新的蛋白质,以满足人类的需求
D.T4溶菌酶中引入二硫键提高了它的热稳定性是蛋白质工程应用的体现
6.以下关于动物克隆和制备单克隆抗体的说法中,不正确的是( )
A.胚胎移植须在同一物种动物之间进行,是由于代孕母体对移植异种胚胎有免疫排斥
B.胚胎分割能提高胚胎利用率,分割的胚胎或细胞可以直接移植给受体
C.对杂交瘤细胞进行扩大培养生产单克隆抗体,通常用无血清培养基
D.用巨噬细胞作为滋养细胞有利于杂交瘤细胞克隆培养,还起到清除死亡细胞的作用
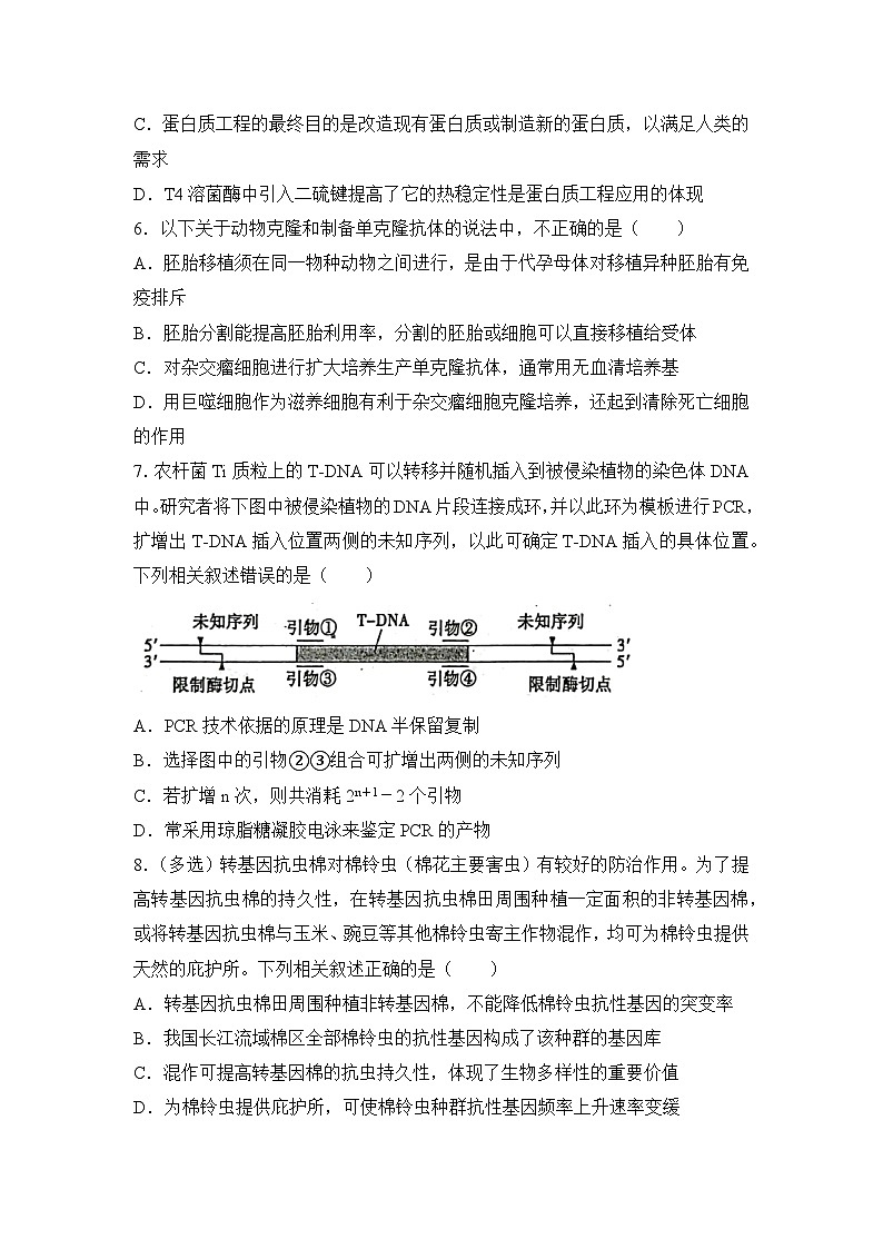
7.农杆菌Ti质粒上的T-DNA可以转移并随机插入到被侵染植物的染色体DNA中。研究者将下图中被侵染植物的DNA片段连接成环,并以此环为模板进行PCR,扩增出T-DNA插入位置两侧的未知序列,以此可确定T-DNA插入的具体位置。下列相关叙述错误的是( )
A.PCR技术依据的原理是DNA半保留复制
B.选择图中的引物②③组合可扩增出两侧的未知序列
C.若扩增n次,则共消耗2n+1-2个引物
D.常采用琼脂糖凝胶电泳来鉴定PCR的产物
8.(多选)转基因抗虫棉对棉铃虫(棉花主要害虫)有较好的防治作用。为了提高转基因抗虫棉的持久性,在转基因抗虫棉田周围种植一定面积的非转基因棉,或将转基因抗虫棉与玉米、豌豆等其他棉铃虫寄主作物混作,均可为棉铃虫提供天然的庇护所。下列相关叙述正确的是( )
A.转基因抗虫棉田周围种植非转基因棉,不能降低棉铃虫抗性基因的突变率
B.我国长江流域棉区全部棉铃虫的抗性基因构成了该种群的基因库
C.混作可提高转基因棉的抗虫持久性,体现了生物多样性的重要价值
D.为棉铃虫提供庇护所,可使棉铃虫种群抗性基因频率上升速率变缓
二、非选择题
9.金黄色葡萄球菌是食源性致病菌,随着抗生素的大量使用,金黄色葡萄球菌的耐药性越来越强,给临床治疗带来了极大的困难。已知金黄色葡萄球菌的耐盐性高,并能够利用甘露糖醇产酸,从而使溴麝香草酚蓝溶液变黄。某兴趣小组对生鲜肉中金黄色葡萄球菌进行了分离、鉴定,过程如下图所示。
(1)培养基的营养物质一般都含有___________等。高盐平板2能够鉴定金黄色葡萄球菌,则该平板与高盐平板1相比,还需添加____________,并选取____________色的菌株进行保存或进一步实验。
(2)高盐平板2的接种方法是___________,用此方法计数时,所得的菌落数比活菌数目偏少,原因是____________。
(3)抑菌圈是指利用待测药物在琼脂平板中的扩散,使其周围的细菌生长受到抑制而形成的透明圈。为检测金黄色葡萄球菌的抗药性,将浸有不同抗生素且大小相同的纸片分别贴附在涂有金黄色葡萄球菌的平板上,培养一段时间后,结果如图所示。
由图可知,该菌对抗生素___________(填序号)的抗性最强。如果隔一段时间后在抑菌圈中又长出少许菌落,分析其原因可能有___________(至少写出两种)。
10.图1表示利用基因工程制备某种病毒单克隆抗体的操作流程,过程①的mRNA序列为5'-AUCUAUGCGCUCAUCAG……(中间省略3n个核苷酸序列)……CGCAGCAAUGAGUAGCG-3'。图2表示遗传信息传递过程中发生碱基配对的部分片段示意图。请回答下列问题:
(1)图1中,过程①所用的mRNA只能从病毒感染者的________细胞中提取。过程②需要的酶是______________。在重组质粒中,目的基因两侧必须具有___________的核苷酸序列,以保证目的基因在受体细胞中成功表达。过程①~⑦中(不考虑③过程),需要依赖于生物膜的结构特点而完成的是___________。
(2)图1中的mRNA碱基总数是(34+3n),其中A+U占全部碱基的比例为40%,则以一个目的基因为模板,经PCR扩增三次循环,在此过程中消耗的胞嘧啶脱氧核苷酸数目是_________________(请用计算式表达)。
(3)科研人员发现,某次制备获得的单克隆抗体氨基酸数目比mRNA正常编码的氨基酸数少了2个。检测发现,目的基因在复制过程中有一对碱基发生了替换,该对碱基对应于mRNA的上述已知序列中,则目的基因中发生了替换的碱基对是___________(请将转录模板链碱基写在前面,已知起始密码子是AUG,终止密码子是UAA、UAG、UGA)。
(4)图2所示物质彻底水解,可获得________种不同的小分子物质。
答案与解析
例1.【答案】(1)EcoR I、Pst I EcoR I、Pst I、Sma I和EcoR V
(2)磷酸二酯键
(3)自我复制 一至多个限制酶切位点 用含有该抗生素的培养基培养宿主细胞,能够存活的即为含有质粒载体的宿主细胞
(4)位于基因首端的一段特殊DNA序列,是RNA聚合酶识别及结合的部位,能驱动转录过程
【解析】(1)限制酶EcoR I和Pst I切割形成的是黏性末端,限制酶Sma I和EcoR V切割形成的是平末端,E.coli DNA连接酶来源于大肠杆菌,只能将双链DNA片段互补的黏性末端之间的磷酸二酯键连接起来,而T4DNA连接酶来源于T4噬菌体,可用于连接黏性末端和平末端,但连接效率较低。因此图中EcoR I和Pst I切割后的DNA片段(黏性末端)可以用E.coli DNA连接酶连接,除了这两种限制酶切割的DNA片段,限制酶Sma I和EcoR V切割后的DNA片段(平末端)也可以用T4DNA连接酶连接。
(2)DNA连接酶将两个DNA片段连接形成磷酸二酯键。
(3)质粒是小型环状的DNA分子,常作为基因表达的载体,质粒上应含有复制原点,以保证质粒能在受体细胞中自我复制。质粒DNA分子上应有一个至多个限制性核酸内切酶的酶切位点,便于目的基因的导入。质粒上的标记基因是为了鉴定受体细胞中是否含有目的基因,具体做法是用含有该抗生素的培养基培养宿主细胞,能够存活的即为含有质粒载体的宿主细胞。
(4)启动子是一段具有特殊结构的DNA片段,位于基因的首端,它是RNA聚合酶识别和结合的部位,有了它才能驱动基因转录出mRNA,最终获得需要的蛋白质。
1.【答案】B
【解析】A.加葡萄汁入容器应该留有1/3的空间,A错误;B.发酵过程有气体产生,应定期松盖或者设置排气口,防止发酵容器爆裂,B正确;C.发酵后期,发酵液pH下降,但不能加入食用碱性物质进行调整,影响果酒品质,C错误;D.发酵液逐渐变红色,但不能加热,否则影响果酒品质,D错误。故选B。
2.【答案】B
【解析】A.由题干信息可知,该实验的目的是从土壤中筛选获得产量高的产脂肪酶菌株,故采集土壤样品的器具需要灭菌,而土壤稀释液不能灭菌,否则高温会杀死目的菌株,A错误;B.固体培养基中添加橄榄油,以橄榄油作为唯一碳源筛选出能产生出脂肪酶的菌株,通过透明圈的大小初筛产量高的产脂肪酶菌株,透明圈大的,说明脂肪酶产量高,B正确;C.划线法接种土壤稀释液于固体培养基中,可以分离菌株,但不能用于统计菌落数,用于菌落计算的接种方法是稀释涂布平板法,C错误;D.利用液体培养基进一步扩大培养高产脂肪酶菌株,固体培养基能够起到筛选、分离的作用,D错误。故选B。
3.【答案】A
【解析】A.培养基中应加入适量蔗糖,不能加入大量的蔗糖,否则会发生质壁分离甚至导致细胞死亡,A错误;B.植物细胞壁的主要成分为纤维素和果胶,所以悬浮培养时,可以利用果胶酶(酶的专一性)处理将植物细胞分散开,B正确;C.诱导外植体脱分化获得愈伤组织的过程通常需要一定比例的生长素和细胞分裂素来调节,C正确;D.植物次生代谢产物是由植物次生代谢产生的一类非必需的小分子有机化合物,其产生和分布通常有种属、器官、组织以及生长发育时期的特异性,D正确。故选A。
4.【答案】A
【解析】A.幼龄动物的皮肤组织中的细胞分化程度较低,分裂能力较强,因此应选择成熟动物的皮肤组织进行动物细胞培养,A正确;B.动物细胞间质的成分主要是蛋白质,因此甲过程需要用胰蛋白酶或胶原蛋白酶处理,B错误;C.乙过程是原代培养,原代培养也会出现接触抑制现象,C错误;D.贴满瓶壁的细胞需要重新用胰蛋白酶等处理,然后分瓶继续培养,让细胞继续增殖,这样的培养过程通常被称为传代培养,丙过程是传代培养,细胞不再贴壁生长,D错误。故选A。
5.【答案】B
【解析】A.蛋白质工程是在分子水平上通过基因修饰或基因合成来完成的,是在基因工程的基础上延伸出来的第二代基因工程,A正确;B.蛋白质工程的途径是从预期蛋白质结构开始,设计预期的蛋白质结构,推测应有的氨基酸序列,找到相对应的脱氧核苷酸序列,是在分子水平上通过基因修饰或基因合成来完成的,B错误;C.蛋白质工程的最终目的是改造现有蛋白质或制造新的蛋白质,以满足人类的需求,C正确;D.蛋白质工程可以通过改造酶的结构,有目的地提高酶的热稳定性,如在T4溶菌酶中引入二硫键提高了它的热稳定性,D正确。故选B。
6.【答案】D
【解析】A.一般来说,同一物种的受体动物对于具有外来抗原性质的胚胎并没有免疫排斥反应,故胚胎移植须在同一物种动物之间进行,A正确;B.胚胎分割可成倍增加胚胎数量,能提高胚胎利用率,分割的胚胎或细胞可以直接移植给受体,或在体外培养到囊胚阶段,B正确;C.杂交瘤细胞无血清培养基是化学成分明确、使用中不需添加血清的培养基,用于杂交瘤细胞的培养,以获取特定的单克隆抗体,使用杂交瘤细胞无血清培养基可简化后期蛋白纯化的环节,获得高表达量的单克隆抗体,C正确;D.巨噬细胞具有杀死和清除肿瘤细胞的能力,因而不能用巨噬细胞作为滋养细胞培养杂交瘤细胞,D错误。故选D。
7.【答案】B
【解析】A.PCR扩增技术依据的原理是DNA的半保留复制,A正确;B.DNA的两条链反向平行,子链从引物的3'端开始延伸,利用图中的引物①④组合可扩增出两侧的未知序列,B错误;C.若扩增n次,可得到2n个DNA分子,有2n+1条链,除去初始的DNA两条模板链,则共消耗2n+1-2个引物,C正确;D.常采用琼脂糖凝胶电泳来鉴定PCR的产物,D正确。故选B。
8.【答案】ACD
【解析】A.基因突变频率与环境并没有直接关系,环境只是对基因突变的结果进行选择,因此在转基因棉田周围种植非抗虫棉,不能降低棉铃虫抗性基因的突变率,A正确;B.基因库是指一个种群全部个体的所有基因,我国长江流域棉区全部棉铃虫的抗性基因不能构成该种群的基因库,B错误;C.采用将转基因抗虫棉与高粱和玉米等其他棉铃虫寄主作物混作的方式,可以使敏感型个体存活,同时具有抗毒蛋白的棉铃虫生存空间变小,提高了抗虫棉的抗虫持久性,保护了环境,同时也具有经济价值,所以体现了物种多样性的直接和间接价值,C正确;D.混作使具有抗毒蛋白和敏感型个体都得以生存,由于二者之间存在种内斗争,因此会使棉铃虫种群抗性基因频率增速放缓,D正确。故选ACD。
9.【答案】(1)水、无机盐、氮源、碳源 甘露糖醇和溴麝香草酚蓝溶液 黄
(2)稀释涂布平板法 当两个或多个细胞连在一起时,平板上观察到的只是一个菌落
(3)④ 该菌产生了抗性突变;落入了杂菌;抗生素失效
【解析】(1)培养基的营养物质一般都含有水、无机盐、氮源、碳源;结合题意“金黄色葡萄球菌的耐盐性高,并能够利用甘露糖醇产酸,从而使溴麝香草酚蓝溶液变黄”可知,高盐平板2能够鉴定金黄色葡萄球菌,该平板属于鉴定培养基,故应添加甘露糖醇和溴麝香草酚蓝溶液;在该培养基上金黄色葡萄糖球菌可以利用甘露糖醇产酸从而使溴麝香草酚蓝溶液变黄,故应选取黄色的菌株进行保存或进一步实验。
(2)据图可知,高盐平板2上的菌落均匀分布,该接种方法是稀释涂布平板法;稀释涂布平板法计数时,当两个或多个细胞连在一起时,平板上观察到的只是一个菌落,故用此方法计数时,所得的菌落数比活菌数目偏少。
(3)据图可知,接种头孢唑林的培养基中的抑菌圈最大,即表明头孢唑林对大肠杆菌的抑菌效果最强,而④氧氟沙星的抑菌圈最小,说明该菌对其抗性最强;如果隔一段时间后在抑菌圈中又长出少许菌落,则原因有该菌产生了抗性突变,落入了杂菌或抗生素失效。
10.【答案】(1)浆 限制酶和DNA连接酶 启动子和终止子 ⑦
(2)4.2×(34+3n)
(3)G-C(或G/C)
(4)8
【解析】分析题图,图中①为逆转录,②为构建基因表达载体,③是将目的基因导入受体细胞,④为目的基因的转录,⑤是mRNA通过核孔进入细胞质,⑥为翻译过程,⑦是抗体的分泌。
(1)图①为逆转录,利用mRNA获得目的基因后,必须再表达产生相应的抗体,因此只能从病毒感染者的浆细胞中提取对应的mRNA。②为构建基因表达载体,需要将目的基因与质粒连接,因此需要限制酶和DNA连接酶。目的基因只携带编码抗体的遗传信息,不能独立表达,因此需要启动子和终止子。过程③利用的方法是显微注射,⑤表示mRNA通过核孔进入细胞质,⑦为抗体的分泌,其方式为胞吐,需要依赖于细胞膜的流动性,因此其中⑦依赖于膜的流动性。
(2)根据题意,该mRNA对应的基因碱基总数为2(34+3n),其中A+U占全部碱基的比例为40%,则G+C=60%,G占30%,经PCR扩增三次循环,消耗的胞嘧啶脱氧核苷酸数目是(23-1)×30%×2×(34+3n)=4.2×(34+3n)。
(3)根据题干分析,目的基因转录的mRNA序列为5-AUCUAUG(AUG为起始密码子)CGCUCAUCAG……(中间省略3n个核苷酸序列)……CGCAGCAAUGA(UGA为终止密码子)GUAGCG-3',AUG为翻译起点,UGA为翻译终点,因单克隆抗体比原抗体缺少2个氨基酸,说明翻译提前终止。从终止密码子反向前推,第二个密码子CAG突变为终止密码子UAG,即碱基对G-C被替换为A-U。
(4)图2中的两条核苷酸链中,一条含有碱基U,另一条含有碱基T,故将图中物质彻底水解,可得到磷酸、核糖和脱氧核糖、AGCTU五种碱基,故可获得8种小分子物质。
生物高二暑假作业之巩固练习8 生物与环境含答案解析: 这是一份生物高二暑假作业之巩固练习8 生物与环境含答案解析,共8页。试卷主要包含了下列关于群落的叙述,错误的是等内容,欢迎下载使用。
生物(新教材)高二暑假作业之巩固练习4 遗传的细胞基础与分子基础含答案解析: 这是一份生物(新教材)高二暑假作业之巩固练习4 遗传的细胞基础与分子基础含答案解析,共10页。
生物(新教材)高二暑假作业之巩固练习5 遗传的基本规律及应用含答案解析: 这是一份生物(新教材)高二暑假作业之巩固练习5 遗传的基本规律及应用含答案解析,共9页。