


还剩6页未读,
继续阅读
生物(新教材)高二暑假作业之巩固练习2 细胞的代谢含答案解析
展开这是一份生物(新教材)高二暑假作业之巩固练习2 细胞的代谢含答案解析,共9页。
暑假练习02
细胞的代谢xibaodefenzizuchengyujieg)
例1.绿色植物的光合作用是在叶绿体内进行的一系列能量和物质转化过程。下列叙述错误的是( )
A.弱光条件下,植物没有O2的释放,说明未进行光合作用
B.在暗反应阶段,CO2不能直接被还原
C.在禾谷类作物开花期剪掉其部分花穗,叶片的光合速率会暂时下降
D.合理密植和增施有机肥能提高农作物的光合作用强度
一、选择题
1.下列有关物质跨膜运输的叙述,错误的是( )
A.新冠病毒进入宿主细胞的方式类似于胞吞
B.水分子或其他溶剂分子从溶液浓度较高处向溶液浓度较低处进行扩散
C.细胞可以通过主动运输的方式维持细胞膜两侧相应物质的浓度差
D.小肠绒毛上皮细胞和肾小管上皮细胞吸收葡萄糖的方式都属于主动运输
2.细胞代谢能够在温和的条件下快速有序地进行离不开酶的作用,下列有关酶的叙述中,错误的是( )
A.酶的催化活性是酶的固有特性,不受其他物质的调节
B.酶的专一性是细胞内物质代谢有序进行的重要保障
C.酶极高的催化活性确保了细胞内物质和能量代谢的快速进行
D.酶在催化反应的过程中都会发生变形,其中有些反应不需要ATP供能
3.ATP是细胞中重要的高能磷酸化合物。下列有关叙述错误的是( )
A.ATP中的A由腺嘌呤和核糖组成
B.ATP水解所释放的能量可用于肌肉收缩
C.ATP中含有的能量少,其中的能量可以被重复利用
D.ATP在细胞中易于再生,是细胞中普遍使用的能量载体
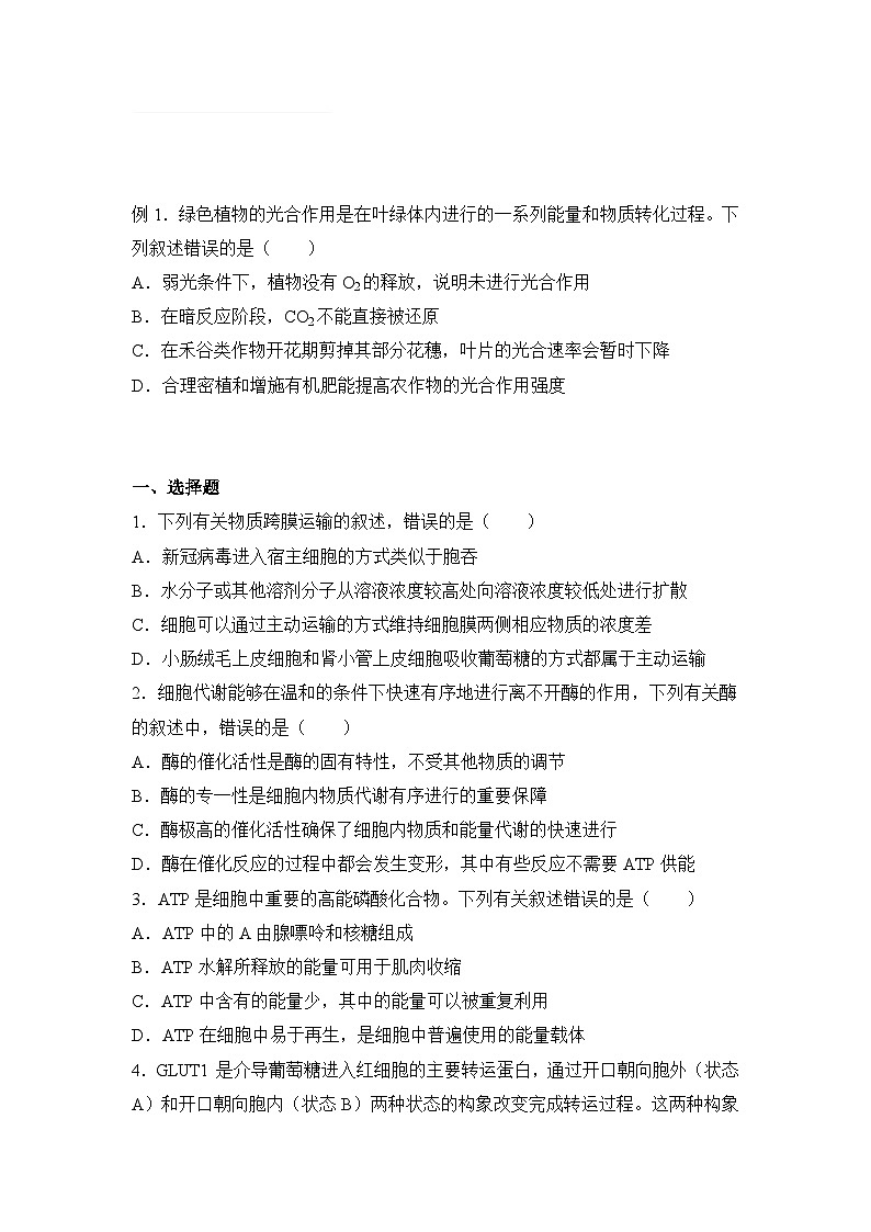
4.GLUT1是介导葡萄糖进入红细胞的主要转运蛋白,通过开口朝向胞外(状态A)和开口朝向胞内(状态B)两种状态的构象改变完成转运过程。这两种构象的转变随机发生而不依赖于是否有溶质结合和是否可逆。相关模型如下图所示,下列相关说法正确的是( )
A.GLUT1只能帮助葡萄糖分子由浓度高的一侧向浓度低的一侧转运,不能逆向运输
B.GLUT1转运葡萄糖的速率与浓度差无关
C.膜外侧葡萄糖浓度高,GLUT1由状态A转换成状态B更容易发生
D.膜外侧葡萄糖浓度高,状态A载体蛋白结合的葡萄糖要比状态B载体蛋白结合得多
5.某兴趣小组探究酵母菌无氧呼吸的产物时,需排除未消耗完的葡萄糖对无氧呼吸产物——酒精的鉴定的影响(已知酒精的沸点为78 ℃)。相关叙述错误的是( )
A.葡萄糖、酒精与酸性重铬酸钾都能发生颜色反应,因两者都具氧化性
B.可将酵母菌培养液进行90 ℃水浴,收集挥发气体冷凝处理后进行鉴定
C.可适当延长酵母菌培养时间,以耗尽培养液中的葡萄糖再进行鉴定
D.可用斐林试剂对酵母菌培养液进行鉴定,判断葡萄糖是否消耗完
6.下列有关细胞呼吸原理应用的叙述,错误的是( )
A.早春旱、冷,早稻浸种后温水淋种、时常翻种,是在为种子的呼吸作用提供水分、适温和O2
B.农作物种子入库贮藏时,在无氧和低温条件下呼吸速率会降低,贮藏寿命将显著延长
C.油料作物种子播种时宜浅播,原因是萌发时呼吸作用需要大量氧气
D.柑橘在塑料袋中密封保存,可以减少水分散失、降低呼吸速率,起到保鲜作用
7.如图表示油菜叶肉细胞光合与呼吸过程中有关物质的变化途径,其中①~⑥代表相应的生理过程。相关叙述错误是( )
A.过程①②③都不在生物膜上进行
B.参与过程④和⑤的酶种类相同
C.过程②③④⑤都有ATP产生
D.过程③产生的[H]不全都来自丙酮酸
8.(多选)水分胁迫是指植物由于水分散失超过水分吸收,植物组织含水量下降,正常代谢失调的现象。植物发生水分胁迫时细胞合成过程减弱而水解过程加强,干旱、淹水等均能引起水分胁迫。下列说法正确的是( )
A.水分胁迫可引起植物气孔开放程度下降,光合速率降低
B.水分胁迫可造成植物细胞内的膜结构破坏,引起代谢失调
C.水分胁迫时,植物细胞中水解过程加强,导致植物细胞渗透压下降
D.长时间淹水,植物根细胞无氧呼吸积累酒精而使根细胞受损,吸水减少
二、非选择题
9.猕猴桃的溃疡病是由假单胞杆菌(利用植株中蔗糖水解成的单糖作为主要营养物质进行繁殖)引起的一种细菌性病害,表现为枝条叶片溃烂,严重时会引起植株大面积死亡。科研人员选取金丰(不抗病)和金魁(抗病)两个品种,测定了植株不同部位细胞中的蔗糖酶活性,研究了其与溃疡病的关系,结果如下图所示。
(1)蔗糖酶能使化学反应加快,原因是它能______________;蔗糖酶只能分解蔗糖而不能分解淀粉,体现了酶的_____性。从温度角度考虑,实验过程中植株不同部位的提取液要置于最适pH和_____条件下保存。
(2)植株蔗糖酶活性测定:将________分别加入到等量蔗糖溶液中,反应所得的产物能与_____试剂发生作用,经水浴加热后生成沉淀,根据___________计算出还原糖的生成量,最后通过反应速率反映酶活性。
(3)分析上图可知,金丰枝条和叶片部位的蔗糖酶活性_____金魁;感病前后金丰酶活性的变化_____金魁。
(4)综合分析可知,金魁抗病的原因是金魁不同部位的蔗糖酶活性_____,感病后蔗糖酶活性____________________,蔗糖酶将植株中的蔗糖水解为单糖的量较少,使得其为假单胞杆菌提供的营养少,使假单胞杆菌繁殖受抑制。
10.生活在干旱地区的一些植物(如植物甲)具有特殊的CO2固定方式。这类植物晚上气孔打开吸收CO2,吸收的CO2通过生成苹果酸储存在液泡中;白天气孔关闭,液泡中储存的苹果酸脱羧,释放CO2,用于光合作用。回答下列问题:
(1)白天,该植物叶肉细胞产生ATP的场所有______________________________。光合作用所需的CO2来源于苹果酸脱羧和______________释放的CO2。
(2)气孔白天关闭、晚上打开是这类植物适应干旱环境的一种方式,这种方式既能防止__________________________________,又能保证_____________正常进行。
(3)若以pH作为检测指标,请设计实验来验证植物甲在干旱环境中存在这种特殊的CO2固定方式。(简要写出实验思路和预期结果)
_____________________________________________________________________。
答案与解析
例1.【答案】A
【解析】A.弱光条件下植物没有氧气的释放,有可能是因为光合作用强度小于或等于呼吸作用强度,光合作用产生的氧气被呼吸作用消耗完,此时植物虽然进行了光合作用,但是没有氧气的释放,A错误;B.二氧化碳性质不活泼,在暗反应阶段,一个二氧化碳分子被一个C5分子固定以后,很快形成两个C3分子,在有关酶的催化作用下,C3接受ATP释放的能量并且被[H]还原,因此二氧化碳不能直接被还原,B正确;C.在禾谷类作物开花期剪掉其部分花穗,光合作用产物输出受阻,叶片的光合速率会暂时下降,C正确;D.合理密植可以充分利用光照,增施有机肥可以为植物提供矿质元素和二氧化碳,这些措施均能提高农作物的光合作用强度,D正确;故选A。
1.【答案】B
【解析】A.一些病毒(例如新冠病毒、流感病毒等)具有包裹在蛋白质衣壳外的一层包膜——病毒包膜,这层包膜主要来源于宿主细胞的细胞膜,主要成分是磷脂和蛋白质,但还含有一些病毒自身的糖蛋白,包膜上的糖蛋白被宿主细胞膜上的受体蛋白识别并与之结合,以类似胞吞的方式进入细胞,A正确;B.水分子或其他溶剂分子从溶液浓度较低处通过半透膜向溶液浓度较高处进行扩散,B错误;C.细胞可以通过主动运输的方式维持细胞膜两侧相应物质的浓度差,C正确;D.小肠绒毛上皮细胞和肾小管上皮细胞吸收葡萄糖的方式都属于主动运输,D正确。故选B。
2.【答案】A
【解析】A.酶的活性会受温度、PH等的影响,A错误;B.酶具有专一性,这样可以保证各种化学反应能在同一时间发生而相互之间不受影响,从而保证了细胞代谢的有序和稳定性,B正确;C.酶比无机催化剂降低化学反应的活化能更明显,具有高效性,能够使细胞内的物质代谢和能量转换的快速进行,C正确;D.酶在催化过程中都会与底物进行结合而发生形变,其中有些反应是放能反应,不需要ATP供能,D正确。故选A。
3.【答案】C
【解析】A.ATP中的A表示腺苷,由腺嘌呤和核糖组成,A正确;B.ATP水解所释放的能量可用于各种生命活动,例如肌肉收缩,B正确;C.ATP是高能磷酸化合物,ATP中的能量不能重复利用,C错误;D.ATP在细胞中易水解,也易合成,适于作为直接能源物质,是细胞中普遍使用的能量载体,D正确。故选C。
4.【答案】D
【解析】A.GLUT1状态A和状态B构象转化随机发生,葡萄糖分子可以双向转运,顺向转运多,A错误;B.GLUT1转运葡萄糖的速率在一定范围内与浓度差内呈正相关,B错误;C.根据题干“两种构象的转变随机发生而不依赖于是否有溶质结合和是否可逆”可知,GLUT1由状态A转换成状态B与膜外侧葡萄糖浓度高低无关,C错误;D.若膜外侧溶质浓度高,则与状态A载体蛋白结合的溶质就比与状态B载体蛋白结合得多,净效果表现为溶质顺浓度梯度进入细胞,D正确。故选D。
5.【答案】A
【解析】A.葡萄糖、酒精与酸性重铬酸钾都能发生颜色反应,因两者都具还原性,A错误;B.由于酒精的沸点为78 ℃,因此,可将酵母菌培养液进行90 ℃水浴,收集挥发气体(酒精)冷凝处理后进行鉴定,这样避免葡萄糖的干扰,B正确;C.可适当延长酵母菌培养时间,以耗尽培养液中的葡萄糖再进行鉴定,这样可使葡萄糖消耗完,避免对酒精的鉴定造成影响,C正确;D.斐林试剂能鉴定还原糖的存在,而葡萄糖具有还原性,因此,可用斐林试剂对酵母菌培养液进行鉴定,判断葡萄糖是否消耗完,然后再检测酒精的存在,D正确。故选A。
6.【答案】B
【解析】A.南方稻区早稻浸种后的催芽过程中,常用40 ℃左右的温水淋种,这可以为种子的呼吸作用提供水分和适宜的温度,“时常翻种”可以为种子的呼吸作用提供氧气,A正确;B.种子无氧呼吸会产生酒精,因此,农作物种子入库储藏时,在低氧和零上低温条件下保存,会显著延长贮藏寿命,B错误;C.油料作物种子中含有大量脂肪,脂肪中C、H含量高,O含量低,油料作物种子萌发时,呼吸作用需要消耗大量氧气,因此,油料作物种子播种时宜浅播,C正确;D.柑橘在塑料袋中密封保存可使水分散失减少,氧气浓度降低,从而降低呼吸速率,低氧、一定湿度是新鲜水果保存的适宜条件,D正确。故选B。
7.【答案】B
【解析】分析题图可知,①为三碳化合物的还原,需要光反应产生的氢和ATP,发生在叶绿体基质;②为有氧呼吸的第一阶段,葡萄糖酵解产生丙酮酸和还原氢,并释放少量的能量,其发生的场所是细胞质基质;③为有氧呼吸第二阶段,丙酮酸和水反应产生二氧化碳和还原氢,释放少量能量,发生的场所是线粒体基质;④为有氧呼吸第三阶段,有氧呼吸前两个阶段产生的氢与氧结合生成水并释放大量能量,发生的场所是线粒体内膜;⑤为水的光解,光合作用光反应发生在类囊体薄膜;⑥为二氧化碳的固定形成C3,发生在叶绿体基质。因此,A.过程①光合作用的暗反应发生在叶绿体基质,过程②有氧呼吸的第一阶段发生的场所是细胞质基质,过程③有氧呼吸第二阶段发生的场所是线粒体基质,都不在生物膜上进行,A正确;B.由于酶具有专一性,因此参与过程④和⑤的酶种类不同,B错误;C.过程②③④分别表示有氧呼吸的三个阶段,过程⑤表示光合作用的光反应阶段,这些阶段都有ATP产生,C正确;D.过程③有氧呼吸第二阶段是丙酮酸和水反应产生二氧化碳和[H],释放少量能量,产生的[H]部分来自丙酮酸,部分来自水,D正确。故选B。
8.【答案】ABD
【解析】A.水分胁迫会使植物水分散失超过水分吸收,从而导致植物气孔开放程度下降,光合速率降低,A正确;B.水分亏缺可能会导致类囊体膜等被破坏,供给暗反应的ATP和[H]减少,从而直接影响光反应,B正确;C.水分胁迫时,植物细胞中水解过程加强,细胞质中溶质增多,植物细胞渗透压上升,C错误;D.长时间淹水,植物根细胞无氧呼吸积累的酒精会使根细胞受损,细胞吸水减少,D正确。故选ABD。
9.【答案】(1)降低反应的活化能 专一 低温
(2)等量的金魁和金丰提取液 斐林 沉淀的多少
(3)高于 大于
(4)较低 虽然呈上升趋势,但增幅不明显
【解析】(1)酶可以使化学反应的速率大幅度提高,原因是酶作为生物催化剂,可以明显的降低化学反应的活化能。酶的专一性是指一种酶只能催化一种或一类化学反应,蔗糖酶只能分解蔗糖而不能分解淀粉,体现了酶的专一性。pH和温度均会影响酶的活性,但低温不会破坏酶的空间结构,因此从温度角度考虑,实验过程中植株不同部位的提取液要置于最适pH和低温条件下保存。
(2)蔗糖被蔗糖酶分解后会产生还原糖,还原糖可与斐林试剂反应,实验设计应遵循单一变量原则,故应将等量的金魁和金丰提取液分别加入等量的蔗糖溶液中,其反应所得的产物能与斐林试剂发生作用,水浴加热后将生成砖红色沉淀。根据沉淀的多少计算出还原糖的生成量,最后可通过反应速率反映酶活性。
(3)分析图可知,金丰枝条和叶片的蔗糖酶活性均高于金魁;感病前后金丰蔗糖酶活性的变化大于金魁。
(4)由图可知,金魁抗病的原因是金魁不同部位蔗糖酶活性较低,感病后蔗糖酶活性虽然呈上升趋势,但增幅不明显,因此蔗糖酶将植株中的蔗糖水解为单糖的量较少,从而使得其为假单胞杆菌提供的营养少,使假单胞杆菌繁殖受抑制。而金丰本身的蔗糖酶活性较高,感病后蔗糖酶活性又明显升高,蔗糖酶将植株中的蔗糖水解为单糖,为假单胞杆菌提供营养,加速其繁殖。
10.【答案】(1)细胞质基质、线粒体(线粒体基质和线粒体内膜)、叶绿体类囊体薄膜 细胞呼吸(或呼吸作用)
(2)蒸腾作用过强导致水分散失过多 光合作用
(3)实验思路:将植物甲在干旱环境下(其他条件适宜)培养一段时间,分别在白天和晚上每隔一段时间检测植物甲的液泡pH
预期结果:晚上的pH明显小于白天的
【解析】据题可知,植物甲生活在干旱地区,为降低蒸腾作用减少水分的散失,它的气孔白天关闭、晚上打开。白天气孔关闭时,液泡中储存的苹果酸脱羧释放的CO2可用于光合作用,光合作用生成的氧气和有机物可用于细胞呼吸,白天能产生ATP的场所有细胞质基质、线粒体和叶绿体;而晚上气孔虽然打开,但由于无光照,叶肉细胞只能进行呼吸作用,能产生ATP的场所有细胞质基质和线粒体。
(1)白天有光照,叶肉细胞能利用液泡中储存的苹果酸脱羧释放的CO2进行光合作用,也能利用光合作用产生的氧气和有机物进行有氧呼吸,光合作用光反应阶段能将光能转化为化学能储存在ATP中,有氧呼吸三阶段都能产生能量合成ATP,因此叶肉细胞能产生ATP的场所有细胞质基质、线粒体(线粒体基质和线粒体内膜)、叶绿体类囊体薄膜。光合作用为有氧呼吸提供有机物和氧气,反之,细胞呼吸(呼吸作用)产生的二氧化碳也能用于光合作用的暗反应,故光合作用所需的CO2可来源于苹果酸脱羧和细胞呼吸(或呼吸作用)释放的CO2。
(2)由于环境干旱,植物吸收的水分较少,为了维持机体的平衡适应这一环境,气孔白天关闭能防止白天因温度较高蒸腾作用较强导致植物体水分散失过多,晚上气孔打开能吸收二氧化碳储存固定以保证光合作用等生命活动的正常进行。
(3)以pH作为检测指标,欲设计实验来验证植物甲在干旱环境中存在这种特殊的CO2固定方式。实验思路如下:将植物甲在干旱环境下(其他条件适宜)培养一段时间,分别在白天和晚上每隔一段时间检测植物甲的液泡pH。预期结果是:晚上pH明显小于白天的。
相关试卷
生物高二暑假作业之巩固练习8 生物与环境含答案解析:
这是一份生物高二暑假作业之巩固练习8 生物与环境含答案解析,共8页。试卷主要包含了下列关于群落的叙述,错误的是等内容,欢迎下载使用。
生物高二暑假作业之巩固练习9 生物技术与工程含答案解析:
这是一份生物高二暑假作业之巩固练习9 生物技术与工程含答案解析,共10页。
生物(新教材)高二暑假作业之巩固练习4 遗传的细胞基础与分子基础含答案解析:
这是一份生物(新教材)高二暑假作业之巩固练习4 遗传的细胞基础与分子基础含答案解析,共10页。