广东省惠州市惠东县第五片区2022-2023学年九年级上学期期中化学试题
展开第五片区2022-2023学年(上)期中考试
九年级化学试卷
可能用到的相对原子质量:H-1,C-12,N-14,O-16,
一、选择题(本大题包括15小题,每小题3分,共45分)
1. 经典作品四大名著中蕴含了丰富的知识与哲理。下列描述的过程中不涉及化学变化的是
A. 《三国演义》中关云长水淹七军
B. 《水浒传》中张顺在城门引爆炸药
C. 《西游记》中太上老君用炼丹炉炼丹
D. 《红楼梦》中“万艳同杯”酒的制作过程
2. 规范的实验操作是完成实验的基本保证,下列实验操作正确的是
A. 加热固体 B. 倾倒液体
C. 过滤 D. 检查气密性
3. 危险化学品的包装标签上印有警示性标志,下列标志不代表危险化学品的是
A. B. C. D.
4. 下列科学家与其在化学上主要贡献不对应的是
A. 门捷列夫—编制元素周期表 B. 拉瓦锡—定量测定空气中氧气含量
C. 道尔顿—创立分子学说 D. 张青莲—重新测定了部分原子的相对原子质量
5. 近年来,我国多地出现雾霾天气增多现象,下列未计入空气污染指数项目的物质是
A. 二氧化硫 B. 二氧化氮 C. 一氧化碳 D. 氧气
6. 3月22日是“世界水日”,下列关于水的说法正确的是
A. 生活中可用肥皂水鉴别硬水和软水,再利用活性炭的吸附性来降低水的硬度
B. 自然界水的循环过程中实现了水的自身净化,可抵御并消除环境污染
C. 自来水厂净水的过程有静置沉淀、过滤、吸附,蒸馏
D. 从电解水实验可知水分子是由两个氢原子和一个氧原子构成的
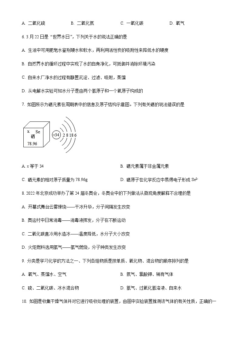
7. 如图所示为硒元素在周期表中的信息及原子结构示意图。下列有关硒的说法错误的是
A. x等于34 B. 硒元素属于非金属元素
C. 硒元素的相对原子质量为78.96g D. 硒原子在化学反应中易得电子形成Se2-
8. 2022年北京成功举办了第24届冬奥会,冬奥会中的下列做法从微观角度解释不合理的是
A. 开幕式舞台云雾缭绕——干冰升华,分子间隔发生改变
B. 奥运村中日常消毒——消毒液挥发,分子在不断运动
C. 二氧化碳直冷用水造冰——温度降低,水分子大小改变
D. 火炬燃料选用氢气——氢气燃烧,分子种类发生改变
9. 分类是学习化学的方法之一、下列各组物质是按单质、氧化物、混合物的顺序排列的是
A. 氧气、蒸馏水、空气 B. 氮气、氯酸钾、稀有气体
C. 硫、二氧化碳、冰水混合物 D. 氢气、过氧化氢溶液、自来水
10. 如图是收集干燥气体并对它进行吸收处理的装置,由图中实验装置推测该气体的有关性质,正确的一组是
A
B
C
D
密度(与空气比较)
大于
大于
小于
小于
在水中的溶解性
难溶
极易溶
极易溶
难溶
A. A B. B C. C D. D
11. 硝酸(HNO3)是工业上常用的三大强酸之一,HNO3中氮元素的化合价是
A. +3 B. +5 C. +7 D. ﹣3
12. 小科的爸爸给患病的奶奶购买了一台“便携式制氧器”,其原理图如图所示。小科通过阅读说明书,了解它的工作原理。下列说法错误的是
A. 加湿过滤仓利用氧气不易溶于水的原理,使氧气湿润
B. 根据加湿过滤仓中气泡的多少,可以判断氧气排出的快慢
C. 输出的氧气可作为燃料,用于切割金属
D. 夏天鱼缸中溶解氧下降,可用该仪器给鱼缸中的鱼供氧
13. 中国科学家研究表明:麻黄的有效成分麻黄碱(C10H15NO)可有效降低新冠肺炎死亡风险,下列说法正确的是
A. 麻黄碱由10个碳原子、15个氢原子、1个氮原子和1个氧原子构成
B 麻黄碱中含有四种元素
C. 麻黄碱中碳元素与氢元素的质量比为2:3
D. 麻黄与麻黄碱均属于纯净物
14. 用“”和“”代表两种不同的分子,它们在一定条件下能发生化学反应,反应前后的模拟模型如图所示,下列说法正确的是
A. 该反应是化合反应
B. 该反应生成两种新物质
C. 由“”构成的物质是混合物
D. 参加反应的“”和“”分子的个数比是2:1
15. 如图所示的四个图像能正确反映对应变化关系的是
A. 表示两份完全相同的双氧水在有无MnO2情况下产生O2
B. 表示在密闭容器中用红磷测定空气中氧气的含量,瓶内压强的变化
C. 一定质量的木炭与过量氧气反应
D. 电解水生成氢气和氧气的质量
二、填空题(本大题包括2小题,16题6分,17题9分,共15分)
16. 用化学用语表示或写出化学用语的意义:
(1)2H:___________;
(2)3个氧分子:___________;
(3)5个硫酸根离子:___________;
(4)质子数为16的原子结构示意图:___________;
(5)地壳中含量最多的金属元素和含量最多的非金属组成的化合物:___________;
(6)3Ca2+中数字“2”的意义:___________。
17. 爱护水资源越来越受到人们的重视,某化学兴趣小组对学校附近的水质状况进行了相关研究调查后以“珍爱水资源”为主题开展了项目式学习。
【任务一】了解水
(1)保持水的化学性质的最小粒子是___________。
(2)日常生活中,常用___________区分硬水和软水,硬水会给生产生活带来许多麻烦,生活中将硬水转化为软水的方法为___________。
【任务二】探究水的组成实验
(3)如图是电解水的简易装置,写出反应的符号表达式:___________。
(4)a管连接电源的___________极,产生的气体为:___________。
(5)该实验证明水是由___________组成。
【任务三】微观探析水的组成
用示意图的形式表示水电解的过程,如下:
(6)用微观的观点解释电解水的实质:___________。
三、实验与探究题(本大题包括2小题,18题14分,19题8分,共22分)
18. 根据如图装置,回答下列问题:
(1)写出上图B、C装置中标号仪器名称:a___________;b___________。
(2)若要用A装置制取氧气,且需要收集纯净的氧气,则选用的收集装置是___________;(填字母);该反应的符号表达式:___________;试管口放一团棉花的目的是___________。
(3)若用过氧化氢溶液制取氧气,要得到平稳的氧气流,应选用的发生装置为___________(填字母);反应的符号表达式为:___________;利用图2所示装置,用排空气法收集氧气时,气体应从装置的___________(填“a”或“b”)端通入;该装置检验氧气收集满的方法是:___________;
(4)实验室常用氯化铵固体与碱石灰固体共热来制取氨气。常温下氨气是一种无色、有刺激性气味的气体,密度比空气小,极易溶于水,若想制取并收集氨气,则选择的装置组合为___________。
(5)实验室用加热氯酸钾并用排水法收集氧气,氧气收集完毕后,测得其纯度明显偏低,原因可能:___________;(填字母)
A. 氯酸钾中混入高锰酸钾 B. 收集前,集气瓶中未注满水
C. 收集后,集气瓶中仍有少量水 D. 未见气泡连续均匀冒出时就开始收集
19. 某化学兴趣小组同学在回收废旧电池的同时,开展了如下的实验探究。
【查阅资料】废旧干电池填料的主要成分为二氧化锰、炭粉、氯化铵和氯化锌等,其中氯化铵、氯化锌可溶于水。
【实验1】废干电池的拆卸与处理
①兴趣小组同学将废旧干电池卸下锌筒、碳棒冲洗干净,备用。
②将铜帽放入盐酸中,除去锈污,冲洗备用。
【实验2】检验废干电池筒内黑色固体中MnO2的存在
兴趣小组同学设计了如图所示的实验:
(1)操作②的名称是___________,其中玻璃棒的作用是___________。
(2)操作③灼烧黑色滤渣时,会产生一种气体能使澄清石灰水变浑浊,操作④试管中加入灼烧后的滤渣后,产生一种能使带火星木条复燃的气体。由此得出结论:滤渣中黑色固体化学式为___________和___________。
【实验3】探究氯酸钾分解反应的催化剂
该兴趣小组取上述经处理干净的二氧化锰0.5g,在相同的加热条件下,用如图装置完成表中实验:
编号
实验1
实验2
实验3
实验4
氯酸钾质量/g
5
5
5
5
催化剂
-
二氧化锰
氧化铁
氯化钾
催化剂质量/g
-
0.5
0.5
0.5
收集50mL氧气所需时间/s
171
49
58
154
(3)设置实验1的目的是___________。
(4)表中所列3种催化剂催化效果最佳的是___________。
(5)由实验1和实验4可知,氯化钾___________(填“有”或“无”)催化作用。维持加热条件不变,用实验1再继续收集收集50mL氧气,所需时间明显少于17ls,解释原因:___________。
四、推断题(本大题包括1小题,共8分)
20. A-G有如下图所示的转化关系(部分反应物、生成物和反应条件未给出)。其中A是黑色粉末,C是一种白色固体,B、E组成元素相同,且常温下都是无色液体,E通电能生成D,D气体能支持动植物呼吸,F是无色有刺激性气味的气体,G是一种暗紫色的固体。
请回答下列问题:
(1)写出有关物质的化学式
B___________;F___________;G___________;
(2)写出图中②⑤化学反应的符号表达式:
②___________;⑤___________;
(3)反应⑥的基本反应类型是___________。
五、计算题(本大题包括1小题,共10分)
21. 计算下列小题
(1)NH4NO3的相对分子质量。
(2)如图是已破损的维生素C简写为VC片剂说明书的部分信息。已知维生素C由碳、氢、氧三种元素组成。
请回答:
①计算VC中碳、氢元素的质量比___________。
②通过计算确定VC的化学式___________。
③17.6mgVc中碳元素的质量是多少(写出解题过程)___________。
广东省惠州市惠东县2023-2024学年九年级上学期开学化学试题: 这是一份广东省惠州市惠东县2023-2024学年九年级上学期开学化学试题,共8页。试卷主要包含了请将答案正确填写在答题卡上,可能用到的相对原子质量,下列实验操作正确的是,下列实验现象说法不正确的是等内容,欢迎下载使用。
广东省惠州市惠东县2023-2024学年九年级上学期开学化学试题: 这是一份广东省惠州市惠东县2023-2024学年九年级上学期开学化学试题,共15页。试卷主要包含了请将答案正确填写在答题卡上,可能用到的相对原子质量, 下列实验操作正确的是, 下列实验现象说法不正确的是等内容,欢迎下载使用。
广东省惠州市惠东县2023-2024学年九年级上学期开学化学试题: 这是一份广东省惠州市惠东县2023-2024学年九年级上学期开学化学试题,共8页。试卷主要包含了请将答案正确填写在答题卡上,可能用到的相对原子质量,下列实验操作正确的是,下列实验现象说法不正确的是等内容,欢迎下载使用。

