所属成套资源:2022-2023学年广东省各地区九年级上学期期中化学试卷汇总
广东省惠州市惠城区德威学校2022-2023学年九年级上学期期中化学试题
展开
这是一份广东省惠州市惠城区德威学校2022-2023学年九年级上学期期中化学试题,文件包含广东省惠州市惠城区德威学校2022-2023学年九年级上学期期中化学试题解析版docx、广东省惠州市惠城区德威学校2022-2023学年九年级上学期期中化学试题原卷版docx等2份试卷配套教学资源,其中试卷共26页, 欢迎下载使用。
惠州市德威学校2022-2023学年度第一学期
九年级(化学)科目
说明:
1、全卷共6页,满分100分。考试时间为60分钟。
2、答题前,请把自己的班级、姓名、座位号按要求填写在答题卡的密封线内。
可能用到的相对原子质量:H-1 O-16 C-12 N-14 Fe-56
一、选择题:(每小题只有一个正确答案,每小题3分,共45分)
1. 通过实验测定空气组成的科学家是
A. 门捷列夫 B. 达尔文
C. 拉瓦锡 D. 牛顿
【答案】C
【解析】
【详解】A、门捷列夫发现了元素周期律并编制出元素周期表,不符合题意;
B、达尔文完整地确立了生物进化学说,不符合题意;
C、通过实验测定了空气组成的科学家是拉瓦锡,符合题意;
D、牛顿是伟大的物理科学家,但没有测定了空气组成,不符合题意。
选C。
2. 下列成语中不涉及化学变化的是
A. 星火燎原 B. 披荆斩棘 C. 死灰复燃 D. 百炼成钢
【答案】B
【解析】
【详解】A、星火燎原指的是小火苗变大火,燃烧过程中生成了新物质,属于化学变化,不符合题意。
B、披荆斩棘指的是刀劈斧砍,清除掉路途上的障碍,没有生成新物质,属于物理变化,符合题意。
C、死灰复燃涉及到了燃烧,燃烧过程中生成了新物质,属于化学变化,不符合题意。
D、百炼成钢的过程中把生铁中的碳转化为了二氧化碳,生成了新物质,属于化学变化,不符合题意。
故选:B。
3. 下列物质中氮元素的化合价最低的是( )
A. NH3 B. N2 C. NO2 D. NaNO3
【答案】A
【解析】
【详解】A、氢元素显+1,设氮元素的化合价是x,根据在化合物中正负化合价代数和为零,可知NH3中氮元素的化合价:x+(+1)×3=0,则x=-3;
B、根据单质中元素的化合价为0,N2属于单质,故氮元素的化合价为0;
C、氧元素显-2,设氮元素的化合价是y,根据在化合物中正负化合价代数和为零,可知NO2中氮元素的化合价:y+(-2)×2=0,则y=+4;
D、钠元素显+1,氧元素显-2,设氮元素的化合价是z,根据在化合物中正负化合价代数和为零,可知NaNO3中氮元素的化合价:(+1)+z+(-2)×3=0,则z=+5;
对比四个选项,选项A正确故选A。
【点睛】单质中元素化合价为0、在化合物中正负化合价代数和为零。
4. 计入空气质量评价的主要污染物为
①悬浮颗粒(粉尘) ②氧气 ③二氧化碳 ④一氧化碳 ⑤氮气 ⑥二氧化硫 ⑦稀有气体 ⑧氮的氧化物(二氧化氮)
A. ①④⑥⑧ B. ②④⑦ C. ③④⑥ D. ①②③④
【答案】A
【解析】
【详解】目前计入空气质量评价的主要污染物为:二氧化硫、一氧化碳、二氧化氮、可吸入颗粒物、细颗粒物和臭氧等,氧气、二氧化碳、氮气、稀有气体均是空气的组成成分,不属于空气污染物。故污染物为①④⑥⑧。
故选A。
5. 下列化学符号既能表示该种元素,又能表示该种元素的一个原子,还能表示该种物质的是
A. H2O B. H C. Fe D. 2N
【答案】C
【解析】
【详解】A、H2O是水的化学式,不是元素符号,可以表示水这种物质,不能表示一种元素,一个原子,故选项不符合题意;
B、H属于气态非金属元素,可表示氢元素,表示一个氢原子,但不能表示一种物质,故选项不符合题意;
C、Fe属于金属元素,可表示铁元素,表示一个铁原子,还能表示铁这一纯净物,故选项符合题意;
D、该符号可表示2个氮原子,不是元素符号,故选项不符合题意。
故选C。
【点睛】元素符号能表示一种元素,还能表示该元素的一个原子;化学式能表示一种物质,当元素符号又是化学式时,就同时具备了上述三层意义。
6. 科学家发现的N(NO2)3是-种新型火箭燃料,关于N(NO2)3的说法正确的是
A. N(NO2)3由氮、氧两个元素构成
B. N(NO2)3中含有3个氮原子和6个氧原子
C. N(NO2)3属于氧化物
D. N(NO2)3中氮元素的质量分数为62.6%
【答案】C
【解析】
【详解】A、N(NO2)3由氮、氧两种元素组成,错误;B、一个N(NO2)3分子中含有4个氮原子和6个氧原子,错误;C、氧化物是由两种元素组成,且其中一种是氧元素的化合物。N(NO2)3属于氧化物,正确;D、N(NO2)3中氮元素的质量分数为×100%=36.8%,错误。故选C。
点睛:掌握化学式宏观与微观意义,以及有关化学式的计算,并能灵活运用是正确解答本题的关键。
7. 如图所示是实验室制备、收集、验满、验证氧气性质的操作,其中操作正确的是
A. B.
C. D.
【答案】A
【解析】
【详解】A、用高锰酸钾固体加热制取氧气时,属于固-固加热型,试管口应略向下倾斜,试管口应塞一团棉花,故图示操作正确;
B、用向上排空气法收集氧气时,为了防止收集到的气体不纯,导气管要伸入到集气瓶底部,故图示操作不正确;
C、氧气的密度比空气大,具有助燃性,验满的方法是将带火星的木条放在集气瓶口,若木条复燃,则集满,而不能伸入瓶中,故图示操作不正确;
D、铁在氧气中燃烧时,瓶底要放少量水或铺一层细沙,防止集气瓶炸裂,故图示操作不正确。
故选A。
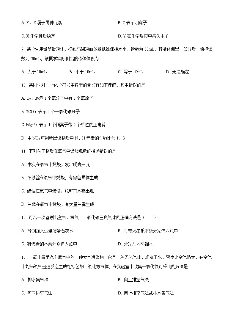
8. 如图是三种粒子的结构示意图,下列关于这三种粒子的说法不正确的是
A. Y、Z属于同种元素 B. Z表示阴离子
C. X化学性质稳定 D. Y在化学反应中易失电子
【答案】B
【解析】
【分析】在原子结构示意图中,圆圈表示原子核,原子核内的符号和数字表示原子核带正电和核内质子数(核电荷数),弧线表示电子层,弧线上的数字表示该电子层的电子数。
【详解】A、元素就是具有相同核电荷数(核内质子数)的一类原子的总称,Y、Z原子核内质子数都为11,所以是同种元素,说法正确;
B、原子得电子形成阴离子,阴离子的原子核内质子数小于核外电子数,原子失电子形成阳离子,阳离子的原子核内质子数大于核外电子数,Z的原子核内质子数为11,核外电子数为10,是阳离子,说法错误;
C、最外层电子数为8(氦为2)是稳定结构,X的最外层电子数为8,说法正确;
D、原子的最外层电子数大于四容易得到电子形成稳定结构,原子最外层电子数小于四容易失去电子形成稳定结构,Y的最外层电子数为1,化学反应中易失去电子形成稳定结构,说法正确。
故选B。
9. 某学生用量筒量液体,视线与凹液面的最低处保持水平,读数为30mL,将液体倒出一部分后,俯视读数为20mL,该同学实际倒出的液体体积为
A. 大于10mL B. 小于10mL C. 等于10mL D. 无法确定
【答案】A
【解析】
【详解】用量筒量取液体体积时,正确的读数方法是将视线与液体凹液面的最低处相平。因此该同学开始时的读数30mL。倒出一部分液体后,俯视读数,读数偏大,则量筒内剩余液体的体积小于20mL,因此实际倒出的液体体积大于10mL。
故选A。
10. 某同学对一些化学符号中数字的含义有如下理解,其中错误的是
A. O2:表示1个氧分子中有2个氧原子
B 2CO:表示2个一氧化碳分子
C. Mg2+:表示1个镁离子带2个单位的正电荷
D. 由NH3可判断出该物质中N、H元素的个数比为1:3
【答案】D
【解析】
【详解】A、化学式右下角的数字表示1个分子中某元素的原子个数,则O2中“2”表示1个氧分子中有2个氧原子,故选项说法正确;
B、化学式前面的个数表示分子个数,则2CO中“2”表示2个一氧化碳分子,故选项说法正确;
C、元素符号右上角的数字表示1个离子所带的电荷数,则Mg2+中“2”表示1个镁离子带2个单位的正电荷,故选项说法正确;
D、元素是宏观概念,只讲种类,不讲个数,因此由NH3可判断出该物质中N、H原子的个数比为1:3,故选项说法不正确。
故选D。
11. 下列关于物质在氧气中燃烧现象的描述错误的是
A. 木炭在氧气中燃烧,发出明亮白光
B. 细铁丝在氧气中燃烧,有黑色固体生成
C. 蜡烛在氧气中燃烧,瓶壁有水雾出现
D. 白磷在氧气中燃烧,有大量白雾生成
【答案】D
【解析】
【详解】A、木炭在氧气中燃烧,发出白光,生成能使澄清石灰石变浑浊的气体,描述正确;
B、铁丝在氧气中剧烈燃烧,火星四射,放出大量的热,生成一种黑色固体,描述正确;
C、蜡烛在氧气中燃烧生成水和二氧化碳,水蒸气遇冷液化,瓶壁有水雾出现,描述正确;
D、白磷在氧气中燃烧,产生大量的白烟,不产生白雾,描述错误。
故选D。
12. 可以一次鉴别出空气、氧气、二氧化碳三瓶气体的正确方法是( )
A. 分别加入适量澄清石灰水 B. 将带火星的木条分别伸入瓶中
C. 将燃着的木条分别伸入瓶中 D. 分别加入蒸馏水
【答案】C
【解析】
【详解】A、分别加入适量澄清石灰水,空气和氧气均不能使澄清石灰水变浑浊,二氧化碳能使澄清石灰水变浑浊,无法鉴别空气和氧气,不符合题意;
B、将带火星的木条分别伸入瓶中,氧气具有助燃性,能使带火星的木条复燃,空气和二氧化碳均不能使带火星的木条复燃,不符合题意;
C、将燃着的木条分别伸入瓶中,燃着的木条在空气中变化不大,氧气具有助燃性,燃着的木条在氧气中,能燃烧的更旺,二氧化碳不燃烧,不支持燃烧,燃着的木条在二氧化碳中熄灭,现象不同,可以区分,符合题意;
D、分别加入蒸馏水,均无明显现象,无法区分,不符合题意。
故选C。
13. 一氧化氮是汽车尾气中的一种大气污染物,它是一种无色气体,难溶于水,密度比空气略大,在空气中能与氧气迅速反应生成红棕色的二氧化氮气体,在实验室中收集一氧化氮可采用的方法是
A. 排水集气法 B. 向上排空气法
C. 向下排空气法 D. 向上排空气法或排水集气法
【答案】A
【解析】
【详解】一氧化氮,虽然密度比空气略大,但由于极易与氧气反应且是大气污染物,不宜用排空气法进行收集;一氧化氮难溶于水,可用排水法进行收集;
故选A。
14. 分类是研究物质的常用方法。如图是纯净物、单质、化合物和氧化物之间关系的形象表示,若整个大圈表示纯净物,则下列物质属于Z范围的是
A. 液态氧
B. 过氧化氢溶液
C. 高锰酸钾
D. 冰水混合物
【答案】D
【解析】
【分析】物质分为混合物和纯净物,混合物是由两种或两种以上的物质组成;纯净物是由一种物质组成。纯净物又分为单质和化合物。由同种元素组成的纯净物叫单质;由两种或两种以上的元素组成的纯净物叫化合物。氧化物是指由两种元素组成的化合物中,其中一种元素是氧元素。根据图示若整个大圈表示纯净物,则X表示单质,Y表示化合物,属于Z范围的则是氧化物,如水、二氧化碳等。
【详解】A、液态氧属于单质,故不符合题意;
B、过氧化氢溶液中含有过氧化氢和水,属于混合物,故不符合题意;
C、高锰酸钾是由钾、锰、氧三种元素组成的,属于纯净物中的化合物,故不符合题意;
D、冰水混合物中只含有一种物质水,属于纯净物,水是由氢氧两种元素组成,属于氧化物,故符合题意;
故选D。
15. 如图为元素周期表的一部分,X、Y、Z代表三种不同元素,下列判断正确的是
A. 原子序数:Z
相关试卷
这是一份广东省惠州市惠城区德威学校2023-2024学年九年级上学期第一次阶段考试月考化学试卷(无答案),共4页。试卷主要包含了全卷共5页,满分100分,答题前,请把自己的班级,大气平流层中的臭氧,下列实验操作中,正确的是,如图所示是实验室制备等内容,欢迎下载使用。
这是一份广东省惠州市惠城区惠台中学2023-2024学年九年级上学期期中化学试题(解析版),共16页。试卷主要包含了选择题,非选择题等内容,欢迎下载使用。
这是一份广东省惠州市惠城区实验中学附属学校2022-2023学年九年级上学期期中化学试卷,共6页。

