


精品解析:江西省吉安市吉安县浬田中学2022-2023学年九年级上学期10月月考化学试题(解析版)
展开这是一份精品解析:江西省吉安市吉安县浬田中学2022-2023学年九年级上学期10月月考化学试题(解析版),共14页。试卷主要包含了单项选择题,选择填充题,填空与说明题,实验与探究题,综合计算题等内容,欢迎下载使用。
江西省2023届九年级第一次阶段适应性评估
化学试题
一、单项选择题(本大题包括10小题,每小题有四个选项,其中只有一个选 项符合题意,请将符合题意的选项代号填涂在答题卡的相应位置上。1~5 题每小题1分,6~10题每小题2分,共15分)
1. 下列传统节日“端午节”活动主要涉及化学变化的是
A. 包包子 B. 挂艾草 C. 缝香包 D. 酿黄酒
【答案】D
【解析】
【详解】A、包包子,只是形状的改变,无新物质生成,属于物理变化;
B、挂艾草,无新物质生成,属于物理变化;
C、缝香包,只是形状的改变,无新物质生成,属于物理变化;
D、酿黄酒,有酒精等新物质生成,属于化学变化。
故选D。
2. 根据“绿色化学”理念,下列物质最适合实验室制取氧气的是
A. 过氧化氢 B. 高锰酸钾 C. 水 D. 氯酸钾
【答案】A
【解析】
【详解】A、用过氧化氢制取氧气,无需加热,节约能源,生成物是水和氧气,无污染,符合“绿色化学”理念,符合题意;
B、高锰酸钾受热分解生成锰酸钾、二氧化锰和氧气,需要加热,需要消耗能源,不符合“绿色化学”理念,不符合题意;
C、水在通电的条件下反应生成氢气和氧气,需要消耗能源,不符合“绿色化学”理念,不符合题意;
D、氯酸钾在二氧化锰的催化下受热分解生成氯化钾和氧气,需要加热,需要消耗能源,不符合“绿色化学”理念,不符合题意。
故选A。
3. 下列固体外观为白色的是
A. 高锰酸钾 B. 二氧化锰 C. 五氧化二磷 D. 四氧化三铁
【答案】C
【解析】
【详解】A、高锰酸钾是紫黑色固体,故该选项错误;
B、二氧化锰是黑色的固体,故该选项错误;
C、五氧化二磷是白色的固体,故该选项正确;
D、四氧化三铁是黑色的固体,故该选项错误。
故选:C。
4. 下列化学实验操作不符合规范的是
A. 横 B. 平
C. 竖 D. 直
【答案】C
【解析】
【详解】A、向试管中加入块状或大颗粒固体时,应将试管横放,将固体放在试管口,然后将试管慢慢竖起,使固体滑到试管底; 将试管直立,将固体放入,易导致试管毁坏,正确;B、量取液体读数时,要平视凹液面的最低处;仰视读数,读数偏小,实际液体偏多;俯视读数,读数偏大,实际液体偏少,正确;C、加热试管中的液体时,液体的量不能超过试管容积的三分之一,且要用外焰加热,先均匀加热,后对准药品固定加热;试管口向上倾斜,与桌面呈45°角,错误;D、向试管中滴加液体时,应将胶头滴管竖直悬空在试管的上方,伸入试管内或接触试管会导致污染试剂,正确。故选C。
5. 在预防新冠肺炎疫情中使用的含氯消毒剂中存在次氯酸(HClO)。次氯酸很不稳定,在光照的条件下发生如下反应:次氯酸氯化氢+氧气,该反应属于基本反应类型
A. 化合反应 B. 分解反应 C. 置换反应 D. 复分解反应
【答案】B
【解析】
【详解】A、化合反应是两种或两种以上的物质生成一种物质的化学反应,符合“多变一”的特点,故选项错误;
B、分解反应是由一种物质生成两种或两种以上的物质的反应,故该反应属于分解反应,故选项正确;
C、置换反应是一种单质和一种化合物反应生成另一种单质和另一种化合物的化学反应,故选项错误;
D、复分解反应是两种化合物互相交换成分生成另外两种化合物的反应,故选项错误。
故选B。
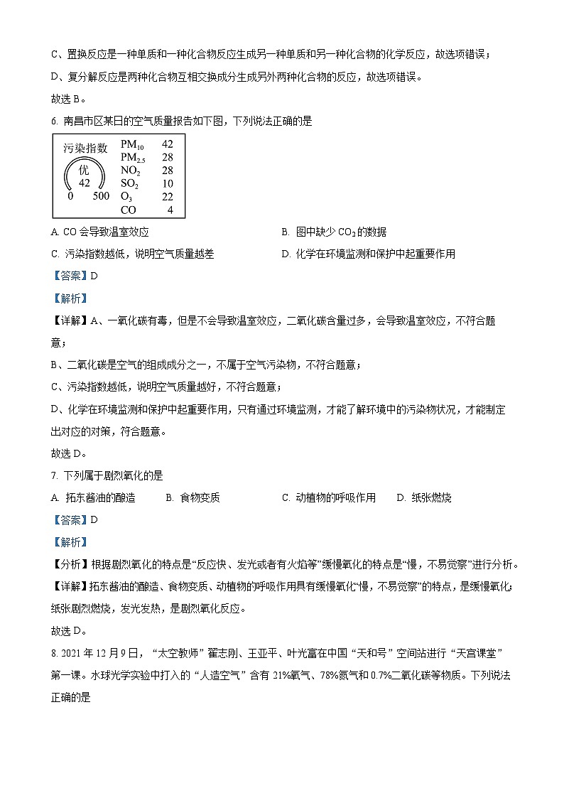
6. 南昌市区某日的空气质量报告如下图,下列说法正确的是
A. CO会导致温室效应 B. 图中缺少CO2的数据
C. 污染指数越低,说明空气质量越差 D. 化学在环境监测和保护中起重要作用
【答案】D
【解析】
【详解】A、一氧化碳有毒,但是不会导致温室效应,二氧化碳含量过多,会导致温室效应,不符合题意;
B、二氧化碳是空气的组成成分之一,不属于空气污染物,不符合题意;
C、污染指数越低,说明空气质量越好,不符合题意;
D、化学在环境监测和保护中起重要作用,只有通过环境监测,才能了解环境中的污染物状况,才能制定出对应的对策,符合题意。
故选D。
7. 下列属于剧烈氧化的是
A. 拓东酱油的酿造 B. 食物变质 C. 动植物的呼吸作用 D. 纸张燃烧
【答案】D
【解析】
【分析】根据剧烈氧化的特点是“反应快、发光或者有火焰等”缓慢氧化的特点是“慢,不易觉察”进行分析。
【详解】拓东酱油的酿造、食物变质、动植物的呼吸作用具有缓慢氧化“慢,不易觉察”的特点,是缓慢氧化;纸张剧烈燃烧,发光发热,是剧烈氧化反应。
故选D。
8. 2021年12月9日,“太空教师”翟志刚、王亚平、叶光富在中国“天和号”空间站进行“天宫课堂”第一课。水球光学实验中打入的“人造空气”含有21%氧气、78%氮气和0.7%二氧化碳等物质。下列说法正确的是
A. 用红磷燃烧实验可测定“人造空气”中O2的含量
B. 将燃着的木条放入“人造空气”中,会很快熄灭
C. 题干中的21%和78%指的是气体物质的质量分数
D. 若“人造空气”只含有O2,将更有益于人的呼吸
【答案】A
【解析】
【详解】A、红磷能与氧气反应生成五氧化二磷固体,没有生成新的气体,可用于测定“人造空气”中O2的含量,故选项说法正确;
B、“人造空气”含有21%氧气、78%氮气和0.7%二氧化碳等物质,将燃着的木条放入“人造空气”中,能正常燃烧,不会很快熄灭,故选项说法错误;
C、“人造空气”的成分与空气类似,题干中的21%和78%指的是气体物质的体积分数,故选项说法错误;
D、“人造空气”若只含有O2不有益于人的呼吸,会造成氧中毒,故选项说法错误。
故选:A。
9. 化学学科核心素养展现了化学课程对学生发展的重要性,下列说法错误的是
A. 化学观念:氧气可使带火星的木条复燃,因此氧气具有助燃性
B. 科学思维:化学变化中一定有物理变化,则物理变化中一定有化学变化
C. 科学探究与实践:将火柴梗迅速平放入蜡烛中,约1s后取出,探究火焰哪层温度最高
D. 科学态度与责任:禁止向燃着的酒精灯里添加酒精,以免引起失火
【答案】B
【解析】
【详解】A、氧气能使带火星的木条复燃,说明氧气具有助燃性,不符合题意;
B、有新物质生成的变化属于化学变化,化学变化过程中常伴随着发光、放热、产生气体、产生沉淀、颜色、形状、状态的变化,例如蜡烛燃烧生成二氧化碳和水,属于化学变化,蜡烛在受热后会由固态先变为液态,这一过程,属于物理变化,因此化学变化中一定存在物理变化,物理变化中不一定存在化学变化,符合题意;
C、将火柴梗迅速平放入蜡烛中,约1s后取出,与外焰接触部分,碳化最严重,说明外焰温度最高,不符合题意;
D、酒精具有可燃性,禁止向燃着的酒精灯里添加酒精,以免引起失火,不符合题意。
故选B。
10. 加热一定量氯酸钾和二氧化锰的混合物制取氧气。下列有关反应关系的坐标图中,合理的是
A. B.
C. D.
【答案】C
【解析】
【详解】A、在该反应中,二氧化锰是催化剂,化学反应前后,催化剂的质量不变,不符合题意;
B、氯酸钾在二氧化锰的催化下受热分解生成氯化钾和氧气,故生成氧气的质量从零开始增加,待完全反应后,不再变化,不符合题意;
C、氯酸钾在二氧化锰的催化下受热分解生成氯化钾和氧气,故氯酸钾的质量逐渐减小至零,生成氯化钾的质量从零开始逐渐增大,待完全反应后,不再变化,且反应在同一时间结束,符合题意;
D、氯酸钾在二氧化锰催化下受热分解生成氯化钾和氧气,生成氯化钾和氧气的质量均是从零开始逐渐增大,且反应应在同一时间结束,不符合题意。
故选C。
二、选择填充题(本大题包括3小题,先在A、B、C中选择一个正确选项,将正确选项的代号填涂在答题卡的相应位置上,然后在D处补充一个符合题意的答案。每小题2分,其中选择1分,填充1分,共6分)
11. 在测定空气里氧气含量的实验中,测得的空气中氧气的体积分数与正常值相比偏小,其原因可能是___
A.燃烧匙内红磷有剩余 B.装置气密性不好
C.未及时塞紧橡胶塞 D.___________
【答案】 ①. B ②. 未冷却至室温就打开了弹簧夹
【解析】
【详解】A、燃烧匙内红磷有剩余,可以将装置内氧气消耗完全,不会导致实验结果偏小,不符合题意;
B、装置气密性不好,燃烧冷却后瓶内气压小于大气压,有部分空气进入瓶中弥补了消耗的氧气,水倒流入集气瓶的体积不足五分之一,导致实验结果偏小,符合题意;
C、未及时塞紧橡胶塞,集气瓶内的空气受热膨胀逸出,会导致实验结果偏大,不符合题意;
D、未冷却至室温就打开了弹簧夹,气体受热膨胀,水倒流入集气瓶的体积不足五分之一,导致实验结果偏小;
故选B,未冷却至室温就打开了弹簧夹。
12. 从化学视角看,“烟”“雾”“光”“火焰”是有区别的。下列现象描述正确的是____
A.加热试管中的水至沸腾,试管口产生白烟
B.红磷在空气中燃烧产生大最白雾
C.木炭在氧气中燃烧发出白光
D.硫在空气中燃烧产生淡蓝色_____
【答案】 ①. C ②. 火焰
【解析】
【详解】A、加热试管中的水至沸腾,试管口的水蒸气遇冷凝结成小水滴,所以观察到试管口产生白雾,故A错误,不符合题意;
B、红磷在空气中燃烧产生大量白烟,故B错误,不符合题意;
C、木炭在氧气中燃烧,会发出白光,故C正确,符合题意;
D、硫在空气中燃烧产生淡蓝色火焰;
故选C,火焰。
13. 下列实验方案能达到实验目的的是_____
选项
实验目的
实验方案,
A
区分水和过氧化氢
分别加入二氧化锰,观察是否有气泡产生
B
测定空气中氧气的含量
用硫粉代替红磷进行实验
C
鉴别氮气和二氧化碳
分别伸入燃着的木条
D
验证集气瓶中的气体是氧气
___________
【答案】 ①. A ②. 将带火星的木条伸入集气瓶中
【解析】
【详解】A、分别加入二氧化锰,水中加入二氧化锰,无明显现象,过氧化氢溶液中加入二氧化锰,过氧化氢在二氧化锰的催化下分解生成水和氧气,产生气泡,现象不同,可以区分,符合题意;
B、用硫粉代替红磷进行实验,硫在空气中燃烧生成二氧化硫,二氧化硫是气体,化学反应前后,压强变化不大,无法测定空气中氧气的含量,不符合题意;
C、氮气和二氧化碳均不燃烧、不支持燃烧,均能使燃着的木条熄灭,现象相同,无法区分,不符合题意;
D、氧气具有助燃性,检验氧气:将带火星的木条伸入集气瓶中,木条复燃,说明是氧气。
故选A,填:将带火星的木条伸入集气瓶中。
三、填空与说明题(本大题包括4小题,共23分)
14. 规范的实验操作是实验成功的前提,请回答下列问题:
(1)量取8 mL稀硫酸时,应选用_______mL的量筒,读数时视线应与______保持相平。
(2)胶头滴管使用后应___________,再吸取其他药品。
(3)实验室用烧杯给液体加热时,烧杯的底部应垫___________。
(4)玻璃管插人带孔橡胶塞中,先把玻璃管的一端___________。然后稍稍用力转动插入。
【答案】(1) ①. 10 ②. 凹液面的最低处
(2)立即用水洗净 (3)石棉网##陶土网
(4)用水润湿
【解析】
【小问1详解】
实验中应根据所取溶液的体积,尽量选用能一次量取的最小规格的量筒,分次量取也能引起误差,如量取8mL液体,应选用 10mL量筒;并且在读数时,量筒平放在桌面上,视线与凹液面的最低处保持相平;
【小问2详解】
用过的滴管要立即用清水洗干净,以备下次使用,否则会污染瓶中的药品;
【小问3详解】
实验室加热烧杯里的液体时,为防止烧杯受热不均引起炸裂,所以烧杯底部应垫放石棉网或陶土网;
【小问4详解】
玻璃管插入带孔橡皮塞,先把玻璃管的一端用水润湿,起润滑作用。
15. 人体吸入的空气与呼出的气体的对比实验。
(1)实验甲:观察到盛有空气的集气瓶中燃着的木条无明显变化,盛有人体呼出的气体的集气瓶中燃着的木条熄灭,说明人体呼出的气体中氧气含量____(选填“>”、“=”或“<")空气中氧气含量。
(2)实验乙:向空气和人体呼出的气体中各滴入等体积、等浓度的澄清石灰水,振荡,观察到___,说明人体呼出的气体中二氧化碳含量比空气中的高。
(3)实验丙:取两块干燥的玻璃片,对着其中一块哈气,观察到放在空气中的玻璃片无明显变化,对着哈气的玻璃片上有水雾出现,说明___________。
(4)【装置创新】实验丁:比较空气和人体呼出的气体中二氧化碳含量。呼气时,应打开弹簧夹_____(选填“a”或“b”,下同),关闭弹簧夹____,吸气时相反。实验中可观察到_____(选填“A”或“B”)中澄清石灰水变浑浊。
【答案】(1)< (2)盛有人体呼出的气体的集气瓶中澄清石灰水变浑浊,盛有空气的集气瓶中澄清石灰水无明显变化
(3)人体呼出的气体中水蒸气含量比空气中水蒸气含量高
(4) ①. b ②. a ③. B
【解析】
【小问1详解】
氧气具有助燃性,盛有空气的集气瓶中燃着的木条无明显变化,盛有人体呼出的气体的集气瓶中燃着的木条熄灭,说明人体呼出的气体中氧气含量<空气中氧气含量;
【小问2详解】
向空气和人体呼出的气体中各滴入等体积、等浓度的澄清石灰水,振荡,观察到盛有人体呼出的气体的集气瓶中澄清石灰水变浑浊,盛有空气的集气瓶中澄清石灰水无明显变化,说明人体呼出的气体中二氧化碳含量比空气中的高;
【小问3详解】
取两块干燥的玻璃片,对着其中一块哈气,观察到放在空气中的玻璃片无明显变化,对着哈气的玻璃片上有水雾出现,说明人体呼出的气体中水蒸气含量比空气中水蒸气含量高;
【小问4详解】
呼气时,应打开弹簧夹b,关闭弹簧夹a,可使呼出气体与澄清石灰水充分接触,现象比较明显,吸气时相反;
呼出气体中二氧化碳含量比空气中二氧化碳含量高,故呼出气体能使澄清石灰水变浑浊,故实验中可观察到B中澄清石灰水变浑浊。
16. 某同学对一未知金属做了如下实验:取一块金属,用小刀切下一部分并将其投入水中。该金属漂浮于水面,并与水发生剧烈反应,在水面上急速游动,发出嘶嘶的晌声,立即熔化成一个闪亮的、银白色的小球,并逐渐缩小,直至完全消失。该金属暴露在空气中极易氧化,因此要保存在煤油中。请分析以上材料,归纳出该金属的性质:
(1)该金属的密度比水的___________(选填“大”或“小”),熔点___________(选填“较低”或“较高”)。
(2)化学性质:___________、___________(写两条)。
(3)该金属保存在煤油中的目的是___________。
【答案】(1) ①. 小 ②. 较低
(2) ①. 能与水反应 ②. 能与氧气反应
(3)隔绝氧气和水
【解析】
【小问1详解】
取一块金属,用小刀切下一部分并将其投入水中。该金属漂浮于水面,说明该金属的密度比水的小;
该金属立即熔化成一个闪亮的、银白色的小球,并逐渐缩小,直至完全消失,说明熔点较低;
【小问2详解】
该金属漂浮于水面,并与水发生剧烈反应,能与水反应需要通过化学变化表现出来,属于化学性质;该金属暴露在空气中极易氧化,能与氧气反应,需要通过化学变化表现出来,属于化学性质;
【小问3详解】
该金属能与氧气和水反应,故该金属保存在煤油中的目的是隔绝氧气和水。
17. 工业制取氧气的主要步骤如下图所示(图中空气已经过除尘、除二氧化碳、除水的操作):
(1)从步骤②可以得出:氮气的沸点比氧气的沸点_________(选填“ 高”或“低")。
(2)经步骤②后剩余液体为___________(选填“有色”或“无色")液体。
(3)储存在蓝色钢瓶里的“工业液氧"是_________(选填“纯净物”或“混合物”)。
(4)可以用___________区分空气、“工业液氧”和二氧化碳。
(5)打开一个装有液态空气的容器盖,并将一根燃着的木条置于容器口上方,观察到的现象是___________。
【答案】(1)低 (2)有色
(3)混合物 (4)燃着的木条
(5)木条熄灭
【解析】
【小问1详解】
从步骤②可以看出,蒸发过程中,氮气先分离出来,说明氮气的沸点比氧气的沸点低;
【小问2详解】
经步骤②后剩余液体主要成分是液氧,液氧是淡蓝色的,故为有色液体;
【小问3详解】
储存在蓝色钢瓶里的“工业液氧"是由氧气和稀有气体等混合而成,属于混合物;
【小问4详解】
燃着的木条在空气中继续燃烧,工业液氧中氧气含量较高,氧气具有助燃性,能使燃着的木条燃烧的更旺,二氧化碳不燃烧、不支持燃烧,能使燃着的木条熄灭,故可用燃着的木条区分空气、“工业液氧”和二氧化碳;
【小问5详解】
打开一个装有液态空气的容器盖,并将一根燃着的木条置于容器口上方,在温度升高的过程中,氮气的沸点低,先分离出来,氮气不燃烧、不支持燃烧,故现象是:木条熄灭。
四、实验与探究题(本大题包括2小题,共16分)
18. 通过这段时间的学习,你已经掌握了实验室制取气体的一些知识,请你结合下列装置图回答问题。
(1)写出图中标号仪器的名称:①___________;②___________。
(2)实验室用高锰酸钾制取氧气时,反应的文字表达式为___,应选择的发生装置是___(填字母);若用装置 E收集氧气,导管口刚有气泡冒出时,不能立即收集,要等到_____时才能收集氧气,当观察到_____时,说明氧气已集满。
(3)可以用装置C收集氧气的依据是_____。
【答案】(1) ①. 长颈漏斗 ②. 水槽
(2) ①.
②. A ③. 导管口气泡连续、均匀冒出 ④. 集气瓶口有大气泡冒出
(3)氧气密度比空气大
【解析】
【小问1详解】
由图可知,仪器①为长颈漏斗;仪器②为水槽;
【小问2详解】
高锰酸钾受热分解生成锰酸钾、二氧化锰和氧气,该反应的文字表达式为:;
该反应属于固体加热反应,发生装置可选A;
若用装置 E收集氧气,导管口刚有气泡冒出时,不能立即收集,因为一开始排出的是空气,要等到导管口气泡连续、均匀冒出时才能收集氧气;
当观察到集气瓶口大气泡冒出时,说明氧气已经集满;
【小问3详解】
可以用装置C,即向上排空气法收集氧气,因为氧气密度比空气大。
19. 为证明氧化铜也能作过氧化氢分解的催化剂,并比较氧化铜和二氧化锰对过氧化氢分解的催化效果,某研究小组进行了如下实验探究。
【定性探究】
(1)设计实验如图甲所示,可通过观察___________来定性比较两者的催化效果。
(2)写出过氧化氢在氧化铜的催化作用下发生反应的文字表达式___________。
【定量探究】
为了定量比较两者的催化效果,小明用图乙所示装置做对照实验,以生成40 mL气体为标准(其他可能影响实验的因素均已忽略),设计了下列三组实验。
实验序号
5%过氧化氢溶液体积/ mL
催化剂及质量
待测数据
①
20
_________
②
x
氧化铜0.5g
③
20
二氧化锰0.5g
(3)实验前检查图乙装置气密性,若气密性良好,将注射器活塞往里推,松开手,能观察到的现象是___________。
(4)上述实验x值为___________;应测量的“待测数据”是___________。
(5)实验②比实验①的“待测数据”更_________(选填“大”、“小”或“不确定”)。
(6)要证明氧化铜可作为过氧化氢分解的催化剂,还需要验证反应前后其___________。
【答案】(1)产生气泡的快慢
(2)
(3)活塞回到原来的刻度
(4) ①. 20 ②. 收集40mL气体所需的时间
(5)小 (6)质量和化学性质均不变
【解析】
【小问1详解】
如图甲,可通过观察产生气泡的快慢来定性比较两者的催化效果,产生气泡快的,说明催化效果好;
【小问2详解】
过氧化氢在氧化铜的催化下分解为水和氧气,该反应的文字表达式为:;
【小问3详解】
实验前检查图乙装置气密性,若气密性良好,将注射器活塞往里推,松开手,能观察到现象是:活塞回到原来的刻度;
【小问4详解】
该实验的目的是比较两种催化剂的催化效果,根据控制变量法,除了催化剂的种类不同,其他因素均相同,故x的值是20;
该实验是以生成40 mL气体为标准,故应测量的“待测数据”是:收集40mL氧气所需时间;
【小问5详解】
实验②中加入了催化剂,实验①中没有催化剂,催化剂能加快化学反应速率,所以实验②比实验①的待测数据更小;
【小问6详解】
催化剂能改变化学反应速率,化学反应前后,其质量和化学性质不变,上述实验验证了氧化铜能加快过氧化氢的分解速率,故要证明氧化铜可作为过氧化氢分解的催化剂,还需要验证反应前后其质量和化学性质均不变。
五、综合计算题(本大题包括1小题,共10分)
20. 在探究铁丝在氧气中燃烧的实验时,小明进行了如下实验:集气瓶中装有80%的水(如图1所示),用排水法收集氧气后,集气瓶中仍留有15%的水(如图2所示)。
(1)在进行铁丝在氧气中燃烧的实验时,铁丝要绕成螺旋状的目的是___________,集气瓶中需留少量水的原因是___________。
(2)铁丝在氧气中燃烧的文字表达式是___________,现象是___________。
(3)图2所示集气瓶内气体中氧气的体积分数是多少?(写出计算过程)
【答案】(1) ①. 增大铁丝的受热面积 ②. 防止高温熔融物溅落,炸裂瓶底
(2) ①.
②. 剧烈燃烧,火星四射,生成黑色固体,放出大量的热
(3)解:设集气瓶的体积为V,则集气瓶内气体中氧气的体积分数是:
答:集气瓶内气体中氧气的体积分数是69.2%
【解析】
【小问1详解】
在进行铁丝在氧气中燃烧的实验时,铁丝要绕成螺旋状的目的是:增大铁丝的受热面积;
铁在氧气中燃烧,放出大量的热,集气瓶中需留少量水的原因是:防止高温熔融物溅落,炸裂瓶底;
【小问2详解】
铁丝在氧气中燃烧生成四氧化三铁,该反应的文字表达式为:;
现象是:剧烈燃烧、火星四射、生成黑色固体,放出大量的热;
【小问3详解】
见答案
相关试卷
这是一份江西省吉安市吉安县城北中学2023-2024学年九年级上学期12月月考化学试题,共8页。
这是一份江西省吉安市吉安县2023-2024学年九年级上学期12月月考化学试题,共7页。试卷主要包含了下列说法正确的是等内容,欢迎下载使用。
这是一份江西省吉安市吉安县城北中学2023-2024学年九年级上学期10月月考化学试题(月考),共3页。