江西省吉安市吉安县吉安县城关中学2022-2023学年九年级上学期期末化学试题(解析版)
展开江西省2023届九年级期末综合评估
化学
说明:1.满分70分,作答时间65分钟。
2.请将答案写在答题卡上,否则不给分。
3.可能用到的相对原子质量:H-1 C-12 N-14 O-16 Mg-24 Al-27 Fe-56 Cu-64 Zn-65 Ag-108
一、单项选择题(本大题包括10小题,每小题有四个选项,其中只有一个选项符合题意,请将符合题意的选项代号填涂在答题卡的相应位置上。1~5题每小题1分,6~10题每小题2分,共15分)
1. 充入测电笔内且通电时发出有色光气体可以是
A. 氧气 B. 氮气 C. 氖气 D. 二氧化碳
【答案】C
【解析】
【详解】稀有气体通电会发不同颜色的光,稀有气体包括氦气、氖气、氩气等,故选C。
2. 从环境保护的角度考虑,下列能源不属于清洁能源的是
A. 太阳能 B. 煤炭 C. 风能 D. 潮汐能
【答案】B
【解析】
【详解】太阳能、风能、潮汐能均属于新能源,均无污染,属于清洁能源,煤炭属于化石燃料,煤燃烧会产生二氧化硫等污染物,不属于清洁能源。
故选B。
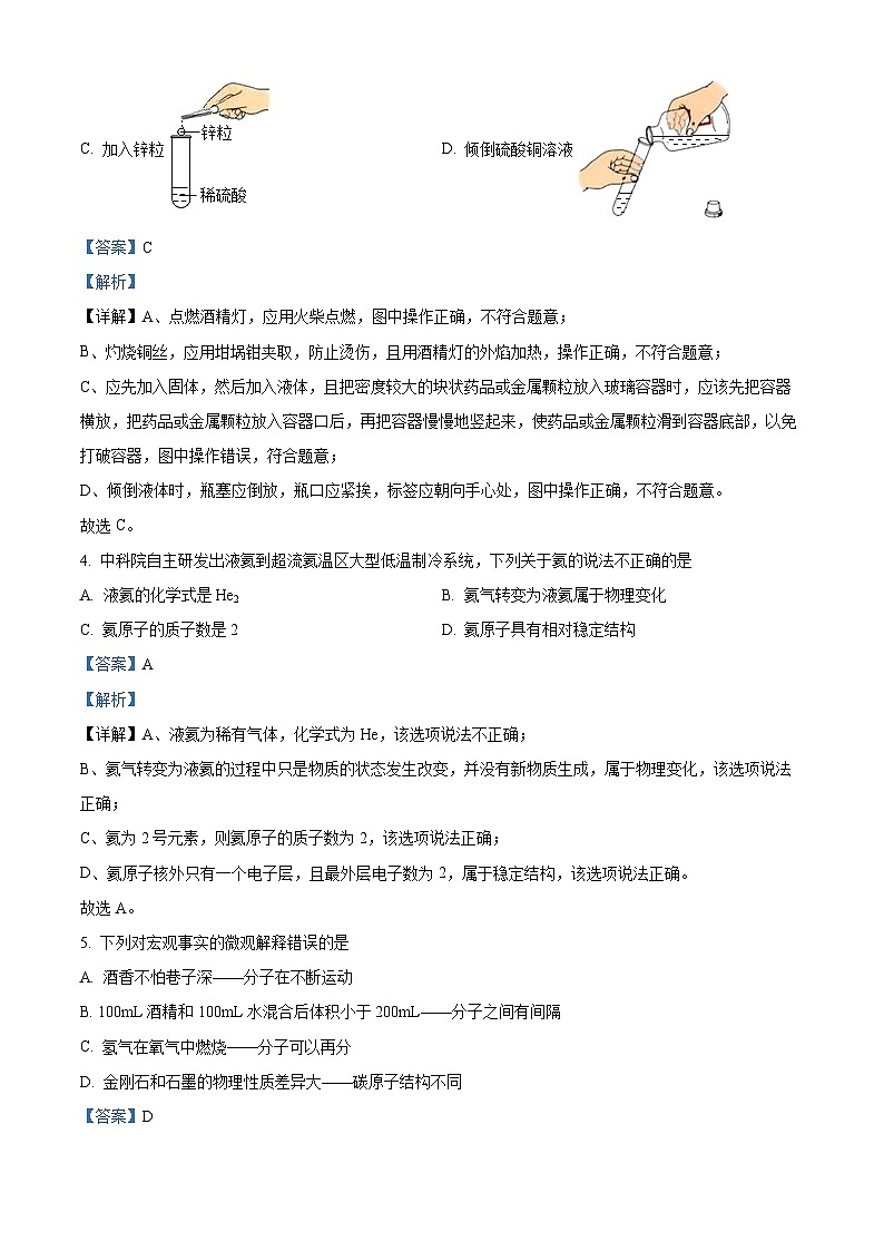
3. 探究有关金属的化学性质的实验中,下列实验操作有明显错误的是
A. 点燃酒精灯 B. 灼烧铜丝
C. 加入锌粒 D. 倾倒硫酸铜溶液
【答案】C
【解析】
【详解】A、点燃酒精灯,应用火柴点燃,图中操作正确,不符合题意;
B、灼烧铜丝,应用坩埚钳夹取,防止烫伤,且用酒精灯的外焰加热,操作正确,不符合题意;
C、应先加入固体,然后加入液体,且把密度较大的块状药品或金属颗粒放入玻璃容器时,应该先把容器横放,把药品或金属颗粒放入容器口后,再把容器慢慢地竖起来,使药品或金属颗粒滑到容器底部,以免打破容器,图中操作错误,符合题意;
D、倾倒液体时,瓶塞应倒放,瓶口应紧挨,标签应朝向手心处,图中操作正确,不符合题意。
故选C。
4. 中科院自主研发出液氦到超流氦温区大型低温制冷系统,下列关于氦的说法不正确的是
A. 液氦的化学式是He2 B. 氦气转变为液氦属于物理变化
C. 氦原子的质子数是2 D. 氦原子具有相对稳定结构
【答案】A
【解析】
【详解】A、液氦为稀有气体,化学式为He,该选项说法不正确;
B、氦气转变为液氦的过程中只是物质的状态发生改变,并没有新物质生成,属于物理变化,该选项说法正确;
C、氦为2号元素,则氦原子的质子数为2,该选项说法正确;
D、氦原子核外只有一个电子层,且最外层电子数为2,属于稳定结构,该选项说法正确。
故选A。
5. 下列对宏观事实的微观解释错误的是
A. 酒香不怕巷子深——分子在不断运动
B. 100mL酒精和100mL水混合后体积小于200mL——分子之间有间隔
C. 氢气在氧气中燃烧——分子可以再分
D. 金刚石和石墨的物理性质差异大——碳原子结构不同
【答案】D
【解析】
【详解】A、酒香不怕巷子深,是因为酒精分子在不断运动,向四周扩散使人能闻到气味,说法正确;
B、100mL酒精和100mL水混合后体积小于200mL,是因为分子之间有间隔,一部分分子会占据分子之间的间隔,导致体积减小,说法正确;
C、氢气在氧气中燃烧生成水的微观反应实质是,氢分子和氧分子先分裂成原子,原子再重新组合成新的水分子,说明了分子可以再分,说法正确;
D、金刚石和石墨的物理性质差异大,是因为碳原子的排列方式不同,说法错误。
故选D。
6. 下列粒子结构示意图中表示阴离子的是
A. B. C. D.
【答案】B
【解析】
【详解】A、该粒子中,质子数=核外电子数,表示原子,不符合题意;
B、该粒子中,质子数小于核外电子数,表示阴离子,符合题意;
C、该粒子中,质子数大于核外电子数,表示阳离子,不符合题意;
D、该粒子中,质子数=核外电子数,表示原子,不符合题意。
故选B。
7. 控制变量法是实验探究的重要方法,下列对比实验不能达到实验目的的是
A. 探究铁生锈是否需要与水接触
B. 探究温度对分子运动速率的影响
C. 探究呼出气体和空气中CO2含量的差别
D. 探究MnO2对H2O2分解速率的影响
【答案】A
【解析】
【详解】A、第一支试管中铁钉与空气和水接触生锈,第二支铁钉不与空气接触,探究铁生锈是否需要与氧气接触,故A不正确;
B、热水中品红溶解的快,冷水中品红溶解得慢,可以探究温度对分子运动速率的影响,故B正确;
C、呼出气体中二氧化碳含量较多,先变浑浊,空气中变浑浊较慢,可以探究呼出气体和空气中CO2含量的差别,故C正确;
D、二氧化锰是催化剂,可以加快过氧化氢分解的速率,加入二氧化锰的试管带火星的木条先复燃,可以探究MnO2对H2O2分解速率的影响,故D正确。故选A。
8. 利用催化剂可以吸收室内装修材料释放的甲醛,该反应的微观示意图如下图所示。下列说法正确的是
A. 该反应属于置换反应 B. 物质甲、丙、丁属于氧化物
C. 反应前后分子个数不变 D. 物质丙中碳、氧元素的质量比为1:2
【答案】C
【解析】
【分析】由图可知,甲的化学式为CH2O、乙为O2、丙为CO2、丁为H2O,则该反应的化学方程式为。
【详解】A、置换反应是指两种单质与两种化合物反应生成另两种单质和两种化合物的反应,而该反应的生成物均为化合物,不属于置换反应,该选项说法不正确;
B、氧化物是指含有两种元素,且一种元素为氧元素,则物质丙、丁属于氧化物,甲不属于氧化物,该选项说法不正确;
C、由方程式可知,该反应前后分子个数不变,该选项说法正确;
D、物质丙为CO2,则其中碳、氧元素的质量比为12:(16×2)=3:8,该选项说法不正确。
故选C。
9. 将一定量的铁粉和锌粉加入AgNO3溶液中,充分反应后过滤,得到滤渣和浅绿色滤液。下列说法正确的是
A. 滤液中一定含有Zn2+和Fe2+,一定不含有Ag+
B. 滤渣中一定有Ag,一定没有Zn和Fe
C. 滤液的质量大于反应前AgNO3溶液的质量
D. 向滤渣中加入稀盐酸,可能有气泡产生
【答案】D
【解析】
【分析】根据金属活动性锌>铁>氢>银,将一定量的铁粉和锌粉加入AgNO3溶液中,锌先与硝酸银反应生成硝酸锌和银,待锌反应完全,硝酸银还有剩余,铁会与硝酸银反应生成硝酸亚铁和银,充分反应后过滤,得到滤渣和浅绿色滤液。由于溶液显浅绿色,说明溶液中含有亚铁离子,即说明了锌全部反应,铁也参加了反应。
【详解】A、由于溶液显浅绿色,说明溶液中含有亚铁离子,即说明了锌全部反应,铁也参加了反应,所以说明滤液中含有Zn2+和Fe2+,可能含有Ag+,故A说法不正确;
B、由于溶液显浅绿色,说明溶液中含有亚铁离子,即说明了锌全部反应,铁也参加了反应,说明滤渣中一定含有银,一定不含有锌,可能含有铁,故B说法不正确;
C、锌先与硝酸银反应生成硝酸锌和银,该反应方程式为,每65份质量的锌能置换出216份质量的银,铁与硝酸银反应生成硝酸亚铁和银,该反应方程式为,每56份质量的铁能置换出216份质量的银,所以滤液的质量小于反应前AgNO3溶液的质量,故C说法不正确;
D、由于溶液显浅绿色,说明溶液中含有亚铁离子,即说明了锌全部反应,铁也参加了反应,说明滤渣中一定含有银,一定不含有锌,可能含有铁,所以向滤渣中加入稀盐酸,银不能与稀盐酸反应,铁可以与盐酸反应,故可能有气泡产生,故D说法正确;
故选D。
10. 将等质量的甲、乙两种金属,分别与足量等浓度的稀硫酸反应,产生氢气的质量与时间的关系如图所示,下列选项中金属甲和乙与图像相符的是
A. 甲是镁,乙是锌 B. 甲是锌,乙是铁
C. 甲是铝,乙是铜 D. 甲是镁,乙是铝
【答案】A
【解析】
【详解】A、镁比锌活泼,反应速率快,镁与稀硫酸反应:,锌与稀硫酸反应:,生成一个氢分子个需要一个金属原子,相对原子质量:Mg<Zn,故最后镁生成氢气的质量大,故甲可以是镁,乙可以是锌,符合题意;
B、锌比铁活泼,反应速率快,锌与稀硫酸反应:,铁与稀硫酸反应:,相对原子质量:Zn>Fe,故最后铁生成氢气的质量大,不符合题意;
C、在金属活动性顺序里,铝排在氢前,铝能与稀硫酸反应生成硫酸铝和氢气,铜排在氢后,铜和稀硫酸不反应,不符合题意;
D、镁比铝活泼,反应速率快,镁和稀硫酸反应:,铝和稀硫酸反应:,相对原子质量:Mg>,故最后铝生成氢气的质量大,不符合题意。
故选A。
二、选择填充题(本大题包括3小题,先在A、B、C中选择一个正确选项,将正确选项的代号填涂在答题卡的相应位置上,然后在D处补充一个符合题意的答案。每小题2分,其中选择1分,填充1分,共6分)
11. 下列固体物质在氧气中燃烧后,生成物在常温、常压下为气体的是___________
A.木炭B.铁丝C.镁条D.___________
【答案】 ①. A ②. 硫磺
【解析】
【详解】A、木炭在氧气中燃烧生成二氧化碳,该生成物在常温、常压下为气体,故A正确;
B、铁丝在氧气中燃烧生成四氧化三铁,该生成物在常温、常压下为固体,故B错误;
C、镁条在氧气中燃烧生成氧化镁,该生成物在常温、常压下为固体,故C错误;
D、硫磺在氧气中燃烧生成二氧化硫,该生成物在常温、常压下为气体;
故选A,填:硫磺。
12. 下列关于水的说法正确的是___________
A.净水时加入明矾的作用是杀菌消毒
B.自来水中含有可溶性钙、镁化合物
C.利用活性炭能将海水淡化
D.过滤河水时,玻璃棒的作用是___________
【答案】 ①. B ②. 引流
【解析】
【详解】A、明矾能加速沉降,但不能杀菌消毒,该选项说法不正确;
B、自来水中含有可溶性钙、镁化合物,该选项说法正确;
C、活性炭能除去水中的颜色和异味,但不能将海水淡化,该选项说法不正确。
故选B。
D、过滤时,玻璃棒的作用为引流。
13. 下列实验方法能达到实验目的的是___________
选项
实验目的
实验方法
A
除去二氧化碳中的一氧化碳
点燃
B
鉴别二氧化锰和木炭粉
观察颜色
C
除去FeSO4溶液中混有的CuSO4
加入足量铁粉,充分反应后过滤
D
除去氧化铜中的铜
___________
【答案】 ①. C ②. 加热
【解析】
【详解】A、二氧化碳不可燃也不助燃,则二氧化碳中的一氧化碳不能点燃,该选项不能达到实验目的;
B、二氧化锰和木炭粉均为黑色,该选项不能达到实验目的;
C、铁能与硫酸铜反应生成铜和硫酸亚铁,则铁能除去硫酸亚铁中的硫酸铜,该选项能达到实验目的。
故选C。
D、铜加热生成氧化铜,则可用加热的方法除去氧化铜中的铜。
三、填空与说明题(本大题包括4小题,共23分)
14. 化学中有各种各样的“水”。
(1)蒸馏水:蒸馏水属于物质分类中的___________(选填“单质”或“化合物”),是___________(选填“硬水”或“软水”)。
(2)双氧水:双氧水指的是过氧化氢的水溶液,其中过氧化氢和水的化学性质不同,从微观角度分析,原因是它们的___________不同。
(3)重水:重水(D2O)中含有氘(D)原子,氘原子是相对原子质量为2的氢原子,1个氘原子中含有___________个中子,重水的相对分子质量是___________。
(4)氨水:氨水易挥发出氨气(NH3),氨气中氮元素的化合价是___________。
【答案】(1) ①. 化合物 ②. 软水
(2)分子构成 (3) ①. 1##一 ②. 20 (4)-3价
【解析】
【小问1详解】
蒸馏水只含有水一种物质,属于纯净物,蒸馏水是由不同种元素组成的纯净物,属于化合物;
蒸馏水只含有水一种物质,属于纯净物,不含有可溶性钙镁化合物,属于软水;
【小问2详解】
由分子构成的物质,分子是保持物质化学性质的最小粒子,过氧化氢是由过氧化氢分子构成的,水是由水分子构成的,由于二者分子构成不同,所以二者的化学性质不同;
【小问3详解】
重水(D2O)中含有氘(D)原子,氘原子是相对原子质量为2的氢原子,故氘原子的质子数为1,根据相对原子质量约等于质子数加中子数,故1个氘原子中含有2-1=1个中子,重水(D2O)中含有2个氘(D)原子和1个氧原子(氧原子的相对原子质量为16),故重水的相对分子质量是2×2+16=20;
【小问4详解】
NH3中氢元素显示+1价,根据在化合物中正负化合价代数和为0的原则,设氮元素的化合价为x,则有x+(+1)×3=0,解得x=-3,故氨气中氮元素的化合价为-3价。
15. 下图是以“磷的燃烧”为主题的三组实验。
(1)实验一:红磷在集气瓶中燃烧的现象是___________;待装置冷却后打开弹簧夹,烧杯中的水倒吸入集气瓶中,水面上升约至刻度线___________(填数字)处。
(2)实验二:实验过程中气球的变化情况是___________,该反应___________(选填“遵循”或“不遵循”)质量守恒定律。
(3)实验三:对比铜片上的白磷与红磷的燃烧情况,说明燃烧的条件之一是___________;向水下的白磷通入氧气,水下的白磷___________(选填“会”或“不会”)燃烧。
【答案】(1) ①. 产生大量白烟,放出热量 ②. 1
(2) ①. 先胀大后缩小 ②. 遵循
(3) ①. 温度达到可燃物的着火点 ②. 会
【解析】
【小问1详解】
红磷在集气瓶中燃烧,产生大量白烟,放出热量;
红磷燃烧消耗氧气,待完全反应后,逐渐冷却至室温,由于消耗了氧气,装置内压强减小,打开弹簧夹,烧杯中的水进入集气瓶,进入水的体积就是消耗氧气的体积,氧气约占空气体积的,故水面上升约至刻度1处;
【小问2详解】
红磷燃烧放出大量的热,装置内气体受热膨胀,压强增大,气球胀大,待完全反应后,冷却至室温,由于消耗了氧气,装置内压强减小,故气球缩小,故实验过程中气球的变化情况是:气球先胀大后缩小;
该反应有新物质生成,属于化学变化,遵循质量守恒定律;
【小问3详解】
铜片上的白磷与氧气接触,温度达到了着火点,白磷燃烧,铜片上的红磷与氧气接触,温度没有达到着火点,不燃烧,说明燃烧需要温度达到可燃物的着火点;
向水下的白磷通入氧气,水下的白磷与氧气接触,温度达到了着火点,会燃烧。
16. 手撕钢的学名为不锈钢铝材,薄到可以用手轻易撕开,它的厚度约为A4纸厚度的四分之一,常用于航空航天、电子产品、新能源等领域。
(1)钢板能轧制成超薄的手撕钢,利用了金属的___________性,钢的含碳量比生铁的含碳量___________(选填“高”或“低”)。
(2)手撕钢中添加了铬元素,如图是铬元素在元素周期表中的部分信息,下列说法不正确的是___________(填字母)。
A. 铬属于金属元素 B. 铬的元素符号是Cr
C. 铬离子的核外电子数是24 D. 铬的相对原子质量为52.00
(3)将铁片放入蓝色的CrSO4溶液中,无明显现象。若将铁片放入硫酸铜溶液中,现象是___________,说明铁、铬、铜的金属活动性由强到弱的顺序是___________。
【答案】(1) ①. 延展 ②. 低 (2)C
(3) ①. 铁片表面有红色固体析出,溶液由蓝色变为浅绿色 ②. 铬、铁、铜
【解析】
【小问1详解】
钢板能轧制成超薄的手撕钢,利用了金属的延展性;
钢的含碳量为0.03%-2%,生铁的含碳量为2%-4%,则钢的含碳量比生铁的含碳量低;
【小问2详解】
A、铬是金字旁,铬元素属于金属元素,说法正确;
B、周期表中右上角的符号是元素符号,则铬的元素符号是Cr,说法正确;
C、在原子中,原子序数等于电子数,周期表中左上角的数字是原子序数,则铬原子的核外电子数是24,说法错误;
D、周期表中元素名称下边的数字是相对原子质量,则铬的相对原子质量为52.00,说法正确;
故选C;
【小问3详解】
铁的活动性比铜强,将铁片放入硫酸铜溶液中,铁与硫酸铜反应生成铜和硫酸亚铁,可以观察到铁片表面有红色固体析出,溶液由蓝色变为浅绿色;
将铁片放入蓝色的CrSO4溶液中,无明显现象,说明铁的活动性比铬弱,则铁、铬、铜的金属活动性由强到弱的顺序是铬、铁、铜。
17. 在“碳达峰”与“碳中和”的背景下,中国钢铁行业“碳减排”任务重大。氢能冶金是清洁的革命性钢铁生产技术,下图是钢铁的传统治炼和氢能冶炼的工艺流程对比图。
(1)传统治炼产生的废气中属于空气污染物的是___________,得到的铁水属于___________(选填“纯净物”或“混合物”)。
(2)氢能冶炼中,氢气在高温下还原赤铁矿制备海绵铁的反应的化学方程式是___________。
(3)与传统治炼工艺相比,氢能冶炼的主要优点有___________。
(4)氢气是清洁能源,但没有被广泛使用的原因可能是___________(写一条即可)。
【答案】(1) ①. CO##一氧化碳 ②. 混合物
(2)
(3)利于保护环境,节约能源 (4)不易于储存
【解析】
【小问1详解】
空气污染物包括CO、NO、NO2、SO2等,故传统治炼产生的废气中属于空气污染物的是CO;
根据流程图可知,铁水通入氧气后会生成CO2,说明铁水中混有未反应的焦炭,属于混合物;
【小问2详解】
根据流程图可知,氢气在高温下还原赤铁矿生成铁和水,反应的方程式为;
【小问3详解】
传统治炼工艺会产生空气污染物且得到的铁水是混合物,氢能冶炼产物为水,无污染,且产物为纯净物,还能回收利用废钢,故氢能冶炼的主要优点有利于保护环境,节约能源;
【小问4详解】
氢气是可燃性气体,不易于储存。
四、实验与探究题(本大题包括2小题,共16分)
18. 根据下图回答有关问题:
(1)图一中仪器B名称为___________。
(2)实验室用图一所示的仪器和药品制取的气体是___________,其中二氧化锰的作用是___________;实验过程中当观察到___________时,说明气体已集满。
(3)图二实验中打开分液漏斗活塞,观察到蜡烛熄灭,且烧杯中的紫色石蕊溶液变红。锥形瓶中发生的反应的化学方程式为___________。从灭火的原理角度分析,蜡烛熄灭的原因是___________;紫色石蕊溶液变红是因为通入的气体与水反应生成了___________(填化学式)。
【答案】(1)铁架台 (2) ①. 氧气##O2 ②. 催化 ③. 集气瓶口冒出大气泡
(3) ①. ②. 隔绝氧气 ③. H2CO3
【解析】
【小问1详解】
由图可知,仪器B为铁架台。
【小问2详解】
图一中,氯酸钾在二氧化锰催化并加热条件下生成氯化钾和氧气,则可制取的气体为氧气;其中二氧化锰的作用为催化;
图中收集装置为排水法,当集气瓶口冒出大气泡时,则说明已收集满。
【小问3详解】
大理石中的碳酸钙能与稀盐酸反应生成氯化钙、水和二氧化碳,反应的化学方程式为;
蜡烛熄灭是因为随着氧气的增加,隔绝了氧气;
二氧化碳能与水反应生成碳酸,碳酸能使紫色石蕊溶液变红色,化学式为H2CO3。
19. 某兴趣小组的同学在进行氢气还原氧化铜的实验时,对得到的固体产物的成分产生了兴趣,并对此开展了探究实验。已知试管中氧化铜的质量为8g。
实验一、开展氢气还原氧化铜实验
(1)图1中制取氢气的反应的化学方程式为___________。
(2)实验开始时,将进行以下操作:①向长颈漏斗中加入稀硫酸;②点燃酒精灯。这两个操作的正确顺序是___________(填序号)。
反应一段时间后,观察到试管中固体全部变为红色,经老师提醒,该红色固体不一定是铜,还可能是氧化亚铜(Cu2O)。
实验二、探究反应得到的固体产物的成分
【查阅资料】
(3)氧化亚铜与稀硫酸反应的化学方程式是___________。(请把化学方程式补充完整)
【提出问题】试管中红色固体是什么物质?
【猜想与假设】猜想一:铜;
猜想二:氧化亚铜;
猜想三:铜和氧化亚铜的混合物。
【实验探究】
(4)小军同学按如下方案进行实验
实验步骤
实验现象
实验结论
将试管中的红色固体全部倒入烧杯中,加入足量稀硫酸,充分搅拌
溶液由无色变为___________,烧杯底部仍有红色固体
猜想二成立
【交流讨论】
(5)小奇同学认为小军同学的结论错误,他认为可以通过测定烧杯中剩余的红色固体的质量来验证猜想。于是他将烧杯中的混合物进行过滤,并对滤渣进行洗涤、干燥处理后,称量固体的质量为mg,证明猜想三正确,则m的取值范围是___________。
【拓展延伸】
(6)兴趣小组的同学在老师的协助下取若干质量相等的氧化铜,在相同条件下分别用氢气还原不同时间(t),检测所得固体中氧化亚铜的质量(m),并绘制了如图2所示的曲线图。由图2可知:为确保氢气还原氧化铜所得固体中不含氧化亚铜,应采取的措施是___________。
【答案】(1) (2)①②
(3)CuSO4 (4)蓝色
(5)3.2<m<6.4 (6)延长加热时间
【解析】
【小问1详解】
图1中利用稀硫酸与锌反应制取氢气,稀硫酸与锌反应生成硫酸锌和氢气,该反应方程式为;
小问2详解】
由于氢气具有可燃性,与空气混合遇明火可能发生爆炸,所以实验开始时,应该先①向长颈漏斗中加入稀硫酸,稀硫酸与锌反应生成硫酸锌和氢气,用以排净装置内的空气,然后再②点燃酒精灯,故这两个操作的正确顺序是①②;
【小问3详解】
根据质量守恒定律,反应前后原子种类和数目不变,反应前有2个铜原子、5个氧原子、2个氢原子、1个硫原子,反应后有1个铜原子,2个氢原子,1个氧原子,故未知物中含有1个铜原子、1个硫原子和4个氧原子,即为CuSO4;
【小问4详解】
根据结论猜想二成立,即试管中红色固体是氧化亚铜,所以将试管中的红色固体全部倒入烧杯中,加入足量稀硫酸,充分搅拌,氧化亚铜与稀硫酸反应生成铜和硫酸铜和水,所以溶液由无色变为蓝色,烧杯底部仍有红色固体;
【小问5详解】
小奇同学认为小军同学的结论错误,因为上述实验现象只说明了含有氧化亚铜,不能说明是否含有铜吗,故上述结论错误;
若烧杯中剩余红色固体全为铜,即氢气与氧化铜加热生成铜和水,设8g氧化铜全部转化为铜,生成铜的质量为x,根据铜元素守恒,则有
x=6.4g;
设8g氧化铜全部转化为氧化亚铜,氧化亚铜与硫酸反应生成铜的质量为y,根据铜元素守恒,则有
y=3.2g;
故证明猜想三正确,即试管中红色固体是铜和氧化亚铜的混合物,所以3.2<m<6.4;
【小问6详解】
由图2可知,在氢气还原氧化铜反应过程中,过了一段时间后,加热时间越长,Cu2O的质量越小,所以为了所得固体产物不含Cu2O,应采取的措施是延长加热时间。
五、综合计算题(本大题包括1小题,共10分)
20. 近日,中国海油发现国内首个深水深层大气田,为能源结构转型提供坚强保障。天然气的主要成分是甲烷,甲烷充分燃烧生成二氧化碳和水。
(1)化石燃料包括煤、___________和天然气;甲烷燃烧属于___________(选填“吸热”或“放热”)反应。
(2)厨房中燃气灶的火焰呈现黄色或橙色,锅底出现黑色,应将炉具的进风口调___________(选填“大”或“小”)。
(3)求4.8kg甲烷充分燃烧生成的二氧化碳的质量。(写出计算过程)
(4)若一棵树平均每天吸收0.88kgCO2,则上述甲烷充分燃烧排放的CO2需要___________棵树吸收一天。
【答案】(1) ①. 石油 ②. 放热 (2)大
(3)解:设4.8kg甲烷充分燃烧生成的二氧化碳的质量为x,
x=13.2kg
答:4.8kg甲烷充分燃烧生成的二氧化碳的质量为13.2kg。 (4)15
【解析】
【小问1详解】
化石燃料包括煤、石油和天然气;甲烷燃烧放出大量热,属于放热反应;
【小问2详解】
厨房中燃气灶的火焰呈现黄色或橙色,锅底出现黑色,这是氧气不足,燃气不充分燃烧造成的,应将炉具的进风口调大;
【小问3详解】
见答案;
【小问4详解】
由上计算可知,4.8kg甲烷充分燃烧生成二氧化碳的质量为13.2kg,若一棵树平均每天吸收0.88kgCO2,则上述甲烷充分燃烧排放的CO2需要棵树吸收一天。
江西省吉安市吉安县2023-2024学年九年级上学期1月期末化学试题: 这是一份江西省吉安市吉安县2023-2024学年九年级上学期1月期末化学试题,共4页。
江西省吉安市吉安县2022-2023学年九年级上学期期中化学试题: 这是一份江西省吉安市吉安县2022-2023学年九年级上学期期中化学试题,共8页。试卷主要包含了单项选择题,选择填充题,填空与说明题,实验与探究题,综合计算题等内容,欢迎下载使用。
精品解析:江西省吉安市吉安县浬田中学2022-2023学年九年级上学期10月月考化学试题(解析版): 这是一份精品解析:江西省吉安市吉安县浬田中学2022-2023学年九年级上学期10月月考化学试题(解析版),共14页。试卷主要包含了单项选择题,选择填充题,填空与说明题,实验与探究题,综合计算题等内容,欢迎下载使用。

