部编语文一年级下册第三单元教学初探课件+教案+精彩片段+素材
展开第三单元教学初探
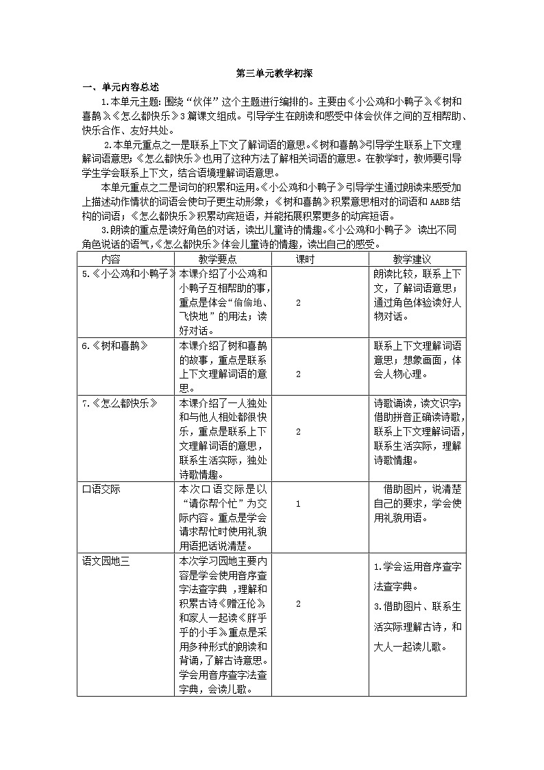
一、单元内容总述
1.本单元主题:围绕“伙伴”这个主题进行编排的。主要由《小公鸡和小鸭子》、《树和喜鹊》、《怎么都快乐》3篇课文组成。引导学生在朗读和感受中体会伙伴之间的互相帮助、快乐合作、友好共处。
2.本单元重点之一是联系上下文了解词语的意思。《树和喜鹊》引导学生联系上下文理解词语意思;《怎么都快乐》也用了这种方法了解相关词语的意思。在教学时,教师要引导学生学会联系上下文,结合语境理解词语意思。
本单元重点之二是词句的积累和运用。《小公鸡和小鸭子》引导学生通过朗读来感受加上描述动作情状的词语会使句子更生动形象;《树和喜鹊》积累意思相对的词语和AABB结构的词语;《怎么都快乐》积累动宾短语,并能拓展积累更多的动宾短语。
3.朗读的重点是读好角色的对话,读出儿童诗的情趣。《小公鸡和小鸭子》 读出不同角色说话的语气,《怎么都快乐》体会儿童诗的情趣,读出自己的感受。
内容 | 教学要点 | 课时 | 教学建议 |
5.《小公鸡和小鸭子》 | 本课介绍了小公鸡和小鸭子互相帮助的事,重点是体会“偷偷地、飞快地”的用法;读好对话。 |
2 | 朗读比较,联系上下文,了解词语意思;通过角色体验读好人物对话。 |
6.《树和喜鹊》 | 本课介绍了树和喜鹊的故事,重点是联系上下文理解词语的意思。 |
2 | 联系上下文理解词语意思;想象画面,体会人物心理。 |
7.《怎么都快乐》 | 本课介绍了一人独处和与他人相处都很快乐,重点是联系上下文理解词语的意思,联系生活实际,独处诗歌情趣。 |
2 | 诗歌诵读,读文识字;借助拼音正确读诗歌,联系上下文理解词语,联系生活实际,理解诗歌情趣。 |
口语交际 | 本次口语交际是以“请你帮个忙”为交际内容。重点是学会请求帮忙时使用礼貌用语把话说清楚。 |
1 | 借助图片,说清楚自己的要求,学会使用礼貌用语。 |
语文园地三 | 本次学习园地主要内容是学会使用音序查字法查字典 ,理解和积累古诗《赠汪伦》,和家人一起读《胖乎乎的小手》。重点是采用多种形式的朗读和背诵,了解古诗意思。学会用音序查字法查字典,会读儿歌。 |
2 | 1.学会运用音序查字法查字典。 3.借助图片、联系生活实际理解古诗,和大人一起读儿歌。
|

