


人教版 (2019)选择性必修1第一节 原电池第2课时课时练习
展开
这是一份人教版 (2019)选择性必修1第一节 原电池第2课时课时练习,共8页。试卷主要包含了化学电池分为一次电池和二次电池等内容,欢迎下载使用。
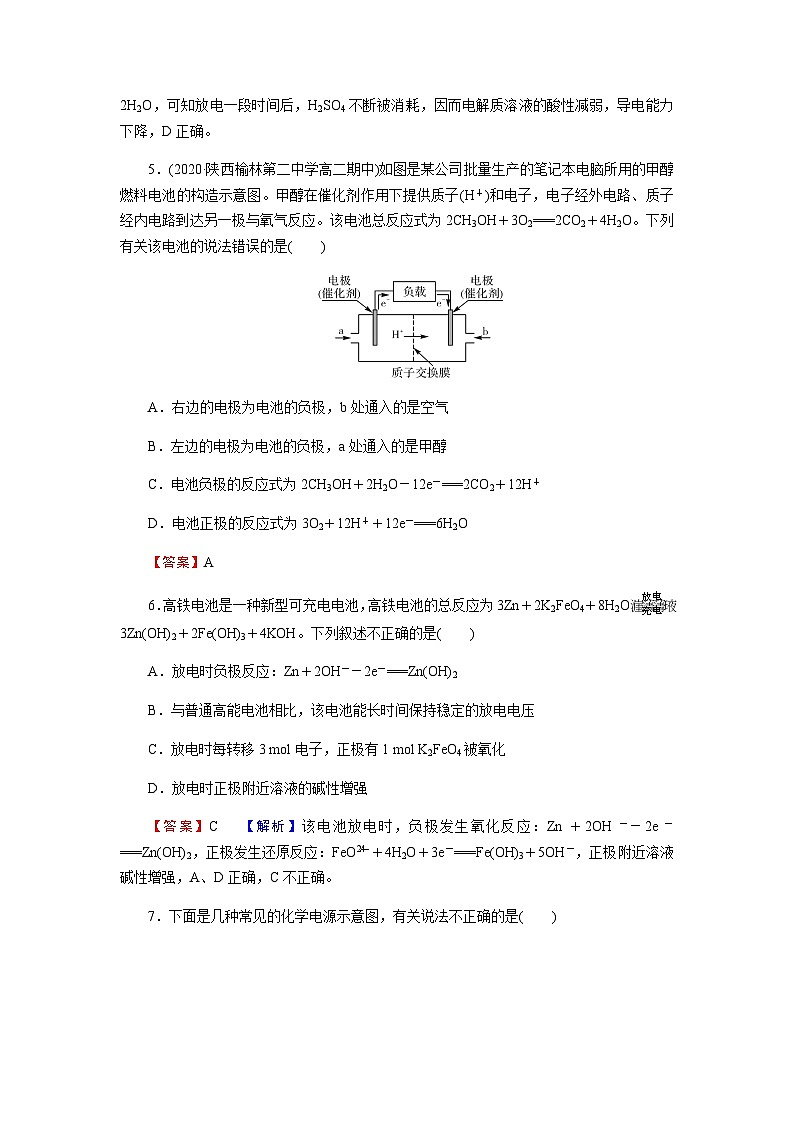
第四章 第一节 第2课时A组·基础达标1.用锌片、铜片、西红柿等材料可以制作如下图所示的西红柿电池。电池工作时,下列有关说法正确的是( )A.Zn片作正极B.Cu片质量减少C.电子由Zn片红导线流向Cu片D.实现了电能向化学能的转化【答案】C2.据报道,锌电池可能取代目前广泛使用的铅酸蓄电池,因为锌电池容量更大,而且没有铅污染,其电池总反应为2Zn+O2===2ZnO,原料为锌粒、空气和电解质溶液。则下列叙述中正确的是( )A.锌为正极,空气进入负极反应B.电池中有1 mol 电子转移时消耗Zn的质量为65 gC.正极发生氧化反应D.电解质溶液肯定不是强酸溶液【答案】D 【解析】因电池反应中有ZnO生成,故电解质溶液不可能为强酸溶液,否则ZnO会溶解。3.在超市里经常会看到一种外壳为纸层包装的电池,印有如图所示的文字。下列有关说法错误的是( )A.该电池是一次电池B.该电池工作时,电子由负极通过外电路流入正极C.该电池含有的金属元素中毒性最大的是HgD.该电池工作时,外电路中每通过0.2 mol电子,锌的质量理论上减少3.25 g【答案】D 【解析】锌锰干电池工作时,锌失去电子,电极反应为Zn-2e- ===Zn2+,所以外电路中每通过0.2 mol电子,锌的质量理论上应减少6.5 g,D错误。4.化学电源在日常生活和高科技领域中都有广泛应用。下列说法不正确的是( )A.甲:Zn2+向Cu电极方向移动,Cu电极附近溶液中H+浓度增加B.乙:正极的电极反应式为Ag2O+2e-+H2O===2Ag+2OH-C.丙:锌筒作负极,发生氧化反应,锌筒会变薄D.丁:使用一段时间后,电解质溶液的酸性减弱,导电能力下降【答案】A 【解析】Zn2+和H+迁移至铜电极,H+氧化性较强,得电子变为H2,因而Cu极附近溶液中c(H+)减小,A错误;Ag2O作正极,得到来自Zn失去的电子,被还原成Ag,结合KOH作电解质溶液,故电极反应式为Ag2O+2e-+H2O===2Ag+2OH-,B正确;Zn为较活泼电极,作负极,发生氧化反应,电极反应式为Zn-2e-===Zn2+,锌溶解,因而锌筒会变薄,C正确;铅酸蓄电池总反应式为PbO2+Pb+2H2SO42PbSO4+2H2O,可知放电一段时间后,H2SO4不断被消耗,因而电解质溶液的酸性减弱,导电能力下降,D正确。5.(2020·陕西榆林第二中学高二期中)如图是某公司批量生产的笔记本电脑所用的甲醇燃料电池的构造示意图。甲醇在催化剂作用下提供质子(H+)和电子,电子经外电路、质子经内电路到达另一极与氧气反应。该电池总反应式为2CH3OH+3O2===2CO2+4H2O。下列有关该电池的说法错误的是( )A.右边的电极为电池的负极,b处通入的是空气B.左边的电极为电池的负极,a处通入的是甲醇C.电池负极的反应式为2CH3OH+2H2O-12e-===2CO2+12H+D.电池正极的反应式为3O2+12H++12e-===6H2O【答案】A6.高铁电池是一种新型可充电电池,高铁电池的总反应为3Zn+2K2FeO4+8H2O3Zn(OH)2+2Fe(OH)3+4KOH。下列叙述不正确的是( )A.放电时负极反应:Zn+2OH--2e-===Zn(OH)2B.与普通高能电池相比,该电池能长时间保持稳定的放电电压C.放电时每转移3 mol电子,正极有1 mol K2FeO4被氧化D.放电时正极附近溶液的碱性增强【答案】C 【解析】该电池放电时,负极发生氧化反应:Zn+2OH--2e-===Zn(OH)2,正极发生还原反应:FeO+4H2O+3e-===Fe(OH)3+5OH-,正极附近溶液碱性增强,A、D正确,C不正确。7.下面是几种常见的化学电源示意图,有关说法不正确的是( )A.上述电池分别属于一次电池、二次电池和燃料电池B.干电池在长时间使用后,锌筒被破坏C.铅酸蓄电池工作过程中,每通过2 mol电子,负极质量减小207 gD.氢氧燃料电池是一种具有应用前景的绿色电源【答案】C 【解析】铅酸蓄电池工作时,负极反应为Pb+SO-2e-===PbSO4,电极质量增大,C错误。8.如图所示,X为单质硅,Y为金属铁,a为NaOH溶液,组装成一个原电池,下列说法正确的是( )A.X为负极,电极反应式为Si-4e-===Si4+B.X为正极,电极反应式为4H2O+4e-===4OH-+2H2↑C.X为负极,电极反应式为Si+6OH--4e-===SiO+3H2OD.Y为负极,电极反应式为Fe-2e-===Fe2+【答案】C 【解析】本题易错选D,其原因是错误认为Fe为负极;Si为非金属,判断Fe为负极,忽略了Si能与NaOH溶液反应而Fe不能。硅、铁、NaOH溶液组成原电池时,Si能与NaOH溶液反应而Fe不能,故Si为负极:Si+6OH--4e-===SiO+3H2O;铁为正极:4H2O+4e-===4OH-+2H2↑,总反应式:Si+2NaOH+H2O===Na2SiO3+2H2↑。9.(2020·河南郑州外国语学校高二检测)如图所示的原电池装置,X、Y为两电极,电解质溶液为稀硫酸,外电路中的电子流向如图所示,对此装置的下列说法正确的是( )A.外电路的电流方向为:X→外电路→YB.若两电极分别为Zn和石墨棒,则X为石墨棒,Y为ZnC.若两电极都是金属,则它们的活动性为X>YD.X极上发生的是还原反应,Y极上发生的是氧化反应【答案】C 【解析】由图可知,电子的流动方向是X→外电路→Y,则电流的方向就为Y→外电路→X;X为原电池的负极,Y为正极;X极应发生氧化反应,Y极应发生还原反应。10.化学电池分为一次电池(如干电池)和二次电池(如铅酸蓄电池、镍氢电池、锂离子电池)。(1)锌锰干电池的正极材料是__________,负极材料是______。电池使用过程中,负极的电极反应式为________________________________________________。锌锰干电池即使不用,放置过久,也可能会漏液失效,其原因是______________________________。为延长电池寿命和提高其性能,人们将电池内的电解质__________换成湿的__________,并在构造上作了改进,制成了碱性锌锰电池。(2)充电电池又称____________,最早使用的充电电池是____________。(3)氢气和氧气可以形成燃料电池。总反应为________________________。氢气在负极________(填“得到”或“失去”)电子;氧气在________极________(填“得到”或“失去”)电子。【答案】(1)石墨 锌 Zn-2e-===Zn2+ 电解质溶液呈酸性,会与锌反应 NH4Cl KOH(2)二次电池 铅酸蓄电池(3)2H2+O2===2H2O 失去 正 得到B组·能力提升11.我国科学家发明的一种可控锂水电池,可作为鱼雷和潜艇的储备电源。其工作原理如图所示。下列有关说法不正确的是( )A.电池工作时,电子的流向:锂电极→导线→石墨电极B.水既是氧化剂又是溶剂,有机电解质可用水溶液代替C.电池总反应为2Li+2H2O===2LiOH+H2↑D.该装置不仅可提供电能,还可提供清洁燃料氢气【答案】B 【解析】A项,锂电极为负极,碳电极为正极,电子从负极流出,经导线流向正极,正确;B项,负极材料锂能与水反应,不可用水溶液代替有机电解质,错误;C项,电池总反应为2Li+2H2O===2LiOH+H2↑,正确;D项,由电池总反应知,该装置不仅可提供电能,还可提供清洁燃料氢气,正确。12.Li-SOCl2电池可用于心脏起搏器。该电池的电极材料分别为锂和碳,电解液是LiAlCl4-SOCl2。电池的总反应可表示为4Li+2SOCl2===4LiCl+S+SO2↑。请回答下列问题:(1)电池的负极材料为____________,发生的电极反应为____________________。(2)电池正极发生的电极反应为________________________________________。(3)SOCl2易挥发,实验室中常用NaOH溶液吸收SOCl2,有Na2SO3和NaCl生成。如果把少量水滴到SOCl2中,实验现象是_______________________________________,反应的化学方程式为______________________________。(4)组装该电池必须在无水、无氧的条件下进行,原因是__________________________。【答案】(1)Li Li-e-===Li+(2)2SOCl2+4e-===4Cl-+S+SO2↑(3)出现白雾,有刺激性气味气体生成 SOCl2+H2O===SO2↑+2HCl↑(4)构成电池的主要成分Li能与氧气、水反应,SOCl2也与水反应【解析】(1)分析反应中元素的化合价变化,可知Li为还原剂(作负极),失电子:Li-e-===Li+。(2)SOCl2为氧化剂,得电子,从题中电池反应可推出产物为Cl-、S、SO2(或用总反应减去负极反应)。(3)题中已给出信息:碱液吸收时的产物是Na2SO3和NaCl,则没有碱液吸收时的产物应为SO2和HCl,进而推出现象。13.设计两种类型的原电池,探究其能量转化效率。限选材料:ZnSO4(aq),FeSO4(aq),CuSO4(aq),铜片,铁片,锌片和导线。(1)完成原电池甲的装置示意图(如图),并作相应标注。要求:在同一烧杯中,电极与溶液含相同的金属元素。(2)铜片为电极之一,CuSO4(aq)为电解质溶液,只在一个烧杯中组装原电池乙,工作一段时间后,可观察到负极______________________________________________。(3)甲、乙两种原电池中可更有效地将化学能转化为电能的是____________,其原因是________________________________________________________________________________________________________________________________________________。【答案】(1)(下列三幅图中,作出任意一幅即可)(2)电极逐渐溶解,表面有红色固体析出 (3)甲 乙池的负极可与CuSO4溶液直接发生反应,导致部分化学能转化为其他形式的能量;甲池的负极不与所接触的电解质溶液发生化学反应,化学能在转化为电能的过程中损耗较小
相关试卷
这是一份人教版 (2019)选择性必修1第一节 原电池第2课时当堂达标检测题,共7页。试卷主要包含了下列关于化学电源的叙述错误的是等内容,欢迎下载使用。
这是一份化学人教版 (2019)第一节 共价键课时训练,共7页。试卷主要包含了下列关于共价键的说法正确的是,下列说法正确的是,下列关于乙醇分子的说法正确的是,下列有关共价键的叙述正确的是,下列变化中释放能量的是,下列不属于共价键成键因素的是等内容,欢迎下载使用。
这是一份鲁科版 (2019)选择性必修1第2节 化学能转化为电能——电池第2课时同步练习题,共4页。试卷主要包含了流动电池是一种新型电池等内容,欢迎下载使用。