

高中化学人教版 (2019)选择性必修1第一节 原电池第2课时课时练习
展开第2课时 化学电源
1.碱性电池具有容量大,放电电流大的特点,因而得到广泛的应用。锌锰碱性电池以氢氧化钾溶液为电解液,电池总反应为Zn+2MnO2+2H2O===Zn(OH)2+2MnOOH,下列说法不正确的是( C )
A.电池工作时锌为负极
B.电池正极的电极反应式为2MnO2+2H2O+2e-===2MnOOH+2OH-
C.放电前后电解质溶液的pH保持不变
D.外电路中每通过0.2 mol电子,锌的质量理论上减少6.5 g
解析:由电池总反应可知,Zn化合价升高,被氧化为原电池的负极,A项正确;由电池总反应知:MnO2在正极上发生还原反应,正极反应式为:2MnO2+2H2O+2e-===2MnOOH+2OH-,B项正确;反应消耗水,溶液的浓度增大,碱性增强,pH增大,C项错误;由电池总反应知,65 g锌反应转移2 mol电子,则外电路中每通过0.2 mol电子,锌的质量理论上减少6.5 g,D项正确。
2.据报道,某公司研制了一种由甲醇和氧气,以及强碱作电解质的手机电池,电量可达到镍氢电池的10倍,有关此电池的叙述错误的是( C )
A.溶液中的阳离子移向正极
B.负极反应式:CH3OH+8OH--6e-===CO+6H2O
C.电池在使用过程中,电解质溶液的c(OH-)不变
D.当外电路通过6 mol电子时,理论上消耗1.5mol O2
解析:A项,原电池工作时,溶液中阳离子向正极移动,阴离子向负极移动,正确;B项,燃料电池中,负极是燃料失电子发生氧化反应,反应为CH3OH+8OH--6e-===CO+6H2O,正确;C项,电池总反应是2CH3OH+3O2+4OH-===2CO+6H2O,电池在使用过程中,电解质溶液中c(OH-)减小,错误;D项,消耗1 mol O2可转移4 mol电子,外电路通过6 mol e-时,消耗1.5 mol O2,正确。
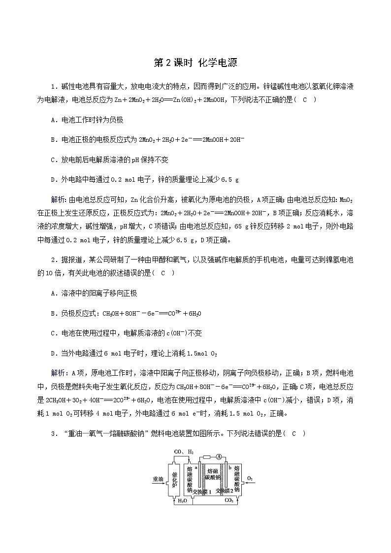
3.“重油—氧气—熔融碳酸钠”燃料电池装置如图所示。下列说法错误的是( C )
A.O2在b极得电子,最终被还原为CO
B.放电过程中,电子由电极a经导线流向电极b
C.该电池工作时,CO经“交换膜2”移向b极
D.H2参与的电极反应为H2-2e-+CO===H2O+CO2
解析:A项,O2在b极得电子,生成的O2-与CO2反应,最终O2被还原为CO,正确;B项,放电过程中,电子由负极经导线流向正极,即由电极a经导线流向电极b,正确;C项,该电池工作时,因为b极不断生成CO,所以CO经“交换膜2”移向左侧,错误;D项,H2在负极失电子生成H+,与CO结合生成水和二氧化碳,参与的电极反应为H2-2e-+CO===H2O+CO2,正确。
4.“绿水青山就是金山银山”,利用电池原理治理各种污染是科研工作人员致力研究的重要课题之一。
(1)硫化氢是一种具有臭鸡蛋气味的有毒气体,我国最近在太阳能光电催化—化学耦合分解硫化氢研究中获得新进展,相关装置如图所示。
①指出a极和b极的名称,并写出电极反应式。
②结合离子方程式分析H2S气体去除的原理。
(2)碳排放是影响气候变化的重要因素之一。最近,科学家开发出一种新系统,“溶解”水中的二氧化碳,以触发电化学反应,生成电能和氢气,其工作原理如图所示。写出生成氢气的电极反应式和此电池的总化学方程式。
(3)微生物燃料电池在净化废水的同时能获得能源或得到有价值的化学产品,如图为其工作原理,右下图为废水中Cr2O离子浓度与去除率的关系。根据图示写出正极的电极反应式。
答案:(1)①Fe2+-e-===Fe3+
2H++2e-===H2↑
②F-e-===Fe3+
生成的Fe3+氧化H2S生成S单质而除去。
2Fe3++H2S===2Fe2++S↓+2H+
(2)2CO2+2H2O+2e-===2HCO+H2↑
2Na+2CO2+2H2O===2NaHCO3+H2
(3)O3+4H++4e-===2H2O
Cr2O+14H++6e-===2Cr3++7H2O
解析:(1)①从图示可以看出电子从a极出发,故a极为负极,电极反应式为Fe2+-e-===Fe3+;b极为正极,电极反应式为2H++2e-===H2↑。
②除去H2S的过程涉及两个反应步骤,第一步Fe2+在电极上发生反应Fe2+-e-===Fe3+;第二步,生成的铁离子氧化硫化氢生成硫单质,离子方程式为2Fe3++H2S===2Fe2++S↓+2H+。
(2)氢气在b电极产生,其电极反应式为2CO2+2H2O+2e-===2HCO+H2,a电极反应式为Na-e-===Na+,因此电池的总化学反应式为2Na+2CO2+2H2O===2NaHCO3+H2。
(3)根据原电池的工作原理,电子流入的一极为正极,即N极为正极,根据图示可以判断在正极上得电子的物质有O2和Cr2O,因此电极反应式为O2+4H++4e-===2H2O,Cr2O+14H++6e-===2Cr3++7H2O。
高中化学第一节 原电池第2课时课时练习: 这是一份高中化学第一节 原电池第2课时课时练习,共7页。试卷主要包含了选择题,非选择题等内容,欢迎下载使用。
2020-2021学年第二节 电解池第1课时课时练习: 这是一份2020-2021学年第二节 电解池第1课时课时练习,共3页。
化学选择性必修1第二章 化学反应速率与化学平衡第二节 化学平衡第1课时同步测试题: 这是一份化学选择性必修1第二章 化学反应速率与化学平衡第二节 化学平衡第1课时同步测试题,共2页。试卷主要包含了已知,下列对可逆反应的认识正确的是等内容,欢迎下载使用。