所属成套资源:2024年高考生物一轮复习(新人教版)课件(含练习及答案详解)
2024年高考生物一轮复习(新人教版) 第3单元 第5课时 捕获光能的色素和结构及光合作用的原理
展开
这是一份2024年高考生物一轮复习(新人教版) 第3单元 第5课时 捕获光能的色素和结构及光合作用的原理,文件包含2024年高考生物一轮复习新人教版第3单元第5课时捕获光能的色素和结构及光合作用的原理pptx、2024年高考生物一轮复习新人教版第3单元第5课时捕获光能的色素和结构及光合作用的原理docx、第3单元课时练5捕获光能的色素和结构及光合作用的原理docx等3份课件配套教学资源,其中PPT共60页, 欢迎下载使用。
1.说明植物细胞的叶绿体从太阳光中捕获能量,这些能量在二氧化碳和水转变为糖与氧气的过程中,转换并储存为糖分子中的化学能。2.活动:提取和分离绿叶中的色素。
考点一 捕获光能的色素
考点二 叶绿体的结构和功能
考点三 光合作用的原理
重温高考 真题演练
1.绿叶中色素的提取和分离(1)实验原理
归纳 夯实必备知识
结果分析:①色素带的条数与色素种类有关,四条色素带说明有_____色素。②色素带的宽窄与色素含量有关,色素带越宽说明此种色素含量 。色素带最宽的是 ,最窄的是 ,叶绿素b的色素带比叶黄素的稍宽。③色素带扩散速度与 有关,扩散速度越快说明溶解度越 。④相邻两条色素带之间距离最远的是 ,最近的是_________________。
2.叶绿体中的色素及色素的吸收光谱
由图可以看出:(1)叶绿体中的色素只吸收_______,而对红外光和紫外光等不吸收。(2)叶绿素对_____________的吸收量大,类胡萝卜素对________的吸收量大,对其他波段的光并非不吸收,只是吸收量较少。
源于必修1 P99“图5-12”“旁栏思考”(1)从叶绿素吸收光谱图可知:叶绿素a在红光部分的吸收带较叶绿素b偏向长波方面,且吸收光谱带比叶绿素b宽,叶绿素b在蓝紫光部分的吸收光谱带比叶绿素a (填“宽”或“窄”)。(2)研究表明:在遮光条件下,以蓝紫光为主的散光占比增加。请预测:在适当遮光的条件下叶片(比如同一植物底层叶片)中叶绿素a/b ,弱光下的吸光能力 ,有利于提高植物的捕光能力,是对弱光环境的一种适应。
(3)植物工厂里为什么不用发绿光的光源?
提示 这种波长的光被光合色素吸收的最少,因此不能用于光合作用中合成有机物。
1.海洋中的藻类,习惯上依其颜色分为绿藻、褐藻和红藻,它们在海水中的垂直分布大致依次是浅、中、深。这种现象与光能的捕获有关吗?
提示 这与光能的捕获有关,不同颜色的藻类吸收不同波长的光,藻类本身的颜色是它们“反射”的光。
2.温室或大棚种植蔬菜时,应选择什么颜色的玻璃、塑料薄膜或补充什么颜色的光源?
提示 最好选用无色透明的玻璃或塑料薄膜,因为它可以使各种颜色的光通过;补充光源可选择红光或蓝紫光,因为这种颜色的光植物光合作用吸收利用较多,更有利于植物进行光合作用。
拓展 提升科学思维
1.下列关于植物细胞中光合色素的说法,正确的是A.光合色素分布在叶绿体的类囊体薄膜上B.Mg是构成叶绿素所必需的微量元素C.叶绿素对绿光吸收最多,所以叶片呈绿色D.用纸层析法分离色素时,含量多的色素在滤纸上扩散快
突破 强化关键能力
2.(2020·江苏,6)采用新鲜菠菜叶片开展“叶绿体色素的提取和分离”实验,下列叙述错误的是A.提取叶绿体色素时可用无水乙醇作为溶剂B.研磨时加入CaO可以防止叶绿素被氧化破坏C.研磨时添加石英砂有助于色素提取D.画滤液细线时应尽量减少样液扩散
实验出现异常现象的原因分析
1.叶绿体的结构和功能(1)叶绿体立体结构光合色素分布于 上。光合作用的酶分布于______________________________。(2)叶绿体的功能:进行光合作用的场所。(3)叶绿体中色素的功能: 、 、 光能。
叶绿体基质、基粒(或类
2.叶绿体功能的实验验证(1)资料1:(必修1 P100)①实验者:德国科学家 。②实验结论a.叶绿体能 用于光合作用放 。b.叶绿体主要吸收 。
(2)资料2(必修1 P101):在叶绿体的类囊体膜上和基质中,含有多种进行光合作用所必需的酶。该资料说明光合作用的有关生化反应在 中进行。(3)总结:在叶绿体内部巨大的膜表面上,分布着许多吸收光能的_________,在 中,还有许多进行光合作用所必需的酶。 是叶绿体捕获光能、进行光合作用的结构基础。
类囊体膜上和叶绿体基质
1.恩格尔曼实验设计的巧妙之处(1)实验材料用 ,水绵的叶绿体呈 分布,便于观察,用需氧细菌可确定 的部位。(2)没有空气的黑暗环境排除了 的干扰。(3)用极细的光束照射,叶绿体上可分为 和 的部位,相当于一组对比实验。(4)临时装片局部曝光与完全暴露在光下的实验再一次验证实验结果。
2.一般植物的叶片在春夏季节为绿色,而在秋季呈现黄色。出现这一现象的原因是什么?
提示 春夏季节叶片中的叶绿素含量较多,叶绿素对绿光吸收较少,绿光大部分被反射出来,所以叶片会呈现绿色。而到了秋季,叶片中主要是类胡萝卜素,故而呈现黄色。
3.下列关于叶绿体的叙述,正确的是A.叶绿体的外膜、内膜极大地扩展了受光面积B.类囊体薄膜中的酶可催化CO2的固定和还原C.类囊体薄膜上的光合色素都可以吸收蓝紫光D.叶绿体基质中NADP+能形成NADPH
4.光合作用的原理是很多科学家通过实验发现的,光合作用探索历程中的部分经典实验的分析及拓展如图1、2所示。下列相关叙述正确的是A.图1所示实验的目的是探究光合产物中O2的来源,其中乙组为对照组B.卡尔文探究暗反应的过程与图1所示的实验均采用了同位素示踪法C.图2所示实验中需氧细菌 主要分布于接受光照的 水绵细胞各个部位D.图2所示实验需要把载有 水绵和需氧细菌的临时 装片放在含有空气的黑暗环境中
1.探索光合作用原理的部分实验
2.光合作用的概念及反应式(1)光合作用的概念:绿色植物通过 ,利用 ,将____________转化成储存着能量的 ,并且释放出 的过程。
ATP和NADPH中活跃的化学能
ATP和NADPH中的化学能
(1)源于必修1 P104“相关信息”:___是指三碳化合物——3-磷酸甘油酸,___是指五碳化合物——核酮糖-1,5-二磷酸(RuBP)。(2)源于必修1 P104“相关信息”:光合作用的产物有一部分是_____,还有一部分是蔗糖。蔗糖可以进入 ,再通过韧皮部运输到植株各处。
(3)源于必修1 P104正文拓展:光照下卡尔文给小球藻悬浮液通入14CO2,一定时间后杀死小球藻,同时提取产物并分析。实验发现,仅仅30 s的时间,放射性代谢产物多达几十种。缩短时间到7 s,发现放射性代谢产物减少到12种,想要探究CO2转化成的第一个产物,可能的实验思路是_____________________________________________________________________________________________________________________________。
不断缩短光照时间后杀死小球藻,同时提取产物并分析,直到最终提取物中只有一种放射性代谢产物,该物质即为CO2转化成的第一个产物
(4)源于必修1 P106“小字部分”:光合作用和化能合成作用的比较
4.环境改变时光合作用各物质含量的变化(1)“过程法”分析各物质变化右图中Ⅰ表示光反应,Ⅱ表示CO2的固定,Ⅲ表示C3的还原,当外界条件(如光照、CO2)突然发生变化时,分析相关物质含量在短时间内的变化:
(2)模型法表示C3和C5等物质含量变化
5.光合作用的意义太阳光能的输入、捕获和转化,是生物圈得以维持运转的基础。__________是唯一能够捕获和转化光能的生物学途径。
“二氧化碳人工合成淀粉”入选2021年度中国生命科学十大进展,中科院研究人员受到了自然光合作用的启发,在太阳能分解水的技术上,开发出了高效的化学催化剂,再利用“光能→电能→化学能”的能量转变方式,将二氧化碳固定还原成了更容易溶于水的甲醇等一碳化合物(C1)。在这个步骤中,光能的能量转化效率超过10%,远超自然光合作用的能量利用效率(2%)。完整的人造淀粉合成代谢路线(ASAP)如图所示:
1.图示模拟的是光合作用的什么过程?人工合成淀粉过程和自然光合作用下关于二氧化碳的固定是否相同,为什么?
提示 暗反应;不相同;人工合成淀粉过程中二氧化碳固定还原成了更容易溶于水的甲醇等一碳化合物,而自然光合作用下二氧化碳固定合成的是三碳化合物。
2.图中显示CO2还原需要人工提供的能量来自__________。植物叶肉细胞中碳的还原所需要能量由______________提供。3.在与植物光合作用固定的CO2量相等的情况下,人工合成淀粉过程中糖类的积累量等于植物吗?为什么?
提示 不等于;因为人工合成淀粉过程中没有呼吸作用消耗糖类。
4.从生态环境的角度阐述人工合成淀粉的意义。
提示 有助于避免使用农药和化肥对环境等负面影响;从实现碳中和角度来说可以直接减少空气中的CO2等。
5.(2023·河北张家口高三模拟)1941年,美国科学家鲁宾和卡门用同位素示踪的方法,研究了光合作用中产生的氧气的来源,实验部分过程及结果如图所示。下列叙述正确的是A.18O不具有放射性,是稳定的同位素,可用于 示踪物质运行和变化规律B.另一组实验及结果图应为:将H218O换成H2O, CO2换成C18O2,其余不变C.该实验的预期结论是光合作用产生的O2中的氧部分来自水D.实验中小球藻的细胞内含有藻蓝素和叶绿素,没有完整的叶绿体
另一组实验及结果图应为:将H218O换成H2O、CO2换成C18O2、18O2换成O2,其余不变,B错误;该实验的预期结论是光合作用产生的O2中的氧全部来自水,C错误;小球藻是真核生物,不同于蓝细菌,具有完整的叶绿体,含有叶绿素和类胡萝卜素,D错误。
6.科学家在我国腾冲热泉中分离得到硫细菌,这些细菌通过氧化硫化物和还原CO2来制造有机物。下列关于硫细菌的叙述,错误的是A.硫细菌和硝化细菌的同化作用类型均为自养型B.硫细菌能利用化学能将CO2和水合成糖类C.硫细菌拟核中含有环状DNAD.硫细菌的生物膜系统实现细胞的区室化和功能专一化
硫细菌和硝化细菌都能通过氧化无机物释放的能量来制造有机物,同化作用类型均为自养型,A正确;据题意可知,硫细菌通过氧化硫化物产生化学能将CO2和水合成糖类,B正确;硫细菌是原核生物,原核细胞没有以核膜为界限的细胞核,在拟核中含有环状DNA,C正确;硫细菌是原核生物,不具有生物膜系统,D错误。
重温高考 真题演练
1.(2019·江苏,17)如图为某次光合作用色素纸层析的实验结果,样品分别为新鲜菠菜叶和一种蓝细菌经液氮冷冻研磨后的乙醇提取液。下列叙述正确的是A.研磨时加入CaCO3过量会破坏叶绿素B.层析液可采用生理盐水或磷酸盐缓冲液C.在敞开的烧杯中进行层析时,需通风操作D.实验验证了该种蓝细菌没有叶绿素b
研磨时加入CaCO3的目的是防止叶绿素被破坏,故研磨时加入CaCO3过量不会破坏叶绿素,但会影响色素提取液的纯度,A错误;光合作用色素易溶于有机溶剂不溶于水,故层析液由有机溶剂配制而成,B错误;层析液易挥发,故层析分离时烧杯上要加盖,C错误;对照图示结果分析可知,该种蓝细菌中没有叶黄素和叶绿素b,D正确。
2.(2019·海南,9)下列关于高等植物光合作用的叙述,错误的是A.光合作用的暗反应阶段不能直接利用光能B.红光照射时,胡萝卜素吸收的光能可传递给叶绿素aC.光反应中,将光能转变为化学能需要有ADP的参与D.红光照射时,叶绿素b吸收的光能可用于光合作用
光合作用的暗反应阶段不能直接利用光能,但需要利用光反应阶段形成的NADPH和ATP,A正确;胡萝卜素不能吸收红光,B错误;光反应中,将光能转变为ATP中活跃的化学能,需要有ADP和Pi及ATP合成酶的参与,C正确。
3.(2021·江苏,20)线粒体对维持旺盛的光合作用至关重要。下图表示叶肉细胞中部分代谢途径,虚线框内表示“草酰乙酸/苹果酸穿梭”,请据图回答下列问题:(1)叶绿体在___________上将光能转变成化学能,参与这一过程的两类色素是____________________。
(2)光合作用时,CO2与C5结合产生三碳化合物,继而还原成三碳糖(C3),为维持光合作用持续进行,部分新合成的C3必须用于再生_____;运到细胞质基质中的C3可合成蔗糖,运出细胞。每运出一分子蔗糖相当于固定了____个CO2分子。
(3)在光照过强时,细胞必须耗散掉叶绿体吸收的过多光能,避免细胞损伤。草酸乙酸/苹果酸穿梭可有效地将光照产生的__________中的还原能输出叶绿体,并经线粒体转化为______中的化学能。
NADPH起还原剂的作用,含有还原能,细胞呼吸过程中释放的能量用于合成ATP中的化学能和产生热能。
(4)为研究线粒体对光合作用的影响,用寡霉素(电子传递链抑制剂)处理大麦,实验方法是:取培养10~14 d大麦苗,将其茎浸入添加了不同浓度寡霉素的水中,通过蒸腾作用使药物进入叶片。光照培养后,测定并计算光合放氧速率(单位为μmlO2·mg-1chl·h-1,chl为叶绿素)。请完成下表。
在水中加入相同体积不含寡霉素的丙酮
设计实验遵循单一变量原则、对照原则、等量原则,对照组为在水中加入相同体积不含寡霉素的丙酮溶液。对照组和各实验组均测定多个大麦叶片的原因是减少叶片差异造成的误差。称重叶片,加乙醇研磨,定容,离心,取上清液测定叶绿素的含量。
4.(2020·江苏·27)大豆与根瘤菌是互利共生关系,下图所示为大豆叶片及根瘤中部分物质的代谢、运输途径,请据图回答下列问题:(1)在叶绿体中,光合色素分布在____________上;在酶催化下直接参与CO2固定的化学物质是H2O和____。
在叶绿体中,吸收光能的光合色素分布在光反应的场所——类囊体的薄膜上;CO2的固定是CO2+C5 2C3,故直接参与CO2固定的化学物质有H2O和C5。
(2)题图所示的代谢途径中,催化固定CO2形成3-磷酸甘油酸(PGA)的酶在____________中,PGA还原成磷酸丙糖(TP)运出叶绿体后合成蔗糖,催化TP合成蔗糖的酶存在于___________。
CO2的固定发生在暗反应过程中,所以催化固定CO2形成PGA的酶应存在于暗反应的场所——叶绿体基质中。PGA还原成TP运出叶绿体后合成蔗糖,所以催化TP合成蔗糖的酶存在于细胞质基质中。
氨基酸之间通过脱水缩合形成肽键的方式合成蛋白质。
(3)根瘤菌固氮产生的NH3可用于氨基酸的合成,氨基酸合成蛋白质时,通过脱水缩合形成_____键。
叶绿体中光反应合成ATP的能量来自光能。根瘤中合成ATP的能量主要来源于呼吸作用中糖类的分解。
(4)CO2和N2的固定都需要消耗大量ATP。叶绿体中合成ATP的能量来自______;根瘤中合成ATP的能量主要源于______的分解。
与葡萄糖相比,蔗糖为二糖,对渗透压的影响相对较小,而且为非还原糖,性质较稳定,所以蔗糖是大多数植物长距离运输的主要有机物。
(5)蔗糖是大多数植物长距离运输的主要有机物,与葡萄糖相比,以蔗糖作为运输物质的优点是_______________________________________________________。
非还原 糖较稳定(或蔗糖分子为二糖,对渗透压的影响相对小)
1.判断关于捕获光能的色素和结构的叙述(1)叶片在640~660 nm波长光下释放O2是由叶绿素参与光合作用引起的( )(2)用纸层析法分离色素后得到的色素带的宽度,反映了色素在层析液中溶解度的大小( )(3)实验中对研磨液过滤时,采用滤纸过滤,实验效果更好( )(4)叶绿体中类囊体堆叠可以增大CO2固定和C3还原场所的面积( )(5)散布在细胞质基质中的叶绿体,其形态和分布是静止不动的( )
2.判断关于光合作用的过程的叙述(1)植物细胞产生的O2只能来自光合作用( )(2)希尔反应与CO2合成有机物的过程是两个过程( )(3)鲁宾和卡门设计对比实验证明了光合作用释放的氧气来自水( )(4)阿尔农发现光合作用中叶绿体合成ATP总是与水的光解相伴随( )(5)C是组成糖类的基本元素,在光合作用中C从CO2开始先后经C3、C5最后形成糖类( )(6)光合作用暗反应阶段既不消耗H2О也不产生H2O ( )(7)硝化细菌可将环境中的NH3氧化释放的能量直接用于自身各项生命活动( )
3.填空默写(1)(必修1 P98)绿叶中的色素有4种,它们可以归为两大类: (含量约占3/4)和 (含量约占1/4),其中前者包含 (蓝绿色)和________(黄绿色)。后者包含 (橙黄色)和 (黄色)。(2)(必修1 P99)叶绿素a和叶绿素b主要吸收 ,胡萝卜素和叶黄素主要吸收 。(3)(必修1 P101)叶绿体是 的场所。在它内部巨大的膜表面上,分布着许多吸收光能的 ,在类囊体膜上和叶绿体基质中,还有许多进行光合作用所必需的 。
(5)请写出光合作用的反应式(产物为C6H12O6):__________________________________________。
(4)请根据光合作用的基本过程,填充下图:
C6H12O6+6O2+6H2O
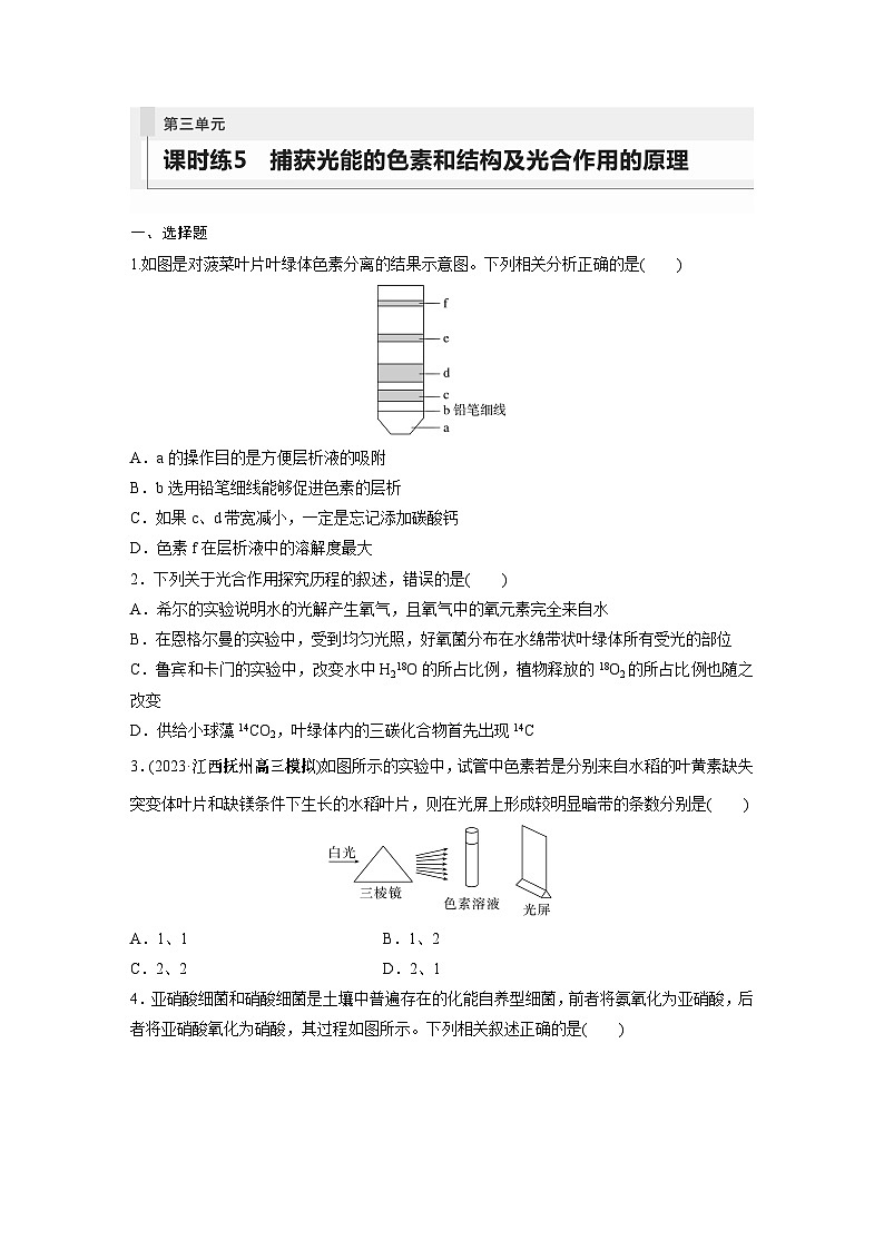
一、选择题1.如图是对菠菜叶片叶绿体色素分离的结果示意图。下列相关分析正确的是A.a的操作目的是方便层析液的吸附B.b选用铅笔细线能够促进色素的层析C.如果c、d带宽减小,一定是忘记添加碳酸钙D.色素f在层析液中的溶解度最大
2.下列关于光合作用探究历程的叙述,错误的是A.希尔的实验说明水的光解产生氧气,且氧气中的氧元素完全来自水B.在恩格尔曼的实验中,受到均匀光照,好氧菌分布在水绵带状叶绿体 所有受光的部位C.鲁宾和卡门的实验中,改变水中H218O的所占比例,植物释放的18O2的 所占比例也随之改变D.供给小球藻14CO2,叶绿体内的三碳化合物首先出现14C
3.(2023·江西抚州高三模拟)如图所示的实验中,试管中色素若是分别来自水稻的叶黄素缺失突变体叶片和缺镁条件下生长的水稻叶片,则在光屏上形成较明显暗带的条数分别是A.1、1 B.1、2C.2、2 D.2、1
4.亚硝酸细菌和硝酸细菌是土壤中普遍存在的化能自养型细菌,前者将氨氧化为亚硝酸,后者将亚硝酸氧化为硝酸,其过程如图所示。下列相关叙述正确的是A.氧化氨和亚硝酸 的过程都能释放 出化学能,这两 种细菌都能利用相应的能量合成有机物B.细菌的化能合成作用可降低土壤中硝酸盐含量,有利于植物渗透吸水C.亚硝酸细菌化能合成作用与植物光合作用的过程和发生场所均相同D.由图可知,亚硝酸细菌和硝酸细菌属于分解者
5.下列有关叶绿体和线粒体内部分代谢活动的叙述,正确的是A.叶绿体内:CO2→C3→(CH2O),线粒体内:C6H12O6→C3→CO2B.两种细胞器都与能量转换有关,都能产生ATPC.ATP和NADPH在叶绿体中随水的分解而产生,ATP和[H]在线粒体中随 水的生成而产生D.两种细胞器都具有较大的膜面积和相同的酶系统,有利于代谢高效地 进行
6.(2023·江苏海安高级中学高三练习)卡尔文将14C标记的CO2通入正在进行光合作用的小球藻培养液中,然后在培养后不同时间(0.5 s、3 s、10 s等)将培养液迅速倾入热乙醇中以杀死细胞,最后利用层析法和放射自显影技术进行物质的分离和鉴定,实验结果如图。下列相关分析不正确的是
A.用14C标记CO2可排除细胞中原有物质的干扰B.热乙醇处理的目的是停止光合作用的进行C.推测暗反应的初产物可能是3-磷酸甘油酸D.可依据放射性的强弱推测出暗反应的过程
7.如图表示某植物叶片暗反应中C3和C5微摩尔浓度的变化趋势,该植物在Ⅰ阶段处于适宜环境条件下,Ⅱ阶段改变的环境条件是降低光照强度或者降低CO2浓度中的某一项。下列分析正确的是A.图中物质甲转变成乙需要消耗光反应提供的ATPB.图中Ⅱ阶段所改变的环境条件是降 低了光照强度C.图中Ⅱ阶段甲上升是因为叶绿体中 NADPH和ATP的积累D.图中Ⅱ阶段光合速率最大时所需光 照强度比Ⅰ阶段低
8.为探究叶绿体在光下利用ADP和Pi合成ATP的动力,科学家在黑暗条件下进行了如下实验,下列有关分析正确的是A.黑暗的目的是为了与光照作对照B.pH=4的缓冲液模拟的是叶绿体 基质的环境C.ADP和Pi形成ATP后进入类囊体 腔内D.类囊体膜两侧的pH差是叶绿体 形成ATP的动力
9.苋菜叶片细胞中除了叶绿体含有色素外,液泡中也含有溶于水但不溶于有机溶剂的花青素(呈现红色)。某探究小组用体积分数为50%的乙醇提取苋菜叶片中的色素,然后用层析液分离。层析结束后滤纸条上色素带由上到下,下列相关叙述正确的是A.第4条色素带对应的色素在层析液中溶解度最小B.第1条色素带的带宽比第2条色素带窄C.第3条色素带对应的色素是呈现蓝绿色的叶绿素bD.如果采用圆形滤纸法分离色素,则最外一圈的颜色为红色
层析结果会出现5条色素带,自上而下第1条为橙黄色的胡萝卜素,第2条为黄色的叶黄素,以上2种色素主要吸收蓝紫光,其中胡萝卜素的含量最低,故色素带最窄,第3条为蓝绿色的叶绿素a,第4条为黄绿色的叶绿素b,以上2种色素主要吸收红光和蓝紫光。因为花青素溶于水,提取时如使用体积分数为50%的乙醇可提取到花青素,同时根据花青素不溶于有机溶剂的特性和色素分离的原理,纸层析时,滤液细线上的花青素几乎不发生扩散,所以第5条色素带应为红色的花青素,如果采用圆形滤纸法分离色素,则最外一圈的颜色为胡萝卜素的颜色(橙黄色)。
10.(2023·江苏扬州高三检测)淀粉和蔗糖是光合作用的主要终产物,其合成过程如下图所示。细胞质内形成的蔗糖可以通过跨膜运输进入液泡进行临时性储藏,该过程是由位于液泡膜上的蔗糖载体介导的逆蔗糖浓度梯度运输。下列说法正确的是A.参与蔗糖生物合成的酶位于叶绿体基质中B.呼吸抑制剂不会抑制蔗糖进入液泡的过程C.细胞质基质中Pi不会影响叶绿体中的淀粉 的合成量D.磷酸丙糖的输出量过多会影响C5的再生, 使暗反应速率下降
细胞质内形成的蔗糖可以通过跨膜运输进入液泡进行临时性储藏,故参与蔗糖生物合成的酶位于细胞质基质中,A错误;结合题意“逆蔗糖浓度梯度运输”可知,蔗糖进入液泡的方式为主动运输过程,故呼吸抑制剂可以通过抑制呼吸作用影响能量供应,进而抑制蔗糖进入液泡的过程,B错误;
结合题图分析可知,当细胞质基质中Pi浓度降低时,会抑制磷酸丙糖从叶绿体中运出,从而促进淀粉的合成, C错误;据图可知,磷酸丙糖的输出量增多会影响C5的再生,使暗反应速率下降,D正确。
11.如图为叶绿体结构与功能示意图,字母表示叶绿体的结构(A为膜结构),数字表示有关物质。下列叙述不正确的是A.参与光合作用的色素位于图中的A部分B.③进入叶绿体后,通过固定形成⑤物质C.若突然停止光照,B中④的含量会升高D.用18O标记①,可在②中检测到18O
③CO2进入叶绿体后,通过固定形成④C3,⑤(CH2O)的形成还需要经过C3的还原,B错误;若突然停止光照,光反应合成的NADPH与ATP减少,参与还原反应的C3减少,B叶绿体基质中④C3的含量会升高,C正确;O2中的O来源于H2O,用18O标记①H2O,可在②O2中检测到18O,D正确。
12.通常情况下,光合作用依赖叶绿素a来收集、转化可见光,用于光合作用。研究发现某些蓝细菌在近红外光环境下生长时,含有叶绿素a的光合系统会失效,而含有叶绿素f的光合系统会启动。进一步研究发现,叶绿素f能吸收、转化红外光,用于光合作用。下列有关叙述正确的是A.培养蓝细菌研究光合作用时,需提供葡萄糖作为碳源B.叶绿素f主要分布在蓝细菌叶绿体类囊体薄膜上C.叶绿素f能够吸收、转化红外光,体现了蓝细菌对环境的适应D.在正常光照条件下,蓝细菌会同时吸收可见光和红外光进行光合作用
蓝细菌属于自养生物,能够自己合成有机物,故培养蓝细菌研究光合作用时,不需要提供葡萄糖作为碳源,A错误;蓝细菌为原核生物,无叶绿体,B错误;在正常光照条件下,光合作用依赖叶绿素a来收集、转化可见光,而不利用红外光,D错误。
二、非选择题13.(2023·江苏连云港高三模拟)下图为光反应示意图,PSⅠ和PSⅡ分别是光系统Ⅰ和光系统Ⅱ,是叶绿素和蛋白质构成的复合体,能吸收利用光能进行电子的传递,PQ、Cytbf、PC是相关蛋白质,其中PQ在传递电子的同时能将H+运输到类囊体腔中。ATP合成酶由CF0和CF1两部分组成,在进行H+顺浓度梯度运输的同时催化ATP的合成。据图回答下列问题:
(1)题图说明生物膜具有________________________________功能。与植物细胞膜上的蛋白质相比,类囊体薄膜上的蛋白质具有的独特功能是________________________________。
控制物质进出、能量转化、催化
传递电子,在光能转换中发挥作用
(2)O2是水光解的产物,其中需要的光能是通过_________(填“PSⅠ”或“PSⅡ”)吸收利用的。在光系统Ⅰ中发生的物质变化是___________________________。NADPH和ATP中都有化学能,NADPH中的化学能来自____________(填光系统名称)吸收和转换的光能。
(3)类囊体薄膜上的ATP合成酶是一种可逆性复合酶,既能利用_________________________________(能量)合成ATP,又能水解ATP将质子从基质泵到膜间隙。线粒体和细菌中的ATP合成酶分布的场所分别是____________________。
电化学势能(质子动力势)
(4)某种农药与PQ竞争限制了电子传递的速率,若用该农药处理破坏内外膜的叶绿体,会导致ATP的含量____________(填“显著上升”“显著下降”或“不变”)。
14.甲醛是家装的主要污染物,对动植物细胞均有毒害作用。科研人员为提高室内观赏植物天竺葵吸收甲醛的能力,将酵母菌的DAS蛋白基因和DAK蛋白基因导入天竺葵的叶绿体中,转基因后甲醛同化途径如图所示。请回答下列问题:(1)图中物质①是__________________。
(2)转基因天竺葵同化甲醛的两条途径:①甲醛→_______________→淀粉;②甲醛→_______________________→淀粉。
二羟丙酮→磷酸二羟丙酮
(3)据图分析,DAS基因和DAK基因转化成功会对光合作用________过程产生直接影响。
(4)为了进一步测定转基因天竺葵同化甲醛的能力,研究人员取生长良好、株龄和长势一致的天竺葵,置于含相同浓度甲醛的玻璃容器中胁迫处理24 h,同时以未放入天竺葵的空容器和容器外的天竺葵为对照,测定容器内的甲醛浓度和叶片的气孔导度,结果如下图。
①实验结果表明转基因天竺葵吸收甲醛的能力比非转基因天竺葵______,其主要原因是________________基因成功表达,增加了甲醛的同化途径。
②转基因天竺葵在18:00至次日8:00时段内吸收甲醛的能力明显降低,结合甲醛转化途径,分析其原因可能是__________________________________________________。
此时段天竺葵光合作用弱,产
③实验结果表明天竺葵在有甲醛环境中气孔导度会发生明显变化,其意义是_________________________________________。
减少甲醛的吸收,降低甲醛对植物细胞的毒害
相关课件
这是一份2024届高考生物一轮复习第3单元第9课捕获光能的色素和结构及光合作用过程课件,共60页。PPT课件主要包含了可见光,红光和蓝紫光,蓝紫光,光反应,光合作用,叶绿体,红色和蓝紫色,水的光解,ATP,CO2等内容,欢迎下载使用。
这是一份新高考适用2024版高考生物一轮总复习必修1分子与细胞第3单元细胞的能量供应和利用第3讲第1课时捕获光能的色素和结构光合作用的原理课件,共60页。PPT课件主要包含了考点一,考点二,溶解度,溶解色素,研磨充分,保护色素,单层尼龙布,②分离色素,各色素扩散的起点相同,滤液细线等内容,欢迎下载使用。
这是一份高考生物总复习第3单元第9课捕获光能的色素和结构及光合作用过程课件,共60页。PPT课件主要包含了可见光,红光和蓝紫光,蓝紫光,暗反应,光反应,光合作用,叶绿体,红色和蓝紫色,水的光解,ATP等内容,欢迎下载使用。

