2024年高考生物一轮复习(新人教版) 第3单元 第3课时 细胞呼吸的方式和过程
展开1.通过探究酵母菌的细胞呼吸方式,说出细胞呼吸类型(重点)。2.描述有氧呼吸的过程(重、难点)。
考点一 探究酵母菌细胞呼吸的方式
考点二 细胞呼吸的方式和过程
考点三 细胞呼吸类型的判断及相关计算
重温高考 真题演练
探究酵母菌细胞呼吸的方式
1.细胞呼吸(1)概念:是指有机物在细胞内经过一系列的 ,生成二氧化碳或其他产物,释放能量并生成 的过程。(2)类型: 。
归纳 夯实必备知识
2.探究酵母菌细胞呼吸的方式(1)酵母菌是一类 ,在有氧和无氧的条件下都能生存,属于____________,因此便于用来研究细胞呼吸的不同方式。(2)科学的研究方法——对比实验设置两个或两个以上的 ,通过对结果的比较分析,来探究某种因素对实验对象的影响,这样的实验叫作对比实验,也叫 实验。
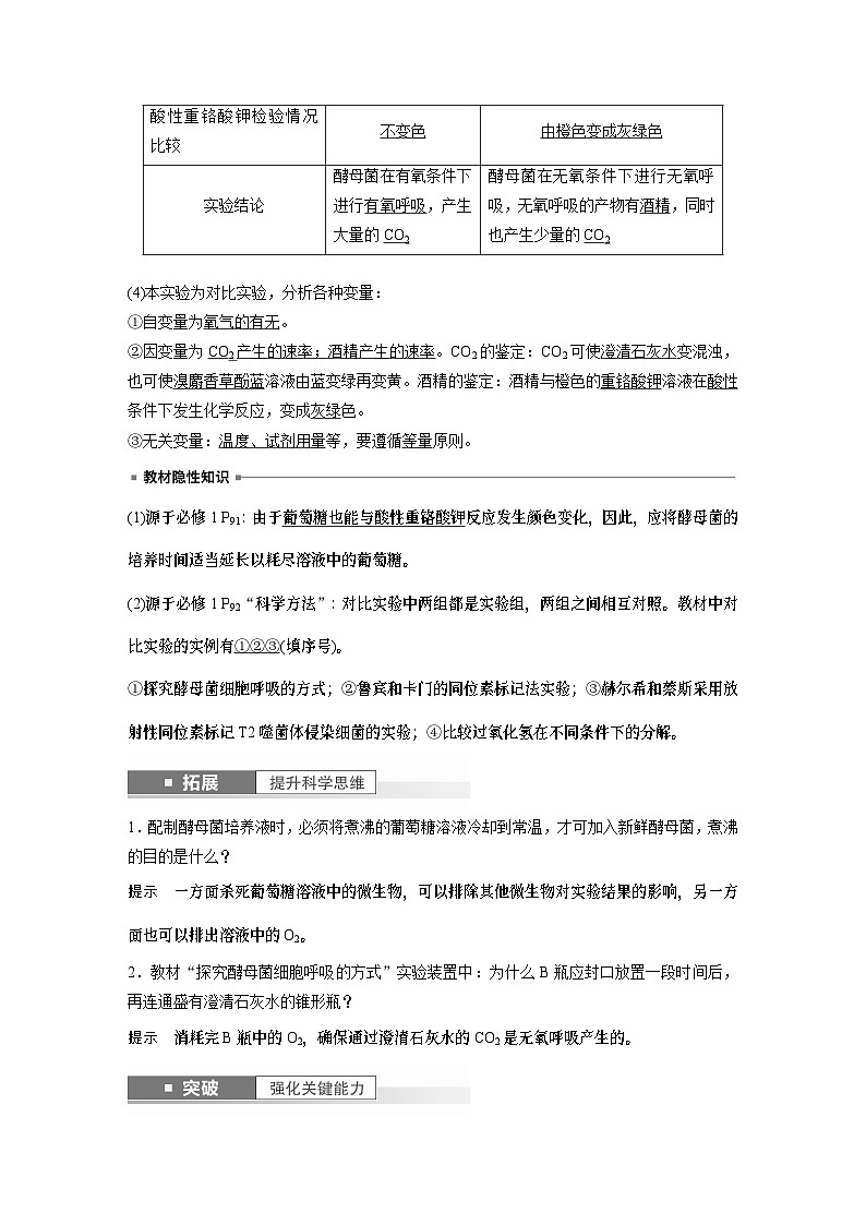
(3)实验过程及结果①连接装置(甲为有氧呼吸实验装置,乙为无氧呼吸实验装置)
注意 B瓶应封口放置一段时间后,再连通盛有澄清石灰水的锥形瓶。②实验结果和结论
(4)本实验为对比实验,分析各种变量:①自变量为 。②因变量为_______________________________。CO2的鉴定:CO2可使___________变混浊,也可使 溶液由蓝变绿再变黄。酒精的鉴定:酒精与橙色的 溶液在 条件下发生化学反应,变成 色。③无关变量: 等,要遵循 原则。
CO2产生的速率;酒精产生的速率
(1)源于必修1 P91:由于 反应发生颜色变化,因此,应将酵母菌的培养时间适当延长以耗尽溶液中的葡萄糖。(2)源于必修1 P92“科学方法”:对比实验中两组都是实验组,两组之间相互对照。教材中对比实验的实例有 (填序号)。①探究酵母菌细胞呼吸的方式;②鲁宾和卡门的同位素标记法实验;③赫尔希和蔡斯采用放射性同位素标记T2噬菌体侵染细菌的实验;④比较过氧化氢在不同条件下的分解。
葡萄糖也能与酸性重铬酸钾
1.配制酵母菌培养液时,必须将煮沸的葡萄糖溶液冷却到常温,才可加入新鲜酵母菌,煮沸的目的是什么?
拓展 提升科学思维
提示 一方面杀死葡萄糖溶液中的微生物,可以排除其他微生物对实验结果的影响,另一方面也可以排出溶液中的O2。
2.教材“探究酵母菌细胞呼吸的方式”实验装置中:为什么B瓶应封口放置一段时间后,再连通盛有澄清石灰水的锥形瓶?
提示 消耗完B瓶中的O2,确保通过澄清石灰水的CO2是无氧呼吸产生的。
1.下图是探究酵母菌细胞呼吸方式的实验装置,下列有关分析错误的是A.质量分数为10%的NaOH溶液能够吸收空气中的CO2B.可用溴麝香草酚蓝溶液代替澄清的石灰水来检测呼吸产物CO2C.与B瓶酵母菌相比,A瓶 中酵母菌的细胞呼吸需 要水的参与,而且也有 水的生成D.B瓶酵母菌细胞呼吸产 生的能量少,葡萄糖中的能量大部分以热能形式散失
突破 强化关键能力
2.(2023·河北唐县高三模拟)酸性重铬酸钾既能将酒精中的羟基氧化成羧基,也能将葡萄糖中的醛基氧化成羧基,因此酸性重铬酸钾溶液与酒精和葡萄糖都会出现由橙色变为灰绿色的颜色变化。在探究酵母菌无氧呼吸产物时,下列检测或鉴定不一定能成功的是A.可在B瓶中加入澄清石灰水检测CO2的产生B.培养一段时间后,向A瓶中加入酸性重铬酸钾溶 液,观察颜色变化C.可用斐林试剂检测葡萄糖是否消耗完D.适当延长酵母菌培养时间,充分耗尽葡萄糖后再进行鉴定
1.有氧呼吸(1)过程图解
(2)写出有氧呼吸总反应式(标出氧元素的来源和去向)_______________________________________。
(3)有氧呼吸过程的总结①[H]是指NADH(还原型辅酶Ⅰ)。②有氧呼吸过程中,水的利用发生在 阶段,水的产生发生在 阶段,氧的利用发生在 阶段,CO2的产生发生在 阶段。因此,CO2中的氧来自 ,生成物水中的氧来自____。③有氧呼吸过程的三个阶段都释放能量,释放能量最多的是 阶段。能产生[H]的步骤有 阶段,产生的[H]能与氧气结合形成水,并释放 。④在有氧呼吸过程中[H]的转移途径为 、 到____________;而NAD+相反。
2.无氧呼吸(1)过程
(2)不同生物无氧呼吸产物类型及原因
3.无氧呼吸与有氧呼吸的比较
(1)源于必修1 P94“小字部分”:蛋白质、糖类和脂质的代谢,都可以通过 过程联系起来。(2)源于必修1 P96“思维训练”:科学家就线粒体的起源,提出了一种解释:有一种真核细胞吞噬了原始的 ,二者在共同繁衍的过程中, 进化为宿主细胞内专门进行细胞呼吸的细胞器。
有氧运动是指人体在氧气充分供应的情况下进行的体育锻炼,比如慢跑、骑自行车等。在有氧运动时,体内积存的糖分会被氧化而消耗,同时脂肪也会加快“燃烧”,是健康的减肥方法,并且能增加心肺功能。无氧运动是肌肉在缺氧的状态下高速剧烈的运动,例如,举重、百米冲刺、摔跤等。无氧运动过后能增大肌肉和脂肪的比率,增加肌肉新陈代谢率,提高身体免疫力。两种运动过程中有氧呼吸和无氧呼吸的供能比例不同。1.有氧呼吸与有机物在体外燃烧有什么不同?对生物体有何意义?
提示 (1)与体外燃烧相比,有氧呼吸过程温和,能量经过一系列的化学反应逐级释放;有氧呼吸释放的能量有相当一部分储存在ATP中,大部分以热能形式散失。(2)对生物体的意义:使有机物中的能量逐步转移到ATP中,逐步缓慢释放能量,保证有机物中的能量得到最充分的利用,而且有利于维持细胞的相对稳定状态。
2.“百米冲刺”后运动员感觉肌肉酸胀乏力的原因是什么?
提示 在无氧运动中,肌细胞因氧气不足,要靠乳酸发酵来获取能量,因为乳酸能够刺激肌细胞周围的神经末梢,所以人会有肌肉酸胀乏力的感觉。
3.无氧呼吸过程中能量的去路有哪些?
提示 (1)大部分储存在酒精或乳酸中。(2)释放的能量中大部分以热能形式散失。(3)释放的能量中少部分储存在ATP中。
4.若分解底物均为葡萄糖,则无氧运动中肌肉细胞CO2产生量大于O2消耗量,是否正确?为什么?
提示 不正确,由于人体细胞无氧呼吸不产生CO2,只有有氧呼吸才能产生CO2,因此肌肉细胞O2的消耗量都会与CO2的产生量相等。
3.下图为酵母菌和人体细胞呼吸流程图,下列叙述正确的是A.若用18O标记葡萄糖,则物质a中会检测到18OB.条件Y下,产生的物质a使溴麝香草酚蓝溶 液变黄色C.酵母菌产生物质b的场所有线粒体基质、 细胞质基质D.条件X下酵母菌细胞呼吸时,葡萄糖中的能量主要以热能形式散失
4.下列有关细胞利用葡萄糖进行细胞呼吸的叙述中,正确的是A.无氧呼吸时,葡萄糖中能量的主要去向是以热能形式散失B.剧烈运动时,人体产生的CO2来自细胞质基质和线粒体基质C.进行有氧呼吸的生物不一定具有线粒体D.无氧呼吸过程中有[H]积累,有氧呼吸过程中没有[H]积累
(1)真核生物细胞并非都能进行有氧呼吸,如蛔虫细胞、哺乳动物成熟的红细胞只能进行无氧呼吸。(2)原核生物无线粒体,但有些原核生物仍可进行有氧呼吸,如蓝细菌、硝化细菌等,因为其细胞中含有与有氧呼吸有关的酶。(3)人和动物细胞呼吸产生CO2的场所是线粒体;酵母菌细胞呼吸产生CO2的场所是线粒体和细胞质基质。
细胞呼吸类型的判断及相关计算
1.判断细胞呼吸方式的三大依据
2.细胞呼吸反应中各物质量的比例关系(1)反应式①有氧呼吸
(2)相关物质间量的比例关系①有氧呼吸:C6H12O6∶O2∶CO2=1∶6∶6。②无氧呼吸:C6H12O6∶CO2∶C2H5OH=1∶2∶2或C6H12O6∶C3H6O3=1∶2。③有氧呼吸和无氧呼吸消耗等量的葡萄糖时需要的O2和产生的CO2的物质的量:有氧呼吸需要的O2∶有氧呼吸和无氧呼吸产生的CO2之和=_____。④产生等量的CO2时消耗的葡萄糖的物质的量:无氧呼吸∶有氧呼吸=_____。
(1)装置1中加入NaOH溶液的目的是______________,根据着色液滴移动的距离可测出呼吸作用消耗的氧气的体积。(2)装置2中着色液滴移动的距离代表呼吸作用__________________________________________。
欲确认某植物种子的细胞呼吸方式,应设置两套实验装置,如图所示:
(3)实验结果分析判定呼吸方式时,底物一般是葡萄糖。分析如下:
只进行有氧呼吸或既进行有氧呼吸又进行产生乳酸的无氧呼吸
只进行产生酒精的无氧呼吸
既进行有氧呼吸又进行产生酒精的无氧呼吸
细胞已死亡或只进行产生乳酸的无氧呼吸
(4)为了排除环境因素对实验结果的干扰,需要设置对照实验,该对照组的设置方法是_____________________________________。(5)若装置1、2中的着色液滴均左移,则可能的原因是_______________________________________________。
在装置中装入煮熟的种子,其他条件不变
吸时,底物中除糖类外还含有脂肪
5.有一瓶含有酵母菌的葡萄糖培养液,当通入不同浓度的O2时,其产生的酒精和CO2的物质的量如图所示。据图中信息推断,正确的是A.当O2浓度为a时,酵母菌同时进行有氧呼吸和无氧呼吸B.当O2浓度为c时,有2/5的葡萄糖 用于酵母菌的无氧呼吸C.当O2浓度为b和d时,酵母菌细胞 呼吸方式有所不同D.a、b、c、d不同O2浓度下,细胞 呼吸各阶段都能产生[H]和ATP
分析曲线可知,O2浓度为a时,产生酒精的量与释放二氧化碳的量相等,说明酵母菌只进行无氧呼吸,不进行有氧呼吸,A错误;当O2浓度为c时,无氧呼吸产生的酒精量为6 ml,根据无氧呼吸反应式可知,无氧呼吸消耗的葡萄糖是3 ml,此时有氧呼吸产生的二氧化碳量为15-6=9(ml),则有氧呼吸消耗的葡萄糖是1.5 ml,所以用于无氧呼吸的葡萄糖占2/3,B错误;
O2浓度为b时,酵母菌既进行有氧呼吸,也进行无氧呼吸,O2浓度为d时,不产生酒精,只进行有氧呼吸不进行无氧呼吸,C正确;有氧呼吸过程中各阶段都能产生ATP,但第三阶段不能产生[H],而进行无氧呼吸时,第二阶段不能产生[H]和ATP,D错误。
6.为探究酵母菌的细胞呼吸方式而设计的实验装置如图。下列有关分析错误的是A.若装置1和装置2有色液滴均 不移动,则表明酵母菌无生 命力B.若酵母菌只进行无氧呼吸, 则装置1中有色液滴不移动,装置2中有色液滴向右移动C.装置1和装置2酵母菌培养液中酵母菌的数量会影响有色液滴的移动D.若装置1和装置2有色液滴向左、右移动距离均为3个单位,则两个装置 内的酵母菌共消耗葡萄糖2个单位
若装置1中液滴向左移动3个单位的距离,则其有氧呼吸消耗葡萄糖0.5个单位,装置2中液滴向右移动3个单位,说明释放的二氧化碳量与消耗氧气量的差值为3,则无氧呼吸消耗葡萄糖1.5个单位,装置1中酵母菌也可能会进行无氧呼吸而消耗葡萄糖,因此两个装置内的酵母菌共消耗葡萄糖可能会大于2个单位,D错误。
重温高考 真题演练
1.(2022·山东,4)植物细胞内10%~25%的葡萄糖经过一系列反应,产生NADPH、CO2和多种中间产物,该过程称为磷酸戊糖途径。该途径的中间产物可进一步生成氨基酸和核苷酸等。下列说法错误的是A.磷酸戊糖途径产生的NADPH与有氧呼吸产生的还原型辅酶不同B.与有氧呼吸相比,葡萄糖经磷酸戊糖途径产生的能量少C.正常生理条件下,利用14C标记的葡萄糖可追踪磷酸戊糖途径中各产物 的生成D.受伤组织修复过程中所需要的原料可由该途径的中间产物转化生成
正常生理条件下,只有10%~25%的葡萄糖参加了磷酸戊糖途径,其余的葡萄糖会参与其他代谢反应,例如,有氧呼吸,所以用14C标记葡萄糖,除了追踪到磷酸戊糖途径的含碳产物外,还会追踪到参与其他代谢反应的含碳产物,C错误。
2.(2022·江苏,8)下列关于细胞代谢的叙述正确的是A.光照下,叶肉细胞中的ATP均源于光能的直接转化B.供氧不足时,酵母菌在细胞质基质中将丙酮酸转化为乙醇C.蓝细菌没有线粒体,只能通过无氧呼吸分解葡萄糖产生ATPD.供氧充足时,真核生物在线粒体外膜上氧化[H]产生大量ATP
光照下,叶肉细胞可以进行光合作用和有氧呼吸,光合作用中产生的ATP来源于光能的直接转化,有氧呼吸中产生的ATP来源于有机物的氧化分解,A错误;供氧不足时,酵母菌在细胞质基质中进行无氧呼吸,将丙酮酸转化为乙醇和二氧化碳,B正确;蓝细菌属于原核生物,没有线粒体,但可以进行有氧呼吸,C错误;供氧充足时,真核生物在线粒体内膜上氧化[H]产生大量ATP,D错误。
A.三羧酸循环是代谢网络的中心, 可产生大量的[H]和CO2并消耗O2B.生物通过代谢中间物,将物质的 分解代谢与合成代谢相互联系C.乙酰CA在代谢途径中具有重要 地位D.物质氧化时释放的能量一部分储存 于ATP中,一部分以热能形式散失
3.(2022·江苏,15改编)下图为生命体内部分物质与能量代谢关系示意图。下列叙述不正确的是
由题图分析可知,三羧酸循环是代谢网络的中心,可产生大量的[H]和CO2,但不消耗O2,呼吸链会消耗O2,A错误。
4.(2020·山东,2)癌细胞即使在氧气供应充足的条件下也主要依赖无氧呼吸产生ATP,这种现象称为“瓦堡效应”。下列说法错误的是A.“瓦堡效应”导致癌细胞需要大量吸收葡萄糖B.癌细胞中丙酮酸转化为乳酸的过程会生成少量ATPC.癌细胞呼吸作用过程中丙酮酸主要在细胞质基质中被利用D.消耗等量的葡萄糖,癌细胞呼吸作用产生的NADH比正常细胞少
与有氧呼吸相比,产生相同ATP的情况下,无氧呼吸消耗的葡萄糖的量远大于有氧呼吸,癌细胞主要进行无氧呼吸,需要吸收大量葡萄糖,A正确;癌细胞中丙酮酸转化为乳酸为无氧呼吸的第二阶段,无氧呼吸只在第一阶段产生少量ATP,B错误;癌细胞主要依赖无氧呼吸产生ATP,进行无氧呼吸第一阶段和第二阶段的场所均为细胞质基质,C正确;无氧呼吸只在第一阶段产生少量NADH,癌细胞主要进行无氧呼吸,消耗等量的葡萄糖产生的NADH比正常细胞少,D正确。
5.(2022·河北,4)下列关于呼吸作用的叙述,正确的是A.酵母菌无氧呼吸不产生使溴麝香草酚蓝溶液变黄的气体B.种子萌发时需要有氧呼吸为新器官的发育提供原料和能量C.有机物彻底分解、产生大量ATP的过程发生在线粒体基质中D.通气培养的酵母菌液过滤后,滤液加入重铬酸钾浓硫酸溶液后变为灰 绿色
能使溴麝香草酚蓝溶液由蓝变绿再变黄的成分是二氧化碳,酵母菌无氧呼吸可产生二氧化碳,A错误;种子萌发时种子中的有机物经有氧呼吸氧化分解,可为新器官的发育提供原料和能量,B正确;有机物彻底分解、产生大量ATP的过程是有氧呼吸第三阶段,场所是线粒体内膜,C错误;酸性的重铬酸钾与酒精发生化学反应,呈现灰绿色,而通气培养时酵母菌进行有氧呼吸,不产生酒精,故酵母菌液过滤后的滤液加入重铬酸钾浓硫酸溶液后不会变为灰绿色,D错误。
6.(2020·全国Ⅰ,2)种子贮藏中需要控制呼吸作用以减少有机物的消耗。若作物种子呼吸作用所利用的物质是淀粉分解产生的葡萄糖,下列关于种子呼吸作用的叙述,错误的是A.若产生的CO2与乙醇的分子数相等,则细胞只进行无氧呼吸B.若细胞只进行有氧呼吸,则吸收O2的分子数与释放CO2的相等C.若细胞只进行无氧呼吸且产物是乳酸,则无O2吸收也无CO2释放D.若细胞同时进行有氧和无氧呼吸,则吸收O2的分子数比释放CO2的多
有氧呼吸的反应式为C6H12O6+6H2O+6O2 6CO2+12H2O+能量,无氧呼吸的反应式为C6H12O6 2C2H5OH+2CO2+少量能量或C6H12O6 2C3H6O3+少量能量。据此推理,若产生的CO2与乙醇的分子数相等,则细胞只进行产生乙醇和CO2的无氧呼吸,A正确;若细胞同时进行有氧呼吸和产物为乙醇、CO2的无氧呼吸,则吸收O2的分子数比释放CO2的少;若细胞同时进行有氧呼吸和产物为乳酸的无氧呼吸,则吸收O2的分子数等于释放CO2的分子数,D错误。
1.判断关于酵母菌呼吸方式的叙述(1)探究酵母菌的呼吸方式时,将葡萄糖溶液煮沸,可去除溶液中的O2( )(2)对比实验中每个实验组的结果通常都是事先未知的( )(3)在探究酵母菌细胞呼吸方式的实验中,可用重铬酸钾溶液鉴定二氧化碳的含量( )
2.判断关于有氧呼吸和无氧呼吸过程的叙述(1)乳酸菌的细胞质中能产生[H]、ATP和CO2等物质( )(2)细胞内生成的NAD+参与葡萄糖转化成丙酮酸的反应( )(3)若某真核细胞没有线粒体,则该细胞不能进行有氧呼吸( )(4)无氧呼吸使有机物中的能量大部分以热能形式散失,其余储存在ATP中( )(5)小白鼠吸入18O2后,尿中的水可能含18O,呼出的CO2也可能含18O( )(6)丙酮酸在细胞质基质和线粒体基质中分解释放的能量都可用于ATP的合成( )
3.填空默写(1)(必修1 P93)有氧呼吸:指细胞在氧的参与下,通过多种酶的催化作用,把 ,产生二氧化碳和水,释放能量,生成大量ATP的过程。(2)请写出有氧呼吸和无氧呼吸的反应式。①有氧呼吸:___________________________________________。②产酒精的无氧呼吸:___________________________________________。③产乳酸的无氧呼吸:____________________________________。
葡萄糖等有机物彻底氧化分解
一、选择题1.下图是某同学设计的“探究酵母细胞呼吸的方式”实验装置图,甲与乙中是含有酵母菌的葡萄糖溶液,①②③④号试管加入适量水后再滴加2滴溴麝香草酚蓝溶液,用来鉴定CO2。对此实验的结果、分析与评价的表述,错误的是
A.丙试管与乙试管相连,其作用是为乙试管提供充足的氧气B.应在甲试管中加1 mL石蜡油,制造无氧环境C.为了适当简化装置,可以将图中的②号或④号试管除去D.①号试管与③号试管相比,出现黄色的时间要短
2.(2023·江苏连云港高三模拟)某兴趣小组探究酵母菌无氧呼吸产物时,需排除未消耗完的葡萄糖对无氧呼吸产物酒精鉴定的影响(已知酒精的沸点为78 ℃)。相关叙述错误的是A.葡萄糖、酒精与酸性重铬酸钾都能发生颜色反应,因两者都具氧化性B.可将酵母菌培养液进行90 ℃水浴,收集挥发气体冷凝处理后进行鉴定C.可适当延长酵母菌培养时间,以耗尽培养液中的葡萄糖再进行鉴定D.可用斐林试剂对酵母菌培养液进行鉴定,判断葡萄糖是否消耗完
3.(2023·上海长宁区高三模拟)线粒体是细胞进行有氧呼吸的主要场所。研究发现,经常运动的人肌细胞中线粒体数量通常比缺乏锻炼的人多。下列与线粒体有关的叙述,正确的是A.葡萄糖可通过线粒体膜上的载体蛋白运输到线粒体基质中B.线粒体中的丙酮酸分解成CO2和[H]的过程需要O2的直接参与C.线粒体内膜上发生的化学反应释放的能量大部分形成了ATPD.线粒体中的DNA 能够通过转录和翻译控制某些蛋白质的合成
4.心肌细胞中葡萄糖氧化分解产生的NADH不能穿过线粒体膜,NADH与草酰乙酸反应生成NAD+和苹果酸,苹果酸可以穿过线粒体膜,并与线粒体基质中的NAD+反应重新产生NADH。下列相关叙述错误的是A.葡萄糖氧化分解过程有能量释放B.NADH可在线粒体内膜上被消耗C.丙酮酸可以进入线粒体基质D.线粒体基质中的NADH都来自葡萄糖的氧化分解
5.(2023·山东济南高三模拟)某小组探究酵母菌和乳酸菌的呼吸方式,实验装置如图所示。①~③装置中溴麝香草酚蓝(BTB)溶液的最终颜色依次是A.黄色、黄色、蓝色B.黄色、蓝色、蓝色C.蓝色、黄色、蓝色D.蓝色、黄色、黄色
6.在a、b、c、d条件下,测得某植物种子萌发时CO2和O2体积变化的相对值如表。若底物是葡萄糖,则下列叙述中正确的是A.a条件下,呼吸产物除CO2外还有 酒精和乳酸B.b条件下,无氧呼吸消耗的葡萄糖 比有氧呼吸消耗的葡萄糖多C.c条件下,无氧呼吸最弱D.d条件下,既进行有氧呼吸也进行 无氧呼吸
7.研究发现,在有氧或缺氧条件下,癌细胞都会利用葡萄糖作能源物质。在氧气充足条件下,癌细胞也主要依靠无氧呼吸供能。下列有关癌细胞的细胞呼吸的叙述,错误的是A.肝癌细胞利用等量葡萄糖产生ATP的效率比正常细胞低B.有氧条件下,癌细胞释放的CO2量等于吸收的O2量C.无氧呼吸过程中,葡萄糖中的能量大部分以热能的形式散失D.癌细胞中催化丙酮酸分解的酶不同,说明不同的酶可作用于同一底物
8.(2023·辽宁沈阳高三调研)如图为寒冷的深海里,某种海鱼部分细胞在缺氧条件下的无氧呼吸途径。下列叙述正确的是A.图中②过程产生丙酮酸的同时也产生了少量[H],这些[H]会积累起来B.图中通过②③过程,葡萄糖中的化学能大部分转化为了热能C.在低氧条件下,该海鱼细胞呼吸产生的CO2可能多于消耗的O2D.在寒冷的深海里,影响该海鱼细胞呼吸强度的外界因素只有温度
9.(2023·广西桂林高三期末)呼吸电子传递链是指在线粒体内膜上由一系列呼吸电子传递体组成的将电子传递到分子氧的“轨道”,如下图所示,相关叙述不正确的是
A.图示过程是有氧呼吸的第三阶段,是有氧呼吸过程中产能最多的阶段B.有氧呼吸第一、二阶段产生的NADH所携带的电子最终传递给了氧气C.高能电子在传递过程中逐级释放能量推动H+跨过内膜到达线粒体基质D.呼吸链的电子传递所产生的膜两侧H+浓度差为ATP的合成提供了驱动力
图示为发生在线粒体内膜的过程,表示有氧呼吸的第三阶段,该阶段是有氧呼吸过程中产能最多的阶段,A正确;在电子传递链中,有氧呼吸第一、二阶段产生的NADH所携带的电子最终传递给了氧气,生成水,B正确;据图可知,电子传递过程中逐级释放的能量推动H+从线粒体基质跨过线粒体内膜到达另一侧,C错误;
电子传递过程中释放的能量用于建立膜两侧H+浓度差,使能量转换成H+电化学势能,D正确。
10.(2023·湖北黄冈高三模拟)下列关于细胞呼吸的叙述,不正确的是A.酵母菌释放等量CO2时,有氧呼吸消耗的葡萄糖是无氧呼吸消耗葡萄 糖的1/3B.发菜和硝化细菌进行有氧呼吸时,外界环境中的O2只需要穿过1层生物 膜即可参与反应C.油菜种子细胞进行有氧呼吸时会出现消耗O2比释放CO2多的情况D.在密闭容器中用葡萄糖培养液培养动物细胞时,气体体积不发生变化 可以判断其只进行有氧呼吸
发菜和硝化细菌都是原核生物,没有线粒体,进行有氧呼吸时O2只需要穿过细胞膜即可参与反应,B正确;油菜种子富含脂肪,等质量的脂肪比糖类含有的C和H多,故细胞进行有氧呼吸时会出现消耗O2比释放CO2多的情况,C正确;动物细胞进行无氧呼吸产生乳酸,既不消耗O2也不释放CO2,密闭容器中用葡萄糖培养液培养动物细胞时,气体体积不发生变化不能判断其是否只进行有氧呼吸,D错误。
11.(2023·江苏镇江高三调研)细胞呼吸除了能为生物体提供能量,还是生物体代谢的枢纽,如细胞呼吸过程中产生的中间产物,可转化为甘油、氨基酸等非糖物质,而非糖物质又可以通过一系列反应转化为葡萄糖。以下有关说法正确的是A.细胞中的物质都可作为细胞呼吸的底物,为生物代谢提供能量B.脂质物质转化为葡萄糖时,元素组成和比例均不发生改变C.与燃烧相比,有氧呼吸释放的能量有一部分储存在ATP中D.在人体细胞中,细胞呼吸的中间产物可能转化为必需氨基酸
细胞中不是所有有机物都可作为细胞呼吸的底物,如核糖、脱氧核糖等有机物不能作为细胞呼吸的底物,A错误;与糖类相比,脂质物质中氧的含量低,而碳、氢的含量高,且糖类只含C、H、O三种元素,而脂质中不仅含有C、H、O三种元素,有的还含有N、P,故脂质物质转化为葡萄糖时,元素组成和比例可能均发生改变,B错误;必需氨基酸是人体细胞不能合成的,必须从食物中获取的氨基酸,D错误。
12.(2023·河北沧州高三模拟)下列有关细胞呼吸的叙述,正确的是A.活细胞中的线粒体分布在细胞质中代谢比较旺盛的部位B.过保质期的酸奶常出现胀袋现象是由于乳酸菌无氧呼吸产生的气体造 成的C.呼吸作用的终产物中有水,则一定进行了无氧呼吸D.真核细胞都进行有氧呼吸
活细胞中的线粒体往往可以定向地运动到代谢比较旺盛的部位,A正确;乳酸菌无氧呼吸产物为乳酸,无CO2,B错误;水是有氧呼吸中特有的终产物,无氧呼吸终产物中没有水,C错误;哺乳动物成熟的红细胞只进行无氧呼吸,D错误。
二、非选择题13.如图表示酵母菌细胞内细胞呼吸相关物质代谢过程,请回答以下问题:(1)酵母菌细胞内丙酮酸在_________________________(填场所)被消耗,从能量转化角度分析,丙酮酸在不同场所被分解时有什么不同?_______________________________________________________________________________________。
细胞质基质中分解丙酮酸不释放能量,但在线粒体基质中分解丙酮酸释放的能量可用于合成ATP
(2)酵母菌在O2充足时几乎不产生酒精,有人认为是因为O2的存在会抑制图中酶1的活性而导致无酒精产生,为验证该假说,实验小组将酵母菌破碎后高速离心,取_______(填“含线粒体的沉淀物”或“上清液”)均分为甲、乙两组,向甲、乙两支试管加入等量的葡萄糖溶液,立即再向甲试管中通入O2,一段时间后,分别向甲、乙两试管中加入等量的_____________________进行检测。
14.种子生活力是种子的发芽潜在能力和胚所具有的生命力,是检测种子质量最重要的指标之一。以下是检测小麦种子生活力的两种方法和有关实验,请回答有关问题:(1)BTB(溴麝香草酚蓝)法:活种子在细胞呼吸过程中,产生的CO2能够使BTB(溴麝香草酚蓝)________________(颜色变化)。
(2)TTC法:已知染料TTC在氧化态时为无色,还原态时为红色。将煮熟的小麦种子(甲组)和未煮的小麦种子(乙组)纵切后分别放入TTC溶液,适宜温度下保温一段时间,取出后置于滤纸上观察胚的颜色。预期乙组的胚为红色,原因是____________________________________________________。
胚在细胞呼吸过程中产生的[H](或NADH)能使TTC 还原
已知染料TTC在氧化态时为无色,还原态时为红色。由于未煮的小麦种子(乙组)的胚是活细胞,胚在细胞呼吸过程中产生的[H](或NADH)能使 TTC还原,故预期乙组的胚为红色。
(3)若将n粒小麦种子置于黑暗中使其萌发,得到n株黄化苗。那么,与萌发前的这n粒干种子相比,这些黄化苗的有机物总量和呼吸强度表现为_____________________________。
有机物总量减少,呼吸强度增强
若将n粒小麦种子置于黑暗中使其萌发,得到n株黄化苗。种子萌发过程中,进行细胞呼吸消耗有机物,故与萌发前的这n粒干种子相比,这些黄化苗的有机物总量会减少。干种子吸水后才能萌发,由于含水量的增加,与萌发前的这n粒干种子相比,这些黄化苗的呼吸强度会增强。
①若以小麦种子为生物材料,萌发时只以糖类为能量来源,测得装置甲中液滴左移200个单位,装置乙中液滴右移30个单位,其呼吸熵为________,则小麦种子在萌发过程中的呼吸方式为___________________。
(4)科学家常用呼吸熵(呼吸作用释放的CO2体积/O2的消耗体积)表示生物有氧呼吸能源物质的不同或者呼吸方式的不同。测定呼吸熵的装置如图所示,实验材料及装置均已消毒。请回答下列问题:
当呼吸底物只有糖类时,进行有氧呼吸时,吸收的氧气量等于释放的二氧化碳量。若以小麦种子为生物材料,萌发时只以糖类为能量来源,测得装置甲中液滴左移200个单位,则有氧呼吸消耗的氧气体积为200个单位;装置乙中液滴右移30个单位,则呼吸作用产生的二氧化碳体积比消耗的氧气的体积多30个单位,故呼吸作用产生的二氧化碳体积=200+30=230个单位,其呼吸熵=呼吸作用释放的CO2体积/O2的消耗体积=230/200=1.15。装置甲液滴左移,说明消耗了氧气,装置乙液滴右移,说明产生的二氧化碳比消耗的氧气多,故小麦种子在萌发过程中同时进行有氧呼吸和无氧呼吸。
②准备A、B两组装置甲,A组生物材料是萌发的油菜种子,B组生物材料是等量萌发的小麦种子,实验过程中A、B两组实验现象不同的是:单位时间内A组比B组____________________________。
有色液滴向左移动的距离更长
油菜种子脂肪含量高,小麦种子淀粉含量高,同等质量的脂肪比糖类含氢多,在氧化分解时,脂肪耗氧更多。所以,此实验过程中会出现:单位时间内A组比B组有色液滴向左移动的距离更长(因为A组有脂肪的氧化分解,耗氧更多)。
装置丙作为对照,用等量煮熟的种子代替活种子,其目的是纠(校)正环境因素(如温度、气压的变化)引起的实验测量误差。
③装置丙作为对照组,其中放入的生物材料为相应等量煮熟的种子,则设置装置丙的目的是__________________________________________________。
纠(校)正环境因素(或非生物因素)引起的实验测量
新高考生物一轮复习核心考点练习课件第11讲 细胞呼吸的方式和过程(含解析): 这是一份新高考生物一轮复习核心考点练习课件第11讲 细胞呼吸的方式和过程(含解析),共1页。
高中生物高考2023年高考生物一轮复习(新人教新高考) 第3单元 第3课时 细胞呼吸的方式和过程课件PPT: 这是一份高中生物高考2023年高考生物一轮复习(新人教新高考) 第3单元 第3课时 细胞呼吸的方式和过程课件PPT,共60页。PPT课件主要包含了考点一,实验材料,异养兼性厌氧型,葡萄糖,耗尽B中氧气,清除空气中的CO2,重铬酸钾,实验现象,酒精和,CO2等内容,欢迎下载使用。
新人教新高考生物一轮复习课件 第3单元 第3课时 细胞呼吸的方式和过程: 这是一份新人教新高考生物一轮复习课件 第3单元 第3课时 细胞呼吸的方式和过程,共60页。PPT课件主要包含了高考生物一轮复习策略,细胞呼吸的方式和过程,课时精练等内容,欢迎下载使用。

