- 人教版初中化学九年级上册第一单元测试卷 试卷 12 次下载
- 人教版初中化学九年级上册第三单元测试卷 试卷 5 次下载
- 人教版初中化学九年级上册第四单元测试卷 试卷 5 次下载
- 人教版初中化学九年级上册第五单元测试卷 试卷 5 次下载
- 人教版初中化学九年级上册第六单元测试卷 试卷 4 次下载
初中化学人教版九年级上册本单元综合和测试单元测试同步测试题
展开第二单元 我们周围的空气
时间:45分钟 满分:100分
一、选择题(每小题3分,共39分,每小题只有一个选项符合题意)
1.研究表明火星大气的主要成分是二氧化碳,约占95%,其余是氩气和氮气,而对生命至关重要的氧气则微乎其微。与空气的成分相比,下列说法正确的是 ( )
A.火星大气中氮气的体积分数小于地球空气中氮气的体积分数
B.火星大气中二氧化碳的体积分数小于地球空气中二氧化碳的体积分数
C.火星大气中氧气的体积分数大于地球空气中氧气的体积分数
D.火星中没有稀有气体,地球空气中有稀有气体
2.下列有关空气成分的说法不正确的是 ( )
A.稀有气体可用于制作霓虹灯
B.氮气充入食品包装袋中可以防腐
C.氧气供给呼吸,利用的是氧气的物理性质
D.二氧化碳能参与植物的光合作用
3.2022年北京、张家口联合举办冬奥会,为办成绿色奥运,下列措施不可行的是 ( )
A.发展公共交通,提倡绿色出行
B.采用脱硫技术,减少SO2的排放
C.大力发展太阳能、风能等新能源
D.加高燃煤锅炉烟囱,将废气排到高空
4.下列各组物质,按混合物、纯净物顺序排列的是 ( )
A.过氧化氢、液态氧 B.高锰酸钾、二氧化氮
C.洁净的空气、铁水 D.澄清石灰水、食盐水
5.实验室有如图所示的仪器装置。某同学准备利用这些仪器装置及相关试剂制取氧气,下列说法正确的是 ( )
A.用高锰酸钾制氧气时可用Ⅰ作发生装置
B.用过氧化氢溶液制取氧气时可用Ⅱ作发生装置
C.可选用Ⅳ收集氧气
D.用高锰酸钾制氧气时需要二氧化锰作催化剂
6.下列对化学实验现象的分析不正确的是 ( )
A.制取O2时,始终收集不到O2——装置漏气
B.用过氧化氢制氧气,收集到的氧气不纯——没有加二氧化锰
C.用高锰酸钾制取氧气,水槽中水变红——试管口没有放棉花
D.用红磷测定空气中氧气的含量,水位上升小于1/5——可能是装置漏气
7.下列关于氧气的说法正确的是 ( )
A.氧气的化学性质很不活泼
B.水中的生物能依靠微溶于水中的氧气而生存
C.氧气能支持燃烧,可作燃料
D.O2只有点燃时才能发生化学反应
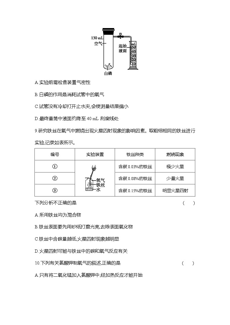
8.利用如图装置验证了空气中氧气的含量。下列叙述不正确的是 ( )
A.实验前需检查装置气密性
B.白磷的作用是消耗试管中的氧气
C.试管没有冷却打开止水夹,会使测量结果偏小
D.最终量筒中液面约降至40 mL刻度线处
9.研究铁丝在氧气中燃烧出现火星四射现象的影响因素。取粗细相同的铁丝进行实验,记录如表所示。
编号 | 实验装置 | 铁丝种类 | 燃烧现象 |
① | 含碳0.03%的铁丝 | 极少火星 | |
② | 含碳0.08%的铁丝 | 少量火星 | |
③ | 含碳0.15%的铁丝 | 明显火星四射 |
下列分析不正确的是 ( )
A.所用铁丝均为混合物
B.铁丝表面要先用砂纸打磨光亮,去除表面氧化物
C.铁丝中含碳量越低,火星四射现象越明显
D.火星四射可能与铁丝中的碳和氧气反应有关
10.下列有关氯酸钾制氧气的叙述,正确的是 ( )
A.只有将二氧化锰加入氯酸钾中,经加热反应才能开始
B.少量高锰酸钾加入氯酸钾中,受热时反应速度比只有氯酸钾快,因此高锰酸钾也是催化剂
C.使用二氧化锰作催化剂,反应后的剩余物一定可以作其他化学反应的催化剂
D.发生的反应属于分解反应,二氧化锰是反应的催化剂
11.区分下列各组物质的方法不正确的是 ( )
A.水和过氧化氢溶液——加二氧化锰
B.二氧化碳和氮气——将燃着的木条伸入瓶中
C.氯酸钾和二氧化锰——看颜色
D.澄清石灰水和水——通二氧化碳
12.下列有关化合反应、分解反应和氧化反应的说法,正确的是 ( )
A.只要反应物为一种物质的反应一定是分解反应
B.生成物为一种物质的反应不一定是化合反应
C.化合反应、分解反应和氧化反应都属于基本反应类型
D.分解反应一定不是氧化反应,但化合反应一定是氧化反应
13.用一定量的某溶液制取气体,实验数据如图所示。下列说法错误的是 ( )
A.加入的红砖粉,可作该反应的催化剂
B.加入红砖粉的质量越大,反应产生的气体质量越大
C.加入红砖粉的质量越大,反应产生气体的速率越快
D.加入红砖粉的质量不同,装置内最终的压强相同
二、填空及简答题(共35分)
14.(6分)水和氧气是人类赖以生存的重要物质。
图1 图2
(1)许多化学实验都离不开水,如图是同学们探究氧气性质的实验装置图,图1中水的作用是 ;图2中水的作用是 。
(2)图1、图2所示实验中发生反应的文字表达式分别为 ; 。
(3)图1、图2中的两个反应具有的共同点有 ;
。
15.(4分)下面的两幅图都与空气有关,请回答有关问题。
(1)图A是关于大气污染的漫画,其上部是大气污染引发的三大问题:气候变暖、臭氧层空洞、 。被污染的大气会损害人体健康、 (填一种大气污染的危害)。
(2)图B是合肥市公布的某日AQI(空气质量指数)信息。目前计入AQI评价的主要污染物有:PM10、PM2.5、 (填两种污染物的名称)、臭氧等。从图B中可知合肥市的首要污染物是PM10(可吸入颗粒物),请你对合肥市空气质量保护提出一条建议: 。
16.(7分)下图是同学们构建的关于氧气的知识网络图的一部分,请你根据图示回答问题:
(1)写出下列物质的化学符号:
高锰酸钾 ,氯酸钾 ,硫 ,铁 。
(2)实验室用过氧化氢制取氧气的文字表达式为 。硫在氧气中燃烧的现象是 。
(3)Ⅰ、Ⅱ两类有氧气参加的化学反应的相同点是 (写一条)。
17.(8分)A、B、C、D、E、F都是已学化学内容中涉及的物质,转化关系如图所示,其中A、C是白色固体,D、F是无色气体,B、E是黑色粉末。回答下列问题:
(1)在反应①中B物质所起的作用是 。
(2)反应②的文字表达式是 ;反应①的基本反应类型是 。
(3)指出物质D在日常生产生活中的一种用途: 。
18.(10分)阅读下面的短文,回答相关问题。
同学们,你们知道潜水员潜水时身上背的钢瓶里装的是什么气体吗?它既不是纯氧,也不是普通的空气,而是人造空气。过去,潜水员潜入深海时携带的就是普通空气,当潜水员浮出水面时许多人就无缘无故的死去。其原因是深海的压力很大,吸入体内的氮气随着压力的增大,大量溶解在血液中,而当潜水员由深海上浮,浮到水面时,压力猛然下降,血液中的氮气就纷纷从血管内往外跑,从而导致血管堵塞、血流不畅而死亡。怎样才能防止这种“潜水病”呢?科学家想到了“氦”,因为氦极难溶解于水。于是人们把普通空气中的氮气除去后,把氧气和氦气按照1∶4的体积比混合起来,就制成了“人造空气”。这种“人造空气”的密度只有普通空气的1/3,因此呼吸起来比普通空气轻松得多,可以减轻人呼吸的困难,因而现在这种“人造空气”还被用来治疗支气管哮喘等疾病。
(1)下列关于人造空气的说法正确的是 。
A.身体健康的正常人吸入人造空气没有危害
B.压力越大,人造空气中的氮气在水中的溶解性越强
C.将燃着的木条插入盛有人造空气的集气瓶中,木条会熄灭
D.人造空气用于治疗支气管哮喘等疾病是由于其具有杀菌作用
(2)①普通空气、②氧气、③人造空气的密度由大到小的顺序是(用序号填空,下同) 。①氮气、②氦气、③氧气在水中的溶解性由强到弱的顺序是 。
(3)之所以用氦气代替氮气制造人造空气,主要是因为氦气具有下列性质:①物理性质 ;②化学性质 。
(4)用物理方法除去普通空气中的氮气,你采用的方法是 。
(5)现有两个钢瓶,里面充入的分别是普通空气和人造空气,请用简便的方法鉴别:
。
三、实验探究题(共26分)
19.(12分)实验是科学探究的重要方法,让我们一起再认识空气中氧气含量的测定实验。
【实验回顾】
(1)红磷燃烧的文字表达式为 。
(2)兴趣小组的同学利用课本中的实验方案(如图1)测定空气中氧气的含量,多次实验发现:蒸馏水瓶内上升的水面始终小于瓶内原有空气体积的1/5。
图1 图2 图3
【分析原因】(1)装置漏气;(2)红磷量不足,装置内氧气有剩余;(3) 。
【提出问题】足量的红磷燃烧能否耗尽空气中的氧气?
【查阅资料】白磷能与氧气发生反应,生成物为五氧化二磷。
【设计实验】为了验证兴趣小组同学提出的问题,兴趣小组的同学又利用如图2装置进行实验(红磷和白磷均过量)。他们利用高能激光笔照射燃烧匙上的红磷,红磷被点燃。待装置完全冷却后,将装有白磷的燃烧匙提出水面,再次用高能激光笔照射,白磷再次被点燃。
【记录数据】小组同学从开始实验到最后装置冷却后的整个实验过程中,氧气浓度传感器与数显设备相连,测量的容器内氧气浓度变化曲线如图3。
【数据分析】图3中 (用“A、B、C、D、E”填空)点时红磷燃烧熄灭;曲线DE段氧气浓度变化的主要原因为 。
【实验结论】红磷燃烧 (填“能”或“不能”)耗尽空气中的氧气。
【反思拓展】波波同学认为应该将集气瓶液面上的容积划分为5等份并加以标记,乙同学认为没有必要,理由是 。
20.(14分)学校化学兴趣小组想探究其他一些物质如氧化铝是否也可作过氧化氢分解的催化剂。请你一起参与他们的探究过程,并填写下列空白。
【问题】氧化铝能不能作过氧化氢分解的催化剂呢?
【猜想】氧化铝能作过氧化氢分解的催化剂。
【实验验证】
| 实验步骤 | 实验现象 | 实验结论 |
实验一 | 常温下,将带火星的木条伸入盛过氧化氢溶液的试管中 | (1) | 常温下过氧化氢溶液分解速率太慢 |
实验二 | 往实验一的试管中加入少量氧化铝,然后将带火星的木条伸入试管中 | 木条复燃 | (2) |
【交流与讨论】经过讨论,有的同学认为只有上述两个证据,不能证明氧化铝能作过氧化氢分解的催化剂,还要补充一个探究实验:
实验三:【实验目的】(3)探究 。
【实验步骤】①准确称量氧化铝(少量)的质量m1;②完成实验二;③待反应结束,将实验二试管里的物质进行过滤,洗涤,干燥,称量氧化铝质量为m2。
【得出结论】(4)若m1 m2(填“>”“=”或“<”),则说明氧化铝可以作过氧化氢分解的催化剂。但小华认为,要证明猜想,上述三个实验还不足够,还需要再增加一个探究实验:探究氧化铝的(5) 在化学反应前后是否发生变化。
实验四:探究二氧化锰和氧化铝的催化效果哪个更好。
【实验步骤】分别取5 mL过氧化氢溶液于A、B两支试管中,A试管中加入1 g二氧化锰,B试管中加入1 g氧化铝,比较相同时间内生成氧气的体积。
【得出结论】(6)如果相同时间内,A试管中产生的氧气体积比B试管中多,则说明
。
【交流与讨论】(7)下列关于催化剂的说法正确的是 。
A.催化剂不一定加快化学反应速率,也可以减慢化学反应速率
B.所有化学反应都需要催化剂
C.催化剂不能增加生成物的质量
D.没有催化剂化学反应不能发生
第二单元 我们周围的空气
1 | 2 | 3 | 4 | 5 | 6 | 7 | 8 | 9 | 10 | 11 | 12 | 13 |
A | C | D | C | B | B | B | D | C | D | B | B | B |
14.(每空1分)(1)防止溅落的高温熔融物炸裂瓶底 吸收二氧化硫,防止其污染空气
(2)铁+氧气四氧化三铁 硫+氧气二氧化硫
(3)都是化合反应 反应条件都是点燃(或反应物中都有氧气,合理答案均可)
15.(每空1分)(1)酸雨 影响作物生长(或破坏生态环境) (2)二氧化硫、一氧化碳 加强空气质量监测(合理即可)
16.(每空1分)(1)KMnO4 KClO3 S Fe (2)过氧化氢水+氧气 产生明亮的蓝紫色火焰,放热,生成有刺激性气味的气体
(3)都是氧化反应(或都放出热量)
17.(每空2分)(1)催化作用 (2)碳+氧气二氧化碳 分解反应 (3)供给呼吸(或支持燃烧,答案合理即可)
18.(除标注外,每空1分)(1)A (2)②①③(2分) ③①②(2分) (3)难溶解于水、密度小 化学性质不活泼 (4)把空气变为液体,然后升温使液氮汽化 (5)分别把两种气体充到气球里,能飘起来的为人造空气(2分)
19.(每空2分)【实验回顾】(1)红磷+氧气五氧化二磷 【分析原因】没有冷却至室温就打开弹簧夹 【数据分析】C 白磷燃烧消耗氧气 【实验结论】不能
20.(每空2分)(1)木条不复燃 (2)加入氧化铝后,过氧化氢分解速率加快 (3)氧化铝反应前后质量是否发生变化 (4)= (5)化学性质 (6)二氧化锰的催化效果好 (7)AC
初中化学本单元综合和测试复习练习题: 这是一份初中化学本单元综合和测试复习练习题,共3页。试卷主要包含了下列物质不属于空气污染物的是,下列实验现象的描述中,正确的是,下列有关催化剂的说法正确的是等内容,欢迎下载使用。
九年级上册本单元综合和测试单元测试练习题: 这是一份九年级上册本单元综合和测试单元测试练习题,共11页。试卷主要包含了选择题,填空及简答题,实验探究题等内容,欢迎下载使用。
人教版九年级上册本单元综合和测试巩固练习: 这是一份人教版九年级上册本单元综合和测试巩固练习,共9页。试卷主要包含了选择题,积累运用,情景分析,实验探究等内容,欢迎下载使用。

