


2021-2022学年湖南省长沙一中、广东省深圳实验学校高三(上)联考化学试卷
展开
这是一份2021-2022学年湖南省长沙一中、广东省深圳实验学校高三(上)联考化学试卷,共38页。试卷主要包含了选择题,不定项选择题,非选择题等内容,欢迎下载使用。
2021-2022学年湖南省长沙一中、广东省深圳实验学校高三(上)联考化学试卷
一、选择题(本题共10个小题,每小题3分,共30分.每小题只有一项符合题目要求)
1.(3分)化学与社会息息相关,下列物质在社会、生活中的应用及解释都正确的是( )
选项
应用
解释
A
用浸泡过高锰酸钾溶液的硅藻土保鲜水果
其作用是吸收水果释放出的乙烯
B
在入海口的钢铁闸门上装一定数量的锌块防止闸门被腐蚀
利用外加电流的阴极保护法保护金属
C
高铁车厢采用铝合金材料
铝与氧气不反应
D
高纯硅作计算机芯片的材料
硅晶体在自然界中能稳定存在
A.A B.B C.C D.D
2.(3分)设NA是阿伏加德罗常数的值.下列体系中指定微粒或化学键的数目一定为NA的是( )
A.46.0g乙醇与过量冰醋酸在浓硫酸加热条件下反应生成的乙酸乙酯分子
B.39.0gNa2O2与足量水完全反应过程中转移的电子
C.53.5g氯化铵固体溶于氨水所得中性溶液中的NH4+
D.5.0g乙烷中所含的共价键
3.(3分)南京理工大学科研团队合成了能在室温下稳定存在的五氮阴离子盐[(N5)6(H3O)3(NH4)4Cl],已知五氮阴离子(N5﹣)是制备全氮类物质(N5+N5﹣)的重要中间体.下列说法正确的是( )
A.N5+N5﹣属于离子化合物
B.(N5)6(H3O)3(NH4)4Cl中含有四种离子
C.每个N5﹣中含有35个电子
D.N5+N5﹣的摩尔质量为140
4.(3分)甲、乙、丙、丁、戊五种物质是中学化学常见的物质,其中甲、乙均为单质,它们的转化关系如图所示(某些条件和部分产物已略去)。下列说法正确的是( )
A.若甲可以与NaOH溶液反应放出H2,则丙一定是两性氧化物
B.若甲为短周期中最活泼的金属,且戊为碱,则丙生成戊一定是氧化还原反应
C.若丙、丁混合产生大量白烟,则乙可能会使高锰酸钾溶液褪色
D.若甲、丙、戊都含有同一种元素,则三种物质中,该元素的化合价由低到高的顺序可能为甲<丙<戊
5.(3分)六种短周期元素A、B、C、D、E、F的原子序数依次增大,A和D同族,C和F同族,B、C、D、E的离子均具有相同的电子层结构,E在同周期元素中离子半径最小.A和B、C、F均能形成共价型化合物,A和B形成的化合物Y在水中呈碱性,D和F形成的化合物在水中呈中性.下列说法错误的是( )
A.C的单质能将F单质从EF3的溶液中置换出来
B.B、D离子的半径大小是B>D
C.化合物AC的沸点比化合物AF的高
D.化合物AF与化合物Y可形成含有共价键的离子化合物
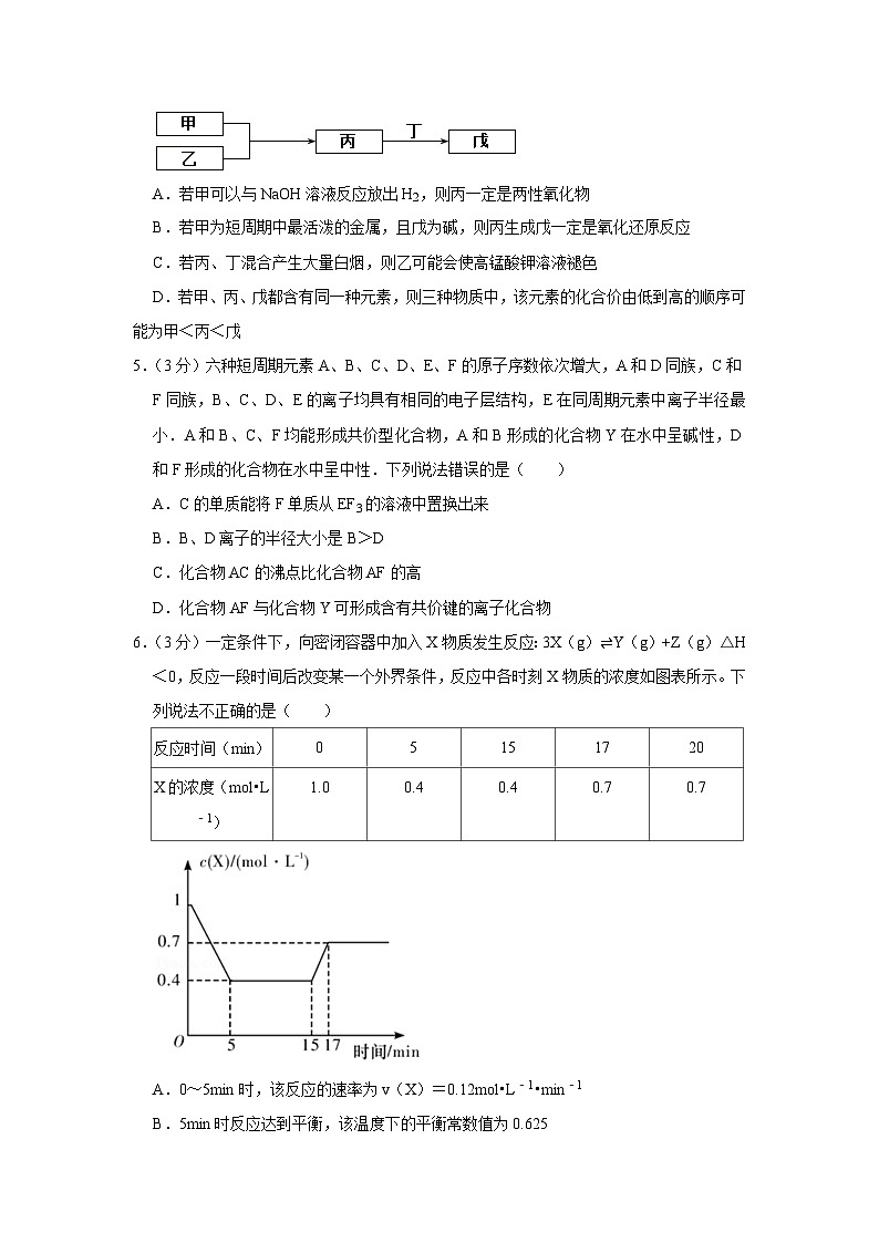
6.(3分)一定条件下,向密闭容器中加入X物质发生反应:3X(g)⇌Y(g)+Z(g)△H<0,反应一段时间后改变某一个外界条件,反应中各时刻X物质的浓度如图表所示。下列说法不正确的是( )
反应时间(min)
0
5
15
17
20
X的浓度(mol•L﹣1)
1.0
0.4
0.4
0.7
0.7
A.0~5min时,该反应的速率为v(X)=0.12mol•L﹣1•min﹣1
B.5min时反应达到平衡,该温度下的平衡常数值为0.625
C.15min时改变的条件可能是降低温度
D.从初始到17min时,X的转化率为30%
7.(3分)下列装置或操作能达到实验目的的是( )
A.量取8.5mL稀硫酸 B.制备Fe(OH)2
C.防止铁钉生锈 D.用酒精萃取水中的溴
8.(3分)通过以下反应均可获取H2.下列有关说法正确的是( )
①太阳光催化分解水制氢:2H2O(l)═2H2(g)+O2(g)△H1=+571.6kJ•mol﹣1
②焦炭与水反应制氢:C(s)+H2O(g)═CO(g)+H2(g)△H2=+131.3kJ•mol﹣1
③甲烷与水反应制氢:CH4(g)+H2O(g)═CO(g)+3H2(g)△H3=+206.1kJ•mol﹣1。
A.反应①中电能转化为化学能
B.反应②为放热反应
C.反应③使用催化剂,△H3减小
D.反应CH4(g)═C(s)+2 H2(g)的△H=+74.8kJ•mol﹣1
9.(3分)下列说法正确的是( )
A.分子式为CH4O和C2H6O的有机物一定互为同系物
B.酚酞的结构为,其结构中含有路基(﹣OH),故酚酞属于醇类
C.治疗疟疾的青蒿素的结构简式为,分子式是C15H20O5
D.分子式为C4H8Br2的有机物,分子中含2个甲基的同分异构体有(不含立体异构)有4种
10.(3分)某100mL溶液可能含有Na+、NH4+、Fe3+、CO32﹣、SO42﹣、Cl﹣中的若干种,取该溶液进行连续实验,实验过程如图。下列说法不正确的是(所加试剂均过量,气体全部逸出)( )
A.原溶液一定存在Cl﹣,可能存在Na+
B.原溶液一定存在CO32﹣和SO42﹣,一定不存在Fe3+
C.原溶液中c(CO32﹣)是0.1mol⋅L﹣1
D.若原溶液中不存在Na+,则c(Cl﹣)<0.1mol⋅L﹣1
二、不定项选择题(本题共4小题,每小题4分,共16分.每小题有一个或两个选项符合题目要求,全部选对得4分,选对但不全的得2分,有选错的得0分)
11.(4分)H2C2O4为二元弱酸,Ka1 (H2C2O4 )=5.4×10﹣2,Ka2(H2C2O4 )=5.4×10﹣5,设H2C2O4溶液中c(总)=c(H2C2O4)+c(HC2O4﹣)+c(C2O42﹣)。室温下用NaOH溶液滴定25.00mL 0.1000mol•L﹣1H2C2O4溶液至终点。滴定过程得到的下列溶液中微粒的物质的量浓度关系一定正确的是( )
A.0.1000 mol•L﹣1H2C2O4溶液:c(H+)+0.1000 mol•L﹣1=c(C2O42﹣ )+c(OH﹣)﹣c(H2C2O4 )
B.c(Na+ )=c(总)的溶液:c(Na+ )>c(H2C2O4 )>c(C2O42﹣ )>c(H+ )
C.pH=7的溶液:c(Na+ )=0.1000 mol•L﹣1+c(C2O42﹣)﹣c(H2C2O4)
D.c(Na+ )=2c(总)的溶液:c(OH﹣)﹣c(H+)=2c(H2C2O4)+c(HC2O4﹣)
12.(4分)绿水青山是习近平总书记构建美丽中国的伟大构想,某工厂拟综合处理含NH4+废水和工业废气(主要含N2、CO2、SO2、NO、CO,不考虑其他成分),设计了如下流程:下列说法正确的是( )
A.固体1中主要含有CaCO3、CaSO3
B.X可以是空气,且需过量
C.捕获剂所捕获的气体主要是CO
D.处理含NH4+废水时,发生的反应为:NH4++5NO2﹣+4H+═6NO↑+4H2O
(多选)13.(4分)某化学兴趣小组为探究草酸晶体分解的产物,设计的实验装置如图所示,下列说法正确的是( )
A.实验开始时,先点燃A装置处的酒精灯,后点燃F装置处的酒精灯
B.C、D、E装置中分别盛放澄清石灰水、氢氧化钠溶液、浓硫酸
C.B装置中的现象为蓝色粉末变白,说明分解产物中有水生成
D.G装置中澄清石灰水变浑浊,说明分解产物中有CO生成
14.(4分)某课外活动小组用如图所示装置进行实验(电解液足量)。下列说法正确的是( )
A.图一中若开始实验时开关K与a连接,B极的电极反应式为Fe﹣3e﹣═Fe3+
B.图一中若开始实验时开关K与b连接,一段时间后向电解液中加适量稀盐酸可使电解液恢复到电解前的浓度
C.图二中若开始实验时开关K与a连接,电解液的浓度保持不变
D.图二中若开始实验时开关K与b连接,A极减少的质量等于B极增加的质量
三、非选择题(题包括必考题和选考题两部分,第15~17题为必考题,第18、19题为选考题,考生根据要求作答)(一)必考题(本题包括3小题,共39分)
15.(12分)硫代硫酸钠俗称“海波”,又名“大苏打”,溶液具有弱碱性和较强的还原性,是棉织物漂白后的脱氯剂,定量分析中的还原剂.硫代硫酸钠(Na2S2O3)可由亚硫酸钠和硫粉通过化合反应制得,装置如图(a)所示.
已知:Na2S2O3在酸性溶液中不能稳定存在,有关物质的溶解度曲线如图(b)所示,
(1)Na2S2O3•5H2O的制备:
步骤1:如图连接好装置后,检查A、C装置气密性的操作是 .
步骤2:加入药品,打开K1、关闭K2,加热.装置B、D中的药品可选用下列物质中的 .(填编号)
A.NaOH溶液 B.浓H2SO4C.酸性KMnO4溶液 D.饱和NaHCO3溶液
步骤3:C中混合液被气流搅动,反应一段时间后,硫粉的量逐渐减少.当C中溶液的pH 时,打开K2、关闭K1并停止加热;C中溶液要控制pH的原因是 .
步骤4:过滤C中的混合液,将滤液经过加热浓缩,趁热过滤,再将滤液 、过滤、 、烘干,得到产品.
(2)Na2 S2O3性质的检验:
向足量的新制氯水中滴加少量Na2S2O3溶液,氯水颜色变浅,检查反应后溶液中含有硫酸根,写出该反应的化学方程式 ,
(3)常用Na2S2O3溶液测定废水中Ba2+浓度,步骤如下:取废水25.00mL,控制适当的酸度加入足量K2Cr2O7溶液,得BaCrO4沉淀;过滤、洗涤后,用适量稀盐酸溶解.此时CrO2﹣4全部转化为Cr2O2﹣7;再加过量KI溶液,充分反应后,加入淀粉溶液作指示剂,用0.010mol•L﹣1的Na2S2O3溶液进行滴定,反应完全时,消耗Na2S2O3溶液18.00mL.部分反应的离子方程式为:
Cr2O72﹣+6I﹣+14H+=3I2+2Cr3++3I2+7H2O
I2+2S2O32﹣=S4O62﹣+2I﹣
则该废水中Ba2+的物质的量浓度为 .
16.(12分)钪及其化合物具有许多优良的性能,在宇航、电子、超导等方面有着广泛的应用。从钛白工业废酸(含钪、钛、铁、锰等离子)中提取氧化钪(Sc2O3)的一种流程如图:
回答下列问题:
(1)洗涤“油相”可除去大量的钛离子。洗涤水是用93%的硫酸、27.5%的双氧水和水按一定比例混合而成。混合的实验操作是 。
(2)先加入氨水调节pH=3,过滤,滤渣主要成分是 ;再向滤液加入氨水调节pH=6,滤液中Sc3+的浓度为 。[已知:Ksp[Mn(OH)2]=1.9×10﹣13,、Ksp[Fe(OH)3]=2.6×10﹣39,Ksp[Sc(OH)3]=9.0×10﹣31]
(3)用草酸“沉钪”。25℃时pH=2的草酸溶液中= (保留两位有效数字)。写出“沉钪”得到草酸钪的离子方程式 。[已知Ka1(H2C2O4)=5.9×10﹣2,Ka2(H2C2O4)=6.4×10﹣5]
(4)草酸钪“灼烧”氧化的化学方程式为 。
(5)废酸中含钪量为15 mg•L﹣1,V L废酸最多可提取Sc2O3的质量为 。
17.(15分)工业燃烧煤、石油等化石燃料释放出大量氮氧化物(NOx)、CO2、SO2等气体,严重污染空气。对废气进行脱硝、脱碳和脱硫处理可实现绿色环保、废物利用。
Ⅰ.脱硝:已知:H2的热值为142.9KJ•g﹣1
N2(g)+2O2(g)═2NO2(g)△H=+133kJ•mol﹣1
H2O(g)═H2O(l)△H=﹣44kJ•mol﹣1
催化剂存在下,H2还原NO2生成水蒸气和其它无毒物质的热化学方程式为 。
Ⅱ.脱碳:向2L密闭容器中加入2mol CO2、6mol H2,在适当的催化剂作用下,发生反应:
CO2(g)+3H2(g)⇌CH3OH(l)+H2O(l)
(1)①该反应自发进行的条件是 (填“低温”、“高温”或“任意温度”)
②下列叙述能说明此反应达到平衡状态的是 。
a、混合气体的平均相对分子质量保持不变 b、CO2和H2的体积分数保持不变
c、CO2和H2的转化率相等 d、混合气体的密度保持不变
e、1mol CO2生成的同时有3mol H﹣H键断裂
③CO2的浓度随时间(0~t2)变化如图所示,在t2时将容器容积缩小一倍,t3时达到平衡,t4时降低温度,t5时达到平衡,请画出t2~t6CO2的浓度随时间的变化。
(2)改变温度,使反应CO2(g)+3H2(g)⇌CH3OH(g)+H2O(g)△H<0 中的所有物质都为气态。起始温度体积相同(T1℃、2L密闭容器)。反应过程中部分数据如表:
反应时间
CO2(mol)
H2(mol)
CH3OH(mol)
H2O(mol)
反应I
恒温恒容
0min
2
6
0
0
10min
4.5
20min
1
30min
1
反应II
绝热恒容
0min
0
0
2
2
①达到平衡时,反应I、II对比:平衡常数K(I) K(II)(填“>”、“<”或“=”下同);平衡时CH3OH的浓度c(I) c(II)。
②对反应I,前10min内的平均反应速率v(CH3OH)= ,在其它条件不变下,若30min时只改变温度为T2℃,此时H2的物质的量为3.2mol,则T1 T2(填“>”、“<”或“=”)。
若30min时只向容器中再充入1mol CO2(g)和1mol H2O(g),则平衡 移动(填“正向”、“逆向”或“不”)。
二、选考题(从第18题和第19题中任选一题作答.若多做,则按所做的第一题计分,共15分)【选修3:物质结构与性质】
18.(15分)Fe、HCN与K2CO3在一定条件下发生如下反应:
Fe+6HCN+2K2CO3=K4Fe(CN)6+H2↑+2CO2↑+2H2O,回答下列问题:
(1)此化学方程式中涉及的第二周期元素的电负性由小到大的顺序为 。
(2)配合物K4Fe(CN)6的中心离子是 ,该离子价电子的基态电子排布图为 。
(3)1molHCN分子中含有σ键的数目为 ,HCN分子中碳原子轨道杂化类型是 ,与CN﹣互为等电子体的阴离子是 。
(4)K2CO3中阴离子的空间构型为 ,其中碳原子的价层电子对数为 。
(5)冰的晶体结构模型如图,它的晶胞与金刚石相似,水分子之间以氢键相连接,在一个晶胞有 个氢键,若氢键键长为dnm,则晶体密度(g/cm3)计算式为 (用NA表示阿伏加德罗常数的值)。
二.【选修5:有机化学基础】
19.某抗结肠炎药物有效成分的合成路线如下(部分反应略去试剂和条件):
已知:(苯胺易被氧化)
请回答下列问题:
(1)抗结肠炎药物有效成分的分子式是: ;烃A的名称为: ;反应②的反应类型是: .
(2)①下列对该抗结肠炎药物有效成分可能具有的性质推测正确的是: ;
A.水溶性比苯酚好 B.能发生消去反应也能发生聚合反应
C.1mol该物质最多可与4mol H2发生反应 D.既有酸性又有碱性
②E与足量NaOH溶液反应的化学方程式是: .
(3)符合下列条件的抗结肠炎药物有效成分的同分异构体有 种.
A.遇FeCl3溶液有显色反应;
B.分子中甲基与苯环直接相连;
C.苯环上共有三个取代基
(4)已知:苯环上连有烷基时再引入一个取代基,常取代在烷基的邻对位,而当苯环上连有羧基时则取代在间位,据此按先后顺序写出以A为原料合成邻氨基苯甲酸()合成路线中两种中间产物的结构简式(部分反应条件已略去)
2021-2022学年湖南省长沙一中、广东省深圳实验学校高三(上)联考化学试卷
参考答案与试题解析
一、选择题(本题共10个小题,每小题3分,共30分.每小题只有一项符合题目要求)
1.(3分)化学与社会息息相关,下列物质在社会、生活中的应用及解释都正确的是( )
选项
应用
解释
A
用浸泡过高锰酸钾溶液的硅藻土保鲜水果
其作用是吸收水果释放出的乙烯
B
在入海口的钢铁闸门上装一定数量的锌块防止闸门被腐蚀
利用外加电流的阴极保护法保护金属
C
高铁车厢采用铝合金材料
铝与氧气不反应
D
高纯硅作计算机芯片的材料
硅晶体在自然界中能稳定存在
A.A B.B C.C D.D
【分析】A.乙烯为催熟剂,可被高锰酸钾氧化;
B.钢铁闸门上装一定数量的锌块,形成原电池反应;
C.铝为活泼金属,易与氧气反应;
D.硅为亲氧元素,自然界中不存在单质硅.
【解答】解:A.乙烯为催熟剂,含有碳碳双键,可被高锰酸钾氧化,则用浸泡过高锰酸钾溶液的硅藻土保鲜水果,故A正确;
B.钢铁闸门上装一定数量的锌块,形成原电池反应,没有外加电源,则不是外加电流的阴极保护法,故B错误;
C.铝为活泼金属,易与氧气反应,高铁车厢采用铝合金材料,与合金的耐腐蚀有关,且铝与氧气反应在表面形成一层致密的氧化膜,故C错误;
D.硅为亲氧元素,自然界中不存在单质硅,故D错误。
故选:A。
【点评】本题考查较为综合,涉及乙烯、金属的腐蚀、合金等知识,为高考常见题型,侧重于化学与生活、生产的考查,有利于培养学生良好的科学素养,提高学生学习的积极性,难度不大.
2.(3分)设NA是阿伏加德罗常数的值.下列体系中指定微粒或化学键的数目一定为NA的是( )
A.46.0g乙醇与过量冰醋酸在浓硫酸加热条件下反应生成的乙酸乙酯分子
B.39.0gNa2O2与足量水完全反应过程中转移的电子
C.53.5g氯化铵固体溶于氨水所得中性溶液中的NH4+
D.5.0g乙烷中所含的共价键
【分析】A.酯化反应为可逆反应;
B.过氧化钠与水反应为2Na2O2+2H2O=4NaOH+O2↑,2mol过氧化钠反应,转移2mol电子;
C.结合电荷守恒分析离子关系;
D.1个乙烷分子中含有6个C﹣H键和1个C﹣C键。
【解答】解:A.46.0g乙醇的物质的量为1mol,酯化反应为可逆反应,不能进行到底,1mol乙醇与过量冰醋酸在加热和浓硫酸条件下充分反应生成的乙酸乙酯分子数小于NA,故A错误:
B.39.0gNa2O2的物质的量为0.5mol,与足量水完全反应生成氢氧化钠和氧气,转移0.5mol电子,故B错误;
C.53.5g氯化铵的物质的量为1mol,根据电荷守恒c(H+)+c(NH4+)=c(OH﹣)+c(Cl﹣),中性溶液中c(H+)=c(OH﹣),因此c(NH4+)=c(Cl﹣),n(NH4+)=n(Cl﹣)=1mol,溶液中的NH4+数目为NA,故C正确;
D.5.0g乙烷中所含的共价键数目为×7×NA/mol=NA,故D错误;
故选:C。
【点评】本题考查阿伏加德罗常数的有关计算和判断,题目难度中等,阿伏加德罗常数是高考的“热点”,它既考查了学生对物质的量、粒子数、质量、体积等与阿伏加德罗常数关系的理解,又可以涵盖多角度的化学知识内容,掌握好以物质的量为中心的各化学量与阿伏加德罗常数的关系是解题的关键。
3.(3分)南京理工大学科研团队合成了能在室温下稳定存在的五氮阴离子盐[(N5)6(H3O)3(NH4)4Cl],已知五氮阴离子(N5﹣)是制备全氮类物质(N5+N5﹣)的重要中间体.下列说法正确的是( )
A.N5+N5﹣属于离子化合物
B.(N5)6(H3O)3(NH4)4Cl中含有四种离子
C.每个N5﹣中含有35个电子
D.N5+N5﹣的摩尔质量为140
【分析】A.同种元素组成的纯净物为单质;
B.(N5)6(H3O)3(NH4)4Cl中含有的离子种类分别为N5+、H3O+、NH4+、Cl﹣;
C.每个N原子有7个电子,负一价阴离子由中性粒子得到一个电子形成;
D.摩尔质量的单位是g/mol。
【解答】解:A.N5+N5﹣是由同种元素组成的纯净物,应为单质,不是离子化合物,故A错误;
B.(N5)6(H3O)3(NH4)4Cl中含有的离子种类分别为N5+、H3O+、NH4+、Cl﹣,即含有四种离子,故B正确;
C.每个N原子有7个电子,负一价阴离子由中性粒子得到一个电子形成,则每个N5﹣中含有电子为35+1=36个电子,故C错误;
D.N5+N5﹣的摩尔质量为140g/mol,故D错误;
故选:B。
【点评】本题考查化学键,为高频考点,把握化学键的形成及判断的一般规律为解答的关键,注意常见物质中的化学键,侧重分析与应用能力的考查,题目难度不大。
4.(3分)甲、乙、丙、丁、戊五种物质是中学化学常见的物质,其中甲、乙均为单质,它们的转化关系如图所示(某些条件和部分产物已略去)。下列说法正确的是( )
A.若甲可以与NaOH溶液反应放出H2,则丙一定是两性氧化物
B.若甲为短周期中最活泼的金属,且戊为碱,则丙生成戊一定是氧化还原反应
C.若丙、丁混合产生大量白烟,则乙可能会使高锰酸钾溶液褪色
D.若甲、丙、戊都含有同一种元素,则三种物质中,该元素的化合价由低到高的顺序可能为甲<丙<戊
【分析】A.甲为单质,若甲可以与NaOH溶液反应放出H2,则甲为Al或Si;
B.若甲为短周期中最活泼的金属,且戊为碱,则甲为Na,乙为氧气,所以丙可以为氧化钠或过氧化钠;
C.丙、丁混合产生白烟,则丙、丁可为HCl和NH3或HNO3和NH3等,甲、乙均为单质,则乙可能是氯气或氢气或氮气;
D.若甲、丙、戊含有同一种元素,当甲为S,乙为氧气,丙为二氧化硫,戊为硫酸,则含S元素的化合价由低到高的顺序为甲<丙<戊。
【解答】解:A.甲为单质,若甲可以与NaOH溶液反应放出H2,则甲为Al或Si,所以丙可能是氧化铝,也可能是二氧化硅,不一定是两性氧化物,故A错误;
B.若甲为短周期中最活泼的金属,且戊为碱,则甲为Na,乙为氧气,所以丙可以为氧化钠或过氧化钠,当丙为氧化钠时,丙生成戊不是氧化还原反应,故B错误;
C.丙、丁混合产生白烟,则丙、丁可为HCl和NH3或HNO3和NH3等,甲、乙均为单质,则乙可能是氯气、氢气或氮气,都不能使高锰酸钾溶液褪色,故C错误;
D.若甲、丙、戊含有同一种元素,例如当甲为S、乙为氧气、丙为二氧化硫、丁为HClO等具有强氧化性的物质、戊为硫酸时,则含S元素的物质中S的化合价由低到高的顺序为甲<丙<戊,故D正确。
故选:D。
【点评】本题考查无机物的推断,为高频考点,侧重考查学生的分析能力以及元素化合物知识的综合理解和运用,熟悉物质的性质及转化关系图中的反应是解答本题的关键,注意选项D为解答的难点,符合甲、丙、戊中同种元素的化合价升高为非金属元素或变价金属元素,题目难度较大。
5.(3分)六种短周期元素A、B、C、D、E、F的原子序数依次增大,A和D同族,C和F同族,B、C、D、E的离子均具有相同的电子层结构,E在同周期元素中离子半径最小.A和B、C、F均能形成共价型化合物,A和B形成的化合物Y在水中呈碱性,D和F形成的化合物在水中呈中性.下列说法错误的是( )
A.C的单质能将F单质从EF3的溶液中置换出来
B.B、D离子的半径大小是B>D
C.化合物AC的沸点比化合物AF的高
D.化合物AF与化合物Y可形成含有共价键的离子化合物
【分析】六种短周期元素A、B、C、D、E、F的原子序数依次增大,A和B形成的共价化合物在水中呈碱性,该化合物为NH3,则A为氢元素、B为氮元素;A和D同族,D的原子序数大于氮元素,故D为Na元素;D和F形成的化合物在水中呈中性,结合原子序数可知,F为Na;C和F同族,则C为氟元素;B、C、D、E的离子均具有相同的电子层结构,E在同周期元素中离子半径最小,则E为Al,据此解答.
【解答】解:六种短周期元素A、B、C、D、E、F的原子序数依次增大,A和B形成的共价化合物在水中呈碱性,该化合物为NH3,则A为氢元素、B为氮元素;A和D同族,D的原子序数大于氮元素,故D为Na元素;D和F形成的化合物在水中呈中性,结合原子序数可知,F为Na;C和F同族,则C为氟元素;B、C、D、E的离子均具有相同的电子层结构,E在同周期元素中离子半径最小,则E为Al,
A.氟气与AlCl3的溶液中随反应生成HF与氧气,不能置换出氯气,故A错误;
B.电子层结构相同,核电荷数越大离子半径越小,故离子半径B>D,故B正确;
C.HF分子之间存在氢键,沸点比较HCl高,故C正确;
D.HCl与NH3生成的NH4Cl属于离子化合物,故D正确,
故选:A。
【点评】本题考查结构性质位置关系应用,推断元素是解题的关键,“A和B形成的共价化合物在水中呈碱性”是推断突破口,注意微粒半径比较规律的掌握.
6.(3分)一定条件下,向密闭容器中加入X物质发生反应:3X(g)⇌Y(g)+Z(g)△H<0,反应一段时间后改变某一个外界条件,反应中各时刻X物质的浓度如图表所示。下列说法不正确的是( )
反应时间(min)
0
5
15
17
20
X的浓度(mol•L﹣1)
1.0
0.4
0.4
0.7
0.7
A.0~5min时,该反应的速率为v(X)=0.12mol•L﹣1•min﹣1
B.5min时反应达到平衡,该温度下的平衡常数值为0.625
C.15min时改变的条件可能是降低温度
D.从初始到17min时,X的转化率为30%
【分析】A.由图可知,0~5 min内X的浓度变化量为1mol/L﹣0.4mol/L=0.6mol/L,根据v=计算;
B.根据三段式计算平衡时各组分的平衡浓度,代入平衡常数表达式计算;
C.该反应是放热反应,升高温度,平衡逆向移动;
D.由图可知,从开始到17 min时,X的浓度变化量为1mol/L﹣0.7mol/L=0.3mol/L,以此解答。
【解答】解:A.由图可知,0~5 min内X的浓度变化量为1mol/L﹣0.4mol/L=0.6mol/L,v(X)==0.12mol⋅L﹣1⋅min﹣1,故A正确;
B.由图可知,0~5 min内X的浓度变化量为1mol/L﹣0.4mol/L=0.6mol/L,则
3X(g)⇌Y(g)+Z(g)
开始(mol/L):1 0 0
变化(mol/L):0.6 0.2 0.2
平衡(mol/L):0.4 0.2 0.2
故该温度下平衡常数K===0.625,故B正确;
C.由图可知,改变条件X的浓度增大,该反应正反应是放热反应,升高温度,平衡逆向移动,X的浓度增大,故C错误;
D.由图可知,从开始到17 min时,X的浓度变化量为1mol/L﹣0.7mol/L=0.3mol/L,故X的转化率为×100%=30%,故D正确;
故选:C。
【点评】本题考查化学平衡图象、外界条件对化学平衡的影响等,为高频考点,侧重考查学生的分析能力和计算能力,难度中等,在分析图象题时要注意纵横坐标的含义、曲线的变化趋势、拐点等,根据图象联系规律,根据规律分析解答从而作出正确判断。
7.(3分)下列装置或操作能达到实验目的的是( )
A.量取8.5mL稀硫酸 B.制备Fe(OH)2
C.防止铁钉生锈 D.用酒精萃取水中的溴
【分析】A.量取液体的体积与量筒的规格尽量接近,减小误差;
B.煤油可隔绝空气,防止生成的氢氧化亚铁被氧化;
C.Fe为负极失去电子,石墨为正极;
D.酒精与水互溶.
【解答】解:A.量取8.5mL稀硫酸,应选择10mL量筒,故A错误;
B.煤油可隔绝空气,防止生成的氢氧化亚铁被氧化,图中制备实验装置合理,故B正确;
C.Fe为负极失去电子,石墨为正极,则加快铁的腐蚀,故C错误;
D.酒精与水互溶,不能作萃取剂,故D错误;
故选:B。
【点评】本题考查化学实验方案的评价,为高频考点,把握物质的性质、反应原理、混合物分离提纯、实验装置的作用为解答的关键,侧重分析与实验能力的考查,注意元素化合物知识与实验的结合及实验技能训练,题目难度不大.
8.(3分)通过以下反应均可获取H2.下列有关说法正确的是( )
①太阳光催化分解水制氢:2H2O(l)═2H2(g)+O2(g)△H1=+571.6kJ•mol﹣1
②焦炭与水反应制氢:C(s)+H2O(g)═CO(g)+H2(g)△H2=+131.3kJ•mol﹣1
③甲烷与水反应制氢:CH4(g)+H2O(g)═CO(g)+3H2(g)△H3=+206.1kJ•mol﹣1。
A.反应①中电能转化为化学能
B.反应②为放热反应
C.反应③使用催化剂,△H3减小
D.反应CH4(g)═C(s)+2 H2(g)的△H=+74.8kJ•mol﹣1
【分析】A、太阳光催化分解水制氢气,是光能转化为化学能;
B、△H2>0,反应为吸热反应;
C、催化剂不能改变反应热的大小;
D、根据盖斯定律,目标反应CH4(g)═C(s)+2 H2(g)相当于③﹣②。
【解答】解:A、太阳光催化分解水制氢气,是光能转化为化学能,故A错误;
B、反应的△H2>0,故该反应为吸热反应,故B错误;
C、催化剂不能改变反应热的大小,只能改变化学反应速率,故C错误;
D、根据盖斯定律,目标反应CH4(g)═C(s)+2 H2(g)相当于③﹣②,故△H=△H3﹣△H2,△H=+206.1kJ•mol﹣1﹣(+131.3kJ•mol﹣1)=+74.8kJ•mol﹣1,故D正确。
故选:D。
【点评】本题考查了化学反应与能量变化,利用盖斯定律进行相关计算,注意催化剂不能改变焓变,盖斯定律计算时焓变的加减时正负号为易错点,题目难度较小。
9.(3分)下列说法正确的是( )
A.分子式为CH4O和C2H6O的有机物一定互为同系物
B.酚酞的结构为,其结构中含有路基(﹣OH),故酚酞属于醇类
C.治疗疟疾的青蒿素的结构简式为,分子式是C15H20O5
D.分子式为C4H8Br2的有机物,分子中含2个甲基的同分异构体有(不含立体异构)有4种
【分析】A.同系物要求不仅要相差nCH2,而且要求结构一样;
B.羟基和苯环直接相连,属于酚;
C.根据青高素的结构简式可写出它的分子式为;
D.二溴代物的同分异构体可以采用“定一移二”法解题,先找出所有的同分异构体,再找出只含2个“﹣CH3”的。
【解答】解:A.CH4O一定为甲醇,而C2H6O可为或CH3OCH3,结构不一样,故可能不是同系物,故A错误;
B.羟基和苯环直接相连,属于酚,不属于醇,故B错误;
C.根据青高素的结构简式可写出它的分子式为C15H22O5,故C错误;
D.C4H8Br2的同分异构体可以采取“定一移二”法,由图可知C4H8Br2共有9种同分异构体,其中图1中无论另一溴在什么位置,分子中都没有2个甲基,图2中另一溴在1、2号碳上,分子中含2个甲基,图3中另一溴在1、2号碳上,分子中含2个甲基,所以分子中含2个甲基的同分异构体有共4种,故D正确,
故选:D。
【点评】本题考查有机物中的同系物,官能团的分类及有机物的同分异构体的书写,难度不大,注意二溴代物的同分异构体可以采用“定一移二”法解题。
10.(3分)某100mL溶液可能含有Na+、NH4+、Fe3+、CO32﹣、SO42﹣、Cl﹣中的若干种,取该溶液进行连续实验,实验过程如图。下列说法不正确的是(所加试剂均过量,气体全部逸出)( )
A.原溶液一定存在Cl﹣,可能存在Na+
B.原溶液一定存在CO32﹣和SO42﹣,一定不存在Fe3+
C.原溶液中c(CO32﹣)是0.1mol⋅L﹣1
D.若原溶液中不存在Na+,则c(Cl﹣)<0.1mol⋅L﹣1
【分析】加入氯化钡溶液生成沉淀A,说明原溶液至少含有CO32﹣、SO42﹣中的一种,沉淀A中加入盐酸后部分溶解,说明沉淀A为BaSO4、BaCO3的混合物,故原溶液一定存在CO32﹣、SO42﹣,沉淀B是BaSO4,碳酸根离子和铁离子不共存,故原溶液一定不存在Fe3+,而滤液加入NaOH溶液有气体生成,说明原溶液含有NH4+,生成的气体为NH3,溶液中n(SO42﹣)=n(BaSO4)==0.01mol,n(CO32﹣)=n(BaCO3)==0.01mol,n(NH4+)=n(NH3)==0.05mol,溶液是呈电中性的,而0.01mol×2+0.01mol×2=0.04mol<0.05mol,根据电荷守恒可知,一定含有Cl﹣,可能含有Na+,则n(Cl﹣)≥0.01mol。
【解答】解:A.由分析可知,原溶液一定存在Cl﹣,可能存在Na+,故A正确;
B.由分析可知,原溶液一定存在CO32﹣和SO42﹣,一定不存在Fe3+,故B正确;
C.原溶液中n(CO32﹣)=n(BaCO3)==0.01mol,故c(CO32﹣)==0.1mol⋅L﹣1,故C正确;
D.若原溶液中不存在Na+,根据电荷守恒可知n(Cl﹣)=0.01mol,c(Cl﹣)==0.1mol/L,故D错误;
故选:D。
【点评】本题考查了常见离子的检验与推断,注意掌握常见离子的性质及检验方法,试题充分考查了学生的分析推理能力、灵活应用所学知识的能力,注意排除其它离子的干扰,题目难度中等。
二、不定项选择题(本题共4小题,每小题4分,共16分.每小题有一个或两个选项符合题目要求,全部选对得4分,选对但不全的得2分,有选错的得0分)
11.(4分)H2C2O4为二元弱酸,Ka1 (H2C2O4 )=5.4×10﹣2,Ka2(H2C2O4 )=5.4×10﹣5,设H2C2O4溶液中c(总)=c(H2C2O4)+c(HC2O4﹣)+c(C2O42﹣)。室温下用NaOH溶液滴定25.00mL 0.1000mol•L﹣1H2C2O4溶液至终点。滴定过程得到的下列溶液中微粒的物质的量浓度关系一定正确的是( )
A.0.1000 mol•L﹣1H2C2O4溶液:c(H+)+0.1000 mol•L﹣1=c(C2O42﹣ )+c(OH﹣)﹣c(H2C2O4 )
B.c(Na+ )=c(总)的溶液:c(Na+ )>c(H2C2O4 )>c(C2O42﹣ )>c(H+ )
C.pH=7的溶液:c(Na+ )=0.1000 mol•L﹣1+c(C2O42﹣)﹣c(H2C2O4)
D.c(Na+ )=2c(总)的溶液:c(OH﹣)﹣c(H+)=2c(H2C2O4)+c(HC2O4﹣)
【分析】A.根据0.1000 mol•L﹣1 H2C2O4溶液中的电荷守恒和物料守恒分析;
B.c(Na+)=c(总)时,二者恰好完全反应生成NaHC2O4,HC2O4﹣的水解平衡常数为=<Ka2(H2C2O4)=5.4×10﹣5,说明HC2O4﹣的电离程度大于其水解程度,则c(C2O42﹣)>c(H2C2O4);
C.pH=7时溶液呈中性,由于氢氧化钠溶液浓度不知,中和后溶液的体积不知,不能确定反应后浓度与0.1000 mol•L﹣1的大小关系;
D.c(Na+)=2c(总)时,氢氧化钠与草酸恰好反应生成草酸钠,根据醋酸钠溶液中的质子守恒判断。
【解答】解:A.0.1000 mol•L﹣1 H2C2O4溶液中存在电荷守恒:c(H+)=2c(C2O42﹣)+c(OH﹣)+c(HC2O4﹣),还存在物料守恒:c(总)=c(H2C2O4)+c(HC2O4﹣)+c(C2O42﹣)=0.1000mol/L,二者结合可得:c(H+)=0.1000 mol•L﹣1+c(C2O42﹣)+c(OH﹣)﹣c(H2C2O4),故A错误;
B.c(Na+)=c(总)的溶液中,溶质为NaHC2O4,HC2O4﹣的水解平衡常数==<Ka2(H2C2O4)=5.4×10﹣5,说明HC2O4﹣的电离程度大于其水解程度,则c(C2O42﹣)>c(H2C2O4),溶液中还存在水电离的氢离子,则c(H+)>c(C2O42﹣),所以正确的离子浓度大小为:c(Na+)>c(H+)>c(C2O42﹣)>c(H2C2O4),故B错误;
C.草酸与氢氧化钠溶液等体积、等浓度时满足:c(Na+)=0.1000 mol•L﹣1+c(C2O42﹣)﹣c(H2C2O4),但氢氧化钠溶液浓度不知,中和后溶液的体积不知,不能确定反应后浓度与0.1000 mol•L﹣1的关系,所以该关系不一定不成立,故C错误;
D.c(Na+)=2c(总)的溶液中,溶质为Na2C2O4,根据Na2C2O4溶液中的质子守恒可得:c(OH﹣)﹣c(H+)=2c(H2C2O4)+c(HC2O4﹣),故D正确;
故选:D。
【点评】本题考查离子浓度大小比较、弱电解质的电离平衡等知识,题目难度中等,明确反应后溶质组成为解答关键,注意掌握电荷守恒、物料守恒、质子守恒的含义,试题有利于提高学生的分析能力及综合应用能力。
12.(4分)绿水青山是习近平总书记构建美丽中国的伟大构想,某工厂拟综合处理含NH4+废水和工业废气(主要含N2、CO2、SO2、NO、CO,不考虑其他成分),设计了如下流程:下列说法正确的是( )
A.固体1中主要含有CaCO3、CaSO3
B.X可以是空气,且需过量
C.捕获剂所捕获的气体主要是CO
D.处理含NH4+废水时,发生的反应为:NH4++5NO2﹣+4H+═6NO↑+4H2O
【分析】N2、CO2、SO2、NO、CO通过过量的石灰乳,CO2、SO2被吸收,生成CaCO3和CaSO3,剩余气体1含有N2、NO和CO,从后面产物有NaNO2知,通入的X可能是空气,将NO氧化为NO2,但不能过量,否则不能生成NaNO2,气体2为N2、CO,N2为无污染,所以捕获产物为CO。
【解答】解:A.固体还包括过量的Ca(OH)2,故A错误;
B.通入空气不能过量,不然会生成NO3﹣,故B错误;
C.通过分析,气体2为N2、CO的混合气体,氮气无污染,所以捕获气体为CO,故C正确;
D.根据图知,NH4+、NO2﹣发生氧化还原反应生成无污染的氮气,根据元素守恒知,还生成水,方程式为NH4++NO2﹣=N2↑+2H2O,故D错误;
故选:C。
【点评】本题以三废处理为载体考查物质的分离提纯,侧重考查分析推断及知识综合运用能力,明确元素化合物性质及各物质成分是解本题关键,A中易漏掉过量的Ca(OH)2而导致错误判断,题目难度不大。
(多选)13.(4分)某化学兴趣小组为探究草酸晶体分解的产物,设计的实验装置如图所示,下列说法正确的是( )
A.实验开始时,先点燃A装置处的酒精灯,后点燃F装置处的酒精灯
B.C、D、E装置中分别盛放澄清石灰水、氢氧化钠溶液、浓硫酸
C.B装置中的现象为蓝色粉末变白,说明分解产物中有水生成
D.G装置中澄清石灰水变浑浊,说明分解产物中有CO生成
【分析】探究草酸分解的产物,由实验装置可知,A中草酸分解,B中无水硫酸铜可检验水,C中石灰水可检验二氧化碳,D中NaOH溶液可除去二氧化碳,E中浓硫酸干燥气体,F中CO还原CuO,G中石灰水可检验CO的氧化产物,最后尾气处理,以此来解答。
【解答】解:A.实验开始时,先点燃A装置处的酒精灯,排出装置中空气,一段时间后点燃F装置处的酒精灯,故A正确;
B.由上述分析可知,C、D、E装置中分别盛放澄清石灰水、氢氧化钠溶液、浓硫酸,故B正确;
C.B装置中的现象为白色粉末变蓝,说明分解产物中有水生成,故C错误;
D.G装置中澄清石灰水变浑浊,可知F中CO还原CuO生成二氧化碳,不能说明分解产物中有CO生成,应在D、E之间连盛有石灰水的装置检验二氧化碳除尽,故D错误;
故选:AB。
【点评】本题考查物质组成的测定实验,为高频考点,把握实验装置的作用、物质的性质、实验技能为解答的关键,侧重分析与实验能力的考查,注意CO不纯加热易发生爆炸,题目难度中等。
14.(4分)某课外活动小组用如图所示装置进行实验(电解液足量)。下列说法正确的是( )
A.图一中若开始实验时开关K与a连接,B极的电极反应式为Fe﹣3e﹣═Fe3+
B.图一中若开始实验时开关K与b连接,一段时间后向电解液中加适量稀盐酸可使电解液恢复到电解前的浓度
C.图二中若开始实验时开关K与a连接,电解液的浓度保持不变
D.图二中若开始实验时开关K与b连接,A极减少的质量等于B极增加的质量
【分析】图一中若开始实验时开关K与a连接,则形成原电池,图一中若开始实验时开关K与b连接,则形成电解池,铁棒作阴极,
图二中若开始实验时开关K与a连接,则形成原电池,图二中若开始实验时开关K与b连接,相当于电镀装置,以此解答。
【解答】解:A.图一中若开始实验时开关K与a连接,则形成原电池,B极的电极反应式应为Fe﹣2e﹣═Fe2+,故A错误;
B.图一中若开始实验时开关K与b连接,则形成电解池,铁棒作阴极,电解的总反应式为2NaCl+2H2O2NaOH+H2↑+Cl2↑,根据质量守恒可知一段时间后向电解液中通入适量的HCl可使电解液恢复到电解前的浓度,故B错误;
C.图二中若开始实验时开关K与a连接,则形成原电池,电池的总反应式为Fe+2AgNO3═Fe(NO3)2+2Ag,电解液的浓度减小,故C错误;
D.图二中若开始实验时开关K与b连接,相当于电镀装置,溶液浓度不变,故D正确。
故选:D。
【点评】本题综合考查原电池和电解池知识,为高考常见题型,侧重于学生的分析能力和基本理论的综合运用,难度不大,注意把握电化学原理和电极方程式的书写,难度不大。
三、非选择题(题包括必考题和选考题两部分,第15~17题为必考题,第18、19题为选考题,考生根据要求作答)(一)必考题(本题包括3小题,共39分)
15.(12分)硫代硫酸钠俗称“海波”,又名“大苏打”,溶液具有弱碱性和较强的还原性,是棉织物漂白后的脱氯剂,定量分析中的还原剂.硫代硫酸钠(Na2S2O3)可由亚硫酸钠和硫粉通过化合反应制得,装置如图(a)所示.
已知:Na2S2O3在酸性溶液中不能稳定存在,有关物质的溶解度曲线如图(b)所示,
(1)Na2S2O3•5H2O的制备:
步骤1:如图连接好装置后,检查A、C装置气密性的操作是 关闭K2打开K1,在D中加水淹没导管末端,用热毛巾或双手捂住烧瓶 .
步骤2:加入药品,打开K1、关闭K2,加热.装置B、D中的药品可选用下列物质中的 ACD .(填编号)
A.NaOH溶液 B.浓H2SO4C.酸性KMnO4溶液 D.饱和NaHCO3溶液
步骤3:C中混合液被气流搅动,反应一段时间后,硫粉的量逐渐减少.当C中溶液的pH 接近或不小于7 时,打开K2、关闭K1并停止加热;C中溶液要控制pH的原因是 硫代硫酸钠在酸性溶液中不稳定 .
步骤4:过滤C中的混合液,将滤液经过加热浓缩,趁热过滤,再将滤液 冷却结晶 、过滤、 洗涤 、烘干,得到产品.
(2)Na2 S2O3性质的检验:
向足量的新制氯水中滴加少量Na2S2O3溶液,氯水颜色变浅,检查反应后溶液中含有硫酸根,写出该反应的化学方程式 Na2 S2O3+4Cl2+5H2O=Na2SO4+H2SO4+8HCl ,
(3)常用Na2S2O3溶液测定废水中Ba2+浓度,步骤如下:取废水25.00mL,控制适当的酸度加入足量K2Cr2O7溶液,得BaCrO4沉淀;过滤、洗涤后,用适量稀盐酸溶解.此时CrO2﹣4全部转化为Cr2O2﹣7;再加过量KI溶液,充分反应后,加入淀粉溶液作指示剂,用0.010mol•L﹣1的Na2S2O3溶液进行滴定,反应完全时,消耗Na2S2O3溶液18.00mL.部分反应的离子方程式为:
Cr2O72﹣+6I﹣+14H+=3I2+2Cr3++3I2+7H2O
I2+2S2O32﹣=S4O62﹣+2I﹣
则该废水中Ba2+的物质的量浓度为 0.0024mol/L .
【分析】(1)步骤1:利用气体热胀冷缩性质,检验装置气密性;
步骤2:装置B、D的作用是进行尾气处理,防止尾气中二氧化硫污染空气;
步骤3:硫代硫酸钠在酸性溶液中不稳定,应控制溶液为弱碱性,即控制溶液pH接近或不小于7;
步骤4:从溶液中获得晶体,需要加热浓缩,趁热过滤,再将滤液冷却结晶、过滤、洗涤、烘干,得到产品;
(2)由题目信息可知,Na2S2O3被氯水氧化反应生成Na2SO4、H2SO4,氯气被还原为HCl;
(3)由题意可知,BaCrO4用盐酸溶解转化为Cr2O2﹣7,由元素守恒及已知方程式可得关系式:2Ba2+~2BaCrO4~Cr2O2﹣7~3I2~6Na2S2O3,结合消耗的Na2S2O3利用关系式计算溶液中n(Ba2+),进而计算c(Ba2+).
【解答】解:(1)步骤1:利用气体热胀冷缩性质,检验装置气密性,具体操作为:故答案为:关闭K2打开K1,在D中加水淹没导管末端,用热毛巾或双手捂住烧瓶,D中导管有气泡冒出,冷却后形成1段水柱,说明气密性良好,
步骤2:装置B、D的作用是进行尾气处理,防止尾气中二氧化硫污染空气,二氧化硫具有还原性,可以用酸性高锰酸钾溶液氧化吸收,二氧化硫能与氢氧化钠溶液、碳酸氢钠溶液反应被吸收,故选:ACD;
步骤3:硫代硫酸钠在酸性溶液中不稳定,应控制溶液为弱碱性,可以控制溶液pH接近或不小于7,
步骤4:从溶液中获得晶体,需要加热浓缩,趁热过滤,再将滤液冷却结晶、过滤、洗涤、烘干,得到产品,
故答案为:关闭K2打开K1,在D中加水淹没导管末端,用热毛巾或双手捂住烧瓶;ACD;pH接近或不小于7;硫代硫酸钠在酸性溶液中不稳定;冷却结晶、洗涤;
(2)由题目信息可知,Na2S2O3被氯水氧化反应生成Na2SO4、H2SO4,氯气被还原为HCl,反应方程式为:Na2 S2O3+4Cl2+5H2O=Na2SO4+H2SO4+8HCl,
故答案为:Na2 S2O3+4Cl2+5H2O=Na2SO4+H2SO4+8HCl;
(3)由题意可知,BaCrO4用盐酸溶解转化为Cr2O2﹣7,由元素守恒及已知方程式可得关系式:2Ba2+~2BaCrO4~Cr2O2﹣7~3I2~6Na2S2O3,消耗的Na2S2O3为0.018L×0.01mol/L,则n(Ba2+)=0.018L×0.01mol/L×=0.00006mol,故溶液中c(Ba2+)==0.0024mol/L,
故答案为:0.0024mol/L.
【点评】本题考查实验制备方案设计,涉及气密性检验、对实验装置及步骤的分析评价、物质的分离提纯、氧化还原反应滴定,(3)中注意利用关系式进行计算,难度中等.
16.(12分)钪及其化合物具有许多优良的性能,在宇航、电子、超导等方面有着广泛的应用。从钛白工业废酸(含钪、钛、铁、锰等离子)中提取氧化钪(Sc2O3)的一种流程如图:
回答下列问题:
(1)洗涤“油相”可除去大量的钛离子。洗涤水是用93%的硫酸、27.5%的双氧水和水按一定比例混合而成。混合的实验操作是 将浓硫酸沿烧杯内壁慢慢注入水中,并用玻璃棒不断搅拌,冷却后再慢慢注入H2O2中,并不断搅拌 。
(2)先加入氨水调节pH=3,过滤,滤渣主要成分是 Fe(OH)3 ;再向滤液加入氨水调节pH=6,滤液中Sc3+的浓度为 9.0×10﹣7mol•L﹣1 。[已知:Ksp[Mn(OH)2]=1.9×10﹣13,、Ksp[Fe(OH)3]=2.6×10﹣39,Ksp[Sc(OH)3]=9.0×10﹣31]
(3)用草酸“沉钪”。25℃时pH=2的草酸溶液中= 3.8×10﹣2 (保留两位有效数字)。写出“沉钪”得到草酸钪的离子方程式 2Sc3++3H2C2O4═Sc2(C2O4)3↓+6H+ 。[已知Ka1(H2C2O4)=5.9×10﹣2,Ka2(H2C2O4)=6.4×10﹣5]
(4)草酸钪“灼烧”氧化的化学方程式为 2Sc2(C2O4)3+3O22Sc2O3+12CO2 。
(5)废酸中含钪量为15 mg•L﹣1,V L废酸最多可提取Sc2O3的质量为 0.023Vg 。
【分析】由流程可知,废液萃取后经油相加入氢氧化钠反萃取,过滤得到滤渣加入盐酸溶解,然后加入氨水调节溶液pH,过滤得到滤渣加入盐酸酸溶,加入草酸沉淀钪生成草酸钪,灼烧得到氧化钪,
(1)浓硫酸密度大于水的密度,应把密度大的加入密度小的;
(2)先加入氨水调节pH=3,沉淀铁离子,结合溶度积常数计算;
(3)25℃时pH=2的草酸溶液中=×××=Ka1×Ka2×;“沉钪”得到草酸钪沉淀和酸;
(4)草酸钪“灼烧”氧化是草酸钪和氧气反应生成氧化钪和二氧化碳;
(5)结合2Sc~Sc2O3计算。
【解答】解:(1)洗涤“油相”可除去大量的钛离子。洗涤水是用93%的硫酸、27.5%的双氧水和水按一定比例混合而成。混合的实验操作是:将浓硫酸沿烧杯内壁慢慢注入水中,并用玻璃棒不断搅拌,冷却后再慢慢注入 H2O2中,并不断搅拌,
故答案为:将浓硫酸沿烧杯内壁慢慢注入水中,并用玻璃棒不断搅拌,冷却后再慢慢注入 H2O2中,并不断搅拌;
(2)先加入氨水调节pH=3,过滤,滤渣主要成分是:Fe(OH)3,再向滤液中加入氨水调节pH=6,c(H+)=10﹣6mol/L,c(OH﹣)=mol/L=10﹣8mol/L,滤液中 Sc3+的浓度为=9.0×10﹣7mol•L﹣l,
故答案为:Fe(OH)3; 9.0×10﹣7mol•L﹣l;
(3)25℃时pH=2的草酸溶液中=×××=Ka1×Ka2×==3.8×10﹣2,沉钪”得到草酸钪的离子方程式为2Sc3++3H2C2O4=Sc2(C2O4)3↓+6H+,
故答案为:3.8×10﹣2;2Sc3++3H2C2O4═Sc2(C2O4)3↓+6H+;
(4)草酸钪“灼烧”氧化的化学方程式为2Sc2(C2O4)3+3O22Sc2O3+12CO2,
故答案为:2Sc2(C2O4)3+3O22Sc2O3+12CO2;
(5)废酸中含钪量为15mg•L﹣1,钪元素质量为15mg•L﹣1×VL=15Vmg=0.015Vg,物质的量为=0.0003Vmol,由2Sc~Sc2O3可知,
VL废酸最多可提取Sc2O3的质量=0.0003Vmol××138g/mol=0.023V g,
故答案为:0.023V g。
【点评】本题考查混合物分离提纯,为高频考点,把握物质的性质、流程中发生的反应、混合物分离提纯、实验技能为解答的关键,侧重分析与实验能力的考查,注意元素化合物知识的应用,题目难度不大。
17.(15分)工业燃烧煤、石油等化石燃料释放出大量氮氧化物(NOx)、CO2、SO2等气体,严重污染空气。对废气进行脱硝、脱碳和脱硫处理可实现绿色环保、废物利用。
Ⅰ.脱硝:已知:H2的热值为142.9KJ•g﹣1
N2(g)+2O2(g)═2NO2(g)△H=+133kJ•mol﹣1
H2O(g)═H2O(l)△H=﹣44kJ•mol﹣1
催化剂存在下,H2还原NO2生成水蒸气和其它无毒物质的热化学方程式为 4H2(g)+2NO2(g)=N2(g)+4H2O(g)△H=﹣1100.2kJ•mol﹣1 。
Ⅱ.脱碳:向2L密闭容器中加入2mol CO2、6mol H2,在适当的催化剂作用下,发生反应:
CO2(g)+3H2(g)⇌CH3OH(l)+H2O(l)
(1)①该反应自发进行的条件是 低温 (填“低温”、“高温”或“任意温度”)
②下列叙述能说明此反应达到平衡状态的是 de 。
a、混合气体的平均相对分子质量保持不变 b、CO2和H2的体积分数保持不变
c、CO2和H2的转化率相等 d、混合气体的密度保持不变
e、1mol CO2生成的同时有3mol H﹣H键断裂
③CO2的浓度随时间(0~t2)变化如图所示,在t2时将容器容积缩小一倍,t3时达到平衡,t4时降低温度,t5时达到平衡,请画出t2~t6CO2的浓度随时间的变化。
(2)改变温度,使反应CO2(g)+3H2(g)⇌CH3OH(g)+H2O(g)△H<0 中的所有物质都为气态。起始温度体积相同(T1℃、2L密闭容器)。反应过程中部分数据如表:
反应时间
CO2(mol)
H2(mol)
CH3OH(mol)
H2O(mol)
反应I
恒温恒容
0min
2
6
0
0
10min
4.5
20min
1
30min
1
反应II
绝热恒容
0min
0
0
2
2
①达到平衡时,反应I、II对比:平衡常数K(I) < K(II)(填“>”、“<”或“=”下同);平衡时CH3OH的浓度c(I) < c(II)。
②对反应I,前10min内的平均反应速率v(CH3OH)= 0.025mol•L﹣1•min﹣1 ,在其它条件不变下,若30min时只改变温度为T2℃,此时H2的物质的量为3.2mol,则T1 < T2(填“>”、“<”或“=”)。
若30min时只向容器中再充入1mol CO2(g)和1mol H2O(g),则平衡 不 移动(填“正向”、“逆向”或“不”)。
【分析】Ⅰ、依据热化学方程式和盖斯定律计算所得热化学方程式;
Ⅱ、(1)①自发进行的判断依据是△H﹣T△S<0,结合反应特征分析判断需要的条件;
②平衡标志是正逆反应速率相同,个组分含量保持不变,原则是变量不变分析选项;
③图象t2起点,t3 到t4终点,t4以后符合变化趋势即可,在t2时将容器容积缩小一倍,压强增大,二氧化碳浓度增大,平衡正向进行,随后减小,t3时达到平衡,t4时降低温度,平衡正向进行,二氧化碳减小,反应速率减小,t5时达到平衡;
(2)①CO2(g)+3H2(g)═CH3OH(g)+H2O(g)△H<0,反应Ⅰ是恒温恒容容器,Ⅱ为恒容绝热,反应是放热反应,图表中反应ⅠⅡ若恒温恒容达到相同平衡状态,Ⅱ为逆向恒容绝热,温度降低,平衡正向进行,平衡常数增大,甲醇浓度增大;
②反应速率V=计算得到氢气反应速率,速率之比等于化学方程式计量数之比计算甲醇反应速率;依据平衡三段式列式计算分析平衡状态的物质的量。
【解答】解:Ⅰ. 已知:H2的热值为142.9KJ•g﹣1,燃烧热为285.8KJ/mol,
①H2(g)+O2(g)=H2O(l)△H=﹣285.8KJ/mol
②N2(g)+2O2(g)=2NO2(g)△H=+133kJ•mol﹣1
③H2O(g)=H2O(l)△H=﹣44kJ•mol﹣1
①×4﹣②﹣③×4得到催化剂存在下,H2还原NO2生成水蒸气和其它无毒物质的热化学方程式为4H2(g)+2NO2(g)=N2(g)+4H2O(g)△H=﹣1100.2kJ•mol﹣1;
故答案为:4H2(g)+2NO2(g)=N2(g)+4H2O(g)△H=﹣1100.2kJ•mol﹣1;
Ⅱ.(1)①CO2(g)+3H2(g)═CH3OH(l)+H2O(l),熵变△S<0,则反应焓变△H<0,低温下满足△H﹣T△S<0
故答案为:低温;
②CO2(g)+3H2(g)═CH3OH(l)+H2O(l),
a、混合气体的平均相对分子质量始终保持不变,不能说明反应达到平衡状态,故a错误;
b、向2L密闭容器中加入2mol CO2、6mol H2,按照1:3反应,所以过程中CO2和H2的体积分数始终保持不变,故b错误;
c、向2L密闭容器中加入2mol CO2、6mol H2,按照1:3反应,CO2和H2的转化率始终相等,不能确定反应是否达到平衡状态,故c错误;
d、反应物是气体,生成物是液体,混合气体的密度保持不变,说明反应达到平衡状态,故d正确;
e、1mol CO2生成的同时有3mol H﹣H键断裂,说明正逆反应速率相同,反应达到平衡状态,故e正确;
故答案为:d e;
③在t2时将容器容积缩小一倍,压强增大,二氧化碳浓度增大,平衡正向进行,随后减小,t3时达到平衡,t4时降低温度,平衡正向进行,二氧化碳减小,反应速率减小,t5时达到平衡;
图象t2起点二氧化碳浓度突然增大为1mol/L,随反应进行减小,图中t3 到t4终点平衡线在0.5的线上,t4t4以后在0.5线以下,但不能到横坐标线上且有平衡线段,图象为:;
故答案为:
(2)①CO2(g)+3H2(g)═CH3OH(g)+H2O(g)△H<0,反应Ⅰ是恒温恒容容器,Ⅱ为恒容绝热,反应是放热反应,图表中反应ⅠⅡ若恒温恒容达到相同平衡状态,Ⅱ为逆向恒容绝热,温度降低,平衡正向进行,平衡常数增大,甲醇浓度增大;
故答案为:<,<;
②CO2(g)+3H2(g)═CH3OH(g)+H2O(g)
起始量(mol) 2 6 0 0
变化量(mol) 1 3 1 1
30min量(mol) 1 3 1 1
对反应I,前10min内的平均反应速率v(CH3OH)=V(H2)=×(6﹣4.5)mol÷2L÷10min=0.025mol•L﹣1•min﹣1;
若30min时只改变温度为T2℃,此时H2的物质的量为3.2mol,氢气增加,说明平衡逆向进行,温度升高T2>T1,若30min时只向容器中再充入1mol CO2(g)和1mol H2O(g),对正逆反应的影响程度相同,平衡不变;
故答案为:0.025mol•L﹣1•min﹣1,<,不。
【点评】本题考查了热化学方程式书写,平衡影响因素分析判断,平衡计算的分析应用,注意恒温恒容和恒容绝热容器的分析判断,掌握基础是关键,题目难度中等。
二、选考题(从第18题和第19题中任选一题作答.若多做,则按所做的第一题计分,共15分)【选修3:物质结构与性质】
18.(15分)Fe、HCN与K2CO3在一定条件下发生如下反应:
Fe+6HCN+2K2CO3=K4Fe(CN)6+H2↑+2CO2↑+2H2O,回答下列问题:
(1)此化学方程式中涉及的第二周期元素的电负性由小到大的顺序为 C<N<O 。
(2)配合物K4Fe(CN)6的中心离子是 Fe2+ ,该离子价电子的基态电子排布图为 。
(3)1molHCN分子中含有σ键的数目为 1.202×1024 ,HCN分子中碳原子轨道杂化类型是 sp ,与CN﹣互为等电子体的阴离子是 C22﹣ 。
(4)K2CO3中阴离子的空间构型为 平面三角形 ,其中碳原子的价层电子对数为 3 。
(5)冰的晶体结构模型如图,它的晶胞与金刚石相似,水分子之间以氢键相连接,在一个晶胞有 16 个氢键,若氢键键长为dnm,则晶体密度(g/cm3)计算式为 (用NA表示阿伏加德罗常数的值)。
【分析】(1)同周期主族元素自左而右电负性增大;
(2)中心离子具有空轨道,配体具有孤电子对,中心离子为Fe2+,价电子排布式为3d5,结合泡利原理、洪特规则画出价电子排布图;
(3)HCN分子结构式为H﹣C≡N,单键为σ键,三键含有1个σ键,分子中含有2个σ键;碳原子没有孤电子对,杂化轨道数目为2;与CN﹣互为等电子体的阴离子,可以用碳原子与1个单位负电荷替换N原子;
(4)K2CO3的阴离子中C原子孤电子对数==0,价层电子对数=3+0=3;
(5)冰的晶体的晶胞与金刚石相似,晶胞内部有4个水分子,其它水分子处于顶点与面心,均摊法计算晶胞中水分子数目,每个水分子形成4个氢键,每个氢键为2给水分子共用;若氢键键长为dnm,则晶胞体对角线长度为4d nm,晶胞棱长= nm,计算晶胞中水分子质量,而水分子质量=晶胞体积×晶体密度,联立计算。
【解答】解:(1)同周期主族元素自左而右电负性增大,故电负性:C<N<O,故答案为:C<N<O;
(2)中心离子具有空轨道,配体具有孤电子对,中心离子为Fe2+,价电子排布式为3d6,由泡利原理、洪特规则,价电子排布图为:,
故答案为:Fe2+;;
(3)HCN分子结构式为H﹣C≡N,单键为σ键,三键含有1个σ键,分子中含有2个σ键,1molHCN分子中含有σ键的数目为1.202×1024,碳原子没有孤电子对,杂化轨道数目为2,碳原子杂化方式为sp;与CN﹣互为等电子体的阴离子,可以用碳原子与1个单位负电荷替换N原子,所带等电子体微粒为:C22﹣,
故答案为:1.202×1024;sp;C22﹣;
(4)K2CO3的阴离子中C原子孤电子对数==0,价层电子对数=3+0=3,空间结构为平面三角形,
故答案为:平面三角形;3;
(5)冰的晶体的晶胞与金刚石相似,晶胞内部有4个水分子,其它水分子处于顶点与面心,晶胞中水分子数目=4+8×+6×=8,每个水分子形成4个氢键,每个氢键为2给水分子共用,平均每个水分子形成2个氢键,故晶胞中形成氢键数目=2×8=16;若氢键键长为dnm,则晶胞体对角线长度为4d nm,晶胞棱长= nm,则晶胞质量=8×g=ρ g/cm3×(×10﹣7cm)3,解得ρ=,
故答案为:16;。
【点评】本题考查物质结构与性质,会用替换法书写等电子体,(5)为难点、易错点,需要学生熟记中心常见晶胞结构,关键是明确氢键键长与晶胞棱长关系,掌握均摊法进行晶胞计算。
二.【选修5:有机化学基础】
19.某抗结肠炎药物有效成分的合成路线如下(部分反应略去试剂和条件):
已知:(苯胺易被氧化)
请回答下列问题:
(1)抗结肠炎药物有效成分的分子式是: C7H7O3N ;烃A的名称为: 甲苯 ;反应②的反应类型是: 取代反应 .
(2)①下列对该抗结肠炎药物有效成分可能具有的性质推测正确的是: AD ;
A.水溶性比苯酚好 B.能发生消去反应也能发生聚合反应
C.1mol该物质最多可与4mol H2发生反应 D.既有酸性又有碱性
②E与足量NaOH溶液反应的化学方程式是: .
(3)符合下列条件的抗结肠炎药物有效成分的同分异构体有 10 种.
A.遇FeCl3溶液有显色反应;
B.分子中甲基与苯环直接相连;
C.苯环上共有三个取代基
(4)已知:苯环上连有烷基时再引入一个取代基,常取代在烷基的邻对位,而当苯环上连有羧基时则取代在间位,据此按先后顺序写出以A为原料合成邻氨基苯甲酸()合成路线中两种中间产物的结构简式(部分反应条件已略去)
【分析】C发生信息(a)中的反应生成D,D发生氧化反应生成E,结合C的分子式与E的结构简式,可知C的结构简式为,则D为,D用酸性高锰酸钾溶液氧化得到E;烃A与氯气在FeCl3催化剂条件下反应得到B,B发生水解反应、酸化得到C,则A为,B为;E与氢氧化钠反应、酸化得到F为,由信息(b)并结合抗结肠炎药物有效成分的结构可知,F在浓硫酸、浓硝酸加热条件下发生反应生成G为,G发生还原反应得到抗结肠炎药物有效成分;
(4)甲苯和浓硝酸发生取代反应生成邻甲基硝基苯,邻甲基硝基苯和酸性高锰酸钾溶液氧化生成邻硝基苯甲酸,邻硝基苯甲酸和Fe、HCl反应生成邻氨基苯甲酸,据此分析解答.
【解答】解:C发生信息(a)中的反应生成D,D发生氧化反应生成E,结合C的分子式与E的结构简式,可知C的结构简式为,则D为,D用酸性高锰酸钾溶液氧化得到E;烃A与氯气在FeCl3催化剂条件下反应得到B,B发生水解反应、酸化得到C,则A为,B为;E与氢氧化钠反应、酸化得到F为,由信息(b)并结合抗结肠炎药物有效成分的结构可知,F在浓硫酸、浓硝酸加热条件下发生反应生成G为,G发生还原反应得到抗结肠炎药物有效成分,根据分析可知:A为 ,B为 .C为 ,D为 ,F为 ,G为 ,
(1)根据其结构简式确定分子式为:C7H7O3N;烃A为,其名称为甲苯;反应②为F()在浓硫酸、浓硝酸加热条件下发生反应生成G,该反应为取代反应,
故答案为:C7H7O3N;甲苯;取代反应;
(2)①A.羧基、氨基与水分子之间可以形成氢键,其水溶性比苯酚好,故A正确;
B.含有氨基和羧基,所以能发生聚合反应,不能发生消去反应,故B错误;
C.该有机物分子中只含有1个苯环能够与氢气发生加成反应,则1mol该物质最多可与3mol H2发生反应,故C错误;
D.酚羟基和羧基具有酸性、氨基具有碱性,所以该物质既有酸性又有碱性,故D正确;
故答案为:AD;
②E中酯基和羧基都与NaOH反应,该反应的化学方程式为:,
故答案为:;
(3)其同分异构体符合下列条件:
A.遇FeCl3溶液有显色反应,说明含有酚羟基;
B.分子中甲基与苯环直接相连;
C.苯环上共有三个取代基,三个取代基分别是硝基、甲基和酚羟基,
若硝基和甲基处于邻位(●为甲基可能的位置),有4种结构;
若硝基和甲基处于间位(●为甲基可能的位置),有4种结构;
若硝基和甲基处于对位(●为甲基可能的位置),有2种结构,所以符合条件的有4+4+2=10种同分异构体,
故答案为:10;
(4)甲苯和浓硝酸发生取代反应生成邻甲基硝基苯,邻甲基硝基苯和酸性高锰酸钾溶液氧化生成邻硝基苯甲酸,邻硝基苯甲酸和Fe、HCl反应生成邻氨基苯甲酸,其合成路线为,则两种中间产物的结构简式为:、,
故答案为:;.
【点评】本题考查有机物的合成,为高频考点,明确官能团及其性质关系是解本题关键,侧重考查学生分析判断及知识综合运用能力,难点是合成路线设计和同分异构体种类判断,注意题给信息的正确筛取和运用,题目难度中等.
声明:试题解析著作权属菁优网所有,未经书面同意,不得复制发布日期:2022/8/4 19:21:42;用户:李超;邮箱:lichao317807156@126.com;学号:19716718
相关试卷
这是一份2021-2022学年广东省深圳实验学校高一(上)期中化学试卷,共24页。试卷主要包含了选择题,填空题等内容,欢迎下载使用。
这是一份2021-2022学年广东省深圳中学高一(上)期中化学试卷,共25页。试卷主要包含了单项选择题,不定项选择题,填空题等内容,欢迎下载使用。
这是一份2019-2020学年湖南省长沙一中高一(上)期中化学试卷,共9页。试卷主要包含了选择题,非选择题等内容,欢迎下载使用。