所属成套资源:2023届高三化学上学期月考试卷合集1
湖南省长沙同升湖实验学校2022-2023学年高三化学上学期第二次月考试卷(Word版附答案)
展开
这是一份湖南省长沙同升湖实验学校2022-2023学年高三化学上学期第二次月考试卷(Word版附答案),共10页。试卷主要包含了选择题,非选择题等内容,欢迎下载使用。
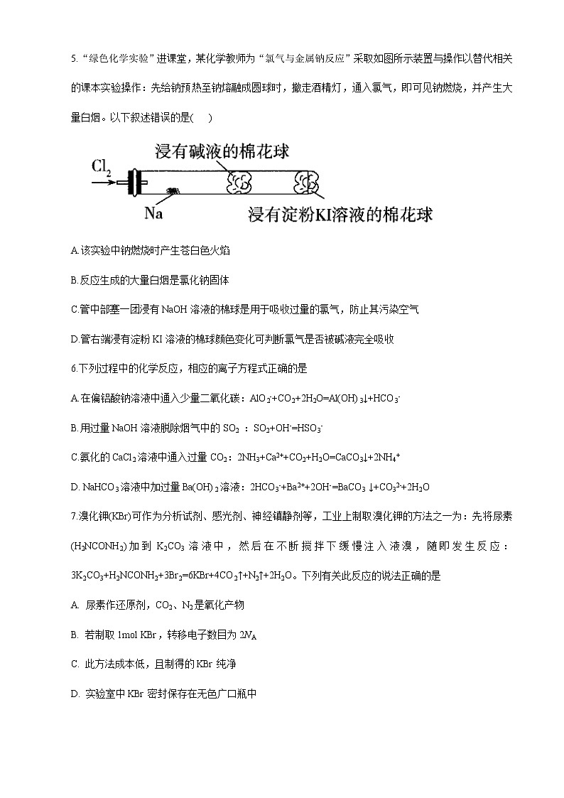
湖南长沙同升湖高级中学2023届下高三第二次月考化学试卷时量:75分钟 满分:100分 命题人: 审题人:可能用到的相对原子质量 H:1 O:16 Na:23 C:12 Mn:55 第I卷(选择题)一、选择题(共10个小题,共30分。每小题只有一个正确选项。)1. 化学与生活密切相关,下列叙述正确的是A. 生活中的荧光灯管、X光片、废塑料、废金属都属于有害垃圾,应该集中处理B. 医用口罩原料是聚丙烯材料,它对防止细菌、血液渗透起至关重要的作用C. 不粘锅内壁涂敷的是聚四氟乙烯,该物质是有机高分子化合物,容易发生加成反应D. 丝绸、宣纸及棉花的主要成分均为合成纤维2.已知:2Na2O2+2CO2=2Na2CO3+O2,下列有关该反应中各物质的描述错误的是( )A.Na2O2的电子式为: B.CO2的比例模型为:C.Na2CO3的俗名为:烧碱 D.16O的中子数为:83. 设NA为阿伏加德罗常数的值,则下列说法中,正确的是A. 标准状况下,1mol Cl2溶于水,转移的电子数目为NAB. 1L 1mol/L CH3COONH4溶液中CH3COO-与NH数目均为NAC. 向盛有一定量煮沸蒸馏水的烧杯中滴加1mL 5mol/L氯化铁溶液,继续煮沸使其完全转化为氢氧化铁胶体,则所得的分散系中含氢氧化铁胶体粒子为0.005NAD. 56g Fe与一定量稀硝酸充分反应后,若Fe完全溶解,则此时转移电子数可能为2.5NA4. 下列实验操作能达到实验目的的是A. I为制备乙酸甲酯 B. II为制备无水FeCl2C. III为探究水的组成 D. IV为证明氨气极易溶于水5.“绿色化学实验”进课堂,某化学教师为“氯气与金属钠反应”采取如图所示装置与操作以替代相关的课本实验操作:先给钠预热至钠熔融成圆球时,撤走酒精灯,通入氯气,即可见钠燃烧,并产生大量白烟。以下叙述错误的是( )A.该实验中钠燃烧时产生苍白色火焰B.反应生成的大量白烟是氯化钠固体C.管中部塞一团浸有NaOH溶液的棉球是用于吸收过量的氯气,防止其污染空气D.管右端浸有淀粉KI溶液的棉球颜色变化可判断氯气是否被碱液完全吸收6.下列过程中的化学反应,相应的离子方程式正确的是A.在偏铝酸钠溶液中通入少量二氧化碳:AlO2-+CO2+2H2O=Al(OH)3↓+HCO3-B.用过量NaOH溶液脱除烟气中的SO2 :SO2+OH-=HSO3-C.氨化的CaCl2溶液中通入过量CO2:2NH3+Ca2++CO2+H2O=CaCO3↓+2NH4+D. NaHCO3溶液中加过量Ba(OH)2溶液:2HCO3-+Ba2++2OH-=BaCO3 ↓+CO32-+2H2O7.溴化钾(KBr)可作为分析试剂、感光剂、神经镇静剂等,工业上制取溴化钾的方法之一为:先将尿素(H2NCONH2)加到K2CO3溶液中,然后在不断搅拌下缓慢注入液溴,随即发生反应:3K2CO3+H2NCONH2+3Br2=6KBr+4CO2↑+N2↑+2H2O。下列有关此反应的说法正确的是A. 尿素作还原剂,CO2、N2是氧化产物B. 若制取1mol KBr,转移电子数目为2NAC. 此方法成本低,且制得的KBr纯净D. 实验室中KBr密封保存在无色广口瓶中8. 黄芩素是黄芩中含量最高的黄酮类化合物之一,其结构简式如图。下列关于黄芩素说法不正确的是:A. 分子中含有3种官能团 B. 能与Na2CO3溶液反应C. 在空气中能被氧化 D. 能和溴水发生取代反应、加成反应9. 下列实验方案或装置能够达到实验目的的是 ABCD实验目的测定氯水的测定醋酸溶液的物质的量浓度收集少量检验溶液中是否含有实验方案或装置将氯水滴加至试纸上,与标准比色卡对照向含有少量酚酞的醋酸溶液中滴加标准溶液A. A B. B C. C D. D10.足量铜与一定量浓硝酸反应,得到硝酸铜溶液和NO2、N2O4、NO的混合气体,这些气体与1.68 L O2(标准状况)混合后通入水中,所有气体完全被水吸收生成硝酸。向所得硝酸铜溶液中加入5 mol·L-1 NaOH溶液至Cu2+恰好完全沉淀,则消耗NaOH溶液的体积是( )A.60 mL B.45 mL C.30 mL D.15 mL二、选择题(共4个小题,共16分。每小题有一个或两个正确选项。)11.为探究金属钠与不同中性盐溶液的反应,取相同大小和形状的金属钠进行了下表中的实验.有关推测或结论不合理的是实验序号盐溶液现象①1mol/LKCl溶液反应比与纯水反应剧烈②2mol/LKCl溶液反应比①剧烈③2mol/LK2SO4溶液反应比②剧烈④2mol/LKNO3溶液瞬间出现黄色火花,随即发生剧烈燃烧A.对比①②推测:溶液中离子浓度增加,钠与水的反应速率加快B.对比②③推测:离子所带电荷数越高,钠与水的反应速率越快C.对比②④推测:④中可能存在钠与水与硝酸根之间的氧化还原反应,并放出大量热D.推测:若采用2mol/LKMnO4溶液进行上述实验,剧烈程度介于②③之间12. 以印刷线路板酸性蚀刻废液(含有CuCl2、FeCl2、FeCl3)为原料制备纳米CuO的流程如图:下列说法错误的是A. “沉淀”产生的CuC2O4,不洗涤直接灼烧将影响产品质量B. “在空气中灼烧”时发生了非氧化还原反应C. 调节pH为3.2~4.7的目的是使Fe3+完全沉淀,Cu2+不沉淀D. “沉淀”过程中用Na2C2O4代替(NH4)2C2O4,得到的CuC2O4中可能混有Cu(OH)213. 根据下列实验操作和现象所得到的结论正确的是选项实验操作和现象结论A在Ca(ClO)2溶液中通入SO2气体,有沉淀生成酸性:H2SO3>HClOB镁在燃烧匙中点燃,迅速伸入盛满CO2的集气瓶中,产生大量白烟且瓶内有黑色颗粒产生CO2有氧化性C将FeCl2溶液滴入酸性KMnO4溶液中,紫红色褪去Fe2+有还原性D向淀粉溶液中加适量20%H2SO4溶液,加热,冷却后加NaOH溶液至中性,再滴加少量碘水,溶液变蓝淀粉未水解A. A B. B C. C D. D14. 测定某溶液中甲醇含量的部分过程如下:①碱性KMnO4溶液处理:CH3OH+MnO+OH-→CO32-+MnO42-+H2O (末配平,下同)②酸化处理:MnO42-+H+→MnO2↓+ MnO4-+H2O下列说法错误的是A. “反应①”中氧化剂与还原剂的物质的量之比为B. “反应①”中氧化性:MnO> COC. “反应②”中,可用硫酸进行酸化D. “反应②”消耗59.5g MnO时,反应中转移0.5mole-第II卷(非选择题)三、非选择题(共4个小题,共54分。)15.乳酸亚铁晶体{[CH3CH(OH)COO]2Fe·3H2O}是一种很好的食品铁强化剂,吸收效果比无机铁好,易溶于水,几乎不溶于乙醇,可由乳酸与FeCO3反应制得。Ⅰ. 制备FeCO3,实验步骤如下:ⅰ.检查气密性,按图示添加药品;ⅱ.在装置B中制取硫酸亚铁,并将整个装置内的空气排尽;ⅲ.将B中溶液导入C中产生FeCO3沉淀;ⅳ.将C中混合物分离提纯,获得纯净的碳酸亚铁产品。(1) 仪器A的名称是________________。(2) 装置D的作用是______________________________________________。(3) 装置C中生成FeCO3的离子方程式是__________________________________________。(4) 步骤ⅱ中应打开的开关是________(填“K2”或“K3”,下同),步骤ⅲ中应打开的开关是________。Ⅱ. 制备乳酸亚铁晶体将制得的FeCO3加入乳酸溶液中,加入少量铁粉,在75 ℃下搅拌使之充分反应,然后再加入适量乳酸。经系列操作后得到产品。(5) 加入铁粉的目的是_____________________________________________(用离子方程式表示)。(6) 欲获得尽可能多的产品,上述系列操作指的是:冷却,_____________,过滤,再洗涤和干燥。16.碳酸钠俗称纯碱,是一种重要的化工原料。以碳酸氢铵和氯化钠为原料制备碳酸钠,并测定产品中少量碳酸氢钠的含量,过程如下:步骤I.的制备步骤Ⅱ.产品中含量测定①称取产品2.500g,用蒸馏水溶解,定容于250mL容量瓶中;②移取25.00mL上述溶液于锥形瓶,加入2滴指示剂M,用盐酸标准溶液滴定,溶液由红色变至近无色(第一滴定终点,滴定溶液中的Na2CO3),消耗盐酸V1mL;③在上述锥形瓶中再加入2滴指示剂N,继续用盐酸标准溶液滴定至终点(第二滴定终点,滴定溶液中的NaHCO3),又消耗盐酸V2mL;④平行测定三次,V1平均值为22.45,V2平均值为23.70。已知:(i)当温度超过35℃时,NH4HCO3开始分解。温度/010203040506035.735.836.036.336.637.037.311.915.821.027.0 6.98.29.611.112.714.516.429.433.337.241.445.850.455.2(ii)相关盐在不同温度下的溶解度表 回答下列问题:(1)步骤I中晶体A的化学式为NaHCO3,该晶体能够析出的原因是_______;我国著名化学家侯德榜 发明的侯氏制碱法,首先生产出NaHCO3晶体,该反应的化学方程式为________________。(2) 配制溶液时,所需玻璃仪器除250ml容量瓶及烧杯外,还需要_______,_______。定容过程中,若仰视刻度线,则配制的NaHCO3溶液浓度将_______。(填“偏大”“偏小”或“无影响”)(3)若指示剂N为甲基橙,则第二滴定终点的现象为_______;(4)产品中NaHCO3的质量分数为_______(保留三位有效数字);(5)第一滴定终点时,某同学俯视读数,其他操作均正确,则质量分数的计算结果_______(填“偏大”“偏小”或“无影响”)。17. 铊(Tl)在工业中的用途非常广泛,其中铊锡合金可作超导材料:铊镉合金是原子能工业中的重要材料。铊主要从铅精矿焙烧产生的富铊灰(主要成分PbO、ZnO、Fe2O3、 FeO、Tl2O等)中提炼,具体工艺流程如图。已知:萃取剂选用对铊有很高选择性的酰胺类萃取剂CH3CONR2的二乙苯溶液,萃取过程的反应原理为H+ +CH3CONR2+TlCl [CH3CONR2H]TlCl4。回答下列问题:(1)浸取过程中硫酸的作用除了酸化提供H+,另一作用为_______。(2)在实验室中,“萃取”过程使用的主要玻璃仪器为分液漏斗,萃取后含铊液应从分液漏斗_______(填“下口放出”或“上口倒出”),用平衡移动解释“反萃取”过程的原理和目的_______。(3)“还原、氧化、沉淀”过程中生成TlCl,该反应离子方程式为_______,为提高经济效益充分利用原料,该反应的滤液可加入_______步骤循环使用最合适。(4)Tl+对人体毒性很大,难溶盐KFe[Fe(CN)6]可通过离子交换治疗Tl2SO4中毒,将其转化为沉淀同时生成K2SO4溶液,写出治疗Tl2SO4中毒的离子方程式:_______。(5)电解Tl2SO4溶液制备金属Tl的装置如图所示。石墨(C)上电极反应式为_______。18. 阿扎司琼对化疗药物引起的恶心和呕吐具有明显的抑制作用,下图是某课题组报道的阿扎司琼的合成路线:请回答下列有关问题:(1)B的名称为_______;C的分子式为_______;F中的官能团有碳氯键、肽键、_______(写名称)。(2)下列有关说法中,不正确的是_______(填标号)。A. 上述反应①②③⑤均属于取代反应 B. 1mol C可以和4mol发生加成C. 化合物D只能被还原不能被氧化 D. 化合物F能发生水解和加成反应(3)写出B与足量NaOH溶液反应的化学方程式:_______。(4)X是B的同分异构体,则满足下列条件的X的结构有_______种(不考虑立体异构)。①遇溶液显紫色 ②能发生银镜反应和水解反应(5)请参照上述合成路线,设计以苯酚为原料合成的路线_______(除含苯环结构外的其他试剂任选
湖南长沙同升湖高级中学2023届下高三第二次月考化学试卷参考答案题号12345678910答案BCDDACCABA 题号11121314答案BDABBAD15.共11分 (1) 分液漏斗(1分) (2) 液封,防止空气进入C中氧化Fe2+(2分) (3) Fe2++2HCO===FeCO3↓+H2O+CO2↑(2分) (4) K3 K2(各1分) (5) Fe+2Fe3+===3Fe2+(2分) (6) 加入乙醇(2分) 16. 共14分 (1) 在30-35℃时NaHCO3的溶解度最小(意思合理即可2分) NaCl+NH3+CO2+H2O===NaHCO3↓+NH4Cl (2分) (2)玻璃棒,胶头滴管 (各1分) 偏小(2分) (3)滴入最后一滴标准液,溶液由黄色变橙色,且半分钟内不褪色(2分) (4) 4.20% (2分) (5) 偏大 (2分) 17.共14分 (1) 沉淀 Pb2+,形成 PbSO4 沉淀 (2分) (2)①.上口倒出(2分) ②. CH3COO—消耗 H+,使萃取过程的平衡反应逆向移动,从而使 TlCl重新进入水层 (2分) (3) ①. H2O+SO+TlCl=TlCl↓+SO+2H++3Cl— (2分) ②. 浸取(2分) (4) KFe[Fe(CN)6] +Tl+=TlFe[Fe(CN)6]+K+(2分) (5)2H2O—4e—=O2↑+4H+ (2分) 18.共15分(1) ①. 邻羟基苯甲酸甲酯 (2分) ②. C8H7O3Cl (2分) ③. 醚键 酯基 (2分) (2)BC(2分) (3) +2NaOH +CH3OH+H2O (2分) (4)13(2分)(5)(3分)
相关试卷
这是一份湖南省长沙市雅礼中学2022-2023学年高三化学上学期第五次月考试卷(Word版附解析),共23页。试卷主要包含了 下列离子方程式书写正确的是,5溶液pH<实验③0, 在体积均为1等内容,欢迎下载使用。
这是一份2023长沙同升湖实验学校高三上学期第三次月考化学试题含答案,共10页。试卷主要包含了选择题,非选择题等内容,欢迎下载使用。
这是一份湖南省长沙市同升湖高级中学2022-2023学年高一化学上学期期中考试试卷(Word版附答案),共6页。试卷主要包含了 下列说法正确的是,02×1023个原子, 已知3,下列说法中,正确的是等内容,欢迎下载使用。

