浙教版科学八年级下册教案 第1章 第5节 第2课时 交流发电机
展开第二课时 交流发电机
教学目标
【知识与技能】
(1)能区分交流电和直流电,知道我国交流电的周期和频率。
(2)知道交流发电机的构造和工作原理。
【过程与方法】
观察和体验发电机是怎样发电的,提高学生运用知识解决问题的能力。
【情感态度与价值观】
认识任何创造发明的基础都是科学探索的成果,初步具有创造发明的意识。
教学重难点
【重点】
交流发电机的工作原理。
教学过程
知识点 交流发电机
【自主学习】
阅读教材第22~25页的有关内容,完成下列填空:
1. 大小和方向都发生周期性变化 的电流叫交流电,如手摇发电机产生的电流就是交流电; 方向不随时间改变 的电流叫直流电,如从干电池中获得的电流就是直流电。
2.我们所用的电网以 交流 电供电,周期是 0.02 秒,频率为 50 赫。
3.交流发电机是利用线圈切割磁感线而产生感应电流,它主要由 转子 (线圈)和 定子 (磁体)组成,再利用铜环和电刷把线圈产生的电输送给用电器。大型交流发电机为了得到较强的磁场,用 电磁铁 代替永磁体。
【教师点拨】
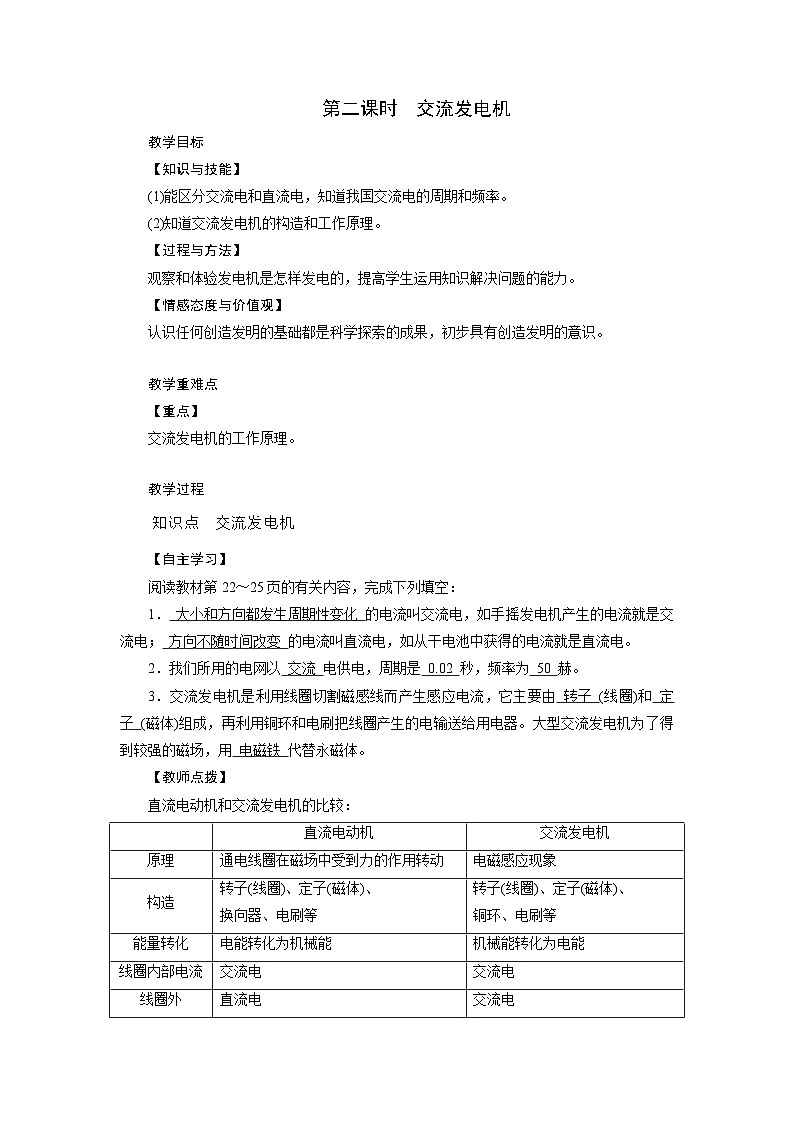
直流电动机和交流发电机的比较:
| 直流电动机 | 交流发电机 |
原理 | 通电线圈在磁场中受到力的作用转动 | 电磁感应现象 |
构造 | 转子(线圈)、定子(磁体)、 换向器、电刷等 | 转子(线圈)、定子(磁体)、 铜环、电刷等 |
能量转化 | 电能转化为机械能 | 机械能转化为电能 |
线圈内部电流 | 交流电 | 交流电 |
线圈外 部电流 | 直流电 | 交流电 |
在电路中的作用 | 用电器 | 电源 |
【跟进训练】
1.下列装置中,利用电磁感应原理工作的是 ( C )
A.白炽灯 B.电话
C.发电机 D.电熨斗
2.下列关于交流发电机的说法正确的是 ( C )
A.发电机工作时将电能转化为机械能
B.发电机工作时,线圈和外电路中通过的都是直流电
C.如果发电机线圈每秒转50圈,则感应电流的方向每秒改变100次
D.当线圈在磁场中转动时,不论外部电路是否闭合,线圈中都有感应电流产生
练习设计
完成本课相应练习部分,并预习下一课的内容。

