


河北省衡水中学2017届高三下学期七调理科综合化学试题(解析版)
展开
河北省衡水中学2017届高三下学期七调理科综合化学试题
1. 化学创造美好生活。以下说法不正确的是
A. 食品包装内常放置具有吸水性的化学药品以保持干燥,如五氧化二磷和硅胶
B. 青蒿素在超临界CO2中有很强的溶解性,萃取青蒿素可用超临界CO2作萃取剂
C. 利用太阳能电池板发电,不发生化学变化
D. 在即将到来的新能源时代,核能、太阳能、氢能将成为主要能源
【答案】A
【解析】A、五氧化二磷与水反应生成酸,酸具有腐蚀性,不能作食品干燥剂,而硅胶可以,选项A不正确;B、青蒿素为有机酯类物质,不溶于水,在超临界CO2中有很强的溶解性,则萃取青蒿素可用超临界CO2作萃取剂,选项B正确;C、太阳能电池板发电,太阳能转化为电能,没有新物质生成,则不发生化学变化,选项C正确;D、减少化石能源的使用,开发核能、太阳能、氢能等新能源,在即将到来的新能源时代,核能、太阳能、氢能将成为主要能源,选项D正确。答案选A。
2. 被誉为“矿石熊猫”的香花石,由我国地质学家首次发现,它由前20号元素中的6种组成,其化学式为X3Y2(ZWR4 ),其中X、Y、Z为金属元素,Z的最外层电子数与次外层电子数相等, X、Z位于同族,Y、Z、R、T位于同周期,R最外层电了数是次外层的3倍,T无正价,X与R原子序数之和是W的2倍。下列说法错误的是
A. 原子半径:Y>Z>R>T
B. 气态氢化物的稳定性:W
D. XR2、WR2两种化合物中R的化合价相同
【答案】D
【解析】试题分析:香花石化学式为X3Y2(ZWR4)3T2,由前20号元素中的6种组成,其中R原子最外层电子数为其次外层电子数的3倍,R原子只能有2个电子层,最外层电子数为6,则R为O元素;Y、Z、R、T位于同周期,即处于第二周期,T元素无正价,则T为F元素;Z的最外层电子数与次外层电子数相等,则Z为Be元素;Y为金属元素,则Y为Li;X、Z位于同主族,则X为Mg元素或Ca元素,若X为镁元素,则由X与R原子序数之和是W的2倍,则=10,推出W为氖元素不符合题意,若X为Ca元素,则由X与R原子序数之和是W的2倍,则=14,推出W为Si元素,符合题意;A.Y为锂元素、Z为铍元素、R为氧元素、T为氟元素,位于同周期,元素的原子半径从左向右半径在减小,即原子半径:Y>Z>R>T,故A正确;B.W为硅元素、R为氧元素、T为氟元素,非金属性F>O>Si,则气态氢化物的稳定性W<R<T,故B正确;C.X为钙元素、Z为铍元素,金属性Ca>Be,则最高价氧化物对应的水化物碱性:氢氧化钙>氢氧化铍,故C正确;D.XR2、WR2两化合物CaO2、SiO2,CaO2中O元素为﹣1价,SiO2中O元素化合价为﹣2,故D错误,故选D。
【考点定位】考查结构性质位置关系应用
【名师点晴】推断元素是解题的关键,注意掌握核外电子排布与元素周期律;香花石化学式为X3Y2(ZWR4)3T2,由前20号元素中的6种组成,其中R原子最外层电子数为其次外层电子数的3倍,R原子只能有2个电子层,最外层电子数为6,则R为O元素;Y、Z、R、T位于同周期,即处于第二周期,T元素无正价,则T为F元素;Z的最外层电子数与次外层电子数相等,则Z为Be元素;Y为金属元素,则Y为Li;X、Z位于同主族,则X为Mg元素或Ca元素,若X为镁元素,则由X与R原子序数之和是W的2倍,则=10,推出W为氖元素不符合题意,若X为Ca元素,则由X与R原子序数之和是W的2倍,则=14,推出W为Si元素,据此解答即可。
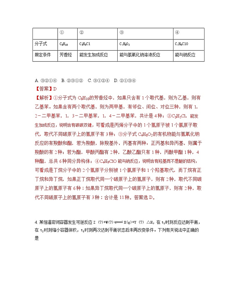
3. 下列有机物的同分异构体数目 (不考虑立体异构)由小到大的顺序是
①
②
③
④
分子式
C8H10
C3H5Cl
C4H8O2
C4H9ClO
限定条件
芳香烃
能发生加成反应
能与氢氧化钠溶液反应
能与钠反应
A. ③②①④ B. ②③①② C. ③①②④ D. ②①③④
【答案】D
【解析】①分子式为C8H10的芳香烃中,如果只含有1个取代基,则为乙基,则有乙基苯。如果含有两个取代基,则为两甲基,有邻位、间位、对位三种,则有1,2-二甲基苯,1,3-二甲基苯,1,4-二甲基苯,共计是4种;②C3H5Cl,能发生加成反应,说明含有碳碳双键,可看成是丙烯分子中的1个氢原子被1个氯原子取代,取代不同碳原子上的氢原子有3种;③分子式C4H8O2的有机物能与氢氧化钠反应的有羧酸和酯,若为羧酸,除羧基外,丙基有两种:正丙基和异丙基,则属于羧酸的有2种;若为酯,甲酸丙酯有2种,乙酸乙酯只有1种,丙酸甲酯1种,4种酯,总共6种同分异构体;④C4H9ClO能与钠反应,说明含有羟基而不是醚的结构,可看成是丁烷分子中的2个氢原子分别被1个氯原子和1个羟基取代,而丁烷有正丁烷和异丁烷,如果正丁烷取代同一个碳原子上的氢原子,则有2种,取代不同碳原子上的氢原子有6种;如果异丁烷取代同一个碳原子上的氢原子,则有2种,取代不同碳原子上的氢原子有3种;合计是11种。答案选D。
4. 某恒温密闭容器发生可逆反应Z (?)+W(?)X(g)+Y (?) △H,在t1时刻反应达到平衡,在t2时刻缩小容器体积,t3时刻再次达到平衡状态后未再改变条件。下列有关说法中正确的是
A. Z和W在该条件下至少有一个是为气态
B. t1~t2时间段与t3时刻后,两时间段反应体系中气体的平均摩尔质量不可能相等
C. 若该反应只在某温度T0以上自发进行,则该反应的平衡常数K随温度升高而增大
D. 若在该温度下此反应平衡常数表达式为K=c(X),则t1~t2时间段与t3时刻后的X浓度不相等
【答案】C
【解析】试题分析:A、根据图像可知,正反应速率不随反应时间和压强的改变而改变,故Z和W都是不是气体,A错误;B、结合图像可知,X是气体,Y可能是气体,也可能不是,所以反应过程中气体的摩尔质量可能会相等,B错误;C、由于该反应在温度为T0以上时才能自发进行,根据△H-T△S<0,得出该反应是吸热反应,升高温度平衡正向移动,平衡常数增大,C正确;D、由于化学平衡常数只与温度有关,该温度下平衡常数的表达式K=c(X)是定值,则t1~t2时间段与t3时刻后的c(X)相等,D错误;答案选C。
考点:考查化学平衡有关计算、化学平衡图像等
5. 向含amol H2S水溶液中通入bmol Cl2,当通入的Cl2少量时,产生浅黄色浑浊,增加通入C12的量,浅黄色浑浊逐渐消失,最后成为无色溶液,溶液呈酸性,下列说法不正确的是
A. 当b≤a时,发生的离子方程式:H2S+Cl2=2H++S↓+2Cl-
B. 当 2a=b 时,发生的离子方程式:3H2S+6Cl2+4H2O=14H++2S↓+SO42-+12Cl-
C. 当a≤b≤4a时,反应中转移电子的物质的量n(e-)为2amol≤n(e-)≤8amol
D. 当a 【答案】D
【解析】试题分析:A.当b≤a时,氯气不足,氯气只把H2S氧化为单质S,发生的离子方程式:H2S+Cl2=2H++S↓+2Cl-,A正确;B.当2a=b时,生成的S继续被氯气氧化,发生的离子方程式:3H2S+6Cl2+4H2O=14H++2S↓+SO42-+12Cl-,B正确;C.当4a=b时,生成的S继续被氯气氧化,发生的离子方程式:H2S+4Cl2+4H2O=10H++SO42-+8Cl-,因此当a≤b≤4a时,反应中转移电子的物质的量n(e-)为2amol≤n(e-)≤8amol,C正确;D.当a 考点:考查氧化还原反应的有关判断与计算
6. 某同学组装了如图所示的电化学装置,电极Ⅰ为Al,其他电极均为Cu,则下列叙述中正确的是
A. 电极Ⅰ发生还原反应
B. 电流方向:电极Ⅳ电极Ⅰ
C. 电极Ⅱ逐渐溶解
D. 电极Ⅲ的电极反应:Cu2++2e-=Cu
【答案】B
【解析】试题分析:A、电极Ⅰ是原电池的负极,发生氧化反应,错误;B、电极I与II及电解质溶液构成原电池,电极III与IV及电解质溶液构成电解池,原电池中Al作负极,Cu作正极,电极III是电解池的阳极,电极IV是电解池的阴极,所以电流的流向是从电源的正极流出,流到阳极,再从阴极流回电源的负极,正确;C、电极Ⅱ是原电池的正极,正极上有Cu析出,错误;D、电极Ⅲ是电解池的阳极,所以发生氧化反应,Cu失去电子生成Cu2+,错误,答案选A。
考点:考查原电池、电解池的组合装置的判断,反应原理的应用
7. 根据表提供的数据,下列判断正确的是
弱酸化学式
CH3COOH
HClO
H2CO3
电离平衡常数
1.8×10-6
3.0×10-8
Ka1=4.3×10-7
Ka2=5.6×l0-11
A. 等物质的量的Na2CO3和CH3COOH两种溶液混合,一定有:c(Na+)+c(H+)=2c(CO32-)+c(HCO3-)+c(CH3COO-)
B. 常温下,已知酸H2A存在如下平衡:H2AH++HA-;HA-H++A2-(Ka1=5.9×10-2,Ka2=6.4×10-6),则NaHA溶液中水的电离程度一定大于纯水中水的电离程度
C. 相同浓度的CH3COONa和NaClO混合溶液中各离子浓度大小关系是:
C(Na+)> c(ClO-)> c(CH3COO-)> c(OH-)>c(H+)
D. 常温下,在0.1mol/LCH3COOH溶液中滴加0.1mol/LNaOH的溶液发生反应,当c(CH3COOH):c(CH3COO-)=5:9时,此时溶液pH=5
【答案】D
【解析】A、根据电荷守恒规律,等物质的量的Na2CO3和CH3COOH两种溶液混合一定有c(Na+)+ c(H+)= c(OH-)+c(CH3COO-)+ c(HCO3-)+2 c(CO32-),选项A错误;B、H2A为二元弱酸,则NaHA溶液的酸碱性未知,HA-的水解与电离程度的强弱无法判断,所以NaHA溶液中水的电离程度与纯水中水的电离程度无法比较,选项B错误;C、 根据电离平衡常数可知,醋酸的酸性大于次氯酸,所以同浓度的醋酸钠与次氯酸钠的混合液中次氯酸根离子的水解程度大于醋酸根离子的水解程度,溶液呈碱性,则溶液中离子的浓度关系是c(Na+)> c(CH3COO-)> c(ClO-)> c(OH-)>c(H+),错误;D、常温下,在0.1mol/LCH3COOH溶液中滴加0.1mol/LNaOH的溶液发生反应,当 c(CH3COOH):c(CH3COO-)=5:9时,根据醋酸的电离常数K=1.8×10-5= c(CH3COO-)c(H+)c(CH3COOH),则c(H+)=1×10-5mol/L,所以溶液的pH=5,选项D正确。答案选D。
点睛:考查电解质溶液中离子浓度的关系比较,电离常数的应用,正确书写电离平衡常数以及会利用溶液中三大守恒原理:电荷守恒、物料守恒、质子守恒是解答题目的关键。
8. 某废催化剂含58.2%的SiO2、21.0%的ZnO、4.50%的ZnS和12.8%的CuS及少量的Fe3O4。某同学用15.0 g该废催化剂为原料,回收锌和铜。采用的实验方案如下,回答下列问题:
已知:ZnS与稀硫酸反应,且化合价不变; CuS既不溶解于稀硫酸,也不与稀硫酸反应
(1)在下列装置中,第一次浸出反应装置最合理的_______(填标号)。
(2)滤液1中含有Fe2+,选用提供的试剂进行检验,检验方法如下:____________。
(提供的试剂:稀盐酸 KSCN溶液 KMnO4溶液 NaOH溶液 碘水)
(3)本实验要用到抽滤,设所用的洗涤剂为X,抽滤洗涤沉淀的操作__________。
(4)写出第二次浸出的化学反应方程式__________________________,
向盛有滤渣1的反应器中加H2SO4和H2O2溶液,应先加_________________。
(5)滤渣2的主要成分是____________________________________。
浓缩、结晶得到硫酸锌晶体的主要仪器名称是______________________。
(6)某同学在实验完成之后,得到1.50 g CuSO4·5H2O,则铜的回收率为_____。
【答案】 (1). D (2). 取少量滤液1,滴加高锰酸钾溶液,若褪色,则证明有亚铁离子 (3). 关小水龙头,使洗涤剂X缓缓通过沉淀物 (4). CuS+H2O2+H2SO4=CuSO4+S+2H2O (5). H2SO4 (6). SiO2、S (7). 蒸发皿 (8). 30% .
【解析】(1)第一次浸出主要是ZnS和稀硫酸反应,ZnS和稀硫酸反应生成ZnSO4和H2S,硫化氢有毒,污染环境,所以必须要有尾气处理装置,合适的装置是D;(2)检验滤液1中的Fe2+,根据提供的试剂,为了操作简便可以选用高锰酸钾溶液,第一次浸出时加了稀硫酸,所以不需要再加酸,答案为:取少量滤液1,滴加高锰酸钾溶液,若褪色,则证明有Fe2+;(3)抽滤洗涤沉淀的操作是:关小水龙头,使洗涤剂x缓缓通过沉淀物;(4)第二次浸出主要是CuS在酸性条件下和H2O2发生的氧化还原反应,反应的化学方程式为CuS+ H2O2+H2SO4= CuSO4 +S+ 2H2O,向盛有滤渣1的容器中加H2SO4和H2O2,由于滤渣的主要成分是SiO2和CuS,可以催化过氧化氢分解,所以要先加入H2SO4;(5)二氧化硅不会和硫酸及过氧化氢反应,所以滤渣2的主要成分是SiO2,浓缩、结晶得到硫酸锌晶体的仪器是蒸发皿;(6)废催化剂中铜的物质的量为15.0g×12.8%96g/mol =0.02mol,1.50 g CuSO4·5H2O晶体中铜的物质的量为:1.5g250g/mol =0.006mol,则铜的回收率为0.006mol0.02mol×100%=30%。
9. 从古至今,铁及其化合物在人类生产生活中的作用发生了巨大变化。
(1)古代中国四大发明之一的司南是由天然磁石制成的,其主要成分是__________(填字母序号)。
a.Fe b.FeO c.Fe3O4 d.Fe2O3
(2)现代利用铁的氧化物循环裂解水制氢气的过程如图二所示。整个过程与温度密切相关,当温度低于570℃时,Fe3O4 (s)和CO (g)反应得到的产物是Fe (s)和CO2(g),阻碍循环反应的进行.
图1
图2
①已知:Fe3O4(s)+CO(g) 3FeO(s)+CO2(g) △H1=+19.3kJ·mol-1
3FeO(s)+H2O(g)Fe3O4(s)+H2(g) △H2═-57.2kJ·mol-1
C(s)+CO2(g)2CO(g) △H3=+172.4kJ·mol-1
铁氧化物循环裂解水制氢气总反应的热化学方程式是________________。
②如图一表示其他条件一定时,Fe3O4(s)和CO(g)反应达平衡时CO(g)的体积百分含量随温度的变化关系.
i.反应Fe3O4(s)+4CO(g)3Fe(s)+4CO2(g) △H___0(填“>”、“<”或“=”),理
由是______________。
ii.随温度升高,反应Fe3O4(s)+CO(g)3FeO(s)+CO2(g)平衡常数的变化趋势是____;1000℃时,该反应的化学平衡常数的数值是___________。
(3)①古老而神奇的蓝色染料普鲁士蓝的合成方法如下:
复分解反应ii的离子方程式是________________。
②如今基于普鲁士蓝合成原理可检测食品中CN-,方案如下:
若试纸变蓝则证明食品中含有CN-,请解释检测时试纸中FeSO4的作用_______________。
【答案】 (1). c (2). C(s) +H2O(g) =H2(g)+CO(g) △H=+l34.5kJ·mol-1 . (3). △H < 0 (4). 当其他条件一定时,温度升高,CO的体积百分含量增大,可逆反应Fe3O4(s)+4CO (g)3Fe (s) +4CO2(g)逆向移动,故△H<0 (5). 增大 (6). 4 (7). 3[Fe (CN)6]4-+4Fe3+=Fe4[Fe (CN)6]3↓ (8). 碱性条件下,Fe2+与CN-结合生成[Fe (CN)6]4-;Fe2+被空气中O2氧化生成Fe3+;[Fe (CN)6]4-与Fe3+反应生成谱鲁士蓝使试纸显蓝色
【解析】(1)古代中国四大发明之一的司南是由天然磁石制成的,磁铁成分主要是四氧化三铁,选c;
(2)①Ⅰ.Fe3O4(s)+CO(g)⇌3FeO(s)+CO2(g)△H1═+19.3kJ•mol-1
Ⅱ.3FeO(s)+H2O(g)⇌Fe3O4(s)+H2(g)△H2═-57.2kJ•mol-1
Ⅲ.C(s)+CO2(g)⇌2CO(g)△H3═+172.4kJ•mol-1
依据盖斯定律计算Ⅰ+Ⅱ+Ⅲ得到铁氧化物循环裂解水制氢气总反应的热化学方程式;C(s)+H2O(g)═H2(g)+CO(g)△H═+134.5 kJ•mol-1 ;
②i. 当温度低于570℃时,温度降低CO的转化率增大;因为当温度低于570℃时,温度降低,CO的体积百分含量降低,可逆反应Fe3O4+4CO(g)3Fe(s)+4CO2(g) 正向移动,故CO的转化率增大。
ii.高于570°C,随温度升高,反应Fe3O4(s)+CO(g)3FeO(s)+CO2(g)平衡正向进行,平衡常数的变化趋势增大,1040℃时CO体积分数为20%,结合三行计算列式计算得到平衡浓度,设起始浓度CO为1mol/L,消耗CO浓度为x
Fe3O4(s)+CO(g)3FeO(s)+CO2(g)
起始量(mol/L) 1 0
变化量(mol/L) x x
平衡量(mol/L) 1-x x
1-x1=20%,x=0.8mol/L,K=0.81-0.8=4;
(3)①[Fe(CN)6]4-和Fe3+反应生成Fe4[Fe(CN)6]3蓝色沉淀,反应的离子方程式为:3[Fe(CN)6]4-+4Fe3+═Fe4[Fe(CN)6]3↓;
②基于普鲁士蓝合成原理可检测食品中CN-,碱性条件下,Fe2+与CN-结合生成[Fe(CN)6]4-;Fe2+被空气中O2氧化生成Fe3+;[Fe(CN)6]4- 与Fe3+反应生成普鲁士蓝使试纸显蓝色。
(4)若不出现浑浊现象,则c(Fe3+)×C3(OH-)≤Ksp[Fe(OH)3],代入有关数据后可求出c(OH-)≤2×10-13mol/L,c(H+)≥0.05mol/L,则加入盐酸的体积至少为0.1L×0.05mol/L2mol/L=0.0025L=2.5mL。
10. 镍及其化合物用途广泛。某矿渣的土要成分是NiFe2O4(铁酸镍)、NiO、FeO、CaO、SiO2等,如图1是从该矿渣中回收NiSO4的工艺路线:
已知:(NH4)2SO4在350℃以上会分解生成NH3和H2SO4,NiFe2O4在焙烧过程中
生成NiSO4、Fe2(SO4)3。锡(Sn)位子第五周期第IVA族.
(1)焙烧前将矿渣与(NH4)2SO4混合研磨,混合研磨的目的是________________。
(2) "浸泡“过程中Fe2(SO4)3生成FeO(OH)的离子方程式为__________,“浸渣”的成分除Fe2O3、FeO(OH)外还含有____________ (填化学式)。
(3)为保证产品纯度,要检测“浸出液”的总铁量:取一定体积的浸出液,用盐酸酸化后,加入SnCl2将 Fe3+还原为Fe2+ ,所需SnCl2的物质的量不少于Fe3+物质的量的_____倍;除去过量的SnCl2后,再用酸性K2Cr2O7标准溶液滴定溶液中的Fe2+ ,还原产物为Cr3+,滴定时反应的离子方程式________________。
⑷“浸出液”中c(Ca2+) =1.0×10-3mol·L-1,当除钙率达到99%时,溶液中c(F-)=______mol·L-1。[己知Ksp(CaF2) > 4.0×10-11]
(5)本工艺中,萃取剂与溶液的体积比(V0/VA)对溶液中Ni2+、Fe2+的萃取率影响如图2所示,V0/VA的最佳取值是__________。
(6)己知正十二烷可用作该工艺的萃取剂。用电化学制备正十二烷的方法为:向烧杯中加入50mL甲醇,不断搅拌加入少量金属钠,再加入11mL正庚酸搅拌均匀,装好铂电极,接通电源反应,当电流明显减小时切断电源,然后提纯正十二烷。己知电解总反应为:
2C6H13COONa + 2CH3OHC12H26 + 2CO2↑+H2↑+2CH3ONa
下列说法正确的是(_____)
A.图中电源的A极为直流电源的负极
B.加入金属钠可以将酸转化为钠盐,提高离子浓度,增强导电性
C.阳极电极反应为:2C6H13COO--2e- =C12H26+2CO2↑
D.反应一段时间后将电源正负极反接,会产生杂质影响正十二烷的制备
【答案】 (1). 增大接触面积,加快反应速率,使反应更充分 (2). Fe3++2H2OFeO(OH)↓+3H+ (3). SiO2、CaSO4 (4). 0.5 (5). Cr2O72- +6Fe2++14H+ =2Cr3++6Fe3++7H2O (6). c (F+ ) =2.0×10-3 mol·L-1 (7). 0.25 (8). D
【解析】(1)焙烧前将矿渣与(NH4)2SO4混合研磨,以增大接触面积,加快反应速率,使反应更充分;(2)放在95℃热水中浸泡,使Fe3+发生水解,即离子反应方程式为:Fe3++2H2OFeO(OH)↓+3H+,SiO2不溶于水,Ca2+和SO42-生成微溶于水的CaSO4,因此浸渣中除Fe2O3、FeO(OH)外,还有SiO2和CaSO4;(3)根据得失电子数目守恒n(Sn2+)×2=n(Fe3+)×1,解得n(Sn2+):n(Fe3+)=0.5,K2Cr2O7→Cr3+,化合价除低3价,共降低6价,Fe2+→Fe3+,化合价升高1价,最小公倍数6,因此离子反应方程式为:Cr2O72- +6Fe2++14H+ =2Cr3++6Fe3++7H2O;(4)除钙后溶液中c(Ca2+) =1%×1.0×10-3mol·L-1=1.0×10-5mol·L-1,由Ksp(CaF2)= c(Ca2+)×c2(F-),得c(F-)=2.0×10-3mol·L-1;(5)要求Fe2+萃取率最低,Ni2+的萃取率最高,根据图像,最佳取值为0.25;(6)A、A连接的电极生成氢气,发生还原反应,则A为负极,选项A正确;B、C6H13COONa为强电解质,导电能力比正庚酸强,选项B正确;C、阳极发生氧化反应,电极方程式为2C6H13COO--2e-=C12H26+2CO2↑,选项C正确;D、因C12H26为液体,而杂质为气体,不影响C12H26的制备,选项D错误。答案选D。
点睛:本题考查影响化学反应速率的因素、氧化还原反应方程式的书写、溶度积的计算等知识点。解答本题的关键是掌握氧化还原反应配平中的守恒原理以及溶度积的表示式。
11. 2015年国产C919大型客机正式下线,标志着我国成为世界上少数几个具有自行研制大型飞机的国家之一,标志着我国航空工业进入了新的发展阶段.
(1)飞机的外壳通常采用镁-铝合金材料,铝的价电子排布图为___________,第一电离能:镁______ (填“大于”或“小于” )铝。
(2现代飞机为了减轻质量而不减轻外壳承压能力,通常采用复合材料--玻璃纤维增强塑料,其成分之一为环氧树脂,常见的E51 型环氧树脂中部分结构如下图所示:
其中碳原子的杂化方式为________,个数比为_________。
II.大型飞机的发动机被誉为航空工业皇冠上的“宝石”。制造过程中通常采用碳化钨做关键部位的材料
(3)钨元素位于周期表的第六周期第VIB族,已知该元素价电子不遵循半充满排布规律,请写出其外围电子排布式___________。
(4)下图为碳化钨晶体的一部分结构,碳原子嵌入金属钨的晶格的间隙,并不破坏原有金属的晶格,形成填隙+固溶体,也称为填隙化合物。在此结构中,其中钨原子有_______个,1个钨原子周围距离钨原子最近的碳原子有______个,C原子填入钨原了组成的________ 空隙。钨取子填入碳原子组成的_________空隙。下列金属元素的堆积方式与碳化钨晶胞中碳原子和钨原子所处位置类似的是______
A. Fe Cu B.Ti Au C.Mg Zn D.Cu Ag
(5)假设该部分晶体的体积为Vcm3,碳化钨的摩尔质量为M g/mol,密度为b g/cm3,则阿伏加德罗常数NA用上述数据可以表示为___________________
【答案】 (1). (2). 大于 (3). sp2、sp3 (4). 2: 1 (5). 5d46s2 (6). 6 (7). 6 (8). 四面体 (9). 八面体 (10). C (11). 4Πbv
【解析】试题分析:(1)铝是13号元素,最外层有3个电子,根据核外电子排布规律,铝的价电子排布图为;镁、铝属于同一周期元素,镁原子的最外层电子排布为2s2,处于全充满状态,相对比较稳定,第一电离能比同周期相邻元素的第一电离能都大,所以第一电离能:镁大于铝;
(2)根据环氧树脂的结构简式可知,分子中碳元素部分形成单键,部分形成苯环,因此碳原子的杂化轨道类型是sp2、sp3;对应个数比为12:6=2:1。
(3)钨元素位于周期表的第六周期第VIB族,其外围电子排布式为5d56s1。
(4)碳化钨晶体结构类似于金属Zn、Ti、Mg的六方最密堆积,差别在于每层是碳和钨交替排列的,所以配位数减半为6个,即在此结构中,其中钨原子有6个,1个钨原子周围距离钨原子最近的碳原子有6个,下列金属元素的堆积方式与碳化钨晶胞中碳原子和钨原子所处位置类似的是C。
(5)利用均摊法计算,该晶胞中钨原子个数=2×6×1/3×1/2+2×1/2+1+6×1/3=6个,晶胞中碳原子各为6个。已经知道晶胞体积,根据密度=m÷V,b=6M÷(NA×V),所以NA=。
【名师点晴】考查轨道排布图、第一电离能、杂化类型的判断,晶胞的计算等知识。
【名师点睛】该题考查的知识点较多,综合性强。明确核外电子排布规律、元素周期律是解答的关键。难点是晶胞结构分析与计算,注意利用均摊方法可计算晶胞中含有的各种元素原子的个数,根据物质的密度计算公式就可以计算得到晶胞的边长。关于晶胞的计算需要注意:(1)判断某种微粒周围等距且紧邻的微粒数目时,要注意运用三维想象法。如NaCl晶体中,Na+周围的Na+数目(Na+用“○”表示):
每个面上有4个,共计12个。(2)常考的几种晶体主要有干冰、冰、金刚石、SiO2、石墨、CsCl、NaCl、K、Cu等,要熟悉以上代表物的空间结构。当题中信息给出与某种晶体空间结构相同时,可以直接套用某种结构。
12. 某有机物有如下转化关系:
{注:物质A BCD EF中C原子数均为9}
己知:
①
②
根据以上信息回答下列问题:
(1) K的分子式是___________; G→H的反应类型是___________________;
⑵化合物A不与FeCl3溶液发生显色反应,推测其1H核磁共振谱(H-NMR)中显示有_____种不同化学环境的氢原子,其个数比为____________。
(3)写出A→B反应的化学方程式:___________________。
(4)写出G的结构简式:_________________;
(5)化合物D有多种同分异构体,符合下列条件的有__________种。
①能和NaHCO3溶液反应生成CO2
②1mol有机物与金属钠反应可放出lmolH2
③苯环上有两个取代基且苯环上只有两种不同化学环境的氢原子。
(6)己知:苯环侧链的硝基在Fe/HCl作用下被还原为氨基,且苯环侧链上的氨基易被氧化。请以甲苯为原料,用四步反应,合成。__________ (无机试剂任选,用流程图表示:写出反应物、产物及主要反应条件)。
【答案】 (1). C21H18O8 (2). 取代反应 (3). 4 (4). 1: 2: 3: 6 (5). (6). (7). 5种 (8).
【解析】(1)根据结构简式可行K中除了三个苯环,还有三个碳,根据烃的式计算,氢原子个数为21×2+2-8×3-2=18,则分子式为:C21H18O8;
根据质量守恒:G→H的反应是:C18H22O5+C9H10O4=C27H30O8+H2O,结合反应条件为浓硫酸以及加热,则该反应应该是酯化反应,也属于取代反应;(2)根据H的分子式和K的结构简式以及已知①推知H中的六个甲基被氢取代生成K,则H为;H由G和E反应而得,根据G和E碳的数目以及已知②,判断E为;G为;故根据流程中各反应条件推知:D为;C为;B为;A为;根据则F为:。
(2)A为,其核磁共振氢谱显示为4组峰,有4种不同化学环境的氢原子,其个数比为:1:2:3:6;(3)A→B反应的化学方程式:;(4) G的结构简式:;(5) 的同分异构体,符合①能和NaHCO3溶液反应生成CO2,说明含有羧基,②1mol有机物与金属钠反应可放出lmolH2说明除了一个羧基外应该还有一个羟基,③苯环上有两个取代基且苯环上只有两种不同化学环境的氢原子,说明取代基位置为对位,符合条件的取代基可以是:-OH和-CH2CH2COOH、-OH和-CH(CH3)COOH、-CH2OH和-CH2COOH、-CH2CH2OH和-COOH、-CH(CH3)OH和- COOH共5种;(6)甲苯先硝化生成邻硝基甲苯,邻硝基甲苯氧化生成邻硝基苯甲酸,邻硝基苯甲酸还原得邻氨基苯甲酸,邻氨基苯甲酸,在一定条件下反应得到,合成路线为:。
河北省衡水中学2018届高三上学期七调考试理科综合化学试题(图片版): 这是一份河北省衡水中学2018届高三上学期七调考试理科综合化学试题(图片版),共9页。
河北省衡水中学2018届高三上学期二调考试化学试题Word版含解析: 这是一份河北省衡水中学2018届高三上学期二调考试化学试题Word版含解析,共27页。
河北省衡水中学2017届高三下学期二调考试理综化学试题解析: 这是一份河北省衡水中学2017届高三下学期二调考试理综化学试题解析,文件包含精品解析全国百强校河北省衡水中学2017届高三下学期二调考试理综化学试题解析解析版doc、精品解析全国百强校河北省衡水中学2017届高三下学期二调考试理综化学试题解析原卷版doc等2份试卷配套教学资源,其中试卷共20页, 欢迎下载使用。