湖北省黄冈中学10-11学年高二上学期期中考试(生物)
展开湖北省黄冈中学2010年秋季高二生物期中考试试题
卷面分值 72分 考试时间 90分钟
第Ⅰ卷(选择题,共30分)
一、选择题(本题共30小题,每小题1分,共30分在每小题给出的4个选项中,只有一个选项最符合题目要求)
1.下列性状中,不属于相对性状的是
A.高鼻梁与塌鼻梁 B.卷发与直发
C. 五指与多指 D.眼大与眼角上翘
2.用纯种高茎豌豆做杂交实验时需要
A.高茎豌豆作父本,矮茎豌豆作母本 B.高茎豌豆作母本,矮茎豌豆作父本
C.对母本去雄,授予父本的花粉 D.对父本去雄,授予母本的花粉
3.下列叙述中,正确的是
A.两个纯合子相交,后代一般是纯合子 B.纯合子自交,后代一般是纯合子
C.两个杂合子相交,后代必定是杂合子 D.杂合子自交,后代必定是杂合子
4.一株杂合的红花豌豆自花传粉结10粒种子,有九粒种子长成的植株开红花则第十粒种子开红花的可能性是
A.9/10 B.3/4 C.1/2 D.1/4
5.通过测交,不能够了解Fl的
A. 基因型 B.相关基因的结构
C. 所产生配子的种类 D. 产生配子的比例
6.某同学在利用红色彩球(标记D)和绿色彩球(标记d)进行“性状分离比模拟实验“的过程中进行了以下操作,其中错误的做法是
A.在代表雌配子的小桶中放入两种彩球各10个
B.在代表雄配子的小桶中放入两种彩球各10个
C.在每次随机抓取彩球之前摇动小桶,使桶内小球充分混合
D.在抓取10次后记录并统计分析彩球组合类型比例
7.水稻的非糯性对糯性是显性,将糯性品种与纯合非糯性品种杂交,取F1的花粉用碘液染色,凡非糯性花粉呈蓝色,糯性花粉呈棕红色在显微镜下统计这两种花粉的微粒,非糯性与糯性的比例为
A.1﹕1 B.1﹕2 C.2﹕1 D.1﹕3
8.一对相对性状的遗传实验中,F2实现3﹕1的分离比的条件是
A.F1形成两种配子的数目是相等的,且它们的生活力是一样的
B.F1的两种配子的结合机会是相等的
C.F2的各种基因组合的个体成活率是相等的
D.以上都是
9.孟德尔遗传定律只能发生在
①真核生物 ②原核生物 ③无性生殖 ④有性生殖 ⑤细胞质基因 ⑥细胞核基因
A.②③⑥ B.②③⑤ C.①④⑥ D.①③⑤
10.根据:①藏报春甲(aa)在20℃时开白花;②藏报春乙(AA)在20℃时开红花;③藏报春丙(AA)在30℃时开白花在分析基因型和表现型相互关系时,下列说法错误的是
A.由①②可知生物的性状表现是由基因型决定的
B.由①③可知生物的性状表现是由环境决定的
C.由②③可知环境影响基因型的表达
D.由①②③可知生物的性状表现是由基因型和环境共同作用的结果
11.番茄中红果对黄果为显性,把黄果植株花粉授到红果植株(Mm)的柱头上,所结果实的颜色及胚的基因型是
A.全部红色,Mm B.红∶黄=1∶1,Mm或mm
C.全部黄色,Mm D.全部红色,Mm或mm
12.下列结构中可能含有等位基因的是
①四分体 ②姐妹染色单体 ③一个DNA分子的两条脱氧核苷酸链 ④非同源染色体
A.②④ B.只是③ C.①② D.只是①
13.将具有一对等位基因的杂合体,逐代自交3次,在F3中纯合体的比例为
A. 1/8 B. 7/8 C. 7/16 D. 9/16
14.将豌豆一对相对性状纯合显性个体和纯合隐性个体间行种植,另将玉米(雌雄异花)一对相对性状纯合显性个体和纯合隐性个体间行种植问隐性纯合一行植株上所产生的F1是
A.豌豆和玉米都是显性个体和隐性个体
B.豌豆都为隐性个体,玉米既有显性又有隐性
C.豌豆和玉米的显性和隐性比例都是3∶1
D.玉米都为隐性个体,豌豆既有显性又有隐性
15.果蝇的灰身和黑身是一对相对性状,基因位于常染色体上,将纯种的灰身果蝇和黑身果蝇杂交,F1全部为灰身,让F1自由交配,产生F2,将F2的灰身果蝇取出,让其自交,后代中灰身和黑身果蝇比例为
A.2∶1 B.3∶1 C. 5∶1 D.8∶1
16.假如水稻高秆D对d为显性,抗稻瘟病R对易感稻瘟病r为显性,两对相对性状独立遗传用一个纯合易感病的矮秆品种(抗倒伏)与一个纯合抗病高秆品种杂交,F2中出现既抗病又抗倒伏类型的基因型以及比例
A.ddRR, 1/8 B.ddRr,1/16
C.ddRR, 1/16和ddRr, 1/8 D.DDrr, 1/16和DdRR, 1/8
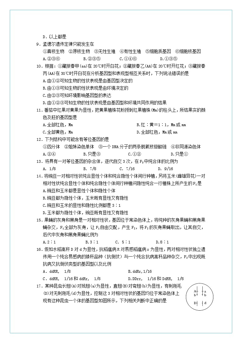
17.某种昆虫长翅(A)对残翅(a)为显性,直翅(B)对弯翅(b)为显性,有刺刚毛
(D)对无刺刚毛(d)为显性,控制这3对相对性状的基因均位于常染色体上
现有这种昆虫一个体的基因型如图所示,下列相关判断中正确的是
A.长翅与残翅、直翅与弯翅两对相对性状的遗传遵循基因的自由组合定律
B.该昆虫的一个初级精母细胞所产生的精细胞的基因型有4种
C.该昆虫的细胞在减数第一次分裂后期移向同一极的基因为A、a、b、b
D.验证基因的自由组合定律时可用该昆虫与异性的aaBBdd个体交配
18.下列有关受精作用的叙述,错误的一项是
A.受精卵中全部遗传物质,来自父母双方的各占一半
B.受精时,精子和卵细胞双方的细胞核相互融合
C.受精卵中染色体数与本物种体细胞染色体数相同
D.受精卵中染色体,来自父母双方的各占一半
19.下图中图1是某生物的一个初级精母细胞,图2是该生物的五个精细胞根据图中的染色体类型和数目,判断最可能来自同一个次级精母细胞的是
A.①② B.②⑤ C.③④ D.①⑤
20.下图为某哺乳动物细胞分裂图像,据图分析下列叙述错误的是
A.图中甲细胞在进行有丝分裂,此时细胞中的染色体数为8
B.该动物一定为雄性,丁是次级精母细胞
C.如果P为X染色体,则Q一定是Y染色体
D.染色体P和Q上的基因,在亲子代传递中遵循基因的自由组合定律
21.关于人类红绿色盲的遗传,正确的是
A.父亲色盲,则女儿一定色盲 B.母亲色盲,则儿子一定是色盲
C.祖父母色盲,则孙子一定是色盲 D.外祖父色盲,则外孙女一定色盲
22.若以“研究人类一些性状的遗传方式”为研究课题,使研究成功结题,下列不宜作为研究课题内容的是
A.单双眼皮 B.肤色白化与正常
C.身高的高与矮 D.色觉红绿色盲与正常
23.探索遗传物质的过程是漫长的.直到20世纪初期,人们仍普遍认为蛋白质是遗传物质当时人们作出判断的理由不包括
A.不同生物的蛋白质在结构上存在差异
B.蛋白质与生物的性状密切相关
C.蛋白质比DNA具有更高的热稳定性,并且能够自我复制
D.蛋白质中氨基酸的不同排列组台可以贮存大量遗传信息
24.下图甲、乙为两种不同的病毒,经人工重建形成“杂种病毒丙”,用丙病毒侵染植物细胞,在植物细胞内增殖后产生的新一代病毒是
25.下图为DNA分子结构示意图,对该图的正确描述是
A.②和③相间排列,构成了DNA分子的基本骨架
B.④的名称是胞嘧啶脱氧核苷酸
C.图示DNA片段中含有8种脱氧核苷酸
D.DNA分子中特定的脱氧核苷酸序列代表了遗传信息
26.右图表示发生在细胞核内的某生理过程,其中a、b、c、d表示脱氧核苷酸链以下说法正确的是
A.此过程需要ATP和尿嘧啶脱氧核苷酸
B.真核细胞中此过程发生的唯一场所是细胞核
C.b中(A+G)/(T+C)的比值一定与c中的相同
D.正常情况下a、d链应该进入不同的细胞中
27.具有A个碱基对的一个DNA分子片段,含有m个腺嘌呤,该片段第n次复制需要多少个游离的鸟嘌呤脱氧核苷酸
A. (2n-1)·(A-m) B.2n-1·(A-m) C. (2n-1)·(A/2-m) D.2n·(A/2-m)
28.将用15N标记的一个DNA分子放在含有14N的培养基中让其复制三次,则含有15N的DNA分子占全部DNA分子的比例和含有15N的DNA单链占全部DNA单链的比例依次是
A.1/4、1/16 B.1/4、1/8 C.1/2、1/4 D.1/8、1/8
29.下列关于核酸的叙述中,正确的是
A.DNA和RNA中的五碳糖相同 B.组成DNA与ATP的元素种类相同
C. T2噬菌体的遗传信息贮存在RNA中 D.单链DNA分子中嘌呤数等于嘧啶数
30.某研究人员模拟肺炎双球菌转化实验,进行了以下4个实验:
①S型菌的DNA+DNA酶 → 加入R型菌 → 注射入小鼠
②R型菌的DNA+DNA酶 → 加入S型菌 → 注射入小鼠
③R型菌+DNA酶 → 高温加热后冷却 → 加入S型菌的DNA → 注射入小鼠
④S型菌+DNA酶 → 高温加热后冷却 → 加入R型菌的DNA → 注射入小鼠
以上4个实验中小鼠存活的情况依次是
A.存活,存活,存活,死亡 B.存活,死亡,存活,死亡
C.死亡,死亡,存活,存活 D.存活,死亡,存活,存活
第Ⅱ卷(非选择题,共42分)
二、非选择题(满分为42分,本大题包括6个小题,31—34题所有学生都做,平行班只做第35题,(8)、(9)、(10)班只做第36题)
31.(6分)下图1是同一种生物体内有关细胞分裂的一组图像,图2是该生物一个细胞中的DNA含量随细胞分裂而变化的曲线图,据图回答:
(1)上图中含同源染色体的细胞有______,其中①细胞继续分裂可形成的细胞是_____
(2)可表示减数分裂某时期的细胞图是_________
(3)等位基因的分离与自由组合分发生在_________ 所示的细胞中
(4)图2中不含有染色单体的区间是_________④在图2中对应的区间位于_____段
32. (7分)科学家以大肠杆菌为实验对象,运用同位素示踪技术及密度梯度离心方法进行了DNA复制方式的探索实验,实验内容及结果见下表
组别 | 1组 | 2组 | 3组 | 4组 |
培养液中唯一氮源 | ||||
繁殖代数 | 多代 | 多代 | 一代 | 两代 |
培养产物 | A | B | B的子I代 | B的子II代 |
操作 | 提取DNA并离心 | |||
离心结果 |
仅为轻带 (/ ) |
仅为重带 (/ ) |
仅为中带(/) | 1/2轻带 (/ ) 1/2中带(/) |
请分析并回答:
(1)要得到DNA全部被15N标记的大肠杆菌B,必须经过___________代培养,且培养液中的__________是唯一氮源
(2)分析讨论:
①若子I代DNA的离心结果为“轻”和“重”两条密度带,则“重带”DNA来自于________,
据此可判断DNA分子的复制方式不是___________复制
②若将子I代DNA双链分开后再离心,其结果是___________(选填“能”或“不能”)
判断DNA的复制方式
③若在同等条件下将子II代继续培养,子n代DNA离心的结果是:密度带的数量为_____条,分别为_____________
33.(9分)下图为甲种遗传病(基因为A 、a )和乙种遗传病(基因为B 、b )的家系图其中一种遗传病基因位于常染色体上,另一种位于X染色体上请回答以下问题(概率用分数表示)
(1)甲种遗传病的遗传方式为_______________________
(2)乙种遗传病的遗传方式为_______________________
(3)III-2的基因型及其概率为______________________
(4)由于III-3 个体表现两种遗传病,其兄弟III-2 在结婚前找专家进行遗传咨询专家的答复是:正常女性人群中甲、乙两种遗传病基因携带者的概率分别为1 / 10000 和1 / 100; H 如果是男孩则表现甲、乙两种遗传病的概率分别是___________________,如果是女孩则表现甲、乙两种遗传病的概率分别是________________________;因此建议_______________________________
34.(8分)请你以“基因”为关键词构建一个概念图
置换题:(平行班只做第35题,(8)、(9)、(10)班只做第36题)
35.(12分)本题包括两个小题,每个小题6分
(1)2007年坎城影展国际影评人周最佳影片《XXY》讲述了一个15岁双性人的传奇故事,故事的主角同时拥有男女的性器官,你认为这种病是父母哪一方在减数分裂的哪个阶段出现异常引起的?
(2)“牝鸡司晨”是我国古代人民早就发现的性反转现象原来下过蛋的母鸡,以后却变成公鸡,长出公鸡的羽毛,发出公鸡样的啼声从遗传的物质基础和性别控制的角度,你怎样解释这种现象的可能原因?鸡是ZW型性别决定,公鸡的两条性染色体是同型的(ZZ),母鸡的两条性染色体是异型的(ZW)如果一只母鸡性反转成公鸡,这只公鸡与母鸡交配,后代的性别会是怎样的?(用杂交实验的遗传图解表示即可,要求写出配子)
36.(12分)已知果蝇刚毛和截毛这对相对性状由X和Y染色体上一对等位基因控制,刚毛基因(B)对截毛基因(b)为显性现有基因型分别为XBXB、XBYB、XbXb和XbYb的四种果蝇
(1)根据需要从上述四种果蝇中选择亲本,通过两代杂交,使最终获得的后代果蝇中,雄性全部表现为截毛,雌性全部表现为刚毛,则第一代杂交亲本中,雄性的基因型是_________,雌性的基因型是_________;第二代杂交亲本中,雄性的基因型是_________,雌性的基因型是_________,最终获得的后代中,截毛雄蝇的基因型是_________,刚毛雌蝇的基因型是_________
(2)根据需要从上述四种果蝇中选择亲本,通过两代杂交,使最终获得的后代果蝇中,雌性全部表现为截毛,雄性全部表现为刚毛,应如何进行实验?(用杂交实验的遗传图解表示即可,不用写出配子)
湖北省黄冈中学2010年春季高一生物期末考试参考答案
一、选择题
题号 | 1 | 2 | 3 | 4 | 5 | 6 | 7 | 8 | 9 | 10 | 11 | 12 | 13 | 14 | 15 |
答案 | D | C | B | B | B | D | A | D | C | B | D | C | B | B | C |
题号 | 16 | 17 | 18 | 19 | 20 | 21 | 22 | 23 | 24 | 25 | 26 | 27 | 28 | 29 | 30 |
答案 | C | D | A | B | C | B | C | C | D | D | D | B | B | B | D |
二、非选择题
31.(6分)(1)①②③⑤ 体细胞 (2)②④⑤(3)② (4)AB和GH(FH) EF
32.(7分)(1)多 15NH4Cl (2)B 半保留 不能 两 轻带和中带
33.(9分)(l)常染色体隐性遗传 (2)伴X染色体隐性遗传
(3) AAXBY , 1 / 3 或AaXBY , 2/3
(4) 1 / 60000和1 / 200 1 / 60000和0 优先选择生育女孩
34.(8分)略
35.(12分)
(1)可能是父方在减数分裂第一次分裂中,X染色体和Y染色体没有分开,产生了含有XY的精子;也可能是母方在减数分裂第一次分裂或者减数分裂第二次分裂中,两条X染色体没有分开,产生了含有XX的卵细胞
(2)性别和其他性状类似,也是受遗传物质和环境共同影响的,性反转现象可能是某种环境因素,使性腺出现反转现象的缘故
36.(12分)
(1) XbYb XBXB XBYb XbXb XbYb XBXb
(2) XbXb × XBYB
截毛雌蝇 ↓ 刚毛雄蝇
F1 XbYB × XbXb
刚毛雄蝇 ↓ 截毛雌蝇
XbXb XbYB
截毛雌蝇 刚毛雄蝇
湖北省黄冈中学2015届高三上学期期中考试生物试题: 这是一份湖北省黄冈中学2015届高三上学期期中考试生物试题,共10页。试卷主要包含了非选择题等内容,欢迎下载使用。
湖北省黄冈中学2014-2015学年高二下学期期中考试生物试题: 这是一份湖北省黄冈中学2014-2015学年高二下学期期中考试生物试题,共15页。试卷主要包含了如图所示,由1分子磷酸,下列选项的叙述正确的是等内容,欢迎下载使用。
湖北省黄冈中学2014-2015学年高二上学期期中考试生物试题: 这是一份湖北省黄冈中学2014-2015学年高二上学期期中考试生物试题,共10页。试卷主要包含了下列性状中,不属于相对性状的是,下列叙述正确的是等内容,欢迎下载使用。

