


【生物】湖北省黄冈市黄梅国际育才高级中学2019-2020学年高二上学期期中考试试题
展开湖北省黄冈市黄梅国际育才高级中学2019-2020学年
高二上学期期中考试试题
第I卷(选择题)
一、单选题
1.下列有关内环境与稳态的叙述,正确的是( )
A.血浆中酸碱平衡的维持不需要器官、系统的参与
B.人体内组织液是所有细胞直接生活的环境
C内环境中的血浆、淋巴、组织液等成分稳定时机体达到稳态
D.反馈调节在稳态维持中具有重要作用
2.如图表示人体中部分体液之间的关系,则下列叙述不正确的是
A.细胞内液含量多余细胞外液
B.乙表示组织液,丁表示细胞内液
C.T细胞、B细胞可以存在于甲和丙中
D.丁中O2浓度不可能比甲中的高
3.下表是人体细胞外液和细胞内液的物质组成和含量的测定数据。相关叙述不正确的是
A.④属于细胞内液,因为其含有较多的蛋白质、K+等
B.②属于血浆,③属于组织液,营养不良将导致③增多
C.③与④的成分存在差异的主要原因是细胞膜的选择透过性
D.肝细胞中的CO2从产生场所扩散到②至少需穿过6层磷脂分子层
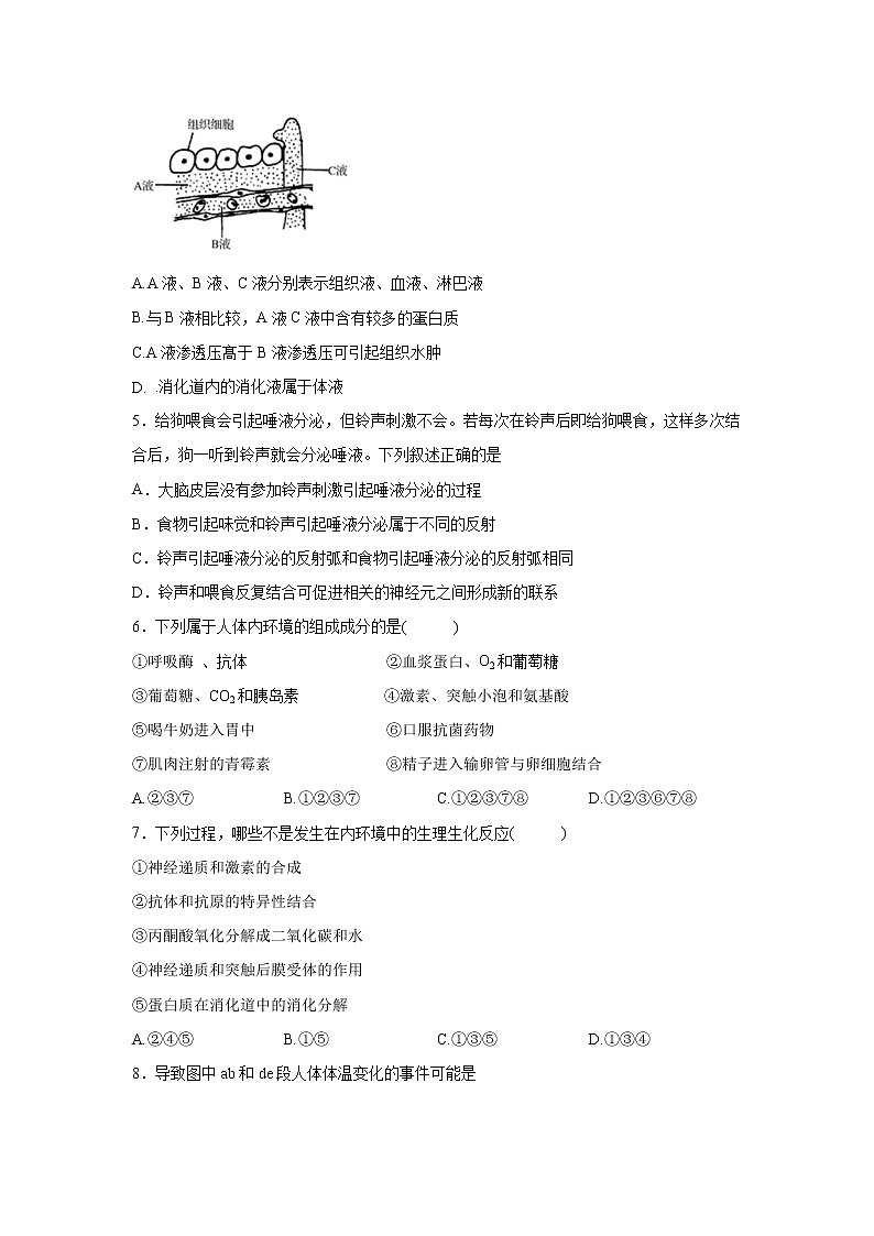
4.下图是某组织局部结构模式图,A液、B液、C液共同组成内环境。下列相关叙述正确的是
A.A液、B液、C液分别表示组织液、血液、淋巴液
B.与B液相比较,A液C液中含有较多的蛋白质
C.A液渗透压髙于B液渗透压可引起组织水肿
- .消化道内的消化液属于体液
5.给狗喂食会引起唾液分泌,但铃声刺激不会。若每次在铃声后即给狗喂食,这样多次结合后,狗一听到铃声就会分泌唾液。下列叙述正确的是
A.大脑皮层没有参加铃声刺激引起唾液分泌的过程
B.食物引起味觉和铃声引起唾液分泌属于不同的反射
C.铃声引起唾液分泌的反射弧和食物引起唾液分泌的反射弧相同
D.铃声和喂食反复结合可促进相关的神经元之间形成新的联系
6.下列属于人体内环境的组成成分的是( )
①呼吸酶 、抗体 ②血浆蛋白、O2和葡萄糖
③葡萄糖、CO2和胰岛素 ④激素、突触小泡和氨基酸
⑤喝牛奶进入胃中 ⑥口服抗菌药物
⑦肌肉注射的青霉素 ⑧精子进入输卵管与卵细胞结合
A.②③⑦ B.①②③⑦ C.①②③⑦⑧ D.①②③⑥⑦⑧
7.下列过程,哪些不是发生在内环境中的生理生化反应( )
①神经递质和激素的合成
②抗体和抗原的特异性结合
③丙酮酸氧化分解成二氧化碳和水
④神经递质和突触后膜受体的作用
⑤蛋白质在消化道中的消化分解
A.②④⑤ B.①⑤ C.①③⑤ D.①③④
8.导致图中ab和de段人体体温变化的事件可能是
A.非自主颤栗和发热 B.骨骼肌收缩和排尿
C.吹电风扇和剧烈运动 D.寒冷环境和汗液分泌增加
9.图显示恐惧反射的建立过程。将建立反射后的小鼠放回反射箱时,小鼠体内不会发生的是
A.代谢减慢 B.血糖升高
C.呼吸加速 D.心跳加快
10.渐冻人是指肌萎缩侧索硬化,也叫运动神经元病。它是上运动神经元和下运动神经元损伤之后,导致包括四肢、躯干、胸部、腹部等肌肉逐渐无力和萎缩。如图为渐冻人的某反射弧,下列有关叙述正确的是( )
A.若刺激III处,在③处可以检测到神经递质的释放
B.若以针刺S,渐冻人无法感觉到疼痛
C.若刺激II处,渐冻人的M发生轻微收缩,则该过程可以称为反射
D.若刺激I处,则在Ⅲ处可以检测到动作电位
11.下列关于动物体内激素、神经递质和抗体的叙述,正确的是( )
A.每种激素只能运输到并作用于一种靶器官或靶细胞
B.抗体是由浆细胞或记忆细胞产生的,具有特异性
C.神经递质作用于突触后膜,可引起突触后神经元兴奋或抑制
D.各种激素和神经递质与相应受体的结合、抗体与抗原的作用都发生在内环境中
12.如图是表示人体和人体细胞内某些信息的传递机制的模式图。下列有关叙述中不正确的是( )
A.若该图表示细胞内遗传信息的表达过程,则e过程发生于核糖体中
B.若该图中的a为大脑皮层、b为脊髓、c为膀胱,则即使失去a的控制,排尿反射也能完成
C若该图中a为下丘脑,b为垂体后叶,c为肾小管和集合管,则d和e为同一物质
D..若图表示内环境中成分的单方向联系,a为组织液,则b为血浆,c为淋巴液
13.下列各图箭头表示兴奋在神经元之间或神经纤维上的传导方向,其中不正确的是( )
A. B. C. D.
14.正常人体处于0℃和30℃的环境中均能维持体温恒定。处于0℃的环境中时,产热为a1,散热为b1;处于30℃的环境中时,产热为a,散热为b2。下列关于体温调节的叙述,错误的是( )
A.a1=b1,a2=b2
B.a1>a2,b1<b2
C.从30℃进入0℃的环境中,皮肤内毛细血管收缩,使机体减少散热
D.从30℃进入0℃的环境中,甲状腺激素分泌增加,使机体增加产热
15.下列有关人体内激素的叙述,错误的是( )
A.饥饿时,胰高血糖素水平升高,维持血糖平衡,说明激素可促进糖原分解
B.进食后,胰岛素水平升高,其既可加速糖原合成,也可抑制脂质转化为糖类
C.运动时,肾上腺素水平升高,可使心率加快,说明激素可显著提高ATP含量
D.饮用一定量的生理盐水后,细胞外液渗透压不变,下丘脑分泌的抗利尿激素也不变
16.吃饭后,人体内血糖、胰岛素、胰高血糖素三者之间的相对变化关系如图,下列选项能与曲线①②③对应正确的是( )
A.血糖浓度、胰岛素、胰高血糖素
B.血糖浓度、胰高血糖素、胰岛素
C.胰高血糖素、血糖浓度、胰岛素
D.胰岛素、胰高血糖素、血糖浓度
17.关于人脑各部分对生命活动的调节,错误的叙述是
A.大脑皮层有许多调节机体活动的高级中枢
B.小脑有维持身体平衡功能
C.脑干内有体温调节等低等中枢
D.下丘脑中有渗透压感受器
18.下列对体液调节的描述中,正确的是( )
①激素能使靶细胞原有的生理活动发生变化②并不是所有动物都能进行体液调节③激素调节的启动较慢、持续时间较长④激素调控迅速而精确,反应时间短
A.①② B.①③ C.②④ D.②③
19.如图是甲状腺激素分泌的调节示意图,下列正确的是( )
A.甲状腺激素作用的靶器官是下丘脑和垂体
B.甲状腺激素含量增加到一定程度时,过程①起促进作用,过程②起抑制作用
C.寒冷刺激时,TRH分泌增多,TSH分泌减少
D.甲状腺激素分泌过程存在分级调节和反馈调节
20.下列关于生命活动调节的叙述,正确的是( )
A.激素和酶都具有高效性,在非细胞条件下也能发挥作用
B.激素和抗体都具有特异性,只能作用于特定的靶细胞
C.血液中未参与免疫反应的淋巴细胞都是记忆细胞
D.与激素调节相比,神经调节定位准确反应迅速
21.下面关于下丘脑功能的叙述,正确的选项有( )
①大量出汗后,体液渗透压增大,肾小管对水的重吸收作用加强
②寒冷刺激使下丘脑分泌促甲状腺激素,促进甲状腺的活动来调节体温
③下丘脑是体温感觉调节的高级中枢,调节机体产热和散热的动态平衡
④下丘脑某一区域通过有关神经的作用,可以促进肾上腺和胰岛A细胞的分泌活动
⑤内环境渗透压的升高,使下丘脑某一部位产生的神经冲动传至大脑皮层产生渴觉
⑥下丘脑具有渗透压感受器的功能,同时能够间接调节血糖平衡的功能
A.二项 B.三项 C.四项 D.五项
22.骆驼被誉为“沙漠之舟”,据说在沙漠中可以17天甚至更长时间不用饮水。如图为其平衡调节机理,请据图判断A、B、C依次是
A.抗利尿激素、渴觉中枢、肾小管和集合管
B.渴觉中枢、抗利尿激素、肾小管和集合管
C.抗利尿激素、肾小管和集合管、渴觉中枢
D.渴觉中枢、肾小管和集合管、抗利尿激素
23.下列有关动物水盐平衡调节的叙述,错误的是( )
A.细胞外液渗透压的改变可影响垂体释放抗利尿激素的量
B.肾小管通过主动运输吸收水的过程受抗利尿激素的调节
C.摄盐过多后饮水量的增加有利于维持细胞外液渗透压相对恒定
D.饮水增加导致尿生成增加有利于维持细胞外液渗透压相对恒定
24.如图是特异性免疫的部分过程模式图,相关叙述正确的是( )
A.图中物质Ⅰ和物质Ⅱ都能与病菌特异性结合
B.病菌被细胞A特异性识别并处理后会暴露出它特有的抗原
C.与细胞C相比,细胞D含特有的与分泌物质Ⅱ相关的细胞器
D.细胞A和B在体液免疫和细胞免疫中都发挥作用
25.下列关于艾滋病的叙述,正确的是
A.艾滋病是一种可通过体液传播的疾病
B.HIV只感染人体的辅助性T淋巴细胞
C.HIV感染者的免疫功能严重衰退而出现痴呆
D.HIV可通过蚊子叮咬等途径传播
26.“柯萨奇”病毒可引起“胃肠感冒”,患者常出现呕吐和发热等症状.叙述正确的是
A.病毒进入胃部后引起胃体肌肉收缩属于条件反射
B.T细胞、B细胞、浆细胞和效应T细胞都能特异性识别该病毒
C.机体消灭“柯萨奇”病毒体现了免疫系统的监控和清除功能
D.机体发热说明下丘脑的体温调节能力是有限的
27.如图为人的淋巴细胞的免疫应答图解,请分析判断下列说法中正确的是
A.上图为细胞免疫过程
B.细胞②可以不经由细胞①处理而直接特异性识别抗原
C.细胞①将抗原吞噬处理后,释放淋巴因子作用于细胞②
D.细胞③的表面除了特异性结合抗原的受体,还有其他信息分子受体
28.溶菌酶是存在于体液、眼泪等中的酶,有杀菌功能,整个分子大致呈球形,故称为球蛋白(如下图)。下列关于溶菌酶的说法,全错的一组是( )
①溶菌酶从细胞进入泪液不穿过磷脂双分子层
②溶菌酶是由两条多肽链共同组成的
③双缩脲试剂5%NaOH溶液与1%CuSO4溶液等体积混合后与溶菌酶反应呈紫色
④溶菌酶的空间结构与其功能密切相关
⑤溶菌酶的杀菌作用属于特异性免疫
A.②③⑤ B.①②⑤ C.②③④ D.①②④
29.如图是免疫调节过程的部分模式图,下列相关叙述正确的是( )
A.类似于物质I、Ⅱ及溶菌酶等这样的免疫活性物质,仅由淋巴细胞合成分泌
B.细胞④可识别病菌,并使其裂解死亡
C.细胞③的活化往往需要抗原的刺激和细胞②的协助
D.物质Ⅱ攻击自身细胞会引起免疫缺陷病
30.下列关于植物激素调节的说法,正确的是
A.不同浓度的生长素对植物生长产生的效果可能相同,体现了生长素作用的两重性
B.赤霉菌产生的赤霉素会使水稻得恶苗病,体现了植物激素有促进细胞伸长的作用
C.“探究生长素类似物促进插条生根的最适浓度”实验通过预实验摸索适宜浓度范围
D.植物生长过程中与植物生长有关的激素发挥作用,衰老时脱落酸、乙烯才可发挥作用
31.油菜素内酯广泛存在于油菜的花粉、种子、茎和叶等器官中,有促进植物的营养体生长和促进受精的作用。下列与油菜素内酯相关的叙述,错误的是
A.在促进植物的营养体生长时,油菜素内酯与生长素存在协同关系
B.人工合成的油菜素内酯是一种植物激素,对植物的生命活动有显著影响
C.油菜素内酯通过与相关细胞受体结合的方式实现了信息的传递
D.油菜素内酯与其它植物激素一起相互作用,共同完成对生命活动的调节
32.下列关于植物激素调节的叙述,错误的是( )
A.秋天落叶中脱落酸的合成量增加既受基因调控也受环境影响
B.生长素不直接参与细胞代谢只能给细胞传达促进生长的信息
C.单侧光能影响生长素的横向运输但不影响生长素的极性运输
D.生长素和乙烯对植物侧芽细胞的伸长都起着一定的调节作用
33.下列有关植物激素的叙述正确的有几项( )
①生长素有促进果实发育的作用,乙烯有促进果实成熟的作用
②生长素在植物体内分布广泛,乙烯仅存在于果实中
③喷洒高浓度生长素的类似物可以疏花疏果
④若从某被子植物根尖和幼嫩种子中提取生长素,理想选材应是根尖
⑤切除顶芽,切口涂以高浓度生长素,侧芽生长受抑制
⑥脱落酸主要作用是抑制细胞分裂,促进叶和果实的衰老和脱落
A.二项 B.三项 C.四项 D.五项
34.下列有关种群与群落的叙述,错误的是
A.食性相同的异种鸟类分布在树林的不同位置能有效减小种间斗争
B.决定种群密度大小的最直接因素是出生率和死亡率、迁入率和迁出率
C.导致群落中不同种群垂直分布差异的因素包括地形、土壤盐碱度和光照强度等
- 区别不同群落的重要特征是物种组成
35.一块弃耕田经几年后,形成了杂草地。下面有关该过程叙述正确的是
A.此过程属于次生演替,杂草地最终一定能演替成为森林
B.动植物在杂草地中都有分层现象,群落没有垂直结构
C.此过程属于次生演替,人类的活动不能改变其演替的方向
D.研究该草地群落,首先要分析群落的物种组成
36.有关生物研究中调查方法的叙述,错误的是
A.调查动物种群密度只能利用标志重捕法
B.调查植物种群密度常用的取样方法有五点取样法、等距取样法
C.调查酵母菌种群数量变化时,计数需要借助于显微镜
D.调查土壤小动物丰富度常用记名计算法、目测估计法进行统计
37.对生物群落结构的叙述,错误的是( )
A.植物的垂直结构为动物创造了多种多样的栖息空间和食物条件
B.植物的垂直结构主要与对光的利用有关
C.在水平方向上,同一地段上种群密度也会有差别
D.某山竹林里的成年竹、幼年竹和竹笋构成了该群落的垂直结构
38.下列概念与现象(或事件)的关联,不正确的是( )
A.迁入率——一周内飞入某区域内的飞蝗占该区域飞蝗总数的60%
B.竞争——由于百灵的排挤,云雀让出已占据的领域
C.物种丰富度——调查池塘中鲫鱼的数量
D.演替——一座倒塌的寺院儿年后淹没在杂草和灌木丛中
39.建立数学模型是生态学研究的重要方法,如图坐标系中的曲线可表示生态学中相关研究对象的变化规律,以下描述最准确的是( )
A.1和2可分别表示某增长型种群的死亡率和出生率随种群数量的变化
B.若X和Y分别表示年龄和数量,则2表示的年龄组成为稳定型
C.2可以表示“S”型增长的种群在一定时间范围内的增长曲线
D.1可表示群落初生演替至森林的过程中生态系统恢复力稳定性随时间的变化
40.早在宋代,我国就掌握了四大家鱼的混养技术。图表示某池塘中四大家鱼及其食物的分布,下列相关分析正确的是
A.四大家鱼在池塘中的分布体现群落的水平结构 B.池塘中的四大家鱼共同构成池塘生物群落
C.四大家鱼相互之间都存在竞争关系
D.若浮游动物大量死亡,鲢鱼数量在一段时期内会增加
第II卷(非选择题)
二、非选择题
41.下图表示人体内环境的局部示意图,图中①④⑥代表液体成分,②③⑤代表结构,AB箭头代表血流方向。
(1)⑤处细胞直接生活的内环境是____(填数字)。图中液体中含量最多的是_____(填数字)。
(2)若图为肌肉组织,则一次性进食较多的糖之后,A、B端葡萄糖浓度为A_____B(填“大于”、“小于”或“等于”),二氧化碳浓度为A_____B(填“大于”、“小于”或“等于”)。
(3)一般情况下,④中渗透压主要与______的含量有关,④与⑥成分上的主要区别是 ________。
(4)人体血浆的pH值稳定在_______。
(5)目前普遍认为,机体维持稳态的主要调节机制是___________。
42.下图为某人在饥饿时参加冰桶挑战其体内的一些生理变化过程示意图(图中①~④为激素,A、B、C、D表示器官、组织或细胞)。请据图回答下列问题:
(1)参加冰桶挑战的人在被冰水浇湿后,感受器兴奋,神经元的细胞膜外发生的电位变化_______,兴奋沿______传导,传至位于______的体温调节中枢,调节体温恒定。产生冷觉的A表示________。
(2)全身冰水浇湿后,下丘脑会分泌①,①促使B分泌②,②促使甲状腺分泌③,该过程中①表示_____,B表示___,该过程体现了激素调节中的___调节;当③增加到一定程度后可以抑制下丘脑和B分泌①和②,该过程体现了激素调节中的___调节。
(3)饥寒交迫时,_____细胞分泌的④____ (填激素名称)含量增加,④的主要生理功能是__________,以维持血糖含量的相对稳定。与此同时,肾上腺髓质对肾上腺素的分泌量也增加,说明二者在调节血糖平衡的过程中表现为_____作用。
43.人体内环境稳态的维持是神经、体液、免疫共同调节的结果。回答下列问题:
(1)观察图甲并结合所学知识分析,人体调节免疫功能的信号分子有__________。科学研究表明:长期的焦虑、紧张等会导致机体T淋巴细胞活性下降,使机体不能有效地消灭感染的病毒和癌变的细胞,从而影响了免疫系统的_______________________功能;另一方面,T淋巴细胞活性下降还会导致_________________的分泌量减少,影响了B细胞增殖分化成浆细胞的过程,间接引起机体生成抗体的能力降低,使人体的免疫功能减弱。
(2)效应T细胞发挥免疫作用的原理如图乙,其中FasL蛋白又称死亡因子,其基因只在效应T细胞内表达,Fas蛋白又称死亡因子受体,其基因可在各种细胞内表达。人们推测,精神因素引起T细胞活性下降的原因之一是由于在T细胞分化为效应T细胞过程中______________基因的表达受到了影响,从而降低了效应T细胞对__________________能力。当HIV刚进人体内感染T细胞时,表明其突破了人体的第_____________道防线,而在被HIV感染的T细胞中______________基因表达增强,从而使该T细胞成为相应效应T细胞攻击的靶细胞,使人体最终丧失了几乎全部免疫力。
(3)图丙表示神经系统调节免疫的反射弧中的一个突触结构。乙酰胆碱(Ach)受体的离子通道既允许Na+通过,也允许k+通过,当突触前膜释放的乙酰胆碱(Ach)作用于突触后膜受体时,则突触后膜两侧离子移动情况是________________,引起突触后膜兴奋。
(4)为研究Ca2+对神经冲动的产生以及神经元之间的兴奋传递是否必需,研究者做了以下两个实验:
①利用水母荧光蛋白标记突触前神经元,直接观察到当兴奋传递到突触小体时先出现Ca2+内流,之后引发_______________定向移动,释放神经递质。
②将能迅速结合Ca2+的药物BAPTA注入突触小体内,同时电刺激突触前神经元,若________________,则说明Ca2+不影响突触前神经元产生神经冲动,但对于神经元之间兴奋的传递是必需的。
44.请回答下列与生长素有关的问题。
(1)从图甲中可以看出,对茎促进最合适的生长素浓度,对根表现为________,说明生长素的作用特点为________________。
(2)为研究生长素(IAA)与脱落酸(ABA)的运输特点,用放射性同位素14C标记IAA和ABA开展如图所示的实验若图中AB为茎尖切段,琼脂块①和②中出现较强放射性的是____(填序号);琼脂块③和④中均出现了较强放射性,说明ABA在茎尖的运输________(填“是”或“不是”)极性运输。若先用某种抑制剂(不破坏IAA、不影响细胞呼吸)处理茎尖切段,再重复上述实验,结果琼脂块①和②中放射性强度相近,该抑制剂的作用机理可能是_______。若图中AB为成熟茎切段,琼脂块①②③④均出现较强放射性,说明IAA在成熟茎切段中的运输________(填“是”或“不是”)极性运输。
(3)适宜的激素水平是植物正常生长的保证。黄豆芽伸长胚轴的提取液,加入IAA溶液中可显著降解IAA,但提取液沸水浴处理冷却后,不再降解IAA,说明已伸长胚轴中含有__________________。研究已证实光也有降解IAA的作用。这两条IAA降解途径,对于种子破土出芽后的健壮生长________(填“有利”“不利”或“无影响”)。
45.某野外调查小组在我国东部地区对东部群落进行深入调查,获得下面有关信息资料,请分析回答:
(1)调查获得了树林中物种数与样方面积的关系图如图1,调查该森林物种数的样方面积最好是_____m2。如果要调查动物种群的密度一般采用_________,若被标记的动物中有少量个体死亡,则导致调查结果 _____ (填偏高或偏低)。
(2)科研人员对海洋某种食用生物进行研究,得出了与种群密度相关的出生率和死亡率的变化,如图2所示,在种群密度为________点时,表示种群的环境所允许的最大值(K值);图中既要获得最大捕获量,又要使该动物资源的更新能力处于较高水平,应使该动物群体的数量保持在图中________点所代表的水平上。
(3)图3是调查小组从当地主管部门获得的某一种群数量变化图。据此分析,在第1-5年间,种群增长模型呈______曲线;15-20年间,种群的年龄组成均为________
参考答案
一.选择题共50分(1--20题每题一分,21-40题每题1.5分)
1.D 2.D 3.D 4.C 5.D 6.A 7.C 8.C 9.A 10.A
11.C 12、D 13.C 14.B 15.C 16.A 17.C 18.B 19.D 20.D
21.C 22.B 23.B 24.D 25.A 26.D 27.D 28.A 29.C 30.C
31.B32.B 33.C 34.C 35.D 36.A 37.D 38.C 39.C 40.D
二.非选择题共50分(出标注以外,每空一分)
41.(8分)④⑥ ⑦ 大于 小于 蛋白质和无机盐 ④中含有较多的蛋白质 7.35-7.45 神经-体液-免疫
42.(12分)由正电位变为负电位 传入神经 下丘脑 大脑皮层 促甲状腺激素释放激素(TRH) 垂体 分级 (负)反馈 胰岛A 胰高血糖素 促进肝糖原的分解,促进脂肪等非糖物质转化为葡萄糖,进而升高血糖 协同
43.(13分)激素、神经递质、淋巴因子 (2分) 防卫、监控与清除(2分) 淋巴因子 FasL 靶细胞的识别和结合(或裂解) 第一、二 Fas Na+内流 突触小泡 (突触前神经元)动作电位(或兴奋或神经冲动)无改变,神经递质释放量减少(或为0)(2分)
44(10分)抑制作用 不同植物器官对生长素的敏感性不同(2分) ① 不是
抑制剂与运输IAA的载体结合(2分) 不是 IAA氧化(降解)酶 有利
45.(7分)S0 标志重捕法 偏高 D B J型 衰退型