2022-2023学年安徽省合肥第八中学等十校联盟高二下学期期中考试历史PDF版含答案
展开2022-2023学年安徽省合肥一中等省十校联考高二下学期中考试历史试题含解析: 这是一份2022-2023学年安徽省合肥一中等省十校联考高二下学期中考试历史试题含解析,共19页。试卷主要包含了 答题前,考生务必用直径0,本卷命题范围, 《新唐书·食货志》记载, 斯大林在谈到新经济政策时说等内容,欢迎下载使用。
2022-2023学年安徽省省十联考高二下学期中考试历史试题PDF版含答案: 这是一份2022-2023学年安徽省省十联考高二下学期中考试历史试题PDF版含答案,文件包含高二期中历史pdf、高二下期中联考-历史DApdf等2份试卷配套教学资源,其中试卷共8页, 欢迎下载使用。
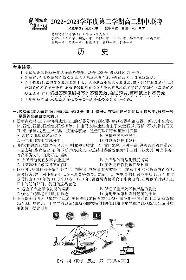
安徽省十校联考2022-2023学年高二历史下学期中考试试题(Word版附解析): 这是一份安徽省十校联考2022-2023学年高二历史下学期中考试试题(Word版附解析),共16页。试卷主要包含了 答题前,考生务必用直径0,本卷命题范围, 《新唐书·食货志》记载, 斯大林在谈到新经济政策时说等内容,欢迎下载使用。

