



安徽省合肥市皖豫联盟2022-2023学年高二下学期期中考试历史试题
展开
这是一份安徽省合肥市皖豫联盟2022-2023学年高二下学期期中考试历史试题,文件包含卓越县中联盟高二下期中历史试卷docx、卓越县中联盟高二下期中历史答案docx等2份试卷配套教学资源,其中试卷共9页, 欢迎下载使用。
参考答案:1.A 2.C 3.D 4.C 5.C6.C 7.B 8.B 9.C 10.A11.A 12.C 13.B 14.C 15.A 16.C 17.(1)法国:市镇拥有较大自治权;普通民众没有治理权;对外自治,对内集权。(6分)(2)中国:受到西方思想的影响,市民权利意识提高;清政府面临统治危机,推行“新政”;工商业的发展。(6分)18.(1)不同:更加注重预防;惠及广大人民群众;体系化、法制化;政策延续不断完善。(8分)(2) 意义:改变了旧中国卫生事业落后的局面;保障了广大人民的身体健康(提高了国民的身体素质);有助于社会稳定和经济发展。(6分)19.(1)理念:因地制宜;强调实用性(注重防水防火);注重艺术性(美感)。(6分)(2)原因:徽商实力雄厚(或商品经济繁荣);儒家思想强调伦理教化;宗法观念浓厚;重农抑商的影响;科举制的推动。(任意4点,8分)20.示例论题:经济文化交流促进中西方社会生活的丰富阐述:西汉时期,中西方通过丝绸之路进行经济文化交流,印度的黄瓜、地中海的香菜、西亚北非的蚕豆传入我国,同时我国手工工业技术、丝绸技术逐渐向外传播,促进了这时期中西方国家饮食习惯和社会生活结构的变化;新航路开辟打破了世界各地相对隔绝、封闭的状态,加强了世界各地之间的联系,美洲的烟草、玉米、马铃薯、花生等传到欧洲、亚洲和非洲,中国茶叶大量销售到西方,这促进中西方饮食结构的改变;鸦片战争后,西方国家加强对中国的侵略,客观上加强了联系,西式服装、饮食和婚礼在一些城市流行,促进中国社会结构和饮食习惯的改变。综上所述,古今中外,中西方经济文化交流频繁,促进各国社会结构和饮食习惯的变化。(12分)
相关试卷
这是一份皖豫联盟2023-2024学年高二上学期期中考试历史试题,共7页。
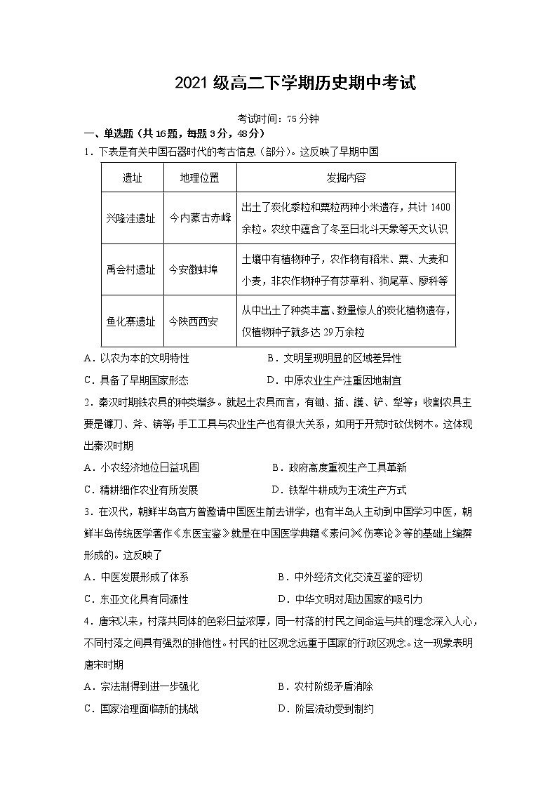
这是一份2022-2023学年安徽省合肥市第六中学等皖豫联盟高二第二学期期中考试历史试题含解析,共17页。试卷主要包含了 秦汉时期铁农具的种类增多等内容,欢迎下载使用。
这是一份2022-2023学年安徽省合肥市皖豫联盟高二(下)期中历史试卷(含解析),共16页。试卷主要包含了单选题,材料解析题等内容,欢迎下载使用。
