- 新教材2023年高中生物第4章细胞的物质输入和输出第1节被动运输夯基提能作业新人教版必修1 试卷 0 次下载
- 新教材2023年高中生物第4章细胞的物质输入和输出第2节主动运输与胞吞胞吐夯基提能作业新人教版必修1 试卷 0 次下载
- 新教材2023年高中生物第5章细胞的能量供应和利用第1节降低化学反应活化能的酶第1课时酶的作用和本质夯基提能作业新人教版必修1 试卷 0 次下载
- 新教材2023年高中生物第5章细胞的能量供应和利用第1节降低化学反应活化能的酶第2课时酶的特性夯基提能作业新人教版必修1 试卷 0 次下载
- 新教材2023年高中生物第5章细胞的能量供应和利用第2节细胞的能量“货币”ATP夯基提能作业新人教版必修1 试卷 0 次下载
新教材2023年高中生物单元素养等级测评5新人教版必修1
展开单元素养等级测评(五)
一、单项选择题(共15小题,每小题2分,共30分)
1.(2021·河南洛阳高三期中)研究表明,激活某种蛋白激酶PKR,可诱导被病毒感染的细胞发生凋亡。下列叙述错误的是( C )
A.上述被病毒感染的细胞凋亡后其功能不能恢复
B.上述被病毒感染细胞的凋亡是程序性死亡
C.上述被病毒感染细胞的凋亡过程受基因控制但不受环境影响
D.PKR激活剂可作为潜在的抗病毒药物加以研究
解析:被病毒感染的细胞凋亡后,丧失其功能且不可恢复,A正确;细胞凋亡是由基因决定的细胞自动结束生命的过程,是程序性死亡,上述被病毒感染细胞的凋亡是受基因控制的程序性死亡,B正确;细胞凋亡是由基因决定的细胞自动结束生命的过程,受基因控制,也受环境影响,C错误;由题意可知,激活蛋白激酶PKR,可诱导被病毒感染的细胞发生凋亡,从而使病毒失去繁殖的基础,故PKR激活剂可作为潜在的抗病毒药物加以研究,D正确。故选C。
2.(2022·湖北黄冈模拟)下列关于细胞生命历程的说法正确的是( D )
A.植物细胞不能进行无丝分裂
B.干细胞是未经分化的具有分裂能力的细胞
C.衰老细胞内染色质收缩不会影响基因的表达
D.神经细胞被病毒侵染后,因病毒大量增殖导致的细胞裂解死亡不属于细胞凋亡
解析:植物细胞也能进行无丝分裂,A错误;干细胞也可能是经过分化的细胞,B错误;衰老细胞内染色质收缩会影响基因的表达,C错误;神经细胞被病毒侵染后,因病毒大量增殖导致的细胞裂解死亡属于细胞坏死,D正确。
3.(2021·湖北黄石市高一期末)下列实验材料最适宜观察有丝分裂的是( B )
A.植物的叶肉细胞
B.马蛔虫受精卵细胞
C.洋葱根尖成熟区细胞
D.蛙的红细胞
解析:植物的叶肉细胞高度分化,不能进行细胞分裂,A不符合题意;马蛔虫受精卵细胞可以进行有丝分裂,B符合题意;洋葱根尖成熟区细胞高度分化,不能进行细胞分裂,C不符合题意;蛙的红细胞不能进行有丝分裂,D不符合题意。故选B。
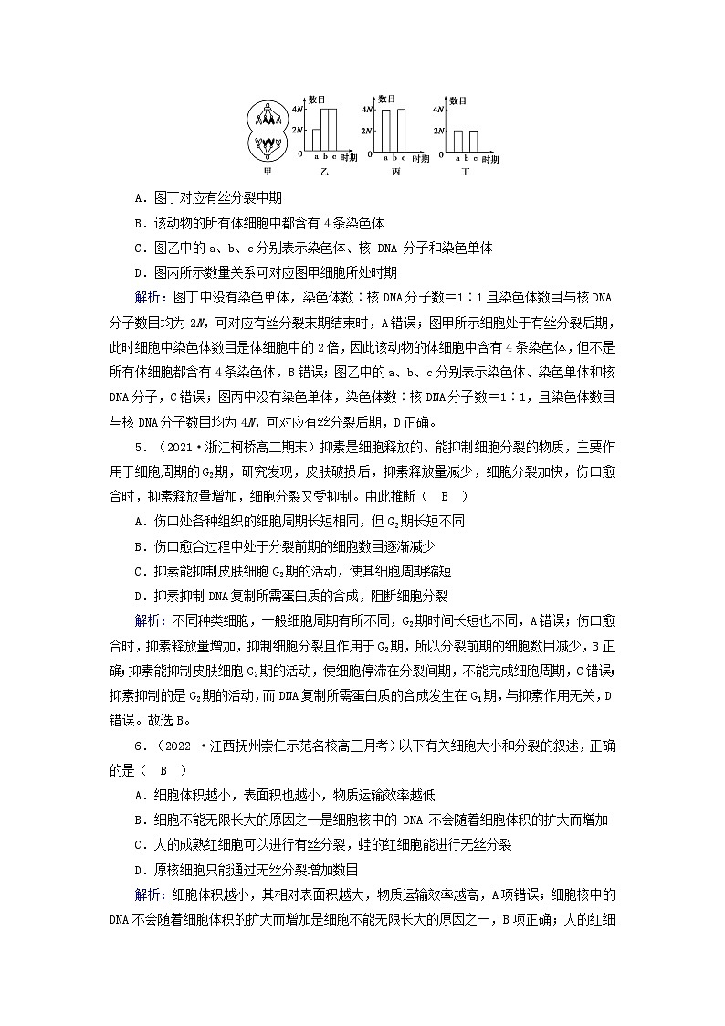
4.(2022·江苏连云港期末)图甲表示某动物体细胞有丝分裂某时期图像,图乙、丙、丁分别是对该动物细胞有丝分裂不同时期染色体数、染色单体数和核 DNA 分子数的统计(图乙、丙、丁中a、b、c表示的含义相同)。下列有关叙述正确的是( D )
A.图丁对应有丝分裂中期
B.该动物的所有体细胞中都含有4条染色体
C.图乙中的a、b、c分别表示染色体、核 DNA 分子和染色单体
D.图丙所示数量关系可对应图甲细胞所处时期
解析:图丁中没有染色单体,染色体数∶核DNA分子数=1∶1且染色体数目与核DNA分子数目均为2N,可对应有丝分裂末期结束时,A错误;图甲所示细胞处于有丝分裂后期,此时细胞中染色体数目是体细胞中的2倍,因此该动物的体细胞中含有4条染色体,但不是所有体细胞都含有4条染色体,B错误;图乙中的a、b、c分别表示染色体、染色单体和核 DNA分子,C错误;图丙中没有染色单体,染色体数∶核DNA分子数=1∶1,且染色体数目与核DNA分子数目均为4N,可对应有丝分裂后期,D正确。
5.(2021·浙江柯桥高二期末)抑素是细胞释放的、能抑制细胞分裂的物质,主要作用于细胞周期的G2期,研究发现,皮肤破损后,抑素释放量减少,细胞分裂加快,伤口愈合时,抑素释放量增加,细胞分裂又受抑制。由此推断( B )
A.伤口处各种组织的细胞周期长短相同,但G2期长短不同
B.伤口愈合过程中处于分裂前期的细胞数目逐渐减少
C.抑素能抑制皮肤细胞G2期的活动,使其细胞周期缩短
D.抑素抑制DNA复制所需蛋白质的合成,阻断细胞分裂
解析:不同种类细胞,一般细胞周期有所不同,G2期时间长短也不同,A错误;伤口愈合时,抑素释放量增加,抑制细胞分裂且作用于G2期,所以分裂前期的细胞数目减少,B正确;抑素能抑制皮肤细胞G2期的活动,使细胞停滞在分裂间期,不能完成细胞周期,C错误;抑素抑制的是G2期的活动,而DNA复制所需蛋白质的合成发生在G1期,与抑素作用无关,D错误。故选B。
6.(2022 ·江西抚州崇仁示范名校高三月考)以下有关细胞大小和分裂的叙述,正确的是( B )
A.细胞体积越小,表面积也越小,物质运输效率越低
B.细胞不能无限长大的原因之一是细胞核中的 DNA 不会随着细胞体积的扩大而增加
C.人的成熟红细胞可以进行有丝分裂,蛙的红细胞能进行无丝分裂
D.原核细胞只能通过无丝分裂增加数目
解析:细胞体积越小,其相对表面积越大,物质运输效率越高,A项错误;细胞核中的DNA不会随着细胞体积的扩大而增加是细胞不能无限长大的原因之一,B项正确;人的红细胞为已分化的细胞,不能发生细胞分裂,蛙的红细胞能进行无丝分裂,C项错误;无丝分裂是真核生物的细胞分裂方式, D项错误。
7.(2022·福建省南安市侨光中学高二期末)研究表明线粒体上的PT孔和细胞凋亡直接相关,促凋亡因素能通过诱导线粒体上PT孔的开放,导致线粒体膜电位丧失,促使细胞色素c和凋亡诱导因子进入细胞质基质中,诱导凋亡基因的表达,促使细胞凋亡,据此下列说法中不正确的是( C )
A.线粒体上的PT孔是某些离子进出线粒体的通道
B.癌细胞不会发生细胞凋亡的原因可能是凋亡基因没有表达
C.红细胞没有线粒体,其凋亡过程和线粒体无关
D.烧伤的皮肤细胞不通过诱导形成PT孔使细胞死亡
解析:促凋亡因素能通过诱导线粒体上PT孔的开放,导致线粒体膜电位丧失,而膜电位与离子的进出有关,因此线粒体上的PT孔是某些离子进出线粒体的通道,A正确;癌细胞也具有凋亡基因,癌细胞不发生细胞凋亡的原因是凋亡基因没有表达,B正确;哺乳动物成熟的红细胞才没有线粒体,其凋亡过程和线粒体无关,C错误;PT孔和细胞凋亡直接相关,而烧伤的皮肤细胞的死亡属于细胞坏死,不通过诱导形成PT孔使细胞死亡,D正确。故选C。
8.(2022·福建三明一中高二月考)在检测某种生物个体的某组织时,发现该组织细胞内的水分减少,多种酶的活性降低,那么该个体的组织细胞最可能出现的变化还有( C )
①呼吸速率减慢,新陈代谢速率减慢 ②细胞体积变大,细胞内色素积累 ③细胞膜通透性改变,物质运输能力降低 ④能继续分化,具有发育成完整个体的潜能
A.①② B.③④
C.①③ D.②③
解析:该组织细胞内的水分减少,多种酶的活性降低,说明该组织细胞为衰老细胞,衰老细胞萎缩,体积变小,且不能继续分化。
9.(2021·重庆九校联盟高三联考)下图表示爪蟾尾部退化消失过程中,尾部细胞内溶酶体组织蛋白酶浓度的变化情况。下列有关分析正确的是( D )
A.爪蟾尾部消失与细胞衰老、坏死有关
B.爪蟾尾部细胞内溶酶体组织蛋白酶的浓度与尾部长度呈正相关
C.爪蟾尾部消失是一种正常的生命现象,只与基因表达有关,与环境无关
D.与爪蟾尾部消失密切相关的溶酶体组织蛋白酶是在核糖体上合成的
解析:爪蟾尾部消失与细胞凋亡有关,A项错误;由题图可知,爪蟾尾部细胞内溶酶体组织蛋白酶的浓度与尾部长度呈负相关,B项错误;爪蟾尾部消失是一种正常的生命现象,主要与基因表达有关,也受环境影响,C项错误;与爪蟾尾部消失密切相关的溶酶体组织蛋白酶的化学本质是蛋白质,在核糖体上合成,D项正确。
10.(2021·天津高一期中)通俗地说,细胞自噬就是细胞通过溶酶体“吃掉”自身的结构和物质,其局部过程如下图所示。下列叙述正确的是( C )
A.由图可知,细胞自噬在原核细胞和真核细胞中均可发生
B.自噬体的外层膜结构来源于高尔基体
C.在营养缺乏的条件下,细胞通过自噬可以获得维持其生存所需要的物质和能量
D.经细胞自噬后的产物全部以残余体的形式排出细胞外
解析:由图可知,细胞自噬需要溶酶体等结构,只在真核细胞中发生,A错误;由图可知,自噬体的外层膜结构来源于内质网,B错误;在营养缺乏的条件下,细胞通过自噬可以获得维持其生存所需要的物质和能量,C正确;经细胞自噬后的产物中营养物质被细胞吸收,其余的以残余体的形式排出细胞外,D错误。故选C。
11.(2021·广西南宁三中高一期中)在凋亡诱导因子与细胞膜受体结合后,通过细胞内信号传导激活凋亡相关基因,细胞凋亡的关键因子Dnase酶和Caspase酶被激活,Dnase酶能切割DNA形成DNA片段,Caspase酶能切割相关蛋白质形成不同长度的多肽。导致细胞裂解形成凋亡小体,被吞噬细胞吞噬清除。下列分析错误的是( D )
A.Dnase酶、Caspase酶被激活,是基因选择性表达的结果
B.在生物体发育过程中的不同时期均能表达机体固有的凋亡相关基因
C.癌细胞结构改变,可能无法识别凋亡诱导因子而不能启动凋亡程序
D.吞噬细胞吞噬凋亡小体的过程与细胞膜的选择透过性有关
解析:Dnase酶、Caspase酶被激活,是不同细胞遗传信息执行情况不同的结果,即细胞分化的结果,A正确;凋亡相关基因是机体固有的,在动物生长发育过程中的不同时期选择性表达,B正确;癌细胞结构改变,糖蛋白减少,可能无法识别凋亡诱导因子而不能启动凋亡程序,进而无限繁殖,C正确;吞噬细胞以胞吞方式吞噬凋亡小体后与溶酶体发生融合,体现细胞膜具有一定的流动性,D错误。故选D。
12.(2022·山东淄博高二期末)哺乳动物红细胞的形成历经原红细胞、早幼红细胞、中幼红细胞、晚幼红细胞、网织红细胞和成熟红细胞等过程。该过程红细胞内发生了一系列变化:细胞核由大变小,直至消失;细胞质中核糖体等细胞器逐渐减少;血红蛋白由无到有并逐渐丰富;细胞的分裂能力从有到无。下列相关叙述错误的是( C )
A.失去细胞核有利于细胞更好地进行物质运输
B.分裂能力减弱、消失与其执行特定功能有关
C.核糖体等细胞器逐渐减少导致血红蛋白逐渐丰富
D.不同基因在红细胞分化的不同时期选择性表达
解析:成熟红细胞失去细胞核,含有大量血红蛋白,有利于细胞更好地进行物质运输,A正确;红细胞在发育过程中,随着基因的选择性表达, 分化程度变高,分裂能力减弱、消失与其执行特定功能运输氧气有关,B正确;血红蛋白的合成场所是核糖体,核糖体在某个阶段增多是大量合成血红蛋白所必需的,C错误;人的成熟红细胞的形成经历几个阶段,在细胞发育不同时期表达的基因不同,细胞的功能不同,D正确。故选C。
13.(2021·黑龙江哈尔滨德强学校期中)“命运女神”Klotho基因是一种与衰老密切相关的基因,它通过调控离子通道、信号通路或其他基因的表达而发挥抗衰老、保护肾脏和保护心血管等作用。研究发现,Klotho基因缺陷的小鼠寿命缩短了80%,而过度表达Klotho基因后能够延长雄鼠30.8%、雌鼠19.0%的寿命。下列有关叙述错误的是( D )
A.高等动物衰老的细胞内Klotho基因的表达可能受到了抑制
B.衰老的细胞萎缩,体积变小,细胞核体积增大,核膜内折,染色质收缩
C.细胞代谢产生的自由基可能会攻击Klotho基因引起基因突变,导致细胞衰老
D.将更多的Klotho基因转入细胞后就能完全阻止细胞衰老
解析:Klotho基因是一种与衰老密切相关的基因,它通过调控离子通道、信号通路或其他基因的表达而发挥抗衰老的作用,所以高等动物衰老的细胞内Klotho基因的表达可能受到了抑制,使细胞易衰老,A正确;根据分析可知,衰老的细胞水分减少,细胞萎缩、体积变小,但细胞核体积增大,核膜内折,染色质收缩,B正确;根据分析可知,Klotho基因的表达可抵抗衰老,而细胞代谢产生的自由基可导致细胞衰老,可能是细胞代谢产生的自由基会攻击Klotho基因引起基因突变,导致细胞衰老,C正确;研究发现,Klotho基因缺陷的小鼠寿命缩短了80%,而过度表达Klotho基因后能够延长雄鼠30.8%、雌鼠19.0%的寿命,说明细胞衰老不只与Klotho基因有关,且基因的表达具有一定的调控作用,并非转入的Klotho基因越多,表达形成的蛋白质越多,故将更多的Klotho基因转入细胞后不能完全阻止细胞衰老,D错误。故选D。
14.(2021·浙江台州期末)Mad2蛋白可以控制细胞周期的进程:其机制是Mad2蛋白提供一个“等待”信号延缓后期的起始,直到所有染色体着丝粒正确排列在赤道板上,该蛋白才会消失。若染色体受到两极相等拉力时该蛋白也会消失。下列有关叙述错误的是( C )
A.Mad2蛋白会延缓姐妹染色单体的分离
B.Mad2蛋白异常可能导致细胞发生非整倍体变异
C.Mad2蛋白异常的细胞在染色体错误排列时停止在中期
D.当染色体只受到一极拉力时,人为提供对极拉力,可能促进细胞进入后期
解析:后期进行姐妹染色单体的分离,而Mad2蛋白提供一个“等待”信号延缓后期的起始,直到所有染色体着丝粒正确排列在赤道板上,才会进入后期,因此Mad2蛋白会延缓姐妹染色单体的分离,A正确;Mad2蛋白提供一个“等待”信号延缓后期的起始,直到所有染色体着丝粒正确排列在赤道板上,该蛋白会消失,所有染色体正确排列则无Mad2蛋白,Mad2蛋白异常则不能起到监控作用,染色体分离不同步,可能导致细胞发生非整倍体变异,B 正确;Mad2蛋白功能异常,细胞分裂监控缺失,不会停止在分裂中期,能继续分裂,C错误;由题意“若染色体受到两极相等拉力时该蛋白也会消失”可知:细胞能否进入后期与两极均衡拉力是否对等有关,人为提供对极拉力,该蛋白也会消失,延缓信号解除,可能促进细胞进入后期。D 正确。故选C。
15.多细胞生物体中,细胞不能无限长大,也不能无限缩小,下列叙述错误的是( B )
A.细胞体积越大物质运输效率越低
B.不同生物细胞体积大小相差很大
C.细胞受细胞核所能控制的范围制约不能无限长大
D.细胞器和酶等需要一定的空间,使细胞不能无限缩小
解析:细胞体积越大,细胞的表面积和体积比(相对表面积)越小,物质运输的效率越低,A正确;不同生物细胞体积大小相差很小,细胞数量相差很大,B错误;细胞不能无限长大与细胞核所能控制的范围有关,C正确;细胞器和酶等需要一定的空间,使细胞不能无限缩小,D正确。故选B。
二、不定项选择题(共5小题,每小题3分,选对而不全得1分,共15分)
16.(2022·济南市历城第二中学高一期末)下列有关细胞周期的叙述,正确的是( CD )
A.进行有丝分裂的细胞都具有细胞周期
B.同种生物不同细胞的细胞周期持续时间相同
C.在一个细胞周期中,染色体比染色质存在时间短
D.细胞分裂间期为细胞分裂期进行活跃的物质准备
解析:只有连续进行有丝分裂的细胞才具有细胞周期,A错误;同种生物不同细胞的细胞周期长短可能不同,B错误;染色体存在于分裂期,染色质存在于分裂间期,而分裂期的时间小于分裂间期,因此在一个细胞周期中,染色体比染色质存在时间短,C正确;细胞分裂间期完成 DNA的复制与有关蛋白质的合成,因此细胞分裂间期为细胞分裂期进行活跃的物质准备,D正确。
17.(2022·黑龙江大庆实验中学高一期末)如图所示为人体细胞凋亡的过程,其中酶I为限制性内切核酸酶,能够切割DNA形成DNA片段;酶Ⅱ为一类蛋白水解酶,能选择性地促进某些蛋白质的水解,从而造成细胞凋亡。下列相关叙述正确的是( BD )
A.巨噬细胞能吞噬分解凋亡细胞与细胞膜的功能特性有关
B.酶Ⅱ只能水解某些蛋白质,不能切割DNA
C.凋亡过程中细胞内不再合成新的蛋白质,同时某些蛋白质会水解
D.凋亡相关的基因存在于所有的细胞中
解析:吞噬细胞吞噬凋亡细胞时,利用了细胞膜具有一定流动性的特点,该特点是细胞膜的结构特点,A错误;由于酶具有专一性的特点,只能作用于特定的底物,故酶Ⅱ只能水解某些蛋白质,不能切割DNA,B正确;死亡信号发挥作用后,由于基因的选择性表达,细胞内将有新蛋白质的合成以及蛋白质的水解,C错误;凋亡是伴随整个生命历程的过程,且同一个体所有细胞均由同一个受精卵发育而来,故凋亡相关的基因存在于所有的细胞中,D正确。故选BD。
18.(2021·威海模拟)下列有关细胞分化的叙述,正确的是( ACD )
A.细胞分化不使细胞数目增加
B.细胞分化的过程就是细胞内遗传信息不断发生变化的过程
C.细胞分化的前途在胚胎发育的早期就已经决定了
D.动物细胞理论上也具有发育成完整新个体的潜能
解析:细胞分化的实质是基因的选择性表达,细胞内遗传信息不会发生变化,B错误,A、C、D正确。
19.(2022·辽宁丹东期末)甲图为典型的细胞核及其周围部分结构示意图;乙图为有丝分裂过程中一个细胞核中DNA含量变化曲线,则相关叙述错误的是( ABC )
A.假设甲图代表的细胞处在细胞周期中,则甲图代表的细胞相当于乙图的cd区间
B.在乙图的ab区间,甲图3数目会加倍
C.在细胞分裂周期中,既可消失又可重建的结构是甲图中的4、5,其消失时间是乙图的de区间
D.甲图所示结构不可能代表细菌,但细菌在分裂过程中也会出现DNA复制
解析:甲图含有核膜和核仁,假设甲图代表的细胞处在细胞周期中,则该细胞处于有丝分裂间期,相当于乙图的ab区间或fg区间,A错误;在乙图的ab区间,甲图中的DNA分子复制加倍,但3染色质(体)数目不会加倍,B错误;细胞周期中既可消失又可重建的结构是甲图中的4核仁、5核膜,消失时间是乙图的bc和gh区间,C错误;细菌是原核生物,没有核膜、核仁,而甲图细胞含有核膜、核仁,所以甲图所示结构不可能代表细菌,但细菌分裂过程中也会出现DNA复制, D正确。故选ABC。
20. (2021·北京高一期末)科学家用专门的染料标记正在发生凋亡的细胞,下图表示处于胚胎发育阶段的小鼠脚趾。叙述正确的是( ABD )
A.发育过程中小鼠脚趾之间的细胞发生了凋亡
B.细胞凋亡是由基因决定的细胞自动结束生命的过程
C.细胞凋亡是细胞正常代谢活动意外中断引起的细胞死亡
D.小鼠整个生命历程中都会发生细胞凋亡过程
解析:发育过程中小鼠脚趾之间的细胞发生了凋亡,A正确;细胞凋亡是由基因决定的细胞自动结束生命的过程,属于正常的生命现象,B正确;细胞坏死是细胞正常代谢活动意外中断引起的细胞死亡,C错误;细胞凋亡贯穿于整个生命历程中,D正确。
三、非选择题(共55分)
21.(13分)(2021·山东潍坊期中)动物细胞进入有丝分裂阶段,中心体负责纺锤体的组装,并受到丝氨酸/苏氨酸蛋白激酶(PLK4)的调控。有研究表明,用PLK4抑制剂抑制其活性后,许多癌细胞和正常细胞分裂仍可在无中心体复制的条件下进行,产生无中心体的细胞,表现出非中心体型纺锤体组装。TRIM37是一种泛素连接酶,其不同的表达水平可以通过截然不同的机制控制细胞内非中心体型纺锤体的组装,具体机理如图1、图2所示。
注:CEP192是一种多功能骨架蛋白,参与纺锤体的形成。
(1)与高等植物细胞相比,动物细胞有丝分裂过程的不同点主要体现在前期纺锤体的形成方式不同,末期细胞质的分裂方式不同两个方面。
(2)PLK4活性受抑制后,TRIM37正常表达,许多癌细胞和正常细胞仍可发生非中心体型纺锤体组装的原因是失活的PLK4形成PLK4凝聚体,招募其它成分充当中心体用,形成非中心体型纺锤体;TRIM37过量表达可通过引起CEP192降解而减弱(填“提高”或“减弱”)细胞对PLK4抑制的敏感性,最终导致出现染色体数加倍的异常细胞。
(3)科研人员制作了异种移植神经母细胞瘤的裸鼠,具有过量表达TRIM37的特点。用含物质X的饲料饲喂这些裸鼠,统计发现癌细胞的数量增加不明显。
①推测物质X的作用是促进TRIM37的过量表达或促进了CEP192的降解。
②该实验应设置用等量不含物质X的相同饲料饲喂相同生理状况的裸鼠的对照组。
解析:(1)动物细胞与高等植物细胞的有丝分裂过程相比,不同点是:前期纺锤体形成方式不同,动物细胞由中心体发出星射线形成纺锤体,高等植物细胞由细胞两极发出纺锤丝形成纺锤体;末期:动物细胞细胞膜从中部向内凹陷缢裂细胞质,使细胞一分为二;植物细胞在赤道板位置出现了一个细胞板,由细胞的中央向四周扩展,逐渐形成了新的细胞壁,从而使一个细胞分裂成为两个子细胞。(2)据分析可知,PLK4活性受抑制后,TRIM37正常表达,许多癌细胞和正常细胞仍可发生非中心体型纺锤体组装的原因是:失活的PLK4形成PLK4凝聚体,招募其它成分充当中心体用,形成非中心体型纺锤体。TRIM37过量表达可通过引起CEP192降解而减弱细胞对PLK4抑制的敏感性,非中心体型纺锤体组装失败。纺锤体不能形成,染色体不能移向细胞两极,细胞分裂不能正常进行,导致出现染色体数加倍的异常细胞。(3)据题意,裸鼠具有过量表达TRIM37的特点,用含物质X的饲料饲喂这些裸鼠,统计发现癌细胞的数量增加不明显,说明细胞分裂被抑制。①由此推测物质X的作用可能是促进了TRIM37的表达或促进了CEP192的降解。②为证实推测,应设置用等量不含物质X的相同饲料饲喂相同生理状况的裸鼠作为对照(遵循单一变量原则和等量性原则)。
22.(12分)(2021·安徽合肥六校期末)甲图表示细胞分裂过程中染色体的形态变化,乙图表示细胞周期各时期一个细胞中核DNA含量的变化,丙图表示洋葱根尖的结构示意图,丁图为某细胞有丝分裂某一时期图像。分析回答下列问题:
(1)甲图中染色体的主要组成成分是DNA和蛋白质,①→②过程发生在乙图的a(填字母)时期,②→③过程发生在乙图的b(填字母)时期。根据乙图可推测相应生物的体细胞中染色体数目为20。
(2)丙图中洋葱根尖的④⑤⑥区域细胞形态、结构不同,根本原因是基因的选择性表达,应选择丙图中的⑥(填序号)区域的细胞进行观察有丝分裂。
(3)丁图所示细胞处于有丝分裂中期,该时期细胞中有8条染色单体,分裂后形成的子细胞中含有4条染色体。
(4)将植物细胞利用植物组织培养技术培育为新个体的过程体现了植物细胞的全能性。
解析:(1)染色体的主要组成成分是DNA和蛋白质;①→②表示染色质的复制,发生在分裂间期,即乙图的a时期;②→③表示染色质螺旋缠绕,缩短变粗成为染色体,发生在有丝分裂前期,乙图的b时期包括有丝分裂前期。根据乙图可推测相应生物的体细胞中染色体数目为20。(2)丙图中洋葱根尖的④⑤⑥区域细胞形态、结构不同是细胞分化的结果,其根本原因是基因的选择性表达;应选择丙图中的⑥分生区的细胞进行观察有丝分裂,原因是该区域细胞分裂旺盛。(3)丁图所示细胞处于有丝分裂中期,该时期细胞中有4条染色体,8条染色单体;有丝分裂后期着丝粒分裂,染色体数目加倍,有丝分裂末期结束染色体被平均分配给两个子细胞,故分裂后形成的子细胞中含有4条染色体。(4)将植物细胞利用植物组织培养技术培育为新个体的过程体现了植物细胞的全能性。
23.(11分)图甲表示洋葱根尖的不同区域,图乙表示洋葱根尖处于有丝分裂各阶段,一个细胞核中DNA的相对含量变化,图丙呈现的是细胞分裂过程中的某一物质的形态变化。请分析回答下列问题。
(1)图甲中①②③④细胞形态不同的根本原因是基因的选择性表达。
(2)图丙中①→②表示的遗传物质变化过程发生在图乙的b(填字母),②→③表示的生理变化过程发生在细胞周期的前期。图乙曲线的获得是选择图甲中的③(填序号)区细胞为材料。
(3)在观察细胞有丝分裂的实验中,制作临时装片的操作步骤是:解离→漂洗→染色→制片,我们发现即使操作正确,也难以看到很多处于分裂期的细胞,主要原因是细胞分裂间期在细胞周期中持续时间长,分裂期持续时间短。
解析:图甲中①→④分别是成熟区(根毛区)、伸长区、分生区、根冠;图乙中a+b+c是间期,d是前期+中期+后期+末期;图丙是间期染色质复制后进入前期变为染色体的过程。(1)同一生物个体不同细胞形态不同的根本原因是基因的选择性表达。(2)图丙中①→②表示染色质复制,发生在图乙的间期中的S期(即b时期),②→③表示染色质变为染色体,发生在细胞周期的前期。图乙曲线的获得是选择图甲中的分生区细胞为材料,其他区细胞无分裂能力。(3)观察细胞有丝分裂的实验中,制作临时装片的操作步骤是解离→漂洗→染色→制片;分裂间期在细胞周期中持续时间长,分裂期持续时间短,显微镜下观察到的间期的细胞数量最多。
24.(8分)(2021·四川乐山高一期中)如图所示为部分人体细胞的生命历程。Ⅰ~Ⅳ代表细胞的生命现象,细胞1具有水分减少、代谢减慢的特征,细胞2可以无限增殖。请回答以下问题:
(1)Ⅰ~Ⅳ过程中,遗传物质没发生改变的是Ⅰ、Ⅱ、Ⅳ。成体干细胞分化成浆细胞、肝细胞等多种类型的细胞不能(填“能”或“不能”)体现细胞的全能性。
(2)细胞1与正常浆细胞相比,细胞体积减小;细胞2与正常肝细胞相比,细胞膜表面糖蛋白含量减少。
(3)Ⅳ过程中效应T细胞作用于细胞1和细胞2,最后吞噬细胞对其彻底吞噬处理的过程从细胞生命历程的角度分析属于细胞凋亡现象。
(4)细胞凋亡的速率与其功能有关。试推测红细胞凋亡的速率比白细胞的慢。
解析:(1)细胞分化、衰老、凋亡过程中,细胞的遗传物质没有改变,但细胞癌变过程中,遗传物质发生改变。成体干细胞分化成浆细胞、肝细胞等多种类型的细胞不能体现细胞的全能性,因为未发育成完整个体。(2)细胞1为衰老细胞,该细胞与正常浆细胞相比,细胞体积变小;癌细胞与正常细胞相比,细胞膜表面的糖蛋白含量减少。(3)吞噬细胞吞噬处理衰老细胞和癌变细胞的过程属于细胞凋亡。(4)细胞凋亡是基因指导下的细胞自动结束生命的过程,红细胞中没有基因,其凋亡过程比白细胞慢。
25.(11分)通俗地说,细胞自噬就是细胞吃掉自身的结构和物质。通过细胞自噬可清除细胞内错误折叠或聚集的蛋白质、受损或老化的细胞器。下图表示细胞自噬的三种形式以及溶酶体参与自噬的过程,回答下列相关问题。
(1)细胞自噬现象最早发现于酵母菌中。酵母菌液泡内富含水解酶,科学家在研究液泡与自噬的关系时,以野生型酵母菌为对照组,以液泡水解酶缺陷型酵母菌为实验组,在饥饿状态下,液泡水解酶缺陷型酵母菌液泡中出现自噬体大量堆积的现象。
(2)当细胞中的线粒体受损后,由内质网的无核糖体附着区脱落的双层膜包裹形成自噬体,随后自噬体与溶酶体融合,最终被降解。受损的线粒体功能逐渐退化,会直接影响有氧呼吸的过程。细胞及时清除受损线粒体的意义是维持细胞内部环境的相对稳定。
(3)细胞内受损蛋白质可与热休克蛋白形成复合物,与溶酶体膜上的受体结合,并在其作用下转入溶酶体腔被降解;细胞自噬后的降解产物,一部分以代谢废物的形式排出细胞外,另一部分被细胞再利用。据研究,癌细胞中热休克蛋白比正常细胞内的含量多,据图推测,癌细胞能在营养条件较为恶劣的环境下存活的原因可能是促进细胞自噬,获得的降解产物为癌细胞合成自身的有机物提供原料。基于上述原理,请提出治疗癌症的思路抑制热休克蛋白的活性、抑制相关受体的活性等(答出一项即可)。
解析:(1)细胞自噬现象最早发现于酵母菌中。酵母菌液泡内富含水解酶,科学家在研究液泡与自噬的关系时,以野生型酵母菌为对照组,以液泡水解酶缺陷型酵母菌为实验组,在饥饿状态下,细胞自噬情况加剧,而液泡水解酶缺陷型酵母菌细胞中由于水解酶的缺乏,而出现自噬体大量堆积的现象。(2)结合图示可知,当细胞中的线粒体受损后,由内质网的无核糖体附着区脱落的双层膜包裹形成自噬体,随后自噬体与溶酶体融合,最终被降解。由于受损的线粒体功能逐渐退化,会直接影响有氧呼吸的过程,细胞及时清除受损线粒体之后能使其中的物质再利用,有利于新的线粒体的形成,进而维持细胞内部环境的相对稳定。(3)细胞内受损蛋白质可与热休克蛋白形成复合物,与溶酶体膜上的受体结合,并在其作用下转入溶酶体腔。细胞自噬后的降解产物,一部分以代谢废物的形式排出细胞外,另一部分被细胞再利用,从而通过细胞自噬能满足自身物质和能量的需求。图中显示,热休克蛋白在细胞自噬过程起到了信息传递的作用,即热休克蛋白能促进细胞自噬,通过细胞自噬获得的降解产物为癌细胞合成自身的有机物提供原料,而癌细胞中含有较多的热休克蛋白,说明癌细胞通过热休克蛋白的作用癌细胞能够启动自噬在营养条件较为恶劣的环境下能存活更长的时间。基于上述原理,可通过抑制热休克蛋白的活性、抑制相关受体的活性等措施使细胞缺乏营养的提供而达到治疗癌症的目的。

