高中生物人教版 (2019)必修1《分子与细胞》第3章 细胞的基本结构第2节 细胞器之间的分工合作第2课时课后练习题
展开第3章 第2节 第2课时
A 级·基础达标练
一、选择题
1.(2021·山东省青岛第十七中学高一期中)将某动物细胞破碎后用差速离心法分离出三种细胞器,分别测定细胞器上三种有机物的含量如下图所示,以下叙述正确的是( C )
A.甲是核糖体,是蛋白质合成的场所
B.乙只含有蛋白质和脂质,上面有合成磷脂所需的酶
C.若丙不断从内质网上脱落下来,将直接影响分泌蛋白的合成
D.乳酸菌细胞与此细胞共有的细胞器可能有甲和丙
解析:结合题意分析图形可知,甲细胞器蛋白质含量很高,且含有脂质与少量的核酸,脂质中的磷脂是各种生物膜的主要成分,说明甲含膜结构,不可能是核糖体,而可能是线粒体,A错误;乙只含有蛋白质和脂质,可能是动物细胞内线粒体以外的具有膜结构的细胞器,如内质网、高尔基体、溶酶体等细胞器,因此上面不一定有合成磷脂所需的酶,B错误;丙的成分只含有蛋白质与核酸,因此丙一定是核糖体,分泌蛋白合成与分泌过程中,氨基酸脱水缩合反应是在粗面型内质网上的核糖体进行的,若核糖体不断从内质网上脱落下来,将直接影响分泌蛋白的合成,C正确;动物细胞属于真核细胞,乳酸菌属于原核细胞,乳酸菌细胞与此细胞共有的细胞器只能是丙(核糖体),D错误。
2.囊泡是真核细胞内的膜性结构,可在细胞内不同具膜细胞器之间进行物质运输,其形成一般包括出芽、锚定和融合等过程。下列相关叙述正确的是( C )
A.细胞内的囊泡来源于内质网和高尔基体
B.囊泡的膜含有磷脂、蛋白质和核酸等成分
C.囊泡锚定至特定的细胞器,需要生物膜蛋白的相互识别
D.囊泡的出芽和融合体现了生物膜的组成成分完全相同
解析:细胞内的囊泡可以来源于内质网和高尔基体、也可以来源于细胞膜,A错误;囊泡的膜含有磷脂、蛋白质等成分,但不含核酸,B错误;囊泡锚定至特定的细胞器,需要生物膜蛋白的相互识别,C正确;囊泡的出芽和融合体现了生物膜的组成成分和结构具有相似性,但并不是完全相同,D错误。故选C。
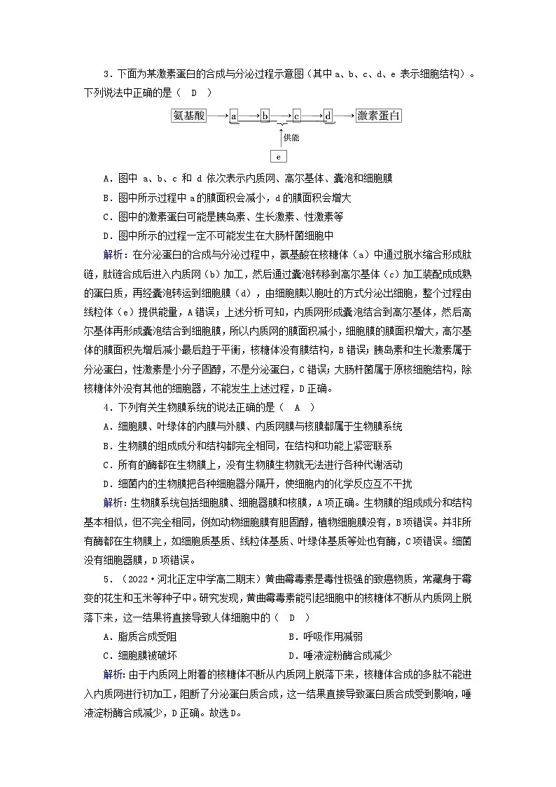
3.下面为某激素蛋白的合成与分泌过程示意图(其中a、b、c、d、e 表示细胞结构)。下列说法中正确的是( D )
A.图中 a、b、c 和 d 依次表示内质网、高尔基体、囊泡和细胞膜
B.图中所示过程中a的膜面积会减小,d的膜面积会增大
C.图中的激素蛋白可能是胰岛素、生长激素、性激素等
D.图中所示的过程一定不可能发生在大肠杆菌细胞中
解析:在分泌蛋白的合成与分泌过程中,氨基酸在核糖体(a)中通过脱水缩合形成肽链,肽链合成后进入内质网(b)加工,然后通过囊泡转移到高尔基体(c)加工装配成成熟的蛋白质,再经囊泡转运到细胞膜(d),由细胞膜以胞吐的方式分泌出细胞,整个过程由线粒体(e)提供能量,A错误;上述分析可知,内质网形成囊泡结合到高尔基体,然后高尔基体再形成囊泡结合到细胞膜,所以内质网的膜面积减小,细胞膜的膜面积增大,高尔基体的膜面积先增后减小最后趋于平衡,核糖体没有膜结构,B错误;胰岛素和生长激素属于分泌蛋白,性激素是小分子固醇,不是分泌蛋白,C错误;大肠杆菌属于原核细胞结构,除核糖体外没有其他的细胞器,不能发生上述过程,D正确。
4.下列有关生物膜系统的说法正确的是( A )
A.细胞膜、叶绿体的内膜与外膜、内质网膜与核膜都属于生物膜系统
B.生物膜的组成成分和结构都完全相同,在结构和功能上紧密联系
C.所有的酶都在生物膜上,没有生物膜生物就无法进行各种代谢活动
D.细菌内的生物膜把各种细胞器分隔开,使细胞内的化学反应互不干扰
解析:生物膜系统包括细胞膜、细胞器膜和核膜,A项正确。生物膜的组成成分和结构基本相似,但不完全相同,例如动物细胞膜有胆固醇,植物细胞膜没有,B项错误。并非所有酶都在生物膜上,如细胞质基质、线粒体基质、叶绿体基质等处也有酶,C项错误。细菌没有细胞器膜,D项错误。
5.(2022·河北正定中学高二期末)黄曲霉毒素是毒性极强的致癌物质,常藏身于霉变的花生和玉米等种子中。研究发现,黄曲霉毒素能引起细胞中的核糖体不断从内质网上脱落下来,这一结果将直接导致人体细胞中的( D )
A.脂质合成受阻 B.呼吸作用减弱
C.细胞膜被破坏 D.唾液淀粉酶合成减少
解析:由于内质网上附着的核糖体不断从内质网上脱落下来,核糖体合成的多肽不能进入内质网进行初加工,阻断了分泌蛋白质合成,这一结果直接导致蛋白质合成受到影响,唾液淀粉酶合成减少,D正确。故选D。
6.(2021·山东日照高三期末)在生物体中,细胞间的信息传递是细胞生长、增殖、分化、凋亡等生命活动正常进行的条件之一,而蛋白分泌是实现某些细胞间信息传递途径的重要环节。多数分泌蛋白含有信号肽序列,通过内质网—高尔基体(ER—Golgi)途径分泌到细胞外,称为经典分泌途径;但真核生物中少数分泌蛋白并不依赖ER—Golgi途径,称为非经典分泌途径(如图)。下列相关叙述错误的是( C )
A.经典分泌和非经典分泌的蛋白质都是在核糖体上合成的
B.非经典分泌途径分泌的蛋白质的肽链中没有信号肽序列
C.经典分泌和非经典分泌的过程中都伴随着生物膜的转化
D.非经典分泌途径的存在是生物长期进化的结果
解析:核糖体是合成蛋白质的场所,经典分泌和非经典分泌的蛋白质都是在核糖体上合成的,A正确;根据题意“多数分泌蛋白含有信号肽序列,通过内质网—高尔基体(ER—Golgi)途径分泌到细胞外,称为经典分泌途径,但真核生物中少数分泌蛋白并不依赖ER—Golgi途径,称为非经典分泌途径”,可知非经典分泌途径分泌的蛋白质的肽链中没有信号肽序列,不能引导蛋白质进入内质网,B正确;非经典分泌的过程不经过内质网和高尔基体,没有生物膜的转化,C错误;非经典分泌途径的存在,能够使一些特殊结构的蛋白质易于分泌,非经典分泌途径的存在对经典分泌途径是一种必要和有益的补充,是生物长期进化的结果,D正确。故选C。
二、非选择题
7.下图表示动物、植物细胞二合一亚显微结构模式图。根据图回答: (在[ ]填标号, 填相应名称)
(1)植物细胞中起支持和保护作用的结构,其化学成分主要是纤维素和果胶。
(2)A图中含有少量DNA和RNA的细胞器是[9]线粒体。
(3)如果B图为大葱根细胞,则应该没有[4]叶绿体。
(4)B图细胞中没有,且与A图所示细胞有丝分裂有关的结构是[13]中心体。
(5)若A图是昆虫的飞行肌细胞,则该细胞的细胞器中数量较多的是[9]线粒体。
(6)若某细胞同时有AB图中各种细胞器,则为低等植物细胞。
(7)若A细胞能够分泌产生抗体,则与该过程有关的具膜细胞器有(用序号回答)5、8、9。下图是该过程中几种生物膜面积的变化图,在图中补充过程结束后的膜面积变化情况。
答案:(7)
解析:(1)植物细胞中起支持和保护作用的结构是细胞壁,其化学成分主要是纤维素和果胶。(2)含有少量DNA和RNA的细胞器有线粒体和叶绿体,但A图是动物细胞,其中只有[9]线粒体,故A图中含有少量DNA和RNA的细胞器是[9]线粒体。(3)大葱根细胞没有[4]叶绿体。(4)B图高等植物细胞中没有,且与A图动物细胞有丝分裂有关的结构是[13]中心体。(5)线粒体是有氧呼吸的主要场所,是细胞提供细胞能量的“动力车间”,故若A图是昆虫的飞行肌细胞,则该细胞的细胞器中数量较多的是[9]线粒体。(6)低等植物含有中心体、叶绿体、液泡等多种细胞器,若某细胞同时有AB图中各种细胞器,则为低等植物。(7)抗体是分泌蛋白,由分析可知,与合成和分泌抗体有关的细胞器是核糖体[11]、内质网[8]、高尔基体[5]和线粒体[9],其中具膜结构的细胞器有[5]高尔基体、[8]内质网、[9]线粒体;抗体是分泌蛋白,合成和分泌的过程中内质网形成囊泡包裹蛋白质转移至高尔基体和其融合,然后高尔基体又以囊泡形式转运至细胞膜和细胞膜融合,在此过程中,内质网的膜面积减少,细胞膜的膜面积增加,高尔基体的膜面积前后基本不变(先增加后减少),如图所示:
B 级·合格达标练
一、选择题
1.(2021·定州高一检测)某种组织细胞在一种包含所有必需物质的培养基中培养了几个小时,其中一种化合物具有放射性(氚标记)。当这些细胞被固定后进行显微镜镜检,利用放射自显影发现放射性集中于细胞核、线粒体、叶绿体和核糖体结构中。该标记化合物最可能是( B )
A.丙氨酸
B.尿嘧啶核糖核苷酸
C.胸腺嘧啶脱氧核苷酸
D.葡萄糖
解析:由题干信息可知,在具有放射性(氚标记)的培养液中培养某组织细胞,一段时间后放射性集中于细胞核、线粒体、叶绿体和核糖体结构中,因此含有该放射性的物质最可能是RNA,与DNA相比,RNA特有的碱基是尿嘧啶U,因此该标记化合物最可能是尿嘧啶核糖核苷酸。
2.(2022·郑州高一检测)细胞膜塑形蛋白促进囊泡形成的机制揭示,为了将细胞内的废物清除,细胞膜塑形蛋白会促进囊泡(分子垃圾袋)形成。将来自细胞区室表面旧的受损的蛋白质带到内部“回收利用工厂”,在那里将废物降解。下列相关叙述中错误的是( C )
A.“分子垃圾袋”应主要由磷脂和蛋白质构成
B.“回收利用工厂”可能是溶酶体,内含多种酸性水解酶使其成为细胞的“消化车间”
C.细胞膜塑形蛋白、核酸、糖原等生物大分子的单体在种类及排列顺序上都具有多样性
D.细胞膜塑形蛋白形成过程中,需经内质网和高尔基体的加工
解析:根据分泌蛋白形成过程等知识,可判断囊泡(分子垃圾袋)由生物膜构成,主要成分是磷脂和蛋白质,A正确;溶酶体中水解酶可以水解细胞中衰老损伤的细胞器等,可以作为“回收利用工厂”,B正确;细胞膜塑形蛋白、核酸等生物大分子的单体在种类及排列顺序上具有多样性,糖原的单体是葡萄糖,不具有多样性,C错误;细胞膜塑形蛋白在核糖体上合成后,需经内质网和高尔基体的加工,D正确。
3.(2021·山东省青岛第十七中学高一期中)科学家发现在酵母菌细胞内存在一类以COP I(蛋白质)包被的膜泡,这类膜泡负责从高尔基体顺面网状区转运物质到内质网。下列分析不正确的是( C )
A.以COP-I包被的膜泡来源于高尔基体,该膜泡的主要成分是脂质和蛋白质
B.以COP I包被的膜泡能实现细胞内的物质运输
C.形成以COP I包被的膜泡不利于细胞器维持相对稳定的膜面积
D.COP I可能是内质网回收、加工蛋白质的重要物质
解析:以COP-I包被的膜泡来源于高尔基体,该膜泡的主要成分是脂质和蛋白质,A正确;以COP I包被的膜泡能实现细胞内的物质运输,B正确;形成以COP I包被的膜泡有利于细胞器维持相对稳定的膜面积,C错误;COP I可能是内质网回收、加工蛋白质的重要物质,D正确。故选C。
4.(2022·湖南师大附中高一考试)甲状腺细胞可以将氨基酸和碘合成甲状腺球蛋白,并且将甲状腺球蛋白分泌到细胞外,其过程如下图所示。图中a、b、c是生理过程,①~⑦是结构名称。分析下列叙述错误的是( B )
A.图甲中b过程是脱水缩合,完成的场所是图乙中的①
B.图甲中所示过程在原核细胞中也可以进行
C.与图甲中c过程有关的细胞器是图乙中的②③⑤
D.在甲状腺球蛋白合成过程中,膜面积基本保持不变的是②
解析:图甲中b过程是氨基酸脱水缩合形成蛋白质的过程,场所是图乙中的[①]核糖体,A项正确;甲状腺球蛋白属于分泌蛋白,分泌蛋白的合成、加工、运输和分泌过程为[①]核糖体合成蛋白质→[③]内质网进行粗加工→内质网“出芽”形成囊泡→[②]高尔基体进行再加工形成成熟的蛋白质→高尔基体“出芽”形成囊泡→[④]细胞膜。该过程需要消耗能量,所需能量主要由[⑤]线粒体提供。而原核细胞除核糖体外,没有内质网、高尔基体等细胞器,所以图甲中所示过程在原核细胞中不可以进行,B项错误;图甲中c过程为分泌蛋白的加工、运输过程,有关细胞器是图乙中的②③⑤,C项正确;在甲状腺球蛋白的合成过程中,[③]内质网膜面积相对减小,[②]高尔基体膜面积基本不变,[④]细胞膜面积相对变大,D项正确。
5.(不定项)(2022·广东深圳高级中学高一期末)下图是溶酶体发生过程及其“消化”功能示意图。下列叙述错误的是( ABD )
A.e起源于高尔基体,b来自内质网
B.d是衰老的线粒体,还能为生命活动供能
C.溶酶体的作用是消化侵入细胞的病菌、病毒和自身衰老、损伤的细胞器
D.囊泡融合的过程体现了膜的选择透过性
解析:据图可知,e起源于内质网,b来自高尔基体,A项错误;从图中可以看出,[d]线粒体将要被溶酶体分解,故不能再行使正常的功能,不能提供能量,B项错误;溶酶体含有多种水解酶,能分解衰老、损伤的细胞器,吞噬并杀死侵入细胞的病毒、病菌,C项正确;b和e融合为f的过程体现了生物膜具有一定的流动性,D项错误。
6.(不定项)(2021·山东潍坊八校联考)下图表示生物膜系统的部分组成在结构和功能上的联系。COPⅠ、COPⅡ是具膜小泡,可介导蛋白质在甲与乙之间运输。下列说法正确的是( ABC )
A.COPⅡ来源于内质网,溶酶体起源于高尔基体
B.溶酶体除了图示的功能外,还能够分解细胞自身的细胞器
C.图中所示体现了高尔基体具有重要交通枢纽的作用
D.与图中分泌蛋白合成、加工、运输和分泌过程有关的细胞器有细胞核、核糖体、内质网、高尔基体、线粒体、细胞膜
解析:分析题图可知,甲是内质网,乙是高尔基体,高尔基体可形成溶酶体;COPⅡ可将物质由内质网运往高尔基体,故COPⅡ来源于内质网,A项正确。溶酶体除了能吞噬、分解细菌外,还能够分解自身衰老、损伤的细胞器,B项正确。据图可知,高尔基体在物质运输过程中具有重要交通枢纽的作用,C项正确。细胞核、细胞膜不属于细胞器,D项错误。
二、非选择题
7.(2021·全国高一期中)研究人员在豚鼠胰腺腺泡细胞中注射3H标记的亮氨酸,通过检测放射性的聚集和转移情况,研究分泌蛋白(图1中标号④)的合成和分泌过程。图2表示胰腺腺泡细胞的部分结构和分泌过程,图表示高尔基体形成的囊泡将分泌蛋白分泌至细胞外的具体过程。请回答:
图1
图2
(1)图1中属于生物膜系统的有①②③⑤⑥(以图中序号作答)。
(2)该实验釆用了(放射性)同位素标记法进行研究,以追踪相关物质的去向。在分泌蛋白(图1中标号④)加工和运输过程中,生物膜面积基本不变的是②(以图中序号作答)。
(3)溶酶体是细胞的“消化车间”,内含多种水解酶,除了图中所示的功能外,溶酶体还能够分解衰老、损伤的细胞器,以保持细胞的功能稳定。为什么溶酶体膜不被其内的水解酶分解?请提出一种假说,解释这种现象:膜的成分经过修饰,不会被水解酶分解(溶酶体膜可能因为所带电荷或者某些特定基团的作用而使酶远离自身;或者因为膜转运物质而使得膜周围的环境如pH不适合酶发挥作用,其它答案合理也可)。
(4)从膜成分考虑图1中结构①与结构②两种生物膜的功能不同的原因是蛋白质的种类和数量不同。③与细胞膜融合过程反映了生物膜在结构上具有什么特点?流动性。
(5)图中的囊泡能够精确地将细胞“货物”运送并分泌到细胞外,据图推测其可能的原因是囊泡上的蛋白质A与细胞膜上的蛋白质B(特异性)结合,此过程体现了细胞膜具有控制物质进出细胞的功能。
解析:(1)生物膜系统由细胞膜、细胞器膜和核膜组成,故图1中属于生物膜系统的有①②③⑤⑥。(2)为追踪相关物质的去向,该实验采用的是(放射性)同位素标记法;分泌蛋白的合成、加工和运输过程是:最初在内质网上的核糖体中由氨基酸形成肽链,肽链进入内质网进行加工,形成有一定空间结构的蛋白质由囊泡包裹着到达高尔基体,高尔基体对其进行进一步加工,然后形成囊泡经细胞膜分泌到细胞外,故生物膜面积基本不变的是②高尔基体。(3)溶酶体除图示功能外,还可以分解衰老、损伤的细胞器以保持细胞的功能稳定;溶酶体内含有多种水解酶,酶的活性发挥需要适宜条件,而由于膜转运物质而使得膜周围的环境如pH不适合酶发挥作用,故溶酶体膜不被其内的水解酶分解。(4)生物膜的主要成分都是蛋白质和脂质,而蛋白质的种类和数量与细胞膜的功能密切相关,故从膜成分考虑图1中结构①与结构②两种生物膜的功能不同的原因是蛋白质的种类和数量不同;生物膜之间能够相互融合说明生物膜在结构上具有一定的流动性。(5)结合题图可知,囊泡上的蛋白质A与细胞膜上的蛋白质B(特异性)结合,故图中的囊泡能够精确地将细胞“货物”运送并分泌到细胞外;该过程可以体现细胞膜具有控制物质进出细胞的功能。
生物必修1《分子与细胞》第2节 细胞器之间的分工合作第2课时同步训练题: 这是一份生物必修1《分子与细胞》第2节 细胞器之间的分工合作第2课时同步训练题,共7页。试卷主要包含了选择题,填空题等内容,欢迎下载使用。
人教版 (2019)第3章 细胞的基本结构第2节 细胞器之间的分工合作第1课时课后作业题: 这是一份人教版 (2019)第3章 细胞的基本结构第2节 细胞器之间的分工合作第1课时课后作业题,共7页。试卷主要包含了选择题,填空题等内容,欢迎下载使用。
人教版 (2019)必修1《分子与细胞》第2节 细胞器之间的分工合作第2课时同步达标检测题: 这是一份人教版 (2019)必修1《分子与细胞》第2节 细胞器之间的分工合作第2课时同步达标检测题,共9页。试卷主要包含了 下列结构属于生物膜系统的是等内容,欢迎下载使用。

