所属成套资源:备战中考物理一轮专题复习考点专项复习+练习(含答案解析)(通用版)
考点07 重力 弹力 摩擦力 备战中考物理一轮复习知识点+练习(含答案解析)
展开
这是一份考点07 重力 弹力 摩擦力 备战中考物理一轮复习知识点+练习(含答案解析),文件包含专题07重力弹力摩擦力备战中考物理一轮复习知识点+练习含答案解析docx、专题07重力弹力摩擦力备战中考物理一轮复习知识点+练习docx等2份试卷配套教学资源,其中试卷共49页, 欢迎下载使用。
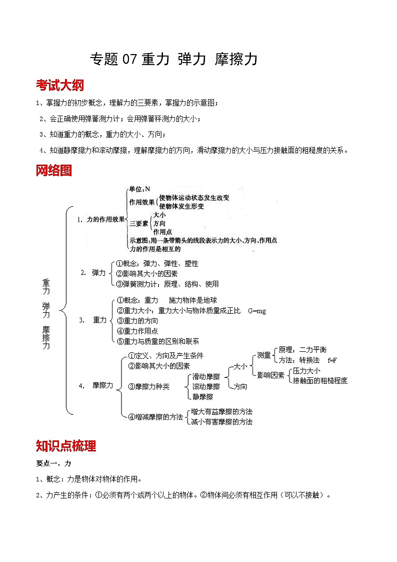
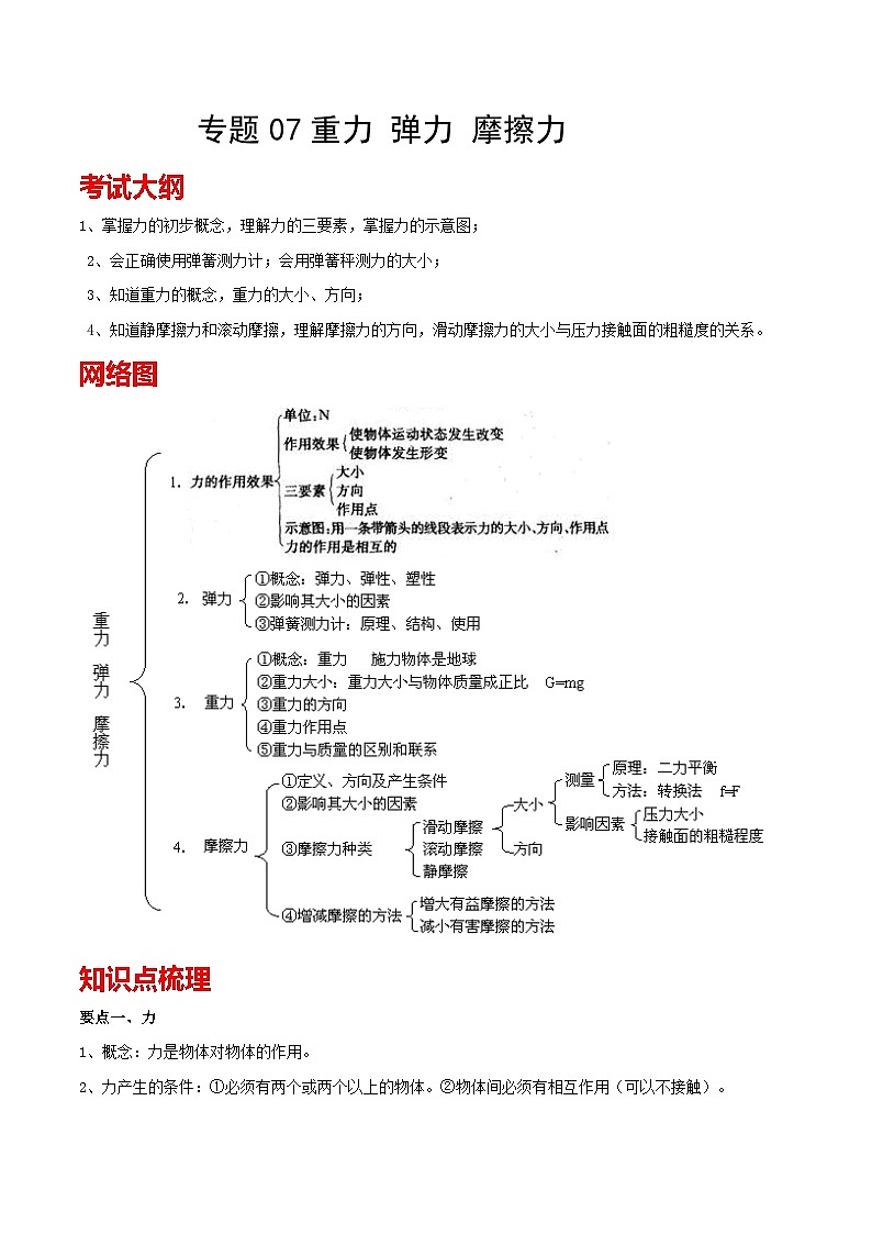
专题07重力 弹力 摩擦力考试大纲1、掌握力的初步概念,理解力的三要素,掌握力的示意图; 2、会正确使用弹簧测力计;会用弹簧秤测力的大小; 3、知道重力的概念,重力的大小、方向; 4、知道静摩擦力和滚动摩擦,理解摩擦力的方向,滑动摩擦力的大小与压力接触面的粗糙度的关系。网络图 知识点梳理要点一、力1、概念:力是物体对物体的作用。2、力产生的条件:①必须有两个或两个以上的物体。②物体间必须有相互作用(可以不接触)。
3、力的性质:物体间力的作用是相互的(相互作用力在任何情况下都是大小相等,方向相反,作用在不同物体上)。两物体相互作用时,施力物体同时也是受力物体;反之,受力物体同时也是施力物体。
4、力的作用效果:力可以改变物体的运动状态。力可以改变物体的形状。5、力的单位:国际单位制中力的单位是牛顿简称牛,用N 表示。
力的感性认识:拿两个鸡蛋所用的力大约1N。
6、力的测量:弹簧测力计7、力的三要素:力的大小、方向、和作用点。
8、力的表示法:力的示意图:用一根带箭头的线段把力的大小、方向、作用点表示出来,如果没有大小,可不表示,在同一个图中,力越大,线段应越长;运用物理研究方法:模型法。
[归纳梳理]
物体的运动状态是否改变一般指:物体的运动快慢是否改变(速度大小的改变)和物体的运动方向是否改变
例1:下图所示的是甲、乙两种拧紧螺母的方式,其中甲、乙两力的主要不同是( )A.力的大小 B.力的方向C.力的作用点 D.力的大小、方向和作用点例2:关于力的概念,下列说法错误的是( )A.力是物体对物体的作用B.物体受力的同时也一定在施力C.只有接触的物体才能产生力的作用D.力是成对出现的要点二、重力与质量的关系物体受到的重力跟它的质量成正比,即G=mg。例1:如图,是小明画的重力与质量的关系图像,其中正确的是( )A. B.C. D.例2:关于9.8N/kg的含义是( )A.9.8N等于1kg B.质量为9.8kg的物体受到的重力是1NC.9.8kg等于1N D.质量为1kg的物体受到的重力为9.8N要点三、弹簧测力计的测量原理,弹簧测力计的使用方法
1、原理:在弹性限度内,弹簧伸长的长度与所受拉力成正比。
2、使用方法:
①看清量程,即测量范围,加在弹簧测力计上的力不许超过它的量程;
②认请它的分度值,以便读数时快速准确;
③观察指针是否指在零刻线上,若没有,则需要校零;
④使用前轻轻拉动几次挂钩,避免弹簧被外壳卡住;
⑤使用时拉力方向应与弹簧轴线方向一致;
⑥待稳定后读数。
例1:如图所示将一固体挂在竖直的弹簧测力计下,则下列说法正确的是( )A.弹簧测力计只能沿竖直方向使用B.此弹簧测力计的分度值为0.1NC.此时弹簧测力计的示数为2.2ND.此时弹簧测力计的示数为3.8N例2:关于弹簧测力计的下面几种说法中错误的是( )A.使用前应先检查指针是否指在零刻度线上B.所测的力不能超过弹簧测力计的量程C.读数时,视线应该与刻度盘面垂直D.弹簧测力计所受拉力增加一倍,它的长度增大一倍要点四、影响摩擦力大小的因素
摩擦力的大小与压力、接触面粗糙程度有关,物体表面受到的压力越大,摩擦力越大;接触面越粗糙,摩擦力越大。例1:如图所示,弹簧测力计水平拉着放在桌面上的木块匀速直线滑动,在木块前端离开桌面至一半移出的过程中,弹簧测力计示数和木块受到桌面的摩擦力的变化情况是( )A.都减小 B.都增加 C.都不变 D.不能确定例2:为了探究滑动摩擦力,张文超同学利用牙刷做实验,当用力匀速拖动牙刷时,刷毛发生了如图所示的弯曲,对这一实验的分析错误的是( )A.刷发弯曲越厉害说明牙刷受到的力越大B.从刷发弯曲的方向可以判断牙刷受到摩擦力的方向向左C.牙刷受到的摩擦力作用在刷发上D.手的拉力和牙刷受到的摩擦力不平衡 难点一、力 1、概念:力是物体对物体的作用。[归纳梳理]
(1)从字面上看“物体对物体”说明有力的存在时,至少需要两个物体,力是不能脱离物体而存在的。这就是力的物质性。“对”字前面的物体,我们常把它叫施力物体(因为它施加了力),“对”字后面的物体,我们把它叫受力物体。有力存在时,一定有施力物体和受力物体。
例如:人推车,人对小车施加了力,小车受到了力,所以人是施力物体,车是受力物体。
(2)物体间只有发生相互作用时才会有力,若只有物体,没有作用,也不会有力。
例如:人踢球,使球在草坪上滚动,人踢球时,人对球施加了力,人是施力物体,球是受力物体,当球离脚之后,人不再对球施力,球也就不再受踢力。2、力的作用效果力可以改变物体的运动状态,也可以改变物体的形状。
[归纳梳理]
(1)力可以改变物体的运动状态,物体运动状态的改变包括三种情况:
①物体的运动方向不变,速度大小发生改变。
例如:刚驶出站台的火车,做变速直线运动。
②物体的速度大小不变,运动方向发生改变。
例如:匀速行驶的汽车拐弯了。
③物体的速度大小和运动方向同时发生改变。例如,向斜上方抛出的铅球,速度的大小和方向都在发生变化。
(2)力可以改变物体的形状。
例如用力捏橡皮泥,使橡皮泥变成各种形状;用力拉弓,使弓张开;将尺变弯等。都是在力的作用下,使物体的形状发生改变。
3、力的三要素和力的示意图
(1)力的符号和单位
①在物理学中,用字母“F”表示力,为了区分不同作用或性质的力,还常常用其他字母表示力,如重力—G。
②单位:牛顿,简称牛,符号N。
(2)力的三要素
力的大小、方向、作用点,叫做力的三要素,它们都能影响力的作用效果。探究力的三要素与力的作用效果的关系,可采用控制变量法。
(3)力的示意图
用一根带箭头的线段粗略地把力的三要素表示出来,这样的图就叫做力的示意图。
画力的示意图的步骤:①在受力物体上画出力的作用点。②确定力的方向并沿力的方向画一条线段。③在线段的末端画上箭头并在旁边标出力的符号。4、力是物体间的相互作用
一个物体对别的物体施力时,也同时受到后者对它的作用力。即施力的物体同时也受力。这一对相互作用的力同时产生,同时消失,而且是分别作用在两个物体上。
[归纳梳理]
力是物体间的相互作用,包含以下两层含义:
(1)力的物质性。力是物体对物体的作用,一个物体受到力,一定有另外的物体对它施加了力,只要有力的作用,一定有受力物体和施力物体,力不能离开物体而单独存在。
(2)力的相互性。任何物体之间力的作用都是相互的。一个物体施力的同时也受力。因此,同一物体既是施力物体也是受力物体。施力物体和受力物体是相对的。
例如:人踢球,人是施力物体,球是受力物体;同时人感到脚疼,球是施力物体,脚是受力物体。这样的力称为作用力和反作用力。
特点是:大小相等、方向相反且在同一直线上,作用在两个物体上。例1:下列事例中,最能说明力能改变物体运动状态的是( )A.撑杆跳中跳高运动员将撑杆压弯 B.穿旱冰鞋的同学推墙会向后滑动C.将橡皮泥捏成各种形状的物体 D.用力将弹簧拉力器拉开例2:如图所示的事例中,说法错误的是 ( )A. B. C. D.
难点二、重力地面附近的物体,由于地球的吸引而受到的力叫做重力。重力的施力物体是地球。符号:G。[归纳梳理]
地面附近的一切物体,不论它是运动还是静止,不论它是固态、液态还是气态,都要受到重力的作用。如在上升过程中的氢气球仍受重力。一切物体所受重力的施力物体都是地球,受力物体是被研究物体本身。 1、重力的大小物体所受的重力跟它的质量成正比,公式:G=mg或g=G/m,g=9.8N/㎏表示质量为1Kg的物体所受的重力是9.8N,其中粗略计算时g=10N/㎏。
注意:利用公式G=mg进行计算时,质量m的单位必须是㎏,不能用g,否则计算得出的数据就会有错误。
2、重力的方向重力的方向是竖直向下的。据此制成了重垂线来检查墙壁是否竖直,也可改进后检查窗台、桌面等是否水平。
注意:竖直向下与垂直向下不同,所谓竖直向下是指向下且与水平面垂直,其方向是固定不变的。
3、重心重力的作用点叫做物体的重心。有些力(如摩擦力、浮力)作用在物体上的作用点不好确定,我们在作力的示意图时,也常把这些力的作用点画在物体的重心处。
质地均匀,外形规则物体的重心在它的几何中心点上;不规则的物体重心可以用悬挂法来确定。重心的位置随物体形状的变化而变化,重心不一定在物体上。例1:如图所示,实心均匀正方体甲、乙放在水平地面上,它们质量相等。现从两正方体的上部沿水平方向切去部分,使它们剩余部分的体积相等,则剩余部分的甲、乙的重力和的大小关系是( )A.一定小于 B.一定大于C.可能小于 D.可能大于例2:某小组利用天平、弹簧测力计、钩码若干,探究“物体所受重力大小与物体质量的关系”的实验数据记录如表,则下列说法中错误的是次数重力G/N质量m/g比值(G/m)/(N•kg﹣1)10.981009.821.471509.831.962009.8A.小张认为利用原有器材,在月球表面可以完成本实验B.小明处理数据时,绘出重力G与质量m的关系图象(如图),可得重力与质量成正比C.小亮处理数据时,算出每组重力与质量的比值(如表格),可得重力与质量成正比D.小红认为本实验中多次实验的目的是为了减小误差难点三、弹力1、弹性、弹力定义
(1)物体受力发生形变,不受力时又能自动恢复原来形状的特性叫做弹性。 能自动恢复的形变叫弹性形变;物体由于弹性形变而产生的力叫做弹力。物体的弹性形变程度越大,产生的弹力越大;弹力的作用点在两物体的接触面上,方向指向恢复形变的方向。
日常所称的拉力F、压力F压、支持力FN等,其实质都是弹力。例如,桌面对茶杯的支持力,其实质就是桌面发生了微小的形变后对茶杯向上的弹力。
注意:弹簧的弹性有一定的限度,超过了这个限度就不能完全复原。
(2)物体变形后不能自动恢复原来的形状的特性叫做塑性。例如:面团、泥团、橡皮泥等具有塑性。2、弹簧测力计
(1)弹簧测力计原理:在弹性限度内弹簧受的拉力越大,它的伸长就越长。F=Kx
(2)使用弹簧测力计测重力、拉力等。
[归纳梳理]
(1)使用前,应观察它的量程、分度值,应使指针指在零点;
(2)所测的力不能大于测力计的测量限度;
(3)不要让指针与刻度盘摩擦,即测力计轴线与力的方向一致;
(4)读数时,视线应穿过指针与刻度盘垂直。例1:轻质弹簧S的上端固定在天花板上,下端悬挂一质量为m的物体,平衡时弹簧的长度为L1,现将一根与S完全相同的弹簧剪为S1和S2两部分;将质量分别为m1和m2的两物体分别与S1和S2相连并悬挂在天花板上(m1+m2=m)如图所示。平衡时S1+S2的长度之和为L2,弹簧仍在弹性限度内,则( )A.L2一定等于L1 B.L2一定大于L1C.L2一定小于L1 D.以上三种情况都有可能例2:如图所示,弹簧测力计和细线的重力及摩擦力不计,物重4N,弹簧测力计A、B的示数分别为( )A.4N 4N B.4N 0N C.4N 8N D.0N 4N难点四、摩擦力两个互相接触的物体,当它们做相对运动或有相对运动的趋势时,在接触面上会产生一种阻碍相对运动的力,这种力就叫做摩擦力。1、方向:摩擦力的方向总是跟物体相对运动(趋势)的方向相反。2、作用点:摩擦力的实际作用点是在两个物体的接触面上。3、摩擦力产生的条件:①两个物体相互接触;②要发生或将要发生相对运动;③表面粗糙;④两物体间有压力。4、摩擦力的种类:静摩擦、动摩擦(滑动摩擦、滚动摩擦) 5、滑动摩擦力与滚动摩擦力区别:一个物体在另一个物体表面上滑动时产生的摩擦叫做滑动摩擦。一个物体在另一个物体表面上滚动时产生的摩擦叫做滚动摩擦。在相同条件下,滚动摩擦往往比滑动摩擦小得多。
6、实验探究影响摩擦力大小因素:知道压力越大、接触面越粗糙,滑动摩擦力越大。实验重点是测滑动摩擦力大小。根据二力平衡的条件,用弹簧测力计沿水平方向拉着物体,在水平面上作匀速直线运动。此时,拉力与摩擦力平衡,其大小相等,弹簧测力计的读数跟摩擦力的大小相等。所以,从弹簧测力计的示数中就知道摩擦力的大小。实验方法是控制变量法。7、知道下列增大和减小摩擦力的方法:增大摩擦减小摩擦方法举例方法举例增大压力用力捏闸减小压力推轻箱子使接触面粗糙鞋底刻花纹使接触面光滑磨光刀面变滚动为滑动刹车过程变滑动为滚动车轮 使摩擦面分离加润滑油给机器点油加气垫气垫船磁悬浮磁悬浮列车[归纳梳理]决定摩擦力大小的因素中没有“接触面积”,物体间摩擦力的大小跟接触面的“大小”无关,而是跟接触面的“粗糙程度”有关。例1:如图所示,在大小F=10N,A和B一起沿水平面向右做匀速直线运动,不计空气阻力,则下列结论中正确的是( )A.甲、乙两图中B物体受到地面对它的摩擦力均为10NB.甲、乙两图中A物体所受的摩擦力大小均为10NC.甲图中物体A受到的摩擦力大小为0,B物体受到地面对它的摩擦力为10ND.乙中物体A受到的摩擦力大小为10N,物体B受到地面对它的摩擦力为10N例2:如图所示,同一长方形木块放在同一粗糙水平桌面上,甲图中木块水平放置、乙图中木块竖直放置、丙图中木块水平放置并在上面叠加了一铁块,甲、乙、丙三种情况下,匀速拉动该木块所需的拉力分别为F甲、F乙、F丙,下列分析正确的是( )A.F甲<F乙<F丙 B.F甲>F乙>F丙C.F甲<F乙=F丙 D.F甲=F乙<F丙中考真题类型一、力1.(2022·四川成都·中考真题)甜水面是成都的传统美食,制作的关键是做出有筋道的面条:用上等面粉加盐和水,揉匀后静置半小时,用面杖擀成面皮,再切成适当宽度的面条,然后两手抓住面条用力拉长。关于上述过程的说法不正确的是( )A.揉捏面团时,面团既是受力物体也是施力物体B.面团被擀制成面皮,力改变了面团的运动状态C.手推面杖来回运动,力改变了面杖的运动状态D.用手拉长面条,面条受力的同时,手也受到力2.(2020·贵州遵义·中考真题)为了增强体质,每天锻炼一小时,同学们积极到户外参加体育活动。下列活动所涉及力学知识的说法,正确的是( )A.发排球时手对排球的力大于排球对手的力B.投掷出去在空中飞行的实心球仍受推力作用C.篮球撞到篮板反弹回来说明力可以改变物体的运动状态D.静止在水平地面上的足球受到的重力和足球对地面的压力是一对平衡力类型二、重力3.(2022·四川巴中·中考真题)2022年4月16日,中国航天太空出差“三人组”乘坐神舟十三号返回舱在东风着陆场成功着陆,结束了他们在“天和核心舱”6个月的太空驻留,下列相关说法正确的是( )A.航天员在“天和核心舱”内的“卧室”睡觉时,相对于地面,航天员是静止的B.航天员把自己的手机从地球带到太空后,手机的质量变小了C.在太空驻留期间,航天员做实验时不能使用托盘天平测物体质量D.航天员在太空驻留期间主要通过举哑铃来锻炼身体4.(2021·广西柳州·中考真题)一只蚂蚁沿着碗从A点爬到B点(如图所示),此过程中蚂蚁所受重力的大小( )A.变大 B.保持不变C.先变小后变大 D.先变大后变小类型三、弹力5.(2022·山东青岛·中考真题)浙江大学课题组成功研制出的“全碳气凝胶”,是目前最轻的固态材料,哪怕将杯子大小的气凝胶放在狗尾草上,纤细的草须也不会被压弯(如图所示)。它具有优良的隔热性和很强的弹性,它还是吸油能力最强的材料之一,吸油量可高达自身质量的900倍。若将“全碳气凝胶”应用于实际生产和生活,以下设想不可行的是( )A.制作轻盈的保暖服 B.治理海洋漏油污染C.制作沙发坐垫 D.制作暖气散热片6.(2021·山东枣庄·中考真题)如图甲所示,弹簧的一端挂在墙上,一人用4N的力F拉另一端,弹簧伸长了5cm;如图乙所示,两个人分别拉该弹簧的两端,弹簧也伸长了5cm,则每个人的拉力F分别为( )A.4N 0 B.0 4N C.4N 4N D.8N 8N类型四、摩擦力7.(2022·西藏·中考真题)2022年2月6日,中国女足凭着“不畏强敌,顽强拼搏”的精神在女足2022亚洲杯决赛中逆转韩国队,再次获得亚洲杯冠军。足球运动蕴含着许多物理知识,下列分析正确的是( )A.踢球时脚对球有力的作用,球对脚没有力的作用B.用头顶足球时感到疼,说明物体间力的作用是相互的C.足球鞋底有凹凸不平的花纹,是为了减小摩擦D.踢出去的足球继续运动,是由于受到惯性的作用8.(2022·内蒙古呼和浩特·中考真题)小芳同学用图示装置研究滑动摩擦力,用力F水平向右匀速拉动长木板的过程中,木块保持静止不动。下列说法正确的是( )A.木块所受摩擦力方向水平向左B.地面对长木板的摩擦力与力F是平衡力C.力F增大时,木块所受滑动摩擦力大小不变D.若弹簧测力计示数为5N,则力F大小也为5N模拟练习一、单选题1.在“探究二力平衡的条件”实验中,下列说法中你不同意的是( )A.小明同学认为这三种实验器材丙图最为合理B.乙图,在两侧挂上等质量的钩码,纸片保持静止,挂上质量不等的钩码,不能保持静止,说明平衡的两个力的大小相等C.乙图,将纸片转动一定的角度,释放后纸片马上转回来,说明平衡的两个力一定作用在一条直线上D.乙图,将纸片撕开,两瓣纸片都不能保持静止,说明平衡的两个力必须作用在同一物体上2.如图甲所示,放在水平地面上的物体,受到方向不变的水平推力F的作用,F的大小与时间t的关系和物体运动速度v与时间t的关系如图乙所示。下列判断正确的是( )A.t=1s时,物体所受摩擦力是1NB.2~4s 内物体所受摩擦力逐渐增大C.t=5s时,物体受到力的合力为零D.t=6s时,将F撤掉,物体继续匀速直线运动3.大雁塔是西安市著名的旅游景点,一直以来备受世界各地游客的青睐。但是,近几十年来大雁塔的加速倾斜引起了社会各界的担忧,也吸引了交大附中物理兴趣小组的关注,学生们在老师的指导下决定利用一根细棉线和一个小铁球研究大雁塔的倾斜方向。实验现象如图所示,则下列选项正确的是( )A.大雁塔向西南方向倾斜 B.大雁塔向西北方向倾斜C.大雁塔向东北方向倾斜 D.大雁塔向东南方向倾斜4.下列物体间的作用力属于弹力的是( )①手握瓶子的压力②绳子对溜溜球的拉力③磁铁吸引铁钉的力④课桌对书的支持力A.①②③ B.①③④ C.①②④ D.①②③④5.学习完力的概念后,大家一起谈论力的相关知识,下列关于力的说法正确的是( )A.力可以脱离物体单独存在B.两个物体相互接触不一定会产生力的作用C.一个物体也能产生力的作用D.不接触的两个物体间一定不会产生力6.下列物体的重力约为5N的是( )A.一本书 B.小轿车C.中学生 D.5L装的色拉油7.关于弹力的叙述正确的是( )A.只有弹簧、橡皮筋等物体才可能产生弹力B.压力、拉力、支持力都属于弹力C.放在桌面上的一根弹簧一定产生了弹力D.弹力的大小与受力物体形变的程度有关8.某同学在实验室利用如图所示装置探究弹簧的长度跟所挂钩码重力的关系,实验数据记录如下表,以下分析正确的是( )钩码重力(N)00.51.01.52.02.53.04.0指针位置(cm )2.003.004.005.006.007.007.507.50A.弹簧的伸长与钩码重力成正比关系B.弹簧的长度与钩码重力一定是一次函数关系C.此实验中使弹簧发生形变的力是钩码的重力D.当钩码重力为3.5N时,此弹簧已发生塑性形变二、填空题9.质量为60kg的物体所受重力是___________N,月球上引力是地球的1/6,若把该物体拿到月球上去,则重力变为___________N。(g取10N/kg)10.如图所示,分别在A、B、C三点处用垂直于门方向的力推门,感觉 ___________(填“A”、“B”或“C”)点处较容易,该实验说明力的作用效果跟力的 ___________(填“大小”、“方向”或“作用点”)有关,成语“风吹草动”中的施力物体是 ___________。11.如图甲所示,用弹簧测力计拉着物块A做匀速直线运动,弹簧测力计示数为2N。在物块A上叠放一物块B,如图乙所示,使B随A一起做匀速直线运动,弹簧测力计示数为3N,此时,物块A、B间的摩擦力大小为 _______N,A受到地面摩擦力大小为 _______N。12.一个箱子重为30N,放在水平面上,受6N的水平推力,箱子未动,这时箱子受到的摩擦力______(选填“大于”、“等于”或“小于”)6N。当水平推力增大到10N时,箱子恰好做匀速直线运动。当水平推力增大到20N时,箱子受到的摩擦力为______N。三、实验题13.某兴趣小组在探究“影响物体重力大小的因素”和“判断重力方向”的实验中,进行了如下的实验探究。(1)在探究物体所受重力大小与物体质量关系时,实验记录如表:被测物体物体质量m(kg)重力G(N)G与m的比值(N/kg)物体10.10.989.8物体20.21.969.8物体30.32.949.8(1)①在探究过程中,需要的测量工具有弹簧测力计、______;②根据上表中测量的实验数据分析图,其中能正确描述物体所受的重力G与质量m关系的图像是______;A. BCD(2)甲同学在探究重力方向时,实验装置如图所示,操作如下:将该装置放在水平桌面上后,缓慢改变木板M与桌面的夹角α,会观察到悬线OA的方向______(选填“变化”或“不变”);接下来的操作______,观察小球下落的方向,从而说明重力的方向总是______;(3)小明同学取了质量不同的苹果、小木块、小铁球各一个,并分别测出它们的质量和重力,来探究物体所受重力大小与质量的关系,你认为小明同学的做法______。A.不合理,因为他没有用同种物质的物体做实验B.不合理,因为他没有使物体的质量成整数倍变化C.合理,因为他同样可以得到的物体所受重力大小与质量的关系D.合理,因为他的操作比甲同学更简便四、计算题14.质量为50kg的物体在一个水平向右拉力F的作用下,沿水平面以1m/s的速度做匀速直线运动,已知物体受到的滑动摩擦力是它重力的0.2倍,求:(1)物体的重力大小(取);(2)拉力F的大小;(3)若拉力F增大为150N,物体受到的滑动摩擦力大小是多少?15.小明准备利用弹簧测力计制成一杆简单实用的液体密度秤,如图,已知秤钩下的容器重G=0.4N,容积V=200mL,在容器中加满待测液体就可以直接“称”出该液体的密度。求(g取10N/kg):(1)密度为“0”的刻度应标在多少牛的刻度上;(2)水的密度应标在多少牛的刻度上;(3)此“密度秤”能测量的最大密度是多少。16.课外学习小组在探究“弹簧的伸长量与所受的拉力的关系”实验时,实验数据如表。拉力F/N00.511.522.533.54弹簧长度/cm2223242526272828.528.6(1)在一定范围内,弹簧所受的拉力与伸长量(,其中指弹簧不受力时的长度,是指弹簧受到的拉力时的长度)成正比,即(其中k叫做劲度系数,对同一个弹簧来说是一个固定不变的值),请你根据该小组的实验数据计算出该小组同学所用弹簧的劲度系数k。(2)当弹簧所受拉力为F时,弹簧长度是25.5cm,求该弹簧所受的拉力F。17.如图所示,用细线将一轻质小球挂在天花板上,小球被带电玻璃棒吸引而发生偏移,画出小球所受重力G和细线拉力F的示意图.( )
相关试卷
这是一份中考物理一轮复习课时突破训练08 力 弹力 重力 摩擦力 (含解析),共9页。试卷主要包含了选择题,填空题,作图题,实验探究题等内容,欢迎下载使用。
这是一份中考物理总复习:重力、弹力、摩擦力(提高)知识讲解,共6页。
这是一份中考物理总复习:重力、弹力、摩擦力(提高)巩固练习,共5页。

