考点06 质量与密度 备战中考物理一轮复习知识点+练习(含答案解析)
展开专题06质量与密度
考试大纲
1.初步认识质量的概念及单位;
2.理解密度概念及其物理意义;
3.会用天平测量物体的质量、用量筒测体积;
4.会用天平和量筒测物质的密度,会运用公式进行简单的计算;
5.能用密度知识解决简单的实际问题。
网络图
知识点梳理
要点一、质量
物体所含物质的多少叫质量。
[归纳梳理]
(1)单位:国际单位:kg ,常用单位:t、g、mg
对质量的感性认识:一枚大头针约80mg 一个苹果约150g。
一头大象约6t 一只鸡约2kg。
(2)质量的理解:物体的质量不随物体的形状、状态、位置、温度而改变,所以质量是物体本身的一种属性。
(3)测量:
例1:下列现象中,物体质量发生变化的是( )
A.一块冰渐渐融化成水
B.一杯水被喝掉一半
C.将一团橡皮泥捏成一个玩具
D.一段金属丝被烧红
【答案】B
【详解】A.一块冰渐渐融化成水,状态发生了改变,物质的多少没有变化,故质量不变,故A不符合题意;
B.一杯水被喝掉一半,水这种物质减少了,质量减小了,故B符合题意;
C.将一团橡皮泥捏成一个玩具,形状发生了变化,但是物质的多少没有变化,质量没有变化,故C不符合题意;
D.一段金属丝被烧红,物质的多少没有变化,故质量不变,故D不符合题意。
故选B。
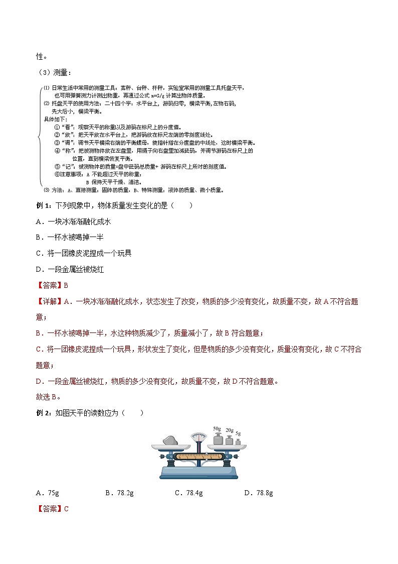
例2:如图天平的读数应为( )
A.75g B.78.2g C.78.4g D.78.8g
【答案】C
【详解】用天平称量物体的质量时,当天平平衡后,左盘物体的质量等于右盘砝码的质量加上游码在标尺上对应的示数;由图可知,右盘砝码的质量为
标尺的分度值是0.2g,游码对应的示数为3.4g;则物体的质量为
故C符合题意,ACD不符合题意。
故选C。
要点二、密度及测量
某种物质组成的物体的质量与它的体积之比叫做这种物质的密度。
[归纳梳理]
(1)公式: 变形:
(2)单位:国际单位:kg/m3,常用单位g/cm3。
单位换算关系:1g/cm3=103kg/m3 1kg/m3=10-3g/cm3。
水的密度为1.0×103kg/m3,其物理意义为1立方米的水的质量为1.0×103千克。
(3)理解密度公式:
①同种材料,同种物质,ρ不变,m与 V成正比; 物体的密度ρ与物体的质量、体积、形状无关,但与质量和体积的比值有关;密度随温度、压强、状态等改变而改变,不同物质密度一般不同,所以密度是物质的一种特性。
②质量相同的不同物质,体积与密度ρ成反比;体积相同的不同物质质量与密度ρ成正比。
(4)图象:如图所示:ρ甲>ρ乙
(5)测体积——量筒(量杯)
①用途:测量液体体积(间接地可测固体体积)。
②使用方法:
“看”:单位:毫升(ml)、 量程、分度值。
“放”:放在水平台上。
“读”:量筒里的水面是凹形的,读数时,视线要和凹面的底部相平。
(6)测固体的密度:
说明:在测不规则固体体积时,采用排液法测量,这里采用了一种科学方法--等效代替法。
(7)测液体密度: ①原理:ρ=m/V
②方法:a用天平测液体和烧杯的总质量m1;
b把烧杯中的液体倒入量筒中一部分,读出量筒内液体的体积V;
c称出烧杯和杯中剩余液体的质量m2 ;
d得出液体的密度ρ=(m1-m2)/V。
例1:对于几块形状和体积各不相同的实心铁块,下列说法中正确的是( )
A.质量大的铁块密度大
B.体积小的铁块的密度大
C.几个铁块的密度都相同
D.需要知道几块铁的质量和体积才能比较密度大小
【答案】C
【详解】C.由题意可知“几块形状和体积各不相同的实心铁块”,都是铁块,同种物质即铁块的密度都相同,故C正确;
ABD.密度是物质的一种特性,不随物质的质量、体积改变而改变,当密度一定时质量与体积成正比,故ABD错误。
故选C。
例2:如图所示,是某同学测量A、C两种物质的质量m和体积V的关系图像,B物质为水,由图可知,A、C两种物质的密度ρA、ρC与水的密度之间的关系是( )
A.ρC>ρA>ρ水 B.ρC>ρ水>ρA C.ρA>ρ水>ρC D.ρ水>ρA>ρC
【答案】C
【详解】由图像可知,当体积相同时,A物质的质量大于B物质(水),C物质的质量小于B(水),所以
ρA>ρ水
ρC<ρ水
则
ρA>ρ水>ρC
故ABD不符合题意;C符合题意。
故选C。
要点三、密度的应用
1.鉴别物质:密度是物质的特性之一,不同物质密度一般不同,可用密度鉴别物质。
2.求质量:由于条件限制,有些物体体积容易测量但不便测量质量,用公式m=ρV可以算出它的质量。
3.求体积:由于条件限制,有些物体质量容易测量但不便测量体积,用公式V=m/ρ可以算出它的体积。
4.判断空心实心。
例1:若有一结满冰的水桶(冰面与桶口相平),当冰完全熔化,再倒入0.5kg的水恰好桶满,假如用该桶装满酒精,最多能装酒精的质量是(ρ冰=0.9g/cm3,ρ酒精=0.8g/cm3)( )
A.5kg B.0.5kg C.4kg D.0.4kg
【答案】C
【详解】冰完全熔化为水时,状态变化,但质量不变,即m冰=m水,ρ冰V冰=ρ水V水,带入冰和水的密度为
化简得
冰熔化成水时体积减小值
由题意可得,冰完全熔化成水减少的体积
水桶的容积和冰熔化前的体积相同,即
装满酒精后酒精的质量
故ABD不符合题意,C符合题意。
故选C。
例2:如图所示,体积相同的实心均匀圆柱体甲、乙放在水平地面上(底面积S甲>S乙)。圆柱体甲的质量小于圆柱体乙的质量,沿水平方向分别切去相同高度,则圆柱体甲、乙的密度ρ甲、ρ乙和剩余部分的质量m′甲、m′乙的大小关系,判断正确的是( )
A.ρ甲>ρ乙,m′甲>m′乙
B.ρ甲<ρ乙,m′甲
【答案】B
【详解】由题意知,两圆柱体的体积相等,即V甲=V乙,甲的质量小球乙的质量,即m甲
难点一、质量
1. 质量的概念
物体所含物质的多少叫质量。物体的质量由其自身材料构成情况和体积大小来决定的。当构成物体的材料和物体的体积确定后,物体的质量也就确定了。
2. 天平的使用
(1)托盘天平的主要构造:横梁、刀口、底坐、标尺、游码、平衡螺母、托盘、指针、分度盘。
(2)使用之前应注意:
①不能超过“称量”;
②加减砝码用镊子;
③零刻度和分度值;
④潮湿物体和化学药品不能直接放在托盘上。
(3)使用规则:
①水平放置;
②游码移到标尺左端的“0”刻度处;
③调节横梁右端的平衡螺母,使指针指在分度盘的中央;
④“左物右码”,再“从大到小”,“轻拿轻放”砝码;
⑤读数:物体的质量等于砝码的质量加上游码的质量。
⑥记录:记录的测量结果要由数字和单位两部分组成。
[归纳梳理]
(1)质量不会随物体的位置、形状、状态而改变,它是物体的一种属性。
(2)质量的测量工具:生活中常用杆秤、案秤、台秤、电子秤等;实验室里常用托盘天平。
例1:规格相同的瓶装了不同的液体,放在横梁已平衡的天平上,再将游码向右移动,天平横梁再次平衡,如图所示,则( )
A.甲瓶液体质量较大 B.乙瓶液体质量较大
C.甲瓶液体密度较小 D.两瓶液体密度相等
【答案】A
【详解】在已平衡的天平的左、右盘上放相同的瓶装着的不同液体,需要将游码向右移动,天平才能再次平衡,说明游码移动前,左盘的液体质量大于右盘液体的质量,即甲液体的质量大于乙液体的质量。而由图示知,甲液体的体积小于乙液体的体积,据知,甲瓶中液体的密度大于乙瓶中液体的密度,故A符合题意,BCD不符合题意。
故选A。
例2:工厂里生产的薄铁皮是卷成圆筒形的,为了计算铁皮的总长度,先剪下长为l的一段铁皮,称得它的质量为m,再称得整筒铁皮的总质量为M,那么铁皮的总长度L应为
A. B. C. D.
【答案】C
【详解】铁皮单位长度的质量为:,铁皮总长度为;故C正确.
难点二、密度
1. 物理意义:
密度是物质的一种特性。一种物质的质量与体积的比值是一定的,物质不同,其比值一般也不同。
2. 定义:
某种物质组成的物体的质量与它的体积之比叫做这种物质的密度。
3. 单位:
国际单位:㎏/m3,常用单位:g/cm3,1 g/cm3=1×103㎏/m3。
4. 记住水的密度:
[归纳梳理]
密度是物质的一种特性:
(1)与物体质量、体积的大小无关。测量密度的原理:。
(2)同种物质,密度相同,物体的质量m与体积V成正比,即当ρ一定时;
(3)不同物质,质量相同时,体积与密度成反比,即。
例1:现有a、b两个小球,分别由ρa=4g/cm3、ρb=5g/cm3的两种材料制成,两小球质量之比为ma:mb=6:5,体积之比为Va:Vb=3:4,则下列说法正确的是( )
A.若只有一个球是空心,则a 球是空心的
B.若只有一个球是空心的,则空心球空心部分的体积与实心部分的体积之比为2:3
C.若只有一个球是空心的,则空心球空心部分的体积与实心球的体积之比为3:2
D.若只有一个球是空心的,将空心球的空心部分装满水,则该球实心部分的质量与所加水的质量之比为5:1
【答案】D
【详解】A.由可得,a、b两个小球所用材料的体积之比(即实心部分的体积之比)
即实心部分的体积之比大于两球的体积之比);若只有一个球是空心的,由计算可知b球的体积大于其材料的体积,故b球一定是空心的,a球一定是实心的,故A错误;
B.因两球的体积之比为Va:Vb=3:4,则可设a球的体积为3V,b球的体积为4V,b球实心部分的体积为2V,所以空心球空心部分的体积与实心部分的体积之比为
Vb空:Vb实=(Vb﹣Vb实):Vb实=(4V﹣2V):2V=1:1
故B错误;
C.空心球空心部分的体积与实心球的体积之比
Vb空:Va=(Vb﹣Vb实):Va=(4V﹣2V):3V=2:3
故C错误;
D.将空心球的空心部分装上水,则该球实心部分的质量与所加水的质量之比
故D正确。
故选D。
例2:分别由不同物质a、b、c组成的三个实心体,它们的体积和质量的关系如图所示,由图可知,下列说法错误的是( )
A.若用a、b、c三种物质组成体积相同的物体,则a物质物体的质量最小
B.若用a、b、c三种物质组成质量相同的物体,则a物质物体的体积最小
C.ρb=1×103kg/m3
D.ρc=2ρb
【答案】B
【详解】A.由图可知,当体积均为2dm3时
ma=1kg
mb=2kg
mc=4kg
所以a物质的质量最小,故A正确,不符合题意;
B.由图可知,当质量均为1kg时
Va=2dm3
V b=1dm3
Vc=0.5dm3
所以c物质物体体积最小,故B错误,符合题意;
C.由图可知,当b物质的物体质量mb=2kg时,b物质的物体的体积
则b物质的密度
故C正确,不符合题意;
D.由图可知,当c物质的物体质量mc=2kg时,c物质的物体的体积
c物质的密度
则ρc=2ρb,故D正确,不符合题意。
故选B。
中考真题
类型一、质量及其测量
1.(2022·湖南湘西·中考真题)一个物体的质量是50kg,通常情况下这个物体应该是( )
A.一个中学生 B.一本书 C.一只猫 D.一块饼干
【答案】A
【详解】A.一个中学生的质量约50kg,故A符合题意;
B.一本书的质量约0.2kg,故B不符合题意;
C.一只猫的质量约2kg,故C不符合题意;
D.一块饼干的质量约2g,故D不符合题意。
故选A。
2.(2022·江苏宿迁·中考真题)实践证明:“测体温”“勤洗手”“要消毒”及“戴口罩”等措施可以有效预防病毒的传播对这些措施宁相关数据的估测,最符合实际的是( )
A.“测体温”:人体正常体温约为39℃
B.“要消毒”:一张酒精消毒湿纸巾厚度约为0.4mm
C.“勤洗手”:要取得好的清洁效果,洗手时间不能超过20s
D.“戴口罩”:一只一次性医用外科口罩质量约为50g
【答案】B
【详解】A.人体正常体温在36~37℃之间,故A不符合题意;
B.一张酒精消毒湿纸巾很薄,厚度约为0.4mm,故B符合题意;
C.要取得好的清洁效果,一般推荐七步洗手法,洗手时间不能少于20s,故C不符合题意;
D.一只一次性医用外科口罩质量很小,约为3g,故D不符合题意。
故选B。
类型二、密度
3.(2022·山东淄博·中考真题)如图是甲、乙两种物质的质量与体积的关系图像。由图像可知( )
A.同种物质,体积越大,质量越小 B.同种物质,质量与体积成正比
C.甲物质的密度小于乙物质的密度 D.乙物质的密度为0.5kg/m3
【答案】B
【详解】由图像可知,图像的横轴表示体积,纵轴表示质量,则该图像的纵坐标与对应的横坐标的比表示该物质的密度。
AB.同种物质,密度不变,质量与体积成正比,所以体积越大,质量也就越大,故A不符合题意,B符合题意;
C.取相同体积,则甲物质的质量大于乙物质的质量,由密度公式得,甲物质的密度大于乙物质的密度,故C不符合题意;
D.由图像可知,当乙物质的体积为40cm3时,其质量为20g,则乙物质的密度为
故D不符合题意。
故选B。
4.(2022·湖北湖北·中考真题)2020年12月17日,“嫦娥五号”在月球上收集了一满罐的月球土壤(简称“月壤”),科研人员称出其质量为1731g,与计划的2000g存在差距,主要原因是收集罐的容积是按照月壤密度为1.6×103kg/m3而设计的。以下说法正确的是( )
A.月壤从月球带回地球后质量变小了
B.若将月壤分成等质量的两份,则每份的密度都变小
C.收集罐的容积为1.25×10-3m3
D.月壤的实际密度大于1.6×103kg/m3
【答案】C
【详解】A.质量是物体的一种性质,不会随位置、状态、形状的变化而变化。月壤从月球带回地球后位置变化了,但质量不变,故A错误;
B.密度是物质的一种特性,不会随质量、体积的变化而变化,所以将月壤分成等质量的两份密度都不变,故B错误;
C.计划收集的质量为2000g,收集罐的容积是按照月壤密度为1.6×103kg/m3而设计的,所以收集罐的容积为
C
故C正确;
D.由可知,在收集罐容积相同时,密度越小,质量越小。由于收集的月壤的质量为1731g,小于2000g,所以月壤的实际密度小于1.6×103kg/m3。故D错误。
故选C。
类型三、密度的测量
5.(2021·湖北荆门·中考真题)某同学为了测量碎玻璃和沙石的密度,用一只质量为1kg的空桶装满水,测得桶和水的质量为11kg,再将lkg的碎玻璃放入盛满水的水桶中,水溢出后测得剩余质量为11.6kg。另取一只完全相同的空桶,在桶里装满沙石,测得桶和沙石的质量为29kg。已知ρ水=1.0×103kg/m3,下列说法错误的是( )
A.沙石的密度比水的大 B.桶的容积是0.01m3
C.碎玻璃的密度为2.5×103kg/m3 D.沙石的密度小于2.8×103kg/m3
【答案】D
【详解】AB.桶的容积等于装满水时水的体积,则桶的容积
在桶里装满沙石,测得桶和沙石的质量为29kg,则沙石的质量
沙石装满后等于桶的容积,则沙石的密度
所以沙石的密度大于水的密度,故AB正确,不符合题意;
C.碎玻璃的体积等于其排开水的体积,则碎玻璃的体积为
碎玻璃的密度为
故C正确,C不符合题意;
D.因为沙石之间可能存在间隙,所以沙石的实际体积可能小于瓶子的容积,由可知,沙石的实际密度可能会大于2.8×103kg/m3,而不会小于2.8×103kg/m3,故D错误,D符合题意。
故选D。
6.(2021·贵州·中考真题)为了测量花生油的密度,某实验小组制定了如下实验步骤:①将烧杯中的部分花生油倒入量筒中,记下花生油的体积;②将待测花生油倒入空烧杯中,测出花生油和烧杯的总质量;③测出剩余花生油和烧杯的总质量;④将天平放在水平桌面上并调平;⑤根据实验数据计算花生油的密度。以上实验步骤安排最合理的是( )
A.①②③④⑤ B.④②①③⑤
C.④②③⑤① D.④①②③⑤
【答案】B
【详解】测液体密度时,会存在液体挂壁即残留液问题,避免残留液问题的正确操作是:
④将天平放在水平桌面上并调平;
②将待测花生油倒入空烧杯中,测出花生油和烧杯的总质量m1;
①将烧杯中的部分花生油倒入量筒中,记下花生油的体积V,为倒出的花生油体积;
③测出剩余花生油和烧杯的总质量m2;
可求得倒出的花生油的质量
⑤根据实验数据计算花生油的密度
体积和质量都为倒出花生油的参数,因此可以避免残留液问题,故B符合题意。
故选B。
类型四、密度的应用
7.(2021·新疆·中考真题)“嫦娥五号”从月球取回质量为1731g的月壤,其密度与干燥的细沙接近,则月壤的体积最接近( )
A.109 cm3 B.106 cm3 C.103 cm3 D.1cm3
【答案】C
【详解】干燥的细沙的密度约1.5g/cm3。由得,月壤的体积最接近
故C符合题意,ABD不符合题意。
故选C。
8.(2020·甘肃兰州·中考真题)小亮利用天平和量杯“测量某种液体的密度”时,记录的实验数据如表所示。则该液体的密度和空量杯的质量分别是( )
液体与量杯的质量m/g
30
50
70
液体的体积V/cm3
10
30
50
A.3.0×103kg/m3、10g B.1.0×103kg/m3、20g
C.1.4×103kg/m3、20g D.1.0×103kg/m3、10g
【答案】B
【详解】由表格数据可知,当液体体积V1= 10cm3时,液体和量杯的总质量m总1=30g;当液体体积V2= 30cm3时,液体和量杯的总质量m总2= 50g。设量杯的质量为m杯,液体的密度为 ρ,则
m总=m液+m杯
由ρ=可得
30g=ρ×10cm3 +m杯……①
50g= ρ×30cm3+m杯……②
由①②可得
ρ=1.0g/cm3=1.0×103kg/m3
m杯=20g
故选B。
模拟练习
一、单选题
1.乐东的荔枝很有名,一个熟荔枝的质量最接近( )
A.15mg B.15g C.15kg D.15t
【答案】B
【详解】10个鸡蛋的质量约为1斤,即500g,1个鸡蛋的质量约为50g,3个熟荔枝的质量与1个鸡蛋质量接近,故一个熟荔枝的质量接近15g ,故ACD不符合题意,B符合题意。
故选B。
2.有外形大小相同的铜、铁、铝三只球,称得它们的质量恰好是相等的,那么下列判断正确的是(ρ铜=8.9×10³kg/m³、ρ铁=7.9×10³kg/m³、ρ铝=2.7×10³kg/m³)( )
A.铜球是空心的,铁球和铝球是实心的
B.铜球和铁球肯定是空心的,铝球可能是实心的
C.三只球肯定都是空心的
D.三只球肯定都是实心的
【答案】B
【详解】因为铜的密度大于铁的密度,铁的密度大于铝的密度,所以根据密度公式及其变形式可知,在三球外形大小相同,即体积相同的条件下,铜球的质量应该大于铁球的质量,铁球的质量应该大于铝球的质量,而本题给出的条件中,三球质量相同,所以铜球、铁球一定是空心的,而铝球可能是空心的,也可能是实心的,故ACD错误,B正确。
故选B。
3.小明利用托盘天平和量筒测量盐水的密度,部分操作过程如图所示,下列说法错误的是( )
A.量筒中液体的体积是40cm3
B.盐水的密度是1.16×103kg/m3
C.按照乙、甲、丙的顺序实验,会使测量结果偏大
D.按照甲、丙、乙顺序操作,如果盘中5g砝码因磨损质量变小,则测得盐水密度偏大
【答案】D
【详解】A.量筒的分度值为2mL,量筒中盐水的体积为40mL,即40cm3,故A正确,不符合题意;
B.烧杯和盐水的总质量为
剩余盐水的质量为
量筒中盐水的质量为
根据密度的计算公式可得,盐水的密度为
故B正确,不符合题意;
C.如果按照乙甲丙的顺序实验,会有一部分水附着在烧杯壁上,倒入量筒中的盐水比实际偏小,根据密度公式可以判断,密度偏大,故C正确,不符合题意;
D.如果盘中5g砝码磨损,则砝码的质量比实际偏小,所以当右盘放置磨损砝码时,称得烧杯和剩余盐水的质量要比实际质量偏大,则两次质量测量之差偏小,根据密度公式可知测得盐水密度偏小,故D错误,符合题意。
故选D。
4.如图是在探究甲、乙两种物质质量跟体积关系时作出的图像。已知,则下列分析正确的是( )
A.ρ甲>ρ乙>ρ水 B.ρ甲<ρ乙<ρ水
C.ρ甲=ρ水>ρ乙 D.ρ甲<ρ水=ρ乙
【答案】C
【详解】由图像可得,甲物质的密度是
乙物质的密度是
即ρ乙<ρ水,故
ρ甲=ρ水>ρ乙
故ABD错误,C正确。
故选C。
5.为测某种液体的密度,小明利用天平和水等物体设计了如下实验:首先称得一空瓶质量为100克,随后向其中装满水后称得总质量为600克,再将水倒出,装满另一种液体称得总质量为500克,根据上述数据计算得这种液体的密度为( )
A.0.5g/cm3 B.0.8g/cm3
C.1.0g/cm3 D.1.2g/cm3
【答案】B
【详解】瓶子装满水后水的质量
根据可得,水的体积(瓶子的容积)
瓶子装满另一种液体后另一种液体的质量
另一种液体的体积
另一种液体的密度
故ACD不符合题意,B符合题意。
故选B。
6.分别由甲、乙两种物质组成的不同物体,其质量与体积的关系如图所示,分析图像可知,两种物质的密度之比ρ甲∶ρ乙为( )
A.1∶2 B.2∶1 C.4∶1 D.8∶1
【答案】D
【详解】由图像可知,当m甲=40g时,V甲=10cm3;当m乙=10g时,V乙=20cm3,则甲乙的密度分别为
所以甲乙的密度之比
ρ甲∶ρ乙=4g/cm3∶0.5g/cm3=8∶1
故D符合题意,ABC不符合题意。
故选D。
7.用托盘天平测量物体的质量时,将被测物体和砝码放反了,若天平平衡时,左盘放着100g和20g的砝码各一个,游码所在位置读数为4g,则物体的质量时( )
A.126g B.122g C.118g D.116g
【答案】D
【详解】用天平称量时,无论放置情况如何,一定是左盘物体的质量等于右盘物体的质量加游码对应的刻度值,将被测物体和砝码放反了,即砝码放到了左盘,物体放到了右盘,则砝码的质量等于物体的质量与游码对应的刻度值之和,由此可知,物体的质量等于砝码的质量减去游码对应的刻度值,所以物体的质量为
故ABC不符合题意,D符合题意。
故选D。
8.小明同学调节天平平衡时,未将在标尺3g处的游码归零,始终无法调平天平。于是,她在左盘内放了2g沙子,终于通过平衡螺母把天平调平衡了。开始称量物体时,她在右盘放入20g砝码2个,5g砝码1个,并将游码移到4g处,天平刚好再次平衡,则该物体的质量是( )
A.46g B.44g C.48g D.47g
【答案】A
【详解】虽然游码并未回零,在左盘内放了2g沙子,终于通过平衡螺母把天平调平衡了,故天平在测量前是平衡的;称量物体时,加上砝码后游码比原先的位置向右移动3g,所以物体的实际质量
20g+20g+5g+4g-3g=46g
故A符合题意,BCD不符合题意。
故选A。
二、填空题
9.物体所含_________叫质量,质量是物体的一种_________。神舟十二号宇航员聂海胜从地球飞到太空某位置,他携带的一瓶未开口的饮料的质量将_________,当他喝了半瓶之后,饮料的质量将_________(最后两空均选填“变大”、“不变”或“变小”)。
【答案】 物质的多少 属性 不变 变小
【详解】[1][2]在物理学中,物体所含物质的多少叫质量,质量是物体的一种属性,与物体的形状、状态和空间位置无关。
[3]神舟十二号宇航员聂海胜从地球飞到太空某位置,他携带的一瓶未开口的饮料的空间位置改变,所含物质的多少并没有改变,所以饮料的质量将不变。
[4]当他喝了半瓶之后,饮料所含物质的多少将减小,即饮料的质量将变小。
10.小兰同学用天平测物体的质量,调节天平平衡后,进行如图甲所示的操作,其中操作错误的是:______。改正错误后,小兰用正确的方法称物体的质量,天平平衡时,盘中只有20g砝码一个,游码的位置如图乙所示,则被测物体的质量为______g。
【答案】 物体和砝码的位置放反了 23.2
【详解】[1]物体要放在天平的左盘,砝码要放在天平的右盘,由图可知,物体和砝码的位置放反了。
[2]标尺每一个大格代表1g,每一个小格代表0.2g,游码对应的示数是3.2g;物体的质量等于砝码的质量加上游码对应的刻度值,即
11.小红在称取一定质量的食用油前调节天平时,指针如图摆动,此时_____(选填“一定”或“不一定”)要等它停下来判断天平是否平衡;她并没有调节平衡螺母而是直接进行称量,她这样测得空烧杯的质量_____(选填“偏大”“不变或“偏小”);若放上最小砝码后,指针如图所示,则接下来应该如何操作_____。
【答案】 不一定 偏大 移动游码,使横梁平衡
【详解】[1]横梁平衡的标志有两个:指针指在分度盘的中线处;或者指针偏离分度盘中线的幅度相等。所以,不一定要等指针停下来判断天平是否平衡。
[2]指针向左摆幅偏大,左盘质量大,不经调节横梁平衡直接称量,会使测得质量偏大。
[3]由图知,加最小的砝码后,指针左偏,说明物体质量偏大,则应移动游码使横梁平衡。
12.(1)调节天平时,如果天平的指针偏向分度盘中线的左侧,应____调整平衡螺母;若偏右呢?____
(2)调节或测量时,如果指针总是晃动不停,怎样快速判断横梁是否平衡呢?____
(3)当天平位置不动时可以连续测量不同的物体吗_____?若移动呢?______
(4)如果在调节天平时,没有将游码移至标尺左端就开始调节平衡螺母,测量结果会怎样?____
(5)如果在调节天平时,指针偏向分度盘中线的左侧就开始放物体,测量结果会怎样?____
(6)如果砝码粘泥(生锈)了,测量结果会怎样?____
(7)如果砝码磨损了,测量结果会怎样?____
(8)如果不小心砝码和物体位置颠倒了,测量结果会怎样?____如何可以读出正确的结果?____。
【答案】 向右 向左调节平衡螺母 以中央刻线为基点,左右偏转格数相同即可判断天平平衡 可以 若移动了,需要重新调节后再测量 变大 变大 变小 变大 变大 物体质量=砝码总质量-游码对应的质量
【详解】(1)[1][2]调节天平时,如果天平的指针偏向分度盘中线的左侧,说明右侧高,应向右调整平衡螺母;若偏右,则向左调节平衡螺母。
(2)[3]调节或测量时,如果指针总是晃动不停,以中央刻线为基点,左右偏转格数相同即可判断天平平衡。
(3)[4][5]当天平位置不动时可以连续测量不同的物体,若移动了,需要重新调节后再测量。
(4)[6]如果在调节天平时,没有将游码移至标尺左端就开始调节平衡螺母,使横梁平衡;在实际测量时,若将游码放置在零刻线处,横梁的左端会下沉,左盘放入物体后,在右盘中要放入更多一些的砝码才能使横梁恢复平衡,所以测量的结果大于物体的质量。
(5)[7]如果在调节天平时,指针偏向分度盘中线的左侧就开始放物体,这样会使得在右盘中加的砝码增多,测量结果会变大。
(6)[8]如果砝码粘泥(生锈)了,砝码质量增加了,使用中所加砝码减少或减小游码示数,则测量结果会变小。
(7)[9]如果砝码磨损了,砝码质量变小,测量中会增加砝码的数量或增大游码示数,故测量结果会变大。
(8)[10][11]因为物体的质量等于砝码质量与游码示数之和,如果不小心砝码和物体位置颠倒了,则砝码的质量等于物体的质量与游码示数之和,故测量结果会变大;如果是左物右码,则有物体质量=砝码总质量+游码对应质量,如果物体和砝码放反,则有物体质量=砝码总质量-游码对应的质量。
三、实验题
13.小明用天平测量牛奶的质量。
(1)他先把天平放在________台面上,再将游码调到“0”刻度线处,发现天平指针在分度盘中央两侧不断摆动,摆动的幅度如图甲所示,此时,小明应该将平衡螺母向________(选填“左”或“右”)侧调节;
(2)调好天平后,他先测出空烧杯的质量为30g,然后将牛奶倒入烧杯后进行调节,当加入最小砝码时发现天平摆动的幅度仍如图甲所示,这时他应该进行的操作是________,正确操作后天平平衡时的情景如图乙所示,则烧杯中牛奶的质量为________g,如果小明在上述操作时调节了平衡螺母使天平再次平衡,则测出牛奶的质量会________;(选填“偏大”“偏小”或“没有影响”)
(3)天平是较精密的测量工具,砝码锈蚀或缺损就不能再使用了,如果砝码生锈(质量增大)则测得的质量________,若砝码磨损则测得的质量________。(均选填“偏大”“偏小”或“没有影响”)
【答案】 水平 左 取下最小的砝码,向右移动游码使天平平衡 123.4 偏大 偏小 偏大
【详解】(1)[1][2]使用天平时,要把天平放在水平台面上,图甲中指针向右侧摆动的幅度比较大,说明右侧偏重,故应该将平衡螺母向左调。
(2)[3][4]当加入最小砝码时发现天平摆动的幅度仍如图甲所示,说明右侧偏重,接下来应该取下最小的砝码,向右移动游码使天平平衡;牛奶的质量为
[5]在开始了测量之后就不应该再去动平衡螺母,若小明在上述操作时调节了平衡螺母使天平再次平衡,则平衡螺母是向左侧调节,会导致测出牛奶的质量偏大。
(3)[6]如果砝码生锈,砝码的实际质量增大,而读数时仍然使用原来较小的质量,导致测出的质量偏小。
[7]若砝码磨损,砝码的实际质量变小,而读数时仍然使用原来较大的质量,导致测出的质量偏大。
四、计算题
14.小李是一名货车司机,他驾驶的货车自重为,车上载有45袋水泥,每袋水泥质量为,当他驾驶卡车经过一座桥,刚要上桥,他看到立在桥头的限重标志牌(如图所示),便立即停车进行计算,问:
(1)货车上所装载货物的总重是多少?
(2)小陈的卡车能否安全通过这座桥?如果不能,至少需要卸掉多少袋水泥?(g取)
【答案】(1)2.25N;(2)不能;5
【分析】(1)求出水泥的总质量,利用G=mg求其总重力,进而得出水泥总重;
(2)桥上“10t”表示允许通过车辆的最大质量为10t,利用G=mg求出车和水泥的总质量,相比较得出卡车能否安全通过这座大桥;若不能,可求应卸水泥的质量,进而求出应卸水泥的袋数。
【详解】解:
(1)水泥的总质量为
m水泥=nm水泥=4550kg=2250kg
其重力为
=m水泥g=2250kg10N/kg=2.25N
(2)货车的质量为
m卡车===8000kg
卡车和水泥的总质量
m总=m车+m水泥=8000kg+2250kg=10250kg=10.25t
因为m总10t,所以货车不能安全通过这座桥;
应该卸掉水泥的质量
m=m总-m极限=10.25t-10t=0.25t=250kg
应该卸掉水泥的袋数为
n1===5
答:(1) 货车上所装载货物的总重是2.25;
(2) 小陈的卡车不能安全通过这座桥,需要卸掉5袋水泥。
15.有两个完全相同的瓶子,它们的质量均为0.2千克。如图(a)所示,在其中一个瓶子里装满水,此时瓶子和水的总质量为1.2千克。如图(b)所示,在另一个瓶子里装入密度为800千克/米3的酒精。现在酒精中浸没一块质量为0.4千克、体积为2×10-4米3的石块,此时酒精的液面恰好与瓶口相平。求:
(1)石块的密度ρ石;
(2)瓶子的容积V容;
(3)酒精的质量m酒。
【答案】(1)2000kg/m3;(2);(3)0.64kg
【详解】解:(1)石块的密度
(2)瓶中水的质量
m水=m总-m瓶=1.2kg-0.2kg=1kg
瓶子的容积
(3)瓶中酒精的体积
V酒=V容-V石=10-3m3-2×10-4m3=0.8×10-3m3
酒精的质量
m酒=ρ酒V酒=0.8×103kg/m3×0.8×10-3m3=0.64kg
答:(1)石块的密度ρ石为2000kg/m3;
(2)瓶子的容积V容为10-3m3;
(3)酒精的质量m酒为0.64kg。
16.小银同学用天平称出一钢球质量为711g,将该钢球浸没于盛有200mL水的量筒中,水面上升到300mL处。(已知ρ钢=7.9×103kg/m3,ρ酒精=0.8×103kg/m3)。求:
(1)此钢球的体积;
(2)该钢球空心部分体积;
(3)若在空心部分注满酒精,该钢球的总质量是多少。
【答案】(1)100cm3;(2)10cm3;(3)719g。
【详解】解:(1)此钢球的体积
V球=V2-V1=300mL-200mL=100mL=100cm3
(2)钢的密度
ρ钢=7.9×103kg/m3=7.9g/cm3
钢球钢的体积
该钢球空心部分体积
V空=V球-V钢=100cm3-90cm3=10cm3
(3)空心部分注满酒精时酒精的体积
V酒精=V空=10cm3
酒精的密度
ρ酒精=0.8×103kg/m3=0.8g/cm3
空心部分注满酒精时的质量
m酒精=ρ酒精V酒精=0.8g/cm3×10cm3=8g
钢球的总质量
m=m球+m酒精=711g+8g=719g
答:(1)此钢球的体积是100cm3;
(2)该钢球空心部分体积是10cm3;
(3)若在空心部分注满酒精,该钢球的总质量是719g。
考点19 电与磁 备战中考物理一轮复习知识点+练习(含答案解析): 这是一份考点19 电与磁 备战中考物理一轮复习知识点+练习(含答案解析),文件包含专题19电与磁备战中考物理一轮复习知识点+练习含答案解析docx、专题19电与磁备战中考物理一轮复习知识点+练习docx等2份试卷配套教学资源,其中试卷共47页, 欢迎下载使用。
考点10 浮力 备战中考物理一轮复习知识点+练习(含答案解析): 这是一份考点10 浮力 备战中考物理一轮复习知识点+练习(含答案解析),文件包含专题10浮力备战中考物理一轮复习知识点+练习含答案解析docx、专题10浮力备战中考物理一轮复习知识点+练习docx等2份试卷配套教学资源,其中试卷共39页, 欢迎下载使用。
考点09 压力 压强 备战中考物理一轮复习知识点+练习(含答案解析): 这是一份考点09 压力 压强 备战中考物理一轮复习知识点+练习(含答案解析),文件包含专题09压力压强备战中考物理一轮复习知识点+练习含答案解析docx、专题09压力压强备战中考物理一轮复习知识点+练习docx等2份试卷配套教学资源,其中试卷共40页, 欢迎下载使用。

