所属成套资源:粤教版生物广东各市中考生物11-22历年真题(含答案解析)
广东省揭阳市2015年中考生物真题试题(含解析)
展开
这是一份广东省揭阳市2015年中考生物真题试题(含解析),共20页。试卷主要包含了选择题,填空题等内容,欢迎下载使用。
2015年广东省揭阳市中考生物试卷
一、选择题(共18小题,每小题2分,满分36分)
1.(2分)(2015•揭阳)如图所示,人的造血干细胞产生血细胞的过程在生物学上称为( )
A.
细胞分裂
B.
细胞分化
C.
细胞生长
D.
细胞变形
2.(2分)(2015•揭阳)如图为显微镜观察某标本细胞的两个视野图,从甲图变为乙图的第一步操作是( )
A.
换成高倍物镜
B.
调节光圈
C.
调节细准焦螺旋
D.
装片向左移动
3.(2分)(2015•揭阳)下列各项中,都属于植物的器官的是( )
①一朵桃花 ②洋葱表皮 ③一个苹果 ④番茄果肉 ⑤一颗花生 ⑥橘子皮.
A.
①③⑤⑥
B.
②③⑤⑥
C.
①③⑤
D.
①④⑤⑥
4.(2分)(2015•揭阳)接种疫苗能够有效预防传染病,这是因为疫苗( )
A.
能直接杀灭病原体
B.
能促使人体产生相应抗体
C.
本身是抗体,能特异性吞噬抗原
D.
是一种抗生素,注射后能增强抵抗力
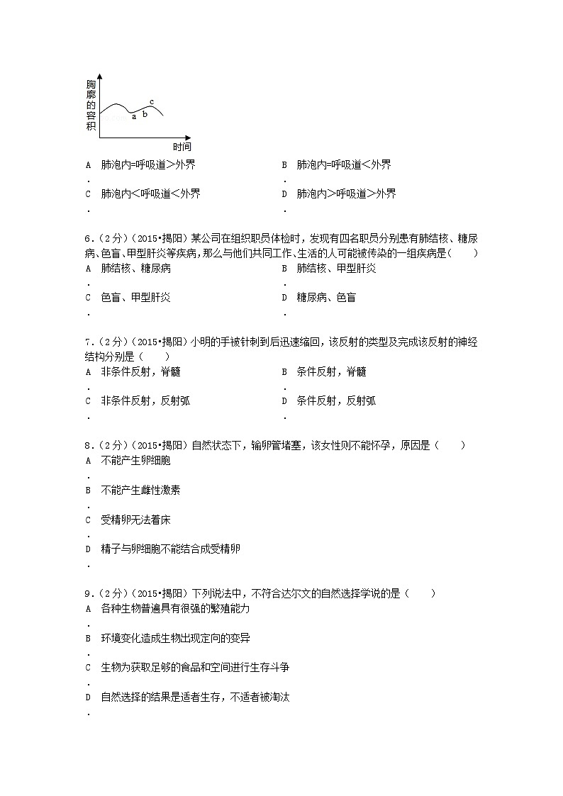
5.(2分)(2015•揭阳)如图表示人体胸廓容积的变化,到b点时,肺泡内,呼吸道,外界气压的关系是( )
A.
肺泡内=呼吸道>外界
B.
肺泡内=呼吸道<外界
C.
肺泡内<呼吸道<外界
D.
肺泡内>呼吸道>外界
6.(2分)(2015•揭阳)某公司在组织职员体检时,发现有四名职员分别患有肺结核、糖尿病、色盲、甲型肝炎等疾病,那么与他们共同工作、生活的人可能被传染的一组疾病是( )
A.
肺结核、糖尿病
B.
肺结核、甲型肝炎
C.
色盲、甲型肝炎
D.
糖尿病、色盲
7.(2分)(2015•揭阳)小明的手被针刺到后迅速缩回,该反射的类型及完成该反射的神经结构分别是( )
A.
非条件反射,脊髓
B.
条件反射,脊髓
C.
非条件反射,反射弧
D.
条件反射,反射弧
8.(2分)(2015•揭阳)自然状态下,输卵管堵塞,该女性则不能怀孕,原因是( )
A.
不能产生卵细胞
B.
不能产生雌性激素
C.
受精卵无法着床
D.
精子与卵细胞不能结合成受精卵
9.(2分)(2015•揭阳)下列说法中,不符合达尔文的自然选择学说的是( )
A.
各种生物普遍具有很强的繁殖能力
B.
环境变化造成生物出现定向的变异
C.
生物为获取足够的食品和空间进行生存斗争
D.
自然选择的结果是适者生存,不适者被淘汰
10.(2分)(2015•揭阳)图示天平两端托盘上的盛水烧杯内各插有1根树枝,且两根树枝的树叶一多一少,开始时天平两端平衡.现将此装置移至光下照射一段时间后,发现天平左侧上升.产生此现象的原因主要是由于植物的( )
A.
蒸腾作用
B.
光合作用
C.
呼吸作用
D.
分解作用
11.(2分)(2015•揭阳)青霉素是由青霉产生的,下列叙述不正确的是( )
A.
青霉素是一种抗生素
B.
青霉素可抑制细菌和病毒的生长
C.
青霉是一种真菌,具有成形的细胞核
D.
青霉通过孢子繁殖
12.(2分)(2015•揭阳)动物在自然界中的作用是( )
A.
动物在维持生态平衡中起着重要的作用
B.
动物是食物链中的重要结构成分
C.
动物能帮助植物传粉,传播种子
D.
以上都是
13.(2分)(2015•揭阳)血液流经某些器官时,血液中的废物将减少,这些器官是( )
①肝脏 ②脾 ③肾脏 ④肺 ⑤胰腺.
A.
③④
B.
①②
C.
②④
D.
③⑤
14.(2分)(2015•揭阳)当一位科学家通过实验宣称在某领域获得一项重要发现时,判断这项发现是否可信的最好理由是( )
A.
该领域其他专家的意见
B.
实验报告撰写的详细程度
C.
该科学家是否为这一领域的权威
D.
他人能否重复其实验并得到相同的结果
15.(2分)(2015•揭阳)动物细胞和植物根毛细胞相比较,缺少( )
A.
细胞膜、细胞核
B.
叶绿体、细胞核
C.
叶绿体、细胞壁
D.
液泡、细胞壁
16.(2分)(2015•揭阳)正常人的心脏的四个腔中,流动着动脉血的两个腔是( )
A.
左心房、右心房
B.
左心室、右心室
C.
左心房、左心室
D.
右心房、右心室
17.(2分)(2015•揭阳)我国很多地区出现过沙尘天气,产生这种现象的根本原因是( )
A.
气候异常
B.
天旱无雨
C.
温室效应
D.
植被被大面积破坏
18.(2分)(2015•揭阳)具有下列哪种特点的生态系统较稳定( )
A.
生物种类较少
B.
食物链较长
C.
食物网中营养结构复杂
D.
食物链中的消费者较多
二、填空题(共24分)
19.(7分)(2015•揭阳)如图是探究“绿叶在光下制造有机物”的实验现象.
(1)该实验说明光合作用需要 ,生成了 ;
(2)图中光合作用生成的物质,通过植物体内细胞中的什么结构分解释放能量? ;
(3)叶片中用黑纸片遮光的部分呈棕色,说明进行实验时该处 ;
A.没有运输作用 B.没有呼吸作用 C.没有光合作用 D.没有新陈代谢
(4)被染成蓝色的物质,进入人体消化系统后,最终被消化或 ,被人体吸收后通过 系统运输到达全身组织细胞;
(5)光合作用还生成某种气体,这种气体在人体血液中是通过如图中哪一细胞进行运输的 (填写图中序号).
20.(5分)(2015•揭阳)科学家们将男性、女性体细胞内的染色体进行整理,形成了下列排序图,请分析回答:
(1)从图中可以看出,在人的体细胞中,染色体是 存在的,染色体是由蛋白质和 两种物质组成的;
(2)图乙表示的个体所产生的生殖细胞中含有 条染色体;
(3)若甲、乙是一对夫妇,则甲产生的生殖细胞与乙产生的含有 性染色体的生殖细胞结合,所生后代的性别表现为女性;
(4)甲、乙的眼睑性状均表现为双眼皮,却生了一个单眼皮的孩子,若他们再生一个孩子,表现为单眼皮的可能性是 .
21.(7分)(2015•揭阳)如图是人体消化、呼吸、泌尿、循环系统生殖活动示意图,请据图回答下列问题:
(1)某人吃鱼肉以后,鱼肉中的蛋白质通过消化系统的消化,最好以a的形式吸收,则a物质是 ,完成此过程的主要器官是 ;
(2)血液流经肾脏时,主要通过肾小球的 和 的重吸收作用另个过程形成尿液,进而将人体细胞产生的许多废物排出体外,医生在检验某病人的尿液时发现了较多的蛋白质,如果是肾脏有疾病,可能是 出现了病症,则可能 分泌不足所致;
(3)图中d是 气体.
22.(5分)(2015•揭阳)如图是一鱼塘生态系统的食物网简图,请据图回答:
(1)该生态系统中的生产者是 ;
(2) 是指在一个生态系统中各种生物由于捕食关系二形成的一种联系,该生态系统共有 食物链;
(3)若作为一个完整的生态系统,除了图中所示的组成成分外,还应该包括 部分和 者.
2015年广东省揭阳市中考生物试卷
参考答案与试题解析
一、选择题(共18小题,每小题2分,满分36分)
1.(2分)(2015•揭阳)如图所示,人的造血干细胞产生血细胞的过程在生物学上称为( )
A.
细胞分裂
B.
细胞分化
C.
细胞生长
D.
细胞变形
考点:
细胞分化形成组织.
分析:
(1)细胞分裂就是一个细胞分成两个细胞的过程,细胞分裂使细胞数目增多.
(2)细胞分化是指细胞在生长过程中细胞的形态、结构和功能发生变化的过程,细胞分化形成了不同的组织,如动物的肌肉组织、上皮组织、神经组织和结缔组织,植物的保护组织、营养组织、分生组织和输导组织.
(3)新分裂产生的细胞体积很小,需要不断从周围环境中吸收营养物质,并且转变成组成自身的物质,体积逐渐增大,这就是细胞的生长.
解答:
解:图中显示造血干细胞,可不断产生各种血细胞如红细胞、白细胞、血小板,因此人的造血干细胞产生血细胞的过程在生物学上称为细胞分化.
故选:B.
点评:
解答此类题目的关键是理解掌握细胞分裂、细胞分化和细胞生长的特点.
2.(2分)(2015•揭阳)如图为显微镜观察某标本细胞的两个视野图,从甲图变为乙图的第一步操作是( )
A.
换成高倍物镜
B.
调节光圈
C.
调节细准焦螺旋
D.
装片向左移动
考点:
显微镜的基本构造和使用方法.
分析:
从图甲和图乙可以看出,图甲细胞的位置是在视野的左边,且图乙中的物像比图甲中的物像大.这是在低倍镜观察到物像后换用高倍物镜观察,首先要移动玻片把物像移动到视野中央即可,据此解答.
解答:
解:从左图转为右图是由低倍镜换用高倍镜进行观察.由低倍镜换用高倍镜进行观察的步骤是:一:移动玻片标本使要观察的某一物象到达视野中央(我们在显微镜下看到的物像是上下、左右均颠倒的物像,所以我们移动玻片标本时,标本移动的方向正好与物像移动的方向相反.如我们向右移动玻片标本,而在显微镜内看到的物像则是向左移动的.在甲图中物像位于视野中央偏左方,要想把它移到视野中央,应该向左方移动玻片标本,物像才向右方移动移到视野中央.);二:转动转换器选择高倍镜对准通光孔;三、调节光圈,换用较大光圈使视野较为明亮;四、转动细准焦螺旋使物象更加清晰.所以在显微镜下要把视野里的图象从左图转为右图,第一步操作是装片向左移动.
故选:D.
点评:
显微镜下物像的特点是考查的重点,多以选择题的形式出现,难度一般.
3.(2分)(2015•揭阳)下列各项中,都属于植物的器官的是( )
①一朵桃花 ②洋葱表皮 ③一个苹果 ④番茄果肉 ⑤一颗花生 ⑥橘子皮.
A.
①③⑤⑥
B.
②③⑤⑥
C.
①③⑤
D.
①④⑤⑥
考点:
绿色开花植物由六大器官组成.
分析:
绿色开花植物体的结构层次是:细胞→组织→器官→个体.绿色开花植物体结构功能的基本单位是细胞,由细胞分化形成不同的组织,有保护组织、营养组织、输导组织、分生组织、机械组织等;由不同的组织按照一定的顺序构成具有一定功能的器官,有根、茎、叶、花、果实和种子六大器官;由六大器官构成一个完整的植物体.
解答:
解:①一朵桃花是花、③一个苹果是果实、⑤一颗花生种子,①③⑤都属于器官;②洋葱表皮属于保护组织、④番茄果肉属于营养组织、⑥橘子皮属于保护组织,②④⑥都属于组织.可见C符合题意.
故选:C
点评:
解答此类题目的关键是熟知绿色开花植物体的六大器官.
4.(2分)(2015•揭阳)接种疫苗能够有效预防传染病,这是因为疫苗( )
A.
能直接杀灭病原体
B.
能促使人体产生相应抗体
C.
本身是抗体,能特异性吞噬抗原
D.
是一种抗生素,注射后能增强抵抗力
考点:
抗体和抗原.
分析:
(1)引起淋巴细胞产生抗体的抗原物质就是抗原.抗原包括进入人体的微生物等病原体、异物、异体器官等.
(2)抗体是指抗原物质侵入人体后,刺激淋巴细胞产生的一种抵抗该抗原物质的特殊蛋白质,可与相应抗原发生特异性结合的免疫球蛋白.主要分布在血清中,也分布于组织液及外分泌液中.
(3)疫苗是由低毒的、灭活的病原体制成的生物制品.接种疫苗能产生免疫力,有效的预防某种传染病,
解答:
解:疫苗只不过经过处理之后,其毒性减少或失去了活性,但依然是病原体,进入人体后不会使人得病,但能刺激免疫细胞产生相应的抗体,因此接种疫苗能够有效预防传染病.
故选:B.
点评:
了解疫苗的相关知识,掌握接种疫苗产生免疫力的原理,结合题意,即可正确答题.
5.(2分)(2015•揭阳)如图表示人体胸廓容积的变化,到b点时,肺泡内,呼吸道,外界气压的关系是( )
A.
肺泡内=呼吸道>外界
B.
肺泡内=呼吸道<外界
C.
肺泡内<呼吸道<外界
D.
肺泡内>呼吸道>外界
考点:
呼气和吸气.
分析:
呼吸运动是指胸廓的有节律的扩大和缩小.呼吸肌的舒缩而造成胸腔有规律的扩大与缩小相交替的运动包括吸气和呼气两个过程.
吸气时,膈肌与肋间外肌收缩,引起胸腔前后、左右及上下径均增大,胸廓容积扩大,肺随之扩大,肺内气压下降小于外界气压,外界气体进入肺,形成吸气运动;
呼气时,膈肌和肋间外肌舒张,肋骨与胸骨因本身重力及弹性而回位,引起胸腔前后径、左右径及上下径均减小,结果胸廓缩小,肺也随之回缩,肺内气压升高大于外界气压,肺内气体排出,形成呼气运动.
解答:
解:由图可知,到b点时,胸廓容积在扩大,此时,肺随之扩大,肺内气压下降小于外界气压,外界气体进入肺,形成吸气运动;因此,到b点时,肺泡内、呼吸道、外界气压的关系是
肺泡内<呼吸道<外界.可见C符合题意.
故选:C.
点评:
本题主要考查了呼吸运动的过程及胸廓、肺和肺内气压的变化,注意理解和掌握,不能死记硬背.
6.(2分)(2015•揭阳)某公司在组织职员体检时,发现有四名职员分别患有肺结核、糖尿病、色盲、甲型肝炎等疾病,那么与他们共同工作、生活的人可能被传染的一组疾病是( )
A.
肺结核、糖尿病
B.
肺结核、甲型肝炎
C.
色盲、甲型肝炎
D.
糖尿病、色盲
考点:
传染病的特点;胰岛素的作用及其内分泌腺分泌异常时的症状;人类主要的遗传疾病.
分析:
此题是一道基础知识题,考查的是传染病的特点.可以从传染病的概念和特点方面来切入.
解答:
解:传染病是由病原体引起的能在生物之间传播的疾病,按照传播途径不同,可分为呼吸道传染病、消化道传染病、血液传染病和体表传染病;具有传染性和流行性的特点.
肺结核、甲型肝炎,是由病原体引起的,能够在人与人之间传播,具有传染性和流行性的特点,属于传染病;糖尿病是胰岛素分泌不足引起的激素缺乏症,没有传染性和流行性的特点,不属于传染病;色盲是遗传物质改变引起的遗传病,具有遗传性,没有具有传染性和流行性的特点,不属于传染病.
故选:B.
点评:
牢记传染病的概念和特点,这样才能与其它疾病进行比较区分.
7.(2分)(2015•揭阳)小明的手被针刺到后迅速缩回,该反射的类型及完成该反射的神经结构分别是( )
A.
非条件反射,脊髓
B.
条件反射,脊髓
C.
非条件反射,反射弧
D.
条件反射,反射弧
考点:
非条件(简单)反射和条件(复杂)反射;反射弧的结构和功能.
分析:
反射分为非条件反射和条件反射,非条件反射是指人生来就有的先天性反射.是一种比较低级的神经活动,由大脑皮层以下的神经中枢(如脑干、脊髓)参与即可完成.条件反射是人出生以后在生活过程中逐渐形成的后天性反射,是在非条件反射的基础上,经过一定的过程,在大脑皮层参与下完成的,是一种高级的神经活动,是高级神经活动的基本方式.
解答:
解:小明的手被针刺到后迅速缩回是人与生俱来、不学而能的,因此也属于非条件反射.
神经调节的基本方式是反射,反射活动的结构基础称为反射弧,包括感受器、传入神经、神经中枢、传出神经和效应器.反射必须通过反射弧来完成,缺少任何一个环节反射活动都不能完成,因此,小明的手被针刺到后迅速缩回的神经结构是反射弧.
故选:C
点评:
解答此类题目的关键是理解非条件反射与条件反射的区别.
8.(2分)(2015•揭阳)自然状态下,输卵管堵塞,该女性则不能怀孕,原因是( )
A.
不能产生卵细胞
B.
不能产生雌性激素
C.
受精卵无法着床
D.
精子与卵细胞不能结合成受精卵
考点:
人体女性生殖系统的结构和功能.
分析:
睾丸产生的精子和卵巢产生的卵细胞都是生殖细胞,精子和卵细胞受精的场所是输卵管,精子和卵细胞在输卵管处结合形成受精卵.
解答:
解:精子和卵细胞是在输卵管相遇结合为受精卵,完成受精作用.结扎了输卵管,精子和卵细胞不能相遇结合,完不成受精,就达到了避孕的目的.
故选:D
点评:
解此题的关键是理解受精的过程.
9.(2分)(2015•揭阳)下列说法中,不符合达尔文的自然选择学说的是( )
A.
各种生物普遍具有很强的繁殖能力
B.
环境变化造成生物出现定向的变异
C.
生物为获取足够的食品和空间进行生存斗争
D.
自然选择的结果是适者生存,不适者被淘汰
考点:
达尔文和自然选择学说.
分析:
自然界中的生物,通过激烈的生存斗争,适应者生存下来,不适应者被淘汰掉,这就是自然选择.
解答:
解:达尔文的自然选择学说,源于达尔文于1859年发表的惊世骇俗的宏篇巨著《物种起源》,其主要内容有四点:过度繁殖,生存斗争(也叫生存竞争),遗传和变异,适者生存;达尔文认为,地球上的各种生物普遍具有很强的繁殖能力,而生物赖以生存的食物和空间是有效的,这必然导致生物在生活过程中生存而斗争,在生存斗争中,具有有利变异的个体,容易在生存斗争中获胜而生存下去.反之,具有不利变异的个体,则容易在生存斗争中失败而死亡.生物的变异是随机产生的,产生的变异可能对生物的生存是有利的,也可能对生物的生存是不利的.不是环境的改变使生物产生适应性变异,而是环境的改变对生物产生的变异进行了选择.故B的说法错误,符合题意.
故选:B.
点评:
此题关键是理解遗传变异是自然选择的基础,生存斗争是过程,过程的结果是适者生存、不适者被淘汰.
10.(2分)(2015•揭阳)图示天平两端托盘上的盛水烧杯内各插有1根树枝,且两根树枝的树叶一多一少,开始时天平两端平衡.现将此装置移至光下照射一段时间后,发现天平左侧上升.产生此现象的原因主要是由于植物的( )
A.
蒸腾作用
B.
光合作用
C.
呼吸作用
D.
分解作用
考点:
蒸腾作用的意义.
分析:
绿色植物通过蒸腾作用能散失大量的水分,据此作答.
解答:
解:蒸腾作用是指植物体内的水分通过叶片的气孔以水蒸气的形式散发到大气中去的一个过程,可见叶片是蒸腾作用的主要部位.植物吸收的水分只有1%被植物体利用,99%都通过蒸腾作用散失到大气中去了,如图可知,左侧的叶片多,蒸腾作用散失的水分较多,右侧叶片少,蒸腾作用散失的水分较少,因此,经过一段时间后,天平的右边会下降,左侧上升.可见A符合题意.
故选:A
点评:
蒸腾作用的相关知识是考试的重点内容,要好好理解和掌握,这部分内容不能死记硬背,只有理解了才能灵活运用.
11.(2分)(2015•揭阳)青霉素是由青霉产生的,下列叙述不正确的是( )
A.
青霉素是一种抗生素
B.
青霉素可抑制细菌和病毒的生长
C.
青霉是一种真菌,具有成形的细胞核
D.
青霉通过孢子繁殖
考点:
真菌在自然界中的作用及其与人类的关系.
分析:
有的真菌能引起多种疾病,有的真菌却可以产生杀死某些致病细菌的物质,这些物质被称为抗生素,抗生素可以用来治疗相应的细菌性疾病.如青霉素是一种著名的抗生素,它是由真菌中的青霉菌产生的,可以治疗多种细菌性疾病.
解答:
解:A、青霉素是一种著名的抗生素,它是由真菌中的青霉菌产生的,可以治疗多种细菌性疾病.A不符合题意;
B、青霉素是抗菌素的一种,是指从青霉菌培养液中提制的分子中含有青霉烷、能破坏细菌的细胞壁并在细菌细胞的繁殖期起杀菌作用的一类抗生素,对病毒不起作用,因为病毒没有细胞结构,B符合题意;
C、青霉具有细胞核,靠孢子繁殖,属于真菌,C不符合题意;
D、青霉属于真菌,通过孢子繁殖后代,D不符合题意.
故选:B
点评:
掌握真菌等与人类生活的关系,了解抗生素的概念以及相关的内容,就能解答本题.
12.(2分)(2015•揭阳)动物在自然界中的作用是( )
A.
动物在维持生态平衡中起着重要的作用
B.
动物是食物链中的重要结构成分
C.
动物能帮助植物传粉,传播种子
D.
以上都是
考点:
动物在自然界中的作用.
分析:
动物在自然界中作用:①在生态平衡中重要的作用;②促进生态系统的物质循环③帮助植物传粉、传播种子.
解答:
解:A、食物链和食物网中的各种生物之间存在着相互依赖、相互制约的关系.在生态系统中各种生物的数量和所占的比例总是维持在相对稳定的状态,这种现象叫做生态平衡.生态系统中的物质和能量就是沿着食物链和食物网流动的,如果食物链或食物网中的某一环节出了问题,就会影响到整个生态系统,而动物在生态平衡中起着重要的作用.符合题意;
B、动物作为消费者,直接或间接地以植物为食,通过消化和吸收,将摄取的有机物变成自身能够利用的物质.这些物质在动物体内经过分解,释放能量,同时也产生二氧化碳、尿液等物质.这些物质可以被生产者利用,而动物排出的粪便或遗体经过分解者的分解后,也能释放出二氧化碳、含氮的无机盐等物质.可见,动物能促进生态系统的物质循环.符合题意;
C、自然界中的动物和植物在长期生存与发展的过程中,形成相互适应、相互依存的关系.动物能够帮助植物传粉,如蜜蜂采蜜,使这些植物顺利地繁殖后代.动物能够帮助植物传播果实和种子,如苍耳果实表面的钩刺挂在动物的皮毛上,有利于扩大植物的分布范围.符合题意;
D、A、B、C三项都是动物在自然界中的作用,符合题意.
故选:D
点评:
解题的关键是知道动物在生物圈中的主要作用.
13.(2分)(2015•揭阳)血液流经某些器官时,血液中的废物将减少,这些器官是( )
①肝脏 ②脾 ③肾脏 ④肺 ⑤胰腺.
A.
③④
B.
①②
C.
②④
D.
③⑤
考点:
排泄的概念、途径和意义;血液循环的途径.
分析:
人体细胞代谢活动产生的废物,如二氧化碳、水、无机盐、尿素等,它们属于代谢终产物,它们排出体外过程称为排泄.途径主要有三条:呼吸系统呼出气体、泌尿系统排出尿液、皮肤排出汗液.呼吸系统通过肺呼出的气体,主要排出二氧化碳和少量的水;皮肤产生汗液,排出一部分水、无机盐和尿素;大部分的水、无机盐和尿素通过泌尿系统由肾脏形成尿液排出体外,是排泄的主要途径.据此解答.
解答:
解:血液中运输的代谢废物是二氧化碳、尿素、水和无机盐等,其中二氧化碳必须通过呼吸排出,也就是血液经过肺的时候进行了气体交换,氧气进入人体,二氧化碳被呼出;而尿素等则是在肾脏里以形成尿液的形式排出的,所以血液经过肺的时候二氧化碳大大减少,而经过了肾脏之后,尿素等代谢废物也大大减少.可见A符合题意.
故选:A.
点评:
明确排泄的三个途径,结合题意,即可正确答题.
14.(2分)(2015•揭阳)当一位科学家通过实验宣称在某领域获得一项重要发现时,判断这项发现是否可信的最好理由是( )
A.
该领域其他专家的意见
B.
实验报告撰写的详细程度
C.
该科学家是否为这一领域的权威
D.
他人能否重复其实验并得到相同的结果
考点:
科学探究的基本环节.
分析:
此题考查的是实验的重复原则.为了减小实验结果的偶然性,提高实验的准确性,应考虑增加重复次数,反复验证实验结果.
解答:
解:如何减小实验结果的偶然性,提高实验的准确性:控制实验中的一个变量,设置对照实验,多次实验,重复实验,反复探索,不断改进探究方法.因此,选项D符合题意.
故选:D.
点评:
实验设计的原则:单一变量、设置对照组、多次重复、科学合理.
15.(2分)(2015•揭阳)动物细胞和植物根毛细胞相比较,缺少( )
A.
细胞膜、细胞核
B.
叶绿体、细胞核
C.
叶绿体、细胞壁
D.
液泡、细胞壁
考点:
动、植物细胞结构的相同点和不同点.
分析:
植物细胞和动物细胞的相同点和不同点:
细胞类型
相 同 点
不 同 点
植物细胞
都有:细胞膜、细胞质、
细胞核、线粒体
有:细胞壁、叶绿体、
液泡.
动物细胞
无:细胞壁、叶绿体、
液泡
解答:
解:A、细胞膜、细胞核,是动物细胞和植物根毛细胞都有的结构,A不正确;
B、叶绿体是动物细胞和植物根毛细胞都没有的结构,细胞核是动物细胞和植物根毛细胞都有的结构,B不正确;
C、叶绿体是动物细胞和植物根毛细胞都没有的结构,细胞壁是植物根毛细胞具有的结构,动物细胞缺少细胞壁,C不正确;
D、液泡、细胞壁是植物根毛细胞具有的结构,动物细胞缺少液泡、细胞壁,D正确.
故选:D.
点评:
解答此类题目的关键是理解掌握动物细胞的结构以及动植物细胞的异同点.
16.(2分)(2015•揭阳)正常人的心脏的四个腔中,流动着动脉血的两个腔是( )
A.
左心房、右心房
B.
左心室、右心室
C.
左心房、左心室
D.
右心房、右心室
考点:
心脏的结构.
分析:
心脏有四个腔:左心房、右心房、左心室、右心室.只有心房与心室是相通的,心脏的左右是不相通的,左心房连通肺静脉,右心房连通上下腔静脉,左心室连通主动脉,右心室连通肺动脉.
解答:
解:心脏的四个腔中,左心流的是动脉血,右心流的是静脉血;因为右心室是肺循环的起点,肺循环使血液由静脉血变成动脉血,血液经肺循环后流回心脏的左心房,从左心房进入左心室开始体循环,体循环使血液由动脉血变成静脉血,血液经体循环流回心脏的右心房.
故选:C.
点评:
在心脏的四个腔中,左心流动脉血,右心流静脉血,简称为左动右静.
17.(2分)(2015•揭阳)我国很多地区出现过沙尘天气,产生这种现象的根本原因是( )
A.
气候异常
B.
天旱无雨
C.
温室效应
D.
植被被大面积破坏
考点:
人类活动破坏生态环境造成的影响.
分析:
由我们所学的知识可以知道:沙尘暴是指强风把地面大量沙尘物质吹起并卷入空中,使空气特别混浊,水平能见度小于一千米的严重风沙天气现象.其中沙暴系指大风把大量沙粒吹入近地层所形成的挟沙风暴;尘暴则是大风把大量尘埃及其它细粒物质卷入高空所形成的风暴.
解答:
解:沙尘暴发生不仅是特定自然环境条件下的产物,而且与人类活动有对应关系.人为过度放牧、滥伐森林植被,工矿交通建设尤其是人为过度垦荒破坏地面植被,扰动地面结构,形成大面积沙漠化土地,直接加速了沙尘暴的形成和发生,所以A、B、C三项不符合题意,D项符合题意.
故选:D
点评:
沙尘暴是一种风与沙相互作用的灾害性天气现象,它的形成与地球温室效应、厄尔尼诺现象、森林锐减、植被破坏、物种灭绝、气候异常等因素有着不可分割的关系.
18.(2分)(2015•揭阳)具有下列哪种特点的生态系统较稳定( )
A.
生物种类较少
B.
食物链较长
C.
食物网中营养结构复杂
D.
食物链中的消费者较多
考点:
生态系统具有一定的自我调节能力.
分析:
本题考查的是生态系统具有一定的自我调节能力,首先明确的是任何生态系统的自我调节能力具有一定的限度,如果外来干扰超出了这个限度,生态系统的稳定性就会遭到破坏.
解答:
解:生态系统中各种生物的数量和所占的比例是相对稳定的状态.这种平衡是一种动态平衡,之所以会出现这种平衡是因为生态系统具有一定的自我调节能力,由于这种能力与生态系统中生物的种类和数量有关,生物的种类和数量越多,营养结构越复杂,这种能力就越强,反之,就越弱;一般来说,当没有外来因素干扰时,生态系统中生物种类越多,营养结构越复杂,自动调节能力就越大,生态系统就越稳定;反之,生态系统中生物种类越少,营养结构越简单,自动调节能力就越小,生态系统就越不稳定.
故选:C.
点评:
生态系统具有一定的自我调节能力,这个能力有一定的限度.
二、填空题(共24分)
19.(7分)(2015•揭阳)如图是探究“绿叶在光下制造有机物”的实验现象.
(1)该实验说明光合作用需要 光 ,生成了 淀粉 ;
(2)图中光合作用生成的物质,通过植物体内细胞中的什么结构分解释放能量? 线粒体 ;
(3)叶片中用黑纸片遮光的部分呈棕色,说明进行实验时该处 C ;
A.没有运输作用 B.没有呼吸作用 C.没有光合作用 D.没有新陈代谢
(4)被染成蓝色的物质,进入人体消化系统后,最终被消化或 葡萄糖 ,被人体吸收后通过 循环 系统运输到达全身组织细胞;
(5)光合作用还生成某种气体,这种气体在人体血液中是通过如图中哪一细胞进行运输的 3 (填写图中序号).
考点:
探究光合作用的条件、原料和产物.
分析:
《绿叶在光下制造有机物》的实验步骤:暗处理→部分遮光→光照→摘下叶片→酒精脱色→漂洗加碘→观察颜色.实验要点:光合作用需要光、光合作用制造淀粉、碘遇到淀粉变蓝色.关键是确定控制实验变量、设置对照实验.图示中的1血小板,2白细胞,3红细胞,4血浆,据此解答.
解答:
解:(1)图示中用不透光的锡箔片把一片叶的部分区域从上、下两面遮盖,部分叶片遮光,还有部分叶片没有遮光,这样处理可以形成见光和不见光两部的对照实验,此实验的变量是光.根据碘遇淀粉变蓝色的特性可知:在图中观察到的实验现象是遮光部分是棕色没有变蓝,而未遮光部分变蓝,这说明光合作用制造淀粉,光合作用需要光.
(2)绿色植物细胞内的能量转换器是叶绿体和线粒体,叶绿体是进行光合作用场所,把光能转换成化学能储存在有机物中;线粒体是进行呼吸作用场所,分解有机物,把储存在有机物中的化学能释放出来供生命活动利用.
(3)在图中观察到的实验现象是遮光部分是棕色没有变蓝,因为光合作用需要光,遮光部分没有光,不能进行光合作用.
(4)食物中的淀粉、蛋白质、脂肪等大分子物质,在消化酶作用下转变成能溶于水的小分子物质的过程,叫做消化;消化后的营养物质通过消化道壁进入循环系统的过程叫做吸收.图示中被染成蓝色的物质是淀粉,进入人体消化系统后,最终被消化或葡萄糖,被人体吸收后通过血液循环系统运输到达全身组织细胞.
(5)光合作用还生成某种气体是氧气,血液中运输氧气的血细胞是图示中的3红细胞,氧气由这种细胞携带,经过血液循环运输到组织间,通过过程进入组织细胞,供组织细胞进行呼吸作用,分解有机物,释放能量.
故答案为:(1)光;淀粉;
(2)线粒体;
(3)C;
(4)葡萄糖;循环;
(5)3.
点评:
此题考查的知识点较多,解答时要注意逐题做好分析.
20.(5分)(2015•揭阳)科学家们将男性、女性体细胞内的染色体进行整理,形成了下列排序图,请分析回答:
(1)从图中可以看出,在人的体细胞中,染色体是 成对 存在的,染色体是由蛋白质和 DNA 两种物质组成的;
(2)图乙表示的个体所产生的生殖细胞中含有 23 条染色体;
(3)若甲、乙是一对夫妇,则甲产生的生殖细胞与乙产生的含有 X 性染色体的生殖细胞结合,所生后代的性别表现为女性;
(4)甲、乙的眼睑性状均表现为双眼皮,却生了一个单眼皮的孩子,若他们再生一个孩子,表现为单眼皮的可能性是 25% .
考点:
人的性别遗传;染色体、DNA和基因的关系;基因的显性和隐性以及它们与性状表现之间的关系.
分析:
(1)男女体细胞中都有23对染色体,有22对染色体的形态、大小男女的基本相同,称为常染色体;第23对染色体在形态、大小上存在着明显差异,这对染色体与人的性别决定有关,称为性染色体.女性体细胞中的性染色体形态大小基本相同,称为XX染色体,男性体细胞的性染色体中,较大的一条命名为X染色体,较小一条称为Y染色体.
(2)细胞核中容易被碱性染料染成深色的物质叫染色体,染色体由DNA和蛋白质两部分组成.
(3)在亲代的生殖细胞形成过程中,经过减数分裂,染色体彼此分离,分别进入两个生殖细胞,因此染色体在体细胞中成对,在生殖细胞中成单,生殖细胞中的染色体是体细胞的一半.
(4)根据第23对染色体的形态可以判断:甲是女性染色体排序图,乙是男性染色体排序图.
解答:
解:(1)从图中可以看出,在人的体细胞中,染色体是成对存在的,染色体是由蛋白质和DNA两种物质组成的.
(2)在亲代的生殖细胞形成过程中,经过减数分裂,染色体彼此分离,分别进入两个生殖细胞,男性产生的生殖细胞(精子)有两种,含22+X染色体的精子和含22+Y染色体的精子;女性产生的生殖细胞(卵细胞)只有一种,含22+X染色体的卵细胞.因此,乙产生的生殖细胞染色体组成为22+X或22+Y,共计23条.
(3)在亲代的生殖细胞形成过程中,经过减数分裂,两条性染色体彼此分离,男性产生两种类型的精子﹣﹣含X染色体的精子和含Y染色体的精子.女性则只产一种含X染色体的卵细胞.受精时,如果是含X的精子与卵子结合,就产生具有XX的受精卵并发育成女性;如果是含Y的精子与卵子结合,就产生具有XY的受精卵并发育成为男性.若甲、乙是一对夫妇,则甲产生的生殖细胞卵细胞22条+X与乙产生的含有22条+X的精子细胞结合,所生后代的性别表现为女性.
(4)在一对相对性状的遗传过程中,子代个体中出现了亲代没有的性状,新出现的性状一定是隐性性状,亲代的基因组成是杂合的.因此假设双眼皮由显性基因D控制,单眼皮由隐性基因d控制.遗传图解如图:
从图解中看出,若他们再生一个孩子,表现为单眼皮的可能性是25%.
故答案为:
(1)成对;DNA;
(2)23;
(3)X;
(4)25%.
点评:
解答此类题目的关键是理解性别的遗传过程和基因显性与隐性.
21.(7分)(2015•揭阳)如图是人体消化、呼吸、泌尿、循环系统生殖活动示意图,请据图回答下列问题:
(1)某人吃鱼肉以后,鱼肉中的蛋白质通过消化系统的消化,最好以a的形式吸收,则a物质是 氨基酸 ,完成此过程的主要器官是 小肠 ;
(2)血液流经肾脏时,主要通过肾小球的 滤过作用 和 肾小管 的重吸收作用另个过程形成尿液,进而将人体细胞产生的许多废物排出体外,医生在检验某病人的尿液时发现了较多的蛋白质,如果是肾脏有疾病,可能是 肾小球 出现了病症,则可能 胰岛素 分泌不足所致;
(3)图中d是 二氧化碳 气体.
考点:
食物的消化和营养物质的吸收过程;肺与外界气体的交换;尿液的形成.
分析:
观图可知:a表示营养物质的吸收、b表示氧气,d表示二氧化碳,c→e表示肾小球的滤过作用,据此解答.
解答:
解:(1)蛋白质的消化是从胃开始的,当食物中的蛋白质进入胃以后,在胃液的作用下进行初步消化后进入小肠,小肠里的胰液和肠液含有消化蛋白质的酶,在这些酶的作用下,蛋白质被彻底消化为氨基酸;营养物质的吸收只在人体消化系统的部分消化道内进行,小肠是主要的吸收场所,能够吸收大部分的水、无机盐、维生素和全部的氨基酸、葡萄糖、甘油和脂肪酸.因此a代表的物质是氨基酸,它主要在消化道的小肠处被吸收;
(2)当血液流经肾小球时,除了血细胞和大分子的蛋白质外,血浆中的一部分水、无机盐、葡萄糖和尿素等物质,都可以经过肾小球滤过到肾小囊内,形成原尿;当原尿流经肾小管时,其中对人体有用的物质,包括大部分水、全部葡萄糖和部分无机盐,被肾小管重新吸收,并且进入包绕在肾小管外面的毛细血管中,重新回到血液里;原尿中剩下的其他废物,如尿素、一部分水和无机盐等由肾小管流出,形成尿液.因此尿的形成包括肾小球的滤过作用和肾小管的重吸收作用两个过程.正常人的尿液中不应该有血细胞和大分子蛋白质,尿液中出现血细胞和蛋白质说明肾小球的过滤作用出现问题,肾小球的通透性加大了,把不应该过滤到肾小囊腔的血细胞和大分子蛋白质过滤到肾小囊腔里了.所以导致尿液中出现血细胞和蛋白质.故该病人发生病变的场所可能是肾小球.
人体内胰岛素分泌不足时,血糖合成糖元和血糖分解的作用就会减弱,结果会导致血糖浓度升高而超过正常值,一部分血糖就会随尿排出体外,形成糖尿,所以也可能是患者体内胰岛素分泌不足引起的;
(3)人体的组织细胞进行正常的生命活动需要能量,能量由呼吸作用氧化分解有机物释放,组织细胞在分解有机物时,产生了大量的二氧化碳,这些二氧化碳被血液循环运输到肺部毛细血管,经气体扩散作用,扩散到肺泡中,经呼气呼出体外,故d表示二氧化碳.
故答案为:(1)氨基酸;小肠;
(2)滤过作用;肾小管;肾小球;胰岛素;
(3)二氧化碳.
点评:
本题考查学生对营养物质的吸收及尿的形成过成等知识点的掌握情况.考查学生的分析尿常规问题的能力.
22.(5分)(2015•揭阳)如图是一鱼塘生态系统的食物网简图,请据图回答:
(1)该生态系统中的生产者是 水藻 ;
(2) 食物链 是指在一个生态系统中各种生物由于捕食关系二形成的一种联系,该生态系统共有 5 食物链;
(3)若作为一个完整的生态系统,除了图中所示的组成成分外,还应该包括 非生物 部分和 分解 者.
考点:
生态系统的组成及各部分的作用;生态系统中的食物链和食物网.
分析:
(1)一个完整的生态系统包括生物部分和非生物部分,生物部分由生产者(绿色植物)、消费者(动物)和分解者(细菌、真菌);非生物部分有阳光、空气、水、温度、土壤(泥沙)等.
(2)食物链反映的是生产者与消费者之间吃与被吃这种关系的,食物链的正确写法是:生产者→初级消费者→次级消费者…注意起始点是生产者
解答:
解:(1)该生态系统中的生产者是 水藻;
(2)食物链是指在一个生态系统中各种生物由于捕食关系二形成的一种联系,该生态系统共有 5食物链,即:水藻→水蚤→鱼→食肉动物、水藻→水蚤→蝌蚪→甲鱼→食肉动物、水藻→水蚤→蝌蚪→甲鱼→鱼→食肉动物、水藻→蝌蚪→甲鱼→食肉动物、水藻→蝌蚪→甲鱼→鱼→食肉动物;
(3)一个完整的生态系统包括生物部分和非生物部分,图中水藻为生产者,各种动物为消费者,若作为一个完整的生态系统,除了图中所示的组成成分外,还应该包括 非生物部分和 分解者.
故答案为:(1)水藻
(2)食物链;5
(3)非生物;分解
点评:
解题的关键是知道生态系统的组成和食物链的概念等.
相关试卷
这是一份2022年广东省中考生物真题(含解析),共24页。试卷主要包含了考生必须保持答题卡的整洁等内容,欢迎下载使用。
这是一份2023年广东省中考生物真题(含解析),共25页。试卷主要包含了考生必须保持答题卡的整洁等内容,欢迎下载使用。
这是一份2023年广东省中考生物真题(含解析),共25页。试卷主要包含了考生必须保持答题卡的整洁等内容,欢迎下载使用。

