广东省潮州市2016年中考生物真题试题(含答案)
展开2016年广东省潮州市初中毕业考试学业考试
生物试卷
说明:1.合卷均为单项选择题共4页,满分为30分。考试时间20分钟。
2.答卷前,考生务必将自己的考场号、座位号,准考证号,姓名按要求填写在答题卡上。
3.选择题每小题选出答案后,必须用2B铅笔将答题卡上对应题目选项的答案信息点涂黑,如需改动,用橡皮擦干净后,再选涂其他答案。
4.本试卷不用装订,考完后统一交县(区)招生办封存。
一、单项选择题(本大题包括10小题,每小题1分,共10分;每小题有四个选项,其中只有一项是最符合题意要求的)
1.小刚用显微镜观察材料时,发现视野中有一污点存在。于是他移动玻片标本,污物没有动;换用洁净的目镜后,污物仍然存在。据此判断污物最有可能在
A.玻片标本上 B.目镜 C.物镜上 D.材料上
2.叶圣陶先生曾这样描述爬山虎“那些叶子铺在墙上那么均匀,没有重叠起来的,也不留一点儿空隙。”从生物学角度分析,这种现象体现了哪一种非生物因素对生物的影响
A.阳光 B.温度 C.空气 D.水分
3.从种子形成的场所看,被子植物的花中,起着相当于人体子宫作用的结构是
A.子房 B.花药 C.花萼 D.花瓣
4.为防治大脖子病,国家在大脖子病易发区推广食用
A.高脂食物 B.高蛋白食物 C.高糖食物 D.加碘食盐
5.在小鱼的血管中流动的血液属于
A.组织 B.器官 C.系统 D.细胞内的液体
6.某同学的妈妈因病手术,他为妈妈准备了以下食物,其中最有利于伤口愈合的最
A.苹果、香蕉 B.牛奶、鸡蛋 C.巧克力、橙汁 D.面包、饼干
7.调节人体生理活动的高级中枢位于
A.脑干 B.小脑 C.大脑皮层 D.脊髓
8.海马用鳍辅助运动,用鳃呼吸,有由脊椎骨构成的脊柱,而且终身生活在水中。据此,你判断海马是属于下列哪类动物
A.马科 B.马属 C.哺乳纲 D.鱼纲
9.用达尔文进化观点分析,动物的体色常与环境极为相似的原因是
A.人工选择的结构 B.自然选择的结果 C.不能解释的自然现象 D.动物聪明的表现
10.有关急救的叙述,错误的是
A.意外伤害动脉出血时,应在远心端止血 B.生活中急需医疗救护时,拨打120
C.火灾现场自救时,用湿毛巾捂住口鼻 D.为急救车让行,搭建生命通道
二、单项选择题(本大题包括10小题,每小题2分,共20分;每小题有四个选项,其中只有一项是最符合题意要求的)
11.下列是人体生殖发育过程中的一些生理现象,它们发生的顺序排列正确的是一组是
A.分娩、受精、怀孕 B.受精、分娩、怀孕
C.受精、怀孕、分娩 D.怀孕、受精、分娩
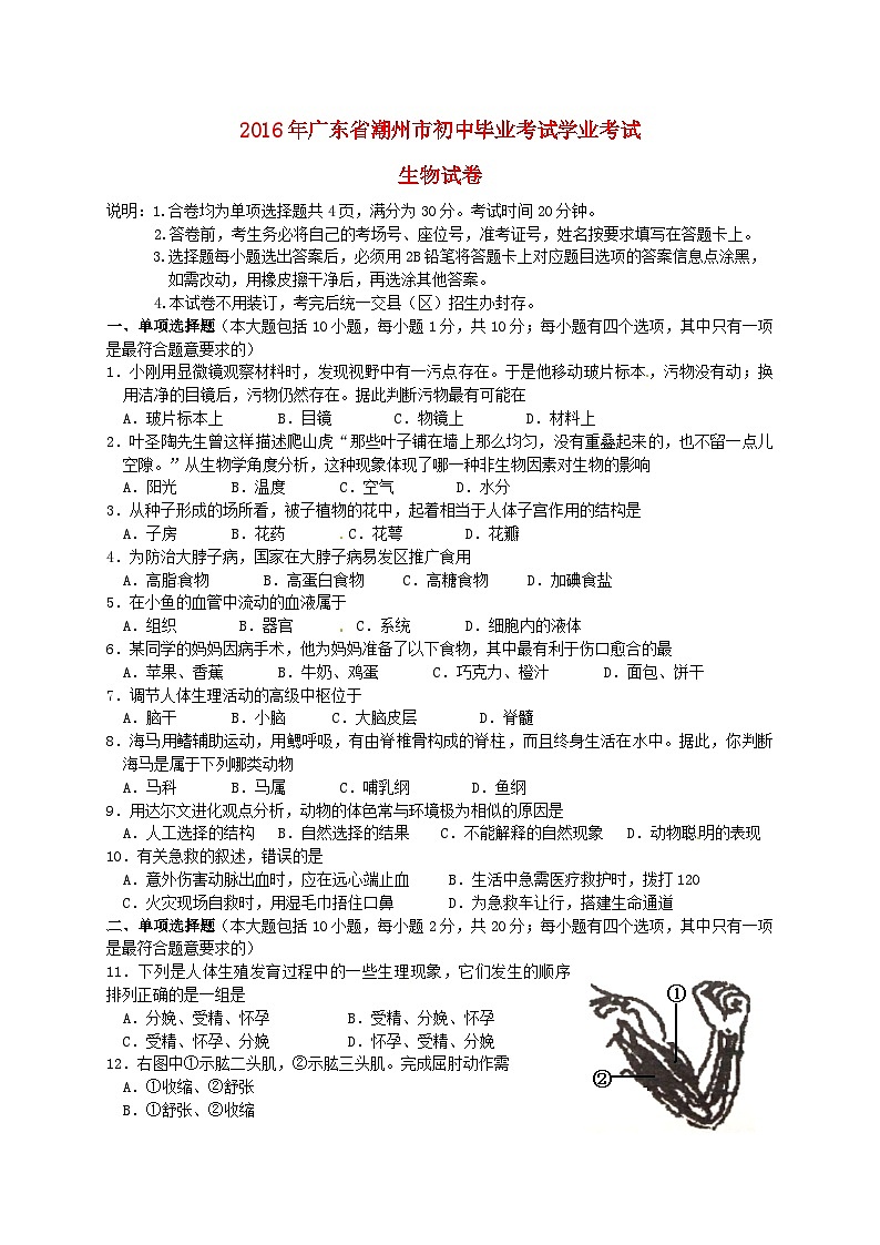
12.右图中①示肱二头肌,②示肱三头肌。完成屈肘动作需
A.①收缩、②舒张
B.①舒张、②收缩
C.①和②都舒张
D.①和②都收缩
13.某同学建立了一个关于藻类植物、苔藓植物、蕨类植物特点的分类图(如下图所示)。请指出甲、乙、丙依次代表哪类植物
A.藻类植物、苔藓植物、蕨类植物
B.苔藓植物、藻类植物、蕨类植物
C.蕨类植物、藻类植物、苔藓植物
D.藻类植物、蕨类植物、苔藓植物
14.发酵技术与我们的生活息息相关。下列食品加工,都利用了乳酸菌发酵的是
A.泡菜、酸奶 B.面包、米酒 C.泡菜、米酒 D.腐乳、酸奶
15.双眼皮的父母生了一个单眼皮的孩子,如果再生一胎仍为单眼皮的概率是
A.0 B.100% C.25% D.75%
16.下列关于动物形态结构特点与功能的叙述,错误的是
A.鲫鱼身体呈流线型有利于减少游泳时的阻力
B.节肢动物体表的外骨骼可防止体内水分的散失
C.家鸽体表的羽毛是其适于飞行最主要的器官
D.兔的牙齿分化,盲肠发达与其植食性相适应
17.“乙肝”疫苗由乙肝病毒灭活制成。注射“乙肝”疫苗的目的是
A.注入抗体、控制传染源 B.注入抗原、进行非特异性免疫
C.注入抗原、保护易感人群 D.注入抗体、切断传播途径
18.下表是“探究唾液对淀粉的消化作用”实验中的相关条件。请判断加入碘液后试管中可能出现的实验现象
试管 | 加入物质 | 其他处理 | 保持温度 | 保持时间 |
① | 淀粉溶液+唾液 | 振荡试管 | 37℃ | 10分钟 |
② | 淀粉溶液+清水 | 振荡试管 | 37℃ | 10分钟 |
A.试管①不变蓝,试管②变蓝 B.试管①变蓝,试管②不变蓝
C.都变蓝 D.都不变蓝
19.小龙同学在验证光是光合作用的必需条件时,设计了一组实验(如下图):将甲、乙两装置同时放在室外3-4小时后,取出试管,用带火星的木条伸进试管内。结果伸入①试管的木条复燃了,伸入②试管的木条不复燃。下列选项不正确的是
A.伸入①试管的木条复燃了,说明金鱼藻在光下能进行光合作用,产生O2
B.伸入②试管的木条不复燃,说明金鱼藻在暗处不能进行光合作用
C.设计乙装置的目的是为了设置对照实验,其变量是温度
D.该组实验得出的结论是:光是光合作用的必需条件
20.下面是显微镜下观察人血涂片的一个视野图(3指血浆),下列说法正确的是
A.1数量最多,具有运输氧的功能
B.2数量过少时会造成人体贫血
C.血液的颜色主要取决于3
D.4形状不规则,能够吞噬病菌
参考答案
一、单项选择题(本大题包括10小题,每小题1分,共10分)
1—5CAADA 6—10BCDBA
二、单项选择题(本大题包括10小题,每小题2分,共20分)
11—15CADAC 16—20CCACB
2022年广东省潮州市中考生物试卷: 这是一份2022年广东省潮州市中考生物试卷,共31页。试卷主要包含了选择题,非选择题等内容,欢迎下载使用。
2023年广东省中考中考真题生物试题: 这是一份2023年广东省中考中考真题生物试题,共6页。
2023年广东省中考生物中考真题: 这是一份2023年广东省中考生物中考真题,共9页。试卷主要包含了考生必须保持答题卡的整洁,题8图为某志愿者的电子献血证,Chat GPT等内容,欢迎下载使用。

