初中数学第二十五章 概率初步25.2 用列举法求概率精品随堂练习题
展开2023年人教版数学九年级上册
《25.2 用列举法求概率》同步精炼
一 、选择题
1.市举办了首届中学生汉字听写大会.从甲、乙、丙、丁4套题中随机抽取一套训练,抽中甲的概率是( )
A. B. C. D.1
2.一个不透明的盒子中装有3个红球,2个黄球和1个绿球,这些球除了颜色外无其他差别,从中随机摸出一个小球,恰好是黄球的概率为( )
A. B. C. D.
3.在一个不透明的袋中装有6个只有颜色不同的小球,其中3个红球、2个白球和1个黄球.从袋中任意摸出一个球,是红球的概率为( )
A. B. C. D.
4.下列说法正确的是( )
①的值大于;
②正六边形的内角和是720°,它的边长等于半径;
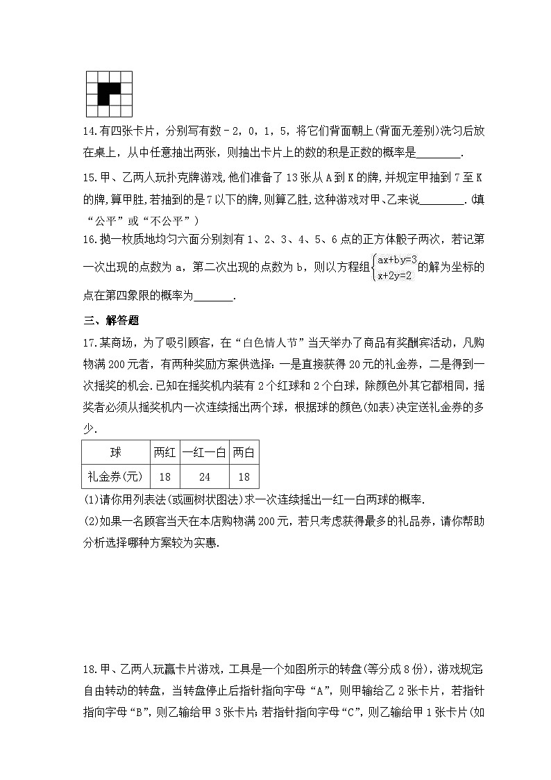
③从一副扑克牌中随机抽取一张,它是黑桃的概率是;
④甲、乙两人各进行了10次射击测试,他们的平均成绩相同,方差分别是s2甲=1.3,s2乙=1.1,则乙的射击成绩比甲稳定.
A.①②③④ B.①②④ C.①④ D.②③
5.正方形地板由9块边长均相等的小正方形组成,米粒随机地撒在如图所示的正方形地板上,那么米粒最终停留在黑色区城的概率是( )
A. B. C. D.
6.一只小狗在如图所示的方砖上走来走去,最终停在阴影方砖上的概率是( ).
A. B. C. D.
7.某班从甲、乙、丙、丁四位选手中随机选取两人参加校乒乓球比赛,恰好选中甲、乙两位选手的概率是( )
A. B. C. D.
8.让图中两个转盘分别自由转动一次,当转盘停止转动时,两个指针分别落在某两个数所表示的区域,则两个数的和是2的倍数或3的倍数的概率等于( )
A. B. C. D.
9.不透明袋子中装有红、绿小球各一个,除颜色外无其他差别,随机摸出一个小球后,放回并摇匀,再随机摸出一个,两次都摸到红球的概率为( )
A. B. C. D.
10.小李与小陈做猜拳游戏,规定每人每次至少要出一个手指,两人出拳的手指数之和为偶数时小李获胜,那么,小李获胜的概率为( )
A. B. C. D.
二 、填空题
11.100件外观相同的产品中有5件不合格,从中任意抽出1件进行检测,则抽到不合格产品的概率为________.
12.某校决定从两名男生和三名女生中选出两名同学作为红色马拉松赛的志愿者,则选出一男一女的概率是 .
13.如图,在4×4正方形网格中,黑色部分的图形构成一个轴对称图形,现在任选取一个白色的小正方形并涂黑,使图中黑色部分的图形仍然构成一个轴对称图形的概率是 .
14.有四张卡片,分别写有数﹣2,0,1,5,将它们背面朝上(背面无差别)洗匀后放在桌上,从中任意抽出两张,则抽出卡片上的数的积是正数的概率是 .
15.甲、乙两人玩扑克牌游戏,他们准备了13张从A到K的牌,并规定甲抽到7至K的牌,算甲胜,若抽到的是7以下的牌,则算乙胜,这种游戏对甲、乙来说 .(填“公平”或“不公平”)
16.抛一枚质地均匀六面分别刻有1、2、3、4、5、6点的正方体骰子两次,若记第一次出现的点数为a,第二次出现的点数为b,则以方程组的解为坐标的点在第四象限的概率为 .
三 、解答题
17.某商场,为了吸引顾客,在“白色情人节”当天举办了商品有奖酬宾活动,凡购物满200元者,有两种奖励方案供选择:一是直接获得20元的礼金券,二是得到一次摇奖的机会.已知在摇奖机内装有2个红球和2个白球,除颜色外其它都相同,摇奖者必须从摇奖机内一次连续摇出两个球,根据球的颜色(如表)决定送礼金券的多少.
球 | 两红 | 一红一白 | 两白 |
礼金券(元) | 18 | 24 | 18 |
(1)请你用列表法(或画树状图法)求一次连续摇出一红一白两球的概率.
(2)如果一名顾客当天在本店购物满200元,若只考虑获得最多的礼品券,请你帮助分析选择哪种方案较为实惠.
18.甲、乙两人玩赢卡片游戏,工具是一个如图所示的转盘(等分成8份),游戏规定:自由转动的转盘,当转盘停止后指针指向字母“A”,则甲输给乙2张卡片,若指针指向字母“B”,则乙输给甲3张卡片;若指针指向字母“C”,则乙输给甲1张卡片(如果指针恰好指在分割线上,那么重转一次,直到指针指向某一区域为止).
(1)转动一次转盘,求甲赢取1张卡片的概率;
(2)转动一次转盘,求乙赢取2张卡片的概率;
(3)转动一次转盘,求甲赢取卡片的概率.
19.小明家里的阳台地面,水平铺设着仅黑白颜色不同的18块方砖(如图),他从房间里向阳台抛小皮球,小皮球最终随机停留在某块方砖上;
(1)求小皮球分别停留在黑色方砖与白色方砖上的概率;
(2)(1)中哪个概率较大?要使这两个概率相等,应改变哪块方砖的颜色?
20.在3×3的方格纸中,点A、B、C、D、E、F分别位于如图所示的小正方形的顶点上.
(1)从A、D、E、F四个点中任意取一点,以所取的这一点及点B、C为顶点画三角形,则所画三角形是等腰三角形的概率是 ;
(2)从A、D、E、F四个点中先后任意取两个不同的点,以所取的这两点及点B、C为顶点画四边形,求所画四边形是平行四边形的概率是 (用树状图或列表法求解).
21.在创建全国文明城活动中,需要30名志愿者担任“讲文明树新风”公益广告宣传工作,其中男生18人,女生12人.
(1)若从这30人中随机选取一人作为“展板挂图”讲解员,求选到女生的概率;
(2)若“广告策划”只在甲、乙两人中选一人,他们准备以游戏的方式决定由谁担任,游戏规则如下:将四张牌面数字分别为2,3,4,5的扑克牌洗匀后,数字朝下放于桌面,从中任取2张,若牌面数字之和为偶数,则甲担任,否则乙担任.试问这个游戏公平吗?请用树状图或列表法说明理由.
22.某县为了全面了解贫困县对扶贫工作的满意度情况,进行随机抽样调查,分为四个类别:A.非常满意;B.满意;C.基本满意;D.不满意.依据调查数据绘制成图1和图2的统计图(不完整).
根据以上信息,解答下列问题:
(1)将图1补充完整;
(2)通过分析,贫困户对扶贫工作的满意度(A、B、C类视为满意)是 ;
(3)市扶贫办从该旗县甲乡镇3户、乙乡镇2户共5户贫困户中,随机抽取两户进行满意度回访,求这两户贫困户恰好都是同一乡镇的概率.
答案
1.C
2.B
3.B.
4.B
5.B.
6.B;
7.C.
8.C
9.D.
10.A
11.答案为:
12.答案为:.
13.答案为:.
14.答案为:.
15.答案为:不公平
16.答案为:.
17.解:(1)树状图为:
∴一共有6种情况,摇出一红一白的情况共有4种,
∴摇出一红一白的概率=;
(2)∵两红的概率P=,两白的概率P=,一红一白的概率P=,
∴摇奖的平均收益是:×18+×24+×18=22,
∵22>20,
∴选择摇奖.
18.解:共有8种等可能的结果,甲赢取卡片有4种结果,乙赢取卡2张片有4种结果,甲赢取卡1张片有3种结果,
(1)甲赢取1张卡片的概率是:P(甲赢取1张卡片)=;
(2)乙赢取2张卡片的概率是:P(乙赢取2张卡片)=;
(3)甲赢取卡片的概率是:P(甲赢取卡片)=;
19.解:(1)P(小皮球停留在黑色方砖上),
P(小皮球停留在白色方砖上);
(2)小皮球停留在黑色方砖上的概率大.
要使两个概率相等,可改变第2行第4列的方砖颜色,使其变为白色.
20.解:(1)根据从A、D、E、F四个点中任意取一点,一共有4种可能,只有选取D点时,所画三角形是等腰三角形,
故P(所画三角形是等腰三角形)=;
(2)用“树状图”或利用表格列出所有可能的结果:
∵以点A、E、B、C为顶点及以D、F、B、C为顶点所画的四边形是平行四边形,
∴所画的四边形是平行四边形的概率P=.
21.解:(1)∵现有30名志愿者准备参加公益广告宣传工作,其中男生18人,女生12人,
∴从这30人中随机选取一人作为“展板挂图”讲解员,选到女生的概率为=;
(2)表格如下:
第2次 第1次 | 2 | 3 | 4 | 5 |
2 |
| (2,3) | (2,4) | (2,5) |
3 | (3,2) |
| (3,4) | (3,5) |
4 | (4,2) | (4,3) |
| (4,5) |
5 | (5,2) | (5,3) | (5,4) |
|
牌面数字之和的所有可能结果为:5,6,7,5,7,8,6,7,9,7,8,9共12种.
∴甲参加的概率为:P(和为偶数)=,乙参加的概率为:P(和为奇数)=,
因为≠,所以游戏不公平.
22.解:(1)∵被调查的总户数为60÷60%=100,
∴C类别户数为100﹣(60+20+5)=15,补全图形如下:
(2)贫困户对扶贫工作的满意度(A、B、C类视为满意)是×100%=95%,
故答案为:95%;
(3)画树状图如下:
由树状图知共有20种等可能结果,其中这两户贫困户恰好都是同一乡镇的有8种结果,
所以这两户贫困户恰好都是同一乡镇的概率为.
人教版九年级上册25.2 用列举法求概率课时作业: 这是一份人教版九年级上册25.2 用列举法求概率课时作业,共8页。试卷主要包含了单选题,解答题等内容,欢迎下载使用。
人教版九年级上册第二十五章 概率初步25.2 用列举法求概率精品精练: 这是一份人教版九年级上册第二十五章 概率初步25.2 用列举法求概率精品精练,共20页。试卷主要包含了单选题,填空题,解答题等内容,欢迎下载使用。
初中数学人教版九年级上册25.2 用列举法求概率第2课时习题: 这是一份初中数学人教版九年级上册25.2 用列举法求概率第2课时习题,共4页。

