所属成套资源:新浙摄影版信息技术四上PPT课件+教案+试卷全册
浙摄影版(2020)四年级上册第10课 有趣的自选图形精品ppt课件
展开
这是一份浙摄影版(2020)四年级上册第10课 有趣的自选图形精品ppt课件,文件包含第10课有趣的自选图形pptx、第10课有趣的自选图形docx、第10课有趣的自选图形课时训练doc等3份课件配套教学资源,其中PPT共30页, 欢迎下载使用。
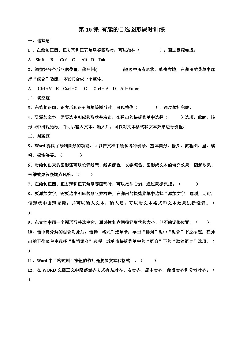
第10课 有趣的自选图形课时训练一、选择题1 、在绘制正圆、正方形和正五角星等图形时,可以按住( ),通过鼠标完成。A Shift B Ctrl C Alt D Tab2、调整好各个形状的位置,然后用( )键选中所有形状,单击右键,在弹出的菜单中选择“组合”功能,将它们合成一个整体。A Ctrl +V B Ctrl +C C Ctrl + A D Alt+Enter二、填空题3、在绘制正圆、正方形和正五角星等图形时,可以按住( ),通过鼠标完成。4、要添加文字,需要选中相应的形状并右击,在弹出的快捷菜单中选择( )选项,此时,该形状中出现光标,并可以输入文本,输入后,可以对文本格式和文本效果进行设置。三、判断题5、Word提供了绘制图形的功能,可以在文档中绘制各种线条、基本图形、箭头、流程图、星、旗帜、标注等等。( )6、对绘制出来的图形还可以设置线型、线条颜色、文字颜色、图形或文本的填充效果、阴影效果、三维效果线条端点风格。( )7、在绘制正圆、正方形和正五角星等图形时,可以按住Ctrl,通过鼠标完成。( )8、要添加文字,需要选中相应的形状并右击,在弹出的快捷菜单中选择“添加文字”选项,此时,该形状中出现光标,并可以输入文本,输入后,可以对文本格式和文本效果进行设置。( )9、在文档中画一个图形形并选中它,通过控制点调整好形状的大小、但不能调整位置。( )10、选中需分解的组合对象后,选择“格式”选项卡,单击“排列”组中“组合”下拉按钮,在弹出的下位菜单中选择“取消组合”选项,或单击快捷菜单中的“组合”下的“取消组合”选项。( )11、Word中“格式刷”按钮的作用是复制文本和格式 。( )12、在WORD文档正文中段落对齐方式有左对齐、右对齐、居中对齐、前后对齐和分散对齐。( ) 参考答案1.A 2.C 3.Shift 4.“添加文字” 5.✓ 6.✓ 7.✕ 8.✓ 9.✕ 10.✓
相关课件
这是一份小学信息技术浙摄影版(2020)四年级上册第12课 汇编作文集优质ppt课件,文件包含第12课汇编作文集pptx、第12课汇编作文集docx、第12课汇编作文集课时训练doc等3份课件配套教学资源,其中PPT共28页, 欢迎下载使用。
这是一份小学信息技术浙摄影版(2020)四年级上册第11课 我的页面我做主获奖课件ppt,文件包含第11课我的页面我做主pptx、第11课我的页面我做主docx、第11课我的页面我做主课时训练doc等3份课件配套教学资源,其中PPT共27页, 欢迎下载使用。
这是一份浙摄影版(2020)四年级上册第9课 巧用表格来排版获奖课件ppt,文件包含第9课巧用表格来排版pptx、第9课巧用表格来排版docx、第9课巧用表格来排版课时训练doc等3份课件配套教学资源,其中PPT共25页, 欢迎下载使用。

