











人教版三年级上册1 时、分、秒教课内容课件ppt
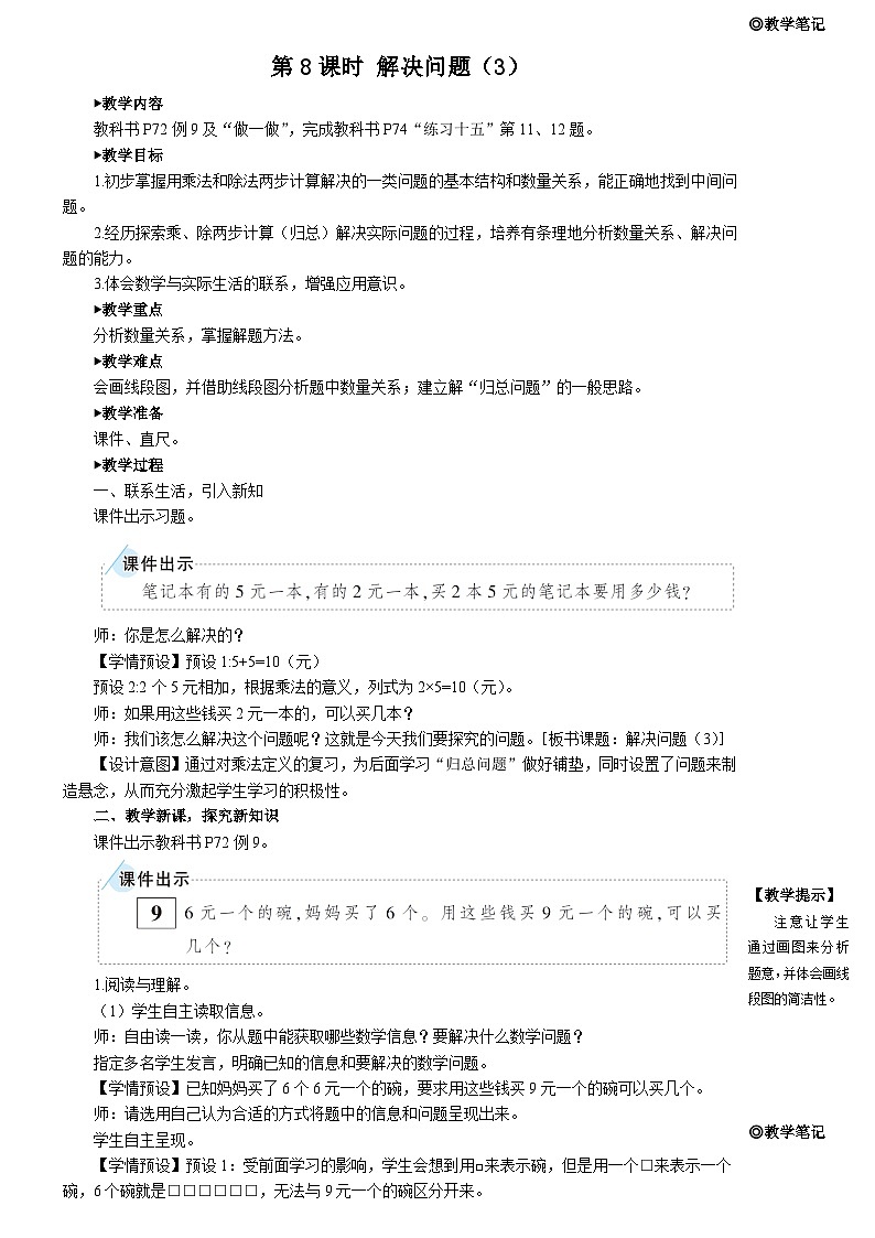
展开第8课时 解决问题(3)
▶教学内容
教科书P72例9及“做一做”,完成教科书P74“练习十五”第11、12题。
▶教学目标
1.初步掌握用乘法和除法两步计算解决的一类问题的基本结构和数量关系,能正确地找到中间问题。
2.经历探索乘、除两步计算(归总)解决实际问题的过程,培养有条理地分析数量关系、解决问题的能力。
3.体会数学与实际生活的联系,增强应用意识。
▶教学重点
分析数量关系,掌握解题方法。
▶教学难点
会画线段图,并借助线段图分析题中数量关系;建立解“归总问题”的一般思路。
▶教学准备
课件、直尺。
▶教学过程
一、联系生活,引入新知
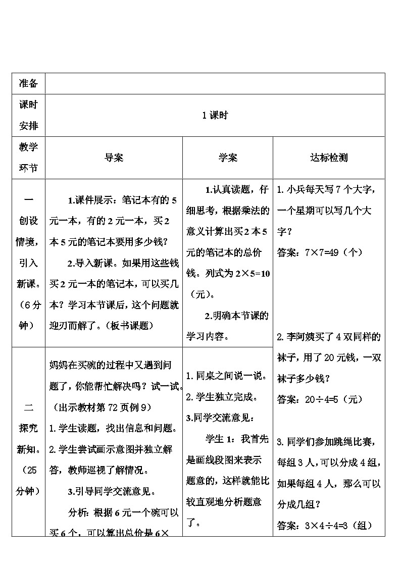
课件出示习题。
师:你是怎么解决的?
【学情预设】预设1:5+5=10(元)
预设2:2个5元相加,根据乘法的意义,列式为2×5=10(元)。
师:如果用这些钱买2元一本的,可以买几本?
师:我们该怎么解决这个问题呢?这就是今天我们要探究的问题。[板书课题:解决问题(3)]
【设计意图】通过对乘法定义的复习,为后面学习“归总问题”做好铺垫,同时设置了问题来制造悬念,从而充分激起学生学习的积极性。
二、教学新课,探究新知识
课件出示教科书P72例9。
1.阅读与理解。
(1)学生自主读取信息。
师:自由读一读,你从题中能获取哪些数学信息?要解决什么数学问题?
指定多名学生发言,明确已知的信息和要解决的数学问题。
【学情预设】已知妈妈买了6个6元一个的碗,要求用这些钱买9元一个的碗可以买几个。
师:请选用自己认为合适的方式将题中的信息和问题呈现出来。
学生自主呈现。
【学情预设】预设1:受前面学习的影响,学生会想到用□来表示碗,但是用一个□来表示一个碗,6个碗就是□□□□□□,无法与9元一个的碗区分开来。
预设2:学生有画线段图的经验,会想到用画线段图的方法解决。有的可能想到画一条线段,有的可能画两条线段。
(2)画线段图分析。
师:我们一起来分析一下。
师生交流讨论,确定画线段图比较容易呈现数量关系。
师:线段图怎么画?题目中什么数量变了?什么没变?
引导学生明确:为了清楚地反映数量关系,可以画两条同样长的线段,表示总价钱是不变的,即妈妈的总钱数是不变的。
【设计意图】在“阅读与理解”环节,鼓励学生用不同的方法呈现数学信息,并在对比交流中,体会到画示意图的方法简单明了,鼓励学生尝试用画图的方法进行数学信息的分析。画图的方法由简单的示意图改为抽象的线段图,为今后学习借助线段图分析更复杂的数量关系打下基础。
2.分析与解答。
(1)师:观察图示,想一想,根据“6元一个的碗,妈妈买了6个”这条信息,可以算什么?(小组内议一议,全班交流)
【学情预设】已知买了6个(数量)6元(单价)一个的碗,可以求出买6个6元一个的碗的总钱数(总价)。
(2)师:再想,知道了买6个6元一个的碗的总钱数,再算什么?(全班交流)
师:谁能完整地说说这道题的解题思路?先求什么?再求什么?
【学情预设】先求出买6个6元一个的碗的总钱数,再求用这些钱买9元一个的碗可以买几个。
(3)根据解题思路,尝试解答。
指名学生板演,其他学生自主解答。
【学情预设】预设1: 6×6=36(元) 预设2:6×6÷9
36÷9=4(个) =36÷9
=4(个)
(4)全班交流。
根据学生的板演和交流,完成板书:
可以先求买6个6元一个的碗的总钱数:6×6=36(元)
再求用这些钱可以买几个9元一个的碗:36÷9=4(个)
列综合算式:6×6÷9
=36÷9
=4(个)
答:可以买4个。
师:这两种方法的共同点是什么?
【学情预设】都要先求出买6个6元一个的碗的总钱数,再求用这些钱买9元一个的碗可以买几个。
师:这两种方法的数量关系是一样的,只是一个分步列算式解答,一个列综合算式解答。在解决实际问题中,自己喜欢哪种方式就用哪种方式。
【设计意图】让学生通过对比体会列综合算式的简洁性和方便性。对于分步列算式解答的同学,在肯定的同时加强指导,提高学生列综合算式的能力。
3.回顾与反思。
师:结果是否正确需要我们做什么?(检验)怎样验证结果是否正确呢?
学生自主检验,4个9元的碗和6个6元的碗,总价钱一样。
【设计意图】在“回顾与反思”环节呈现将计算结果逆推代到原情境中,看结果是否与原条件相符的检验方法。
4.整理解题思路。
师:回顾本题的分析与解答过程,说一说你是怎样分析解答的。
师:画线段图能直观清晰地呈现问题中的数量关系,有助于我们分析问题。
【设计意图】独立思考、合作交流的方式,能充分发挥学生的主动性,使他们经历“归总问题”的解决过程,并获得积极的情感体验。
三、巩固拓展
1.完成教科书P72“做一做”。
(1)学生尝试解答。
(2)展示解题过程,交流解题思路。
【学情预设】学生一般都能正确解答。
预设1: 6×4÷8 预设2:6×4÷3
=24÷8 =24÷3
=3(天) =8(页)
(3)鼓励学生自主检验结果是否正确。
【设计意图】通过题目的对比分析,建立解决此类型问题的数学模型,即“总量不变,需要先用乘法算出总量”的数学模型,加深学生对乘、除法数量关系的理解。
师:你能用画线段图的形式表示出题目中所想表达的意思吗?
学生尝试画线段图,教师展示学生作品。注意关注学生对线段图的表达,信息和问题要表达完整。
经过数据分析后,学生独立完成。集体讲解。
3.完成教科书P74“练习十五”第12题。
【学情预设】说明每个正方形都要有4条独立的边。
师:那几根小棒能摆成一个正方形呢?
【学情预设】预设1:4根。
预设2:8根。
预设3:12根。
预设4:24根。
按照分析,学生独立完成,然后集体交流。
【学情预设】3×8=24(根)
4根摆一个:24÷4=6(个)
8根摆一个:24÷8=3(个)
12根摆一个:12×2=24(根),故可以摆2个。
24根摆一个:可以摆1个。
师:学习了今天的内容,我们再回到前面提出的问题。笔记本有的5元一本,有的2元一本,买2本5元的笔记本要用多少钱?如果用这些钱买2元一本的,可以买几本?
学生尝试独立完成再全班汇报。
【学情预设】5×2÷2=5(本)
【设计意图】与前面设疑的问题形成呼应,同时也是对“归总问题”的进一步练习,使学生进一步理解“归总问题”的解题思路和计算过程。进行适当的知识拓展,有利于学生掌握所学的知识。
四、对比分析
师:对比教科书P71例8和教科书P72例9这两道题,分别是什么不变?什么改变了?
【学情预设】预设1:例8中,碗的单价不变,买碗的数量变了。
预设2:例9中,买碗的总钱数不变,碗的单价变了。
师:我们在解决这两道题时,分别先求出什么呢?
【学情预设】预设1:例8中单价不变,就先求出单价。
预设2:例9中钱的总数不变,就先求出钱的总数。
师生共同小结:遇到这两类题目时,都是先分析什么量不变,就先求出什么量。
【设计意图】将“归一问题”和“归总问题”进行对比分析,让学生理解两种题型的处理方式。
五、课堂小结
师:通过今天的学习,你又有什么收获?
教师总结并板书:根据题目给出的单一量和数量,求出总数,总数是固定不变的,再根据总数求出要解决的问题。
▶板书设计
解决问题(3)
分步列式:6×6=36(元)
36÷9=4(个)
综合列式:6×6÷9=4(个)
根据题目给出的单一量和数量,求出总数,总数是固定不变的,再根据总数求出要解决的问题。
▶教学反思
本节课教学中的重点是“归总问题”。学生还是遇到了跟上节课学习“归一问题”时同样的问题,那就是数学模型的建立。但区别于上一节课的是:学生往往受“归一问题”模型的影响,建立起错误的模型。所以在设计这一课时加入了与“归一问题”进行对比这一环节,使学生区分“归一问题”和“归总问题”,即一个是单一量一定,一个是总数一定。
▶作业设计
见“状元成才路”系列丛书《创优作业100分》对应课时作业。
同学们参加“庆国庆”集体舞表演。刚开始站成4行,每行站14人;变换队形后,同学们站成7行,每行站多少人?
参考答案
一、14×4÷7=8(人)
小学数学人教版三年级上册1 时、分、秒课堂教学课件ppt: 这是一份小学数学人教版三年级上册1 时、分、秒课堂教学课件ppt,文件包含练习课第13课时pptx、练习课第1-3课时doc、练习课1-3课时导学案doc等3份课件配套教学资源,其中PPT共25页, 欢迎下载使用。
数学三年级上册1 时、分、秒课文配套课件ppt: 这是一份数学三年级上册1 时、分、秒课文配套课件ppt,文件包含第7课时解决问题2pptx、第7课时解决问题2导学案doc、第7课时解决问题2doc等3份课件配套教学资源,其中PPT共21页, 欢迎下载使用。
小学数学人教版三年级上册1 时、分、秒评课ppt课件: 这是一份小学数学人教版三年级上册1 时、分、秒评课ppt课件,文件包含第6课时解决问题1pptx、第6课时解决问题1doc、第6课时解决问题1导学案doc等3份课件配套教学资源,其中PPT共22页, 欢迎下载使用。
