


新教材高中化学模块过关检测2鲁科版必修第一册
展开
这是一份高中化学鲁科版 (2019)必修 第一册本册综合课时练习,共12页。试卷主要包含了5 ml,2 g等内容,欢迎下载使用。
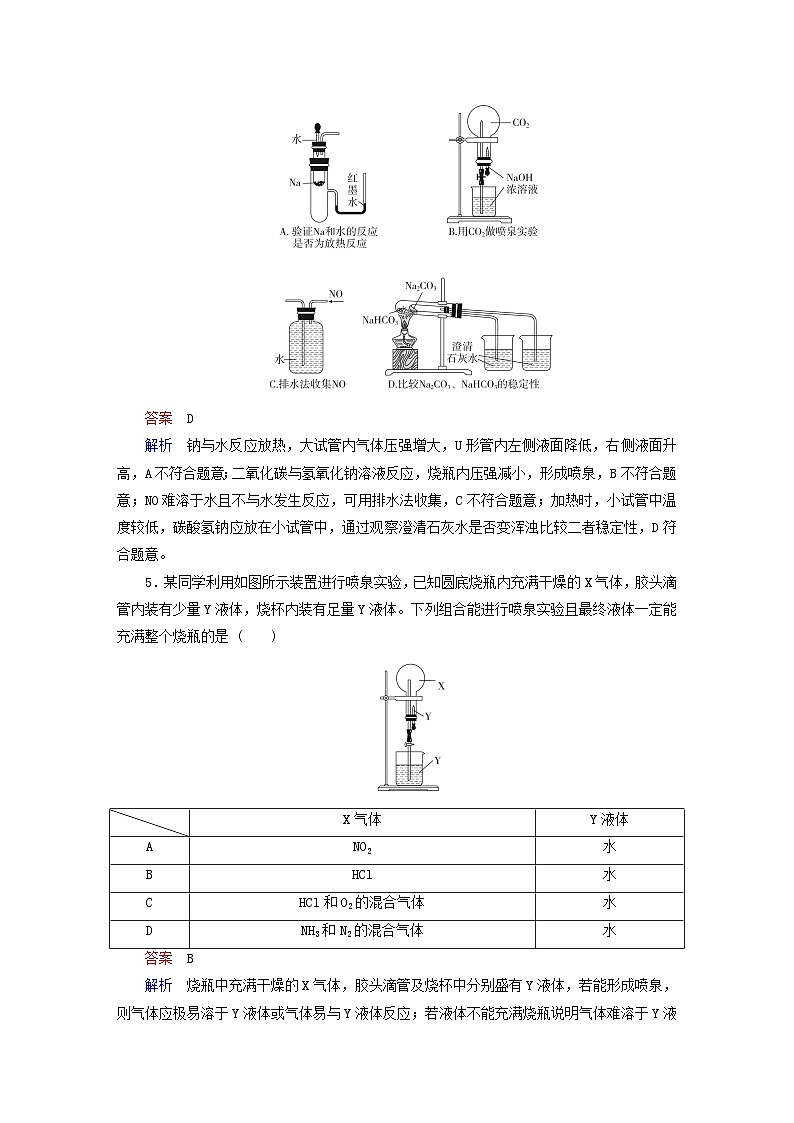
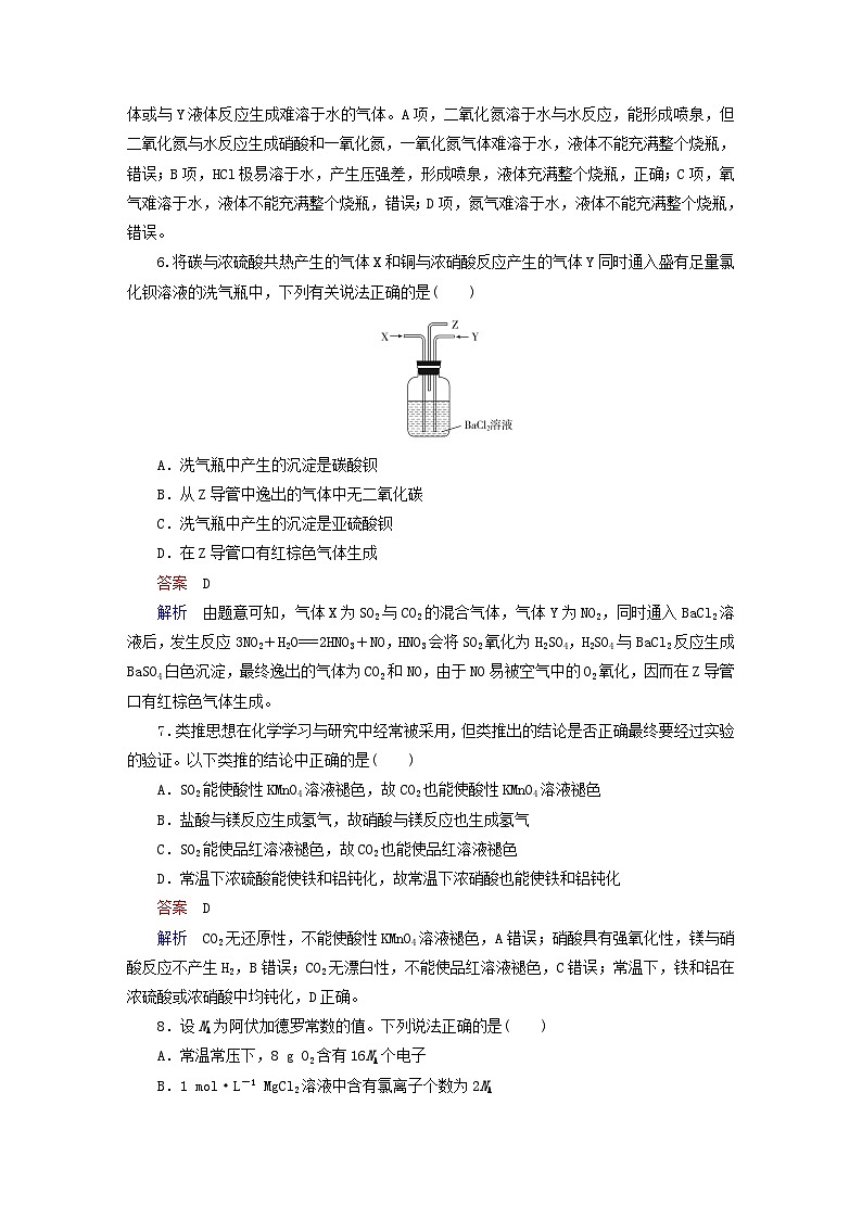
模块过关检测(二) 时间:90分钟 满分:100分可能用到的相对原子质量:H—1 C—12 O—16 Na—23 Cl—35.5一、选择题(本题共10小题,每小题只有1个选项符合题意。每小题2分,共20分)1.在常温下,下列物质中能用铝槽车盛装的是( )①浓盐酸 ②浓硝酸 ③浓硫酸 ④稀硫酸 ⑤稀硝酸A.①②③ B.②③C.②④ D.③⑤答案 B解析 常温下,Fe、Al在浓H2SO4、浓HNO3中发生钝化,利用此原理可用铝槽车装运浓H2SO4、浓HNO3。2.下列物质的分离方法中,利用粒子大小差异的是( )A.过滤豆浆B.酿酒蒸馏C.精油萃取D.海水晒盐答案 A解析 过滤是利用微粒大小不同进行分离的方法,A正确;蒸馏利用的是物质的沸点不同,B错误;萃取利用的是物质在不同溶剂中的溶解度不同,C错误;氯化钠在水中溶解度随温度变化不大,通过使水蒸发可以获得氯化钠固体,D错误。3.表中对于相关物质的分类全部正确的是( )选项纯净物混合物碱性氧化物非电解质A液氯漂白粉Al2O3COB醋酸浓硫酸Na2O2乙醇C碱石灰盐酸K2OCl2D胆矾Fe(OH)3胶体CaOSO2答案 D解析 A项,氧化铝是两性氧化物,错误;B项,过氧化钠是过氧化物,不是碱性氧化物,错误;C项,碱石灰是氢氧化钠和生石灰的混合物,不是纯净物,氯气是单质,既不是电解质也不是非电解质,错误;D项,符合分类标准,正确。4.下列实验装置不能达到实验目的的是( )答案 D解析 钠与水反应放热,大试管内气体压强增大,U形管内左侧液面降低,右侧液面升高,A不符合题意;二氧化碳与氢氧化钠溶液反应,烧瓶内压强减小,形成喷泉,B不符合题意;NO难溶于水且不与水发生反应,可用排水法收集,C不符合题意;加热时,小试管中温度较低,碳酸氢钠应放在小试管中,通过观察澄清石灰水是否变浑浊比较二者稳定性,D符合题意。5.某同学利用如图所示装置进行喷泉实验,已知圆底烧瓶内充满干燥的X气体,胶头滴管内装有少量Y液体,烧杯内装有足量Y液体。下列组合能进行喷泉实验且最终液体一定能充满整个烧瓶的是 ( ) X气体Y液体ANO2水BHCl水CHCl和O2的混合气体水DNH3和N2的混合气体水答案 B解析 烧瓶中充满干燥的X气体,胶头滴管及烧杯中分别盛有Y液体,若能形成喷泉,则气体应极易溶于Y液体或气体易与Y液体反应;若液体不能充满烧瓶说明气体难溶于Y液体或与Y液体反应生成难溶于水的气体。A项,二氧化氮溶于水与水反应,能形成喷泉,但二氧化氮与水反应生成硝酸和一氧化氮,一氧化氮气体难溶于水,液体不能充满整个烧瓶,错误;B项,HCl极易溶于水,产生压强差,形成喷泉,液体充满整个烧瓶,正确;C项,氧气难溶于水,液体不能充满整个烧瓶,错误;D项,氮气难溶于水,液体不能充满整个烧瓶,错误。6.将碳与浓硫酸共热产生的气体X和铜与浓硝酸反应产生的气体Y同时通入盛有足量氯化钡溶液的洗气瓶中,下列有关说法正确的是( )A.洗气瓶中产生的沉淀是碳酸钡B.从Z导管中逸出的气体中无二氧化碳C.洗气瓶中产生的沉淀是亚硫酸钡D.在Z导管口有红棕色气体生成答案 D解析 由题意可知,气体X为SO2与CO2的混合气体,气体Y为NO2,同时通入BaCl2溶液后,发生反应3NO2+H2O===2HNO3+NO,HNO3会将SO2氧化为H2SO4,H2SO4与BaCl2反应生成BaSO4白色沉淀,最终逸出的气体为CO2和NO,由于NO易被空气中的O2氧化,因而在Z导管口有红棕色气体生成。7.类推思想在化学学习与研究中经常被采用,但类推出的结论是否正确最终要经过实验的验证。以下类推的结论中正确的是( )A.SO2能使酸性KMnO4溶液褪色,故CO2也能使酸性KMnO4溶液褪色B.盐酸与镁反应生成氢气,故硝酸与镁反应也生成氢气C.SO2能使品红溶液褪色,故CO2也能使品红溶液褪色D.常温下浓硫酸能使铁和铝钝化,故常温下浓硝酸也能使铁和铝钝化答案 D解析 CO2无还原性,不能使酸性KMnO4溶液褪色,A错误;硝酸具有强氧化性,镁与硝酸反应不产生H2,B错误;CO2无漂白性,不能使品红溶液褪色,C错误;常温下,铁和铝在浓硫酸或浓硝酸中均钝化,D正确。8.设NA为阿伏加德罗常数的值。下列说法正确的是( )A.常温常压下,8 g O2含有16NA个电子B.1 mol·L-1 MgCl2溶液中含有氯离子个数为2NAC.盛有SO2的密闭容器中含有NA个氧原子,则SO2的物质的量为0.5 molD.常温常压下,22.4 L的NO2和CO2混合气体含有2NA个O原子答案 C解析 8 g O2含有电子的物质的量为8×2× mol=4 mol,故A错误;没有给出溶液的体积,无法根据物质的量浓度计算氯离子的物质的量,故B错误;含有NA个氧原子的SO2的物质的量为0.5 mol,故C正确;常温常压下22.4 L气体的物质的量不是1 mol,故D错误。9.某同学为检验某溶液中是否含有SO、Cl-、Fe3+、NH,进行了如图所示的实验操作。实验过程中产生的气体能使湿润的红色石蕊试纸变蓝。则下列结论正确的是( )A.原溶液中一定含有SOB.原溶液中一定含有NHC.原溶液中一定含有Cl-D.原溶液中一定含有Fe3+答案 B解析 第一步实验引入了具有强氧化性的HNO3,因此无法通过后续实验判断原溶液中是否含有SO和Fe3+,也可能含有SO和Fe2+,故A、D错误;第一步实验引入了Cl-,无法判断原溶液中是否含有Cl-,C错误;与碱反应生成的使湿润的红色石蕊试纸变蓝的气体为NH3,说明原溶液中一定含有NH,B正确。10.如图是模拟“侯氏制碱法”制取NaHCO3的部分装置。下列操作正确的是( )A.由a通入CO2,然后由b通入NH3,c中盛放碱石灰B.由b通入NH3,然后由a通入CO2,c中盛放碱石灰C.由a通入NH3,然后由b通入CO2,c中盛放蘸有稀硫酸的脱脂棉D.由b通入CO2,然后由a通入NH3,c中盛放蘸有稀硫酸的脱脂棉答案 C解析 由于CO2在水中的溶解度小,在氨水中的溶解度大,而氨气在水中的溶解度大,因此先通入氨气,然后再通入CO2;又由于氨气极易溶于水需要防止倒吸,因此由a通入NH3,由b通入CO2;氨气是碱性气体,需用稀硫酸吸收多余的氨气。综上所述,C正确。二、选择题(本题共5小题,每小题有1个或2个选项符合题意。每小题4分,共20分)11.某化学兴趣小组设计了如图所示的浓HNO3与Cu反应的微型实验。下列说法中错误的是( )A.挤压塑料瓶使浓HNO3进入干燥管就可引发反应B.将装置口向上提起就可停止反应C.蘸碱液的棉花可起到吸收NO2的作用D.该装置适用于木炭与浓硝酸或浓硫酸的反应实验答案 D解析 挤压塑料瓶使浓HNO3进入干燥管与铜接触,可以引发反应,A正确;将装置口向上提起使铜与浓HNO3分离,可使反应停止,B正确;NO2是酸性气体,可被碱液吸收,C正确;木炭与浓硝酸或浓硫酸的反应需要加热才能够进行,而该装置是在常温下进行的反应装置,D错误。12.下列选项中甲叙述与乙叙述都正确,且有因果关系的是( )选项甲叙述乙叙述ANaHCO3的热稳定性差加热除去Na2CO3中的杂质NaHCO3BCl2具有漂白性用有色布条检验HCl气体中含有的杂质Cl2CCl2的氧化性比Br2、I2强用氯水与CCl4检验Br-、I-DFe的金属活泼性大于CuFe与浓硝酸反应比Cu与浓硝酸反应快答案 AC解析 加热含NaHCO3杂质的Na2CO3,得到的是Na2CO3,A正确;Cl2本身无漂白性,Cl2与水反应生成的HClO具有漂白性,B错误;根据反应后萃取液的颜色可鉴别Br-、I-,C正确;Fe在浓硝酸中钝化,D错误。13.在使紫色石蕊试液变红的溶液中可能存在NO、I-、Cl-、Fe3+中的一种或几种,向该溶液中滴入溴水,单质溴被还原,由此推断该溶液中( )A.含有NO、Fe3+,不含I-,可能含有Cl-B.含有I-,不含NO、Fe3+,可能含有Cl-C.含有I-、Fe3+、Cl-,肯定不含NOD.含有I-、NO,肯定不含Fe3+答案 B解析 单质溴被还原,则该溶液中一定存在I-,而I-能被Fe3+氧化,在酸性环境中I-也能被NO氧化,故该溶液中一定不含Fe3+、NO,可能含有Cl-。14.2017年我国首艘使用了钛合金材料的国产航母下水。钛(Ti)常温下与酸、碱均不反应,但高温下能被空气氧化。由钛铁矿(主要成分是FeO和TiO2)提取金属钛的主要工艺流程如图,下列说法错误的是( )A.步骤Ⅰ中碳做还原剂B.步骤Ⅱ中未发生氧化还原反应C.步骤Ⅲ需在氮气环境中进行,防止金属被空气氧化D.可用稀硫酸除去金属钛中的少量镁答案 BC解析 FeO和碳在高温下反应生成铁和碳的氧化物,步骤Ⅰ中碳做还原剂,A正确;步骤Ⅱ中氯元素化合价降低,属于氧化还原反应,B错误;镁是活泼的金属,高温下能与N2反应生成Mg3N2,C错误;钛常温下与酸、碱均不反应,可用稀硫酸除去金属钛中的少量镁,D正确。15.某稀硫酸和稀硝酸的混合溶液200 mL,平均分成两份。向其中一份中逐渐加入铜粉,最多能溶解19.2 g。向另一份中逐渐加入铁粉,产生气体的体积随铁粉质量增加的变化曲线如图所示。(已知硝酸只被还原为NO气体)下列分析错误的是( )A.AB段的反应为Fe+2Fe3+===3Fe2+B.BC段发生的反应为Fe+2H+===Fe2++H2↑C.混合酸中NO的物质的量为0.8 molD.混合酸中H2SO4的浓度为5 mol·L-1答案 CD解析 由图像可知,OA段发生反应Fe+4H++NO===Fe3++NO↑+2H2O,AB段发生反应Fe+2Fe3+===3Fe2+,BC段发生反应Fe+2H+===Fe2++H2↑,溶液中NO全部参与反应,最终第二份溶液中的溶质是FeSO4,A、B正确;第二份溶液中H+过量,NO全部被还原为NO,与NO反应的铁的物质的量为=0.2 mol,根据反应方程式可知,参与反应的NO为0.2 mol,所以原混合酸中NO的物质的量为0.4 mol,C错误;第二份溶液中n(SO)=n(Fe2+)=n(Fe)==0.4 mol,则混合液中H2SO4的浓度为=4 mol·L-1,D错误。三、非选择题(本题共5小题,共60分)16.(9分)有两个实验小组的同学为探究过氧化钠与二氧化硫的反应,都用如图所示的装置进行实验。通入SO2气体,将带火星的木条插入试管C中,木条复燃。请回答下列问题:(1)第1小组同学认为Na2O2与SO2反应生成了Na2SO3和O2,该反应的化学方程式是____________________________________。(2)请设计一种实验方案,证明Na2O2与SO2反应生成的白色固体中含有Na2SO3:__________________________________________________________。(3)第2小组同学认为Na2O2与SO2反应除了能生成Na2SO3与O2外,还有Na2SO4生成。为检验是否有Na2SO4生成,他们设计了如下方案:上述方案是否合理?________。请简要说明两点理由:①________________________________________;②_____________________________________________。答案 (1)2Na2O2+2SO2===2Na2SO3+O2(2)取少量试样,加入足量硫酸(或稀盐酸),将产生的气体导入品红溶液。若品红溶液褪色,说明白色固体中含有Na2SO3(3)不合理 ①稀硝酸能将BaSO3氧化为BaSO4②如果反应后的固体中还残留Na2O2,它溶于水后能将SO氧化成SO解析 (1)已知“Na2O2与SO2反应生成了Na2SO3和O2”,再联想Na2O2与CO2反应生成了Na2CO3和O2,即得答案。(2)证明含Na2SO3即证明含SO。SO的特征反应是与H+反应生成能使品红溶液褪色的有刺激性气味的无色气体SO2。(3)该项实验目的是检验是否有Na2SO4生成,即检验是否存在SO。由题意可知被检样品中混有Na2SO3,Na2SO3易被Na2O2、HNO3氧化为Na2SO4,所以该实验方案不合理。17.(13分)某城市对大气进行监测,发现该市首要污染物为可吸入颗粒物PM2.5(直径小于等于2.5 μm的悬浮颗粒物),其主要来源为燃煤、机动车尾气等。因此,对PM2.5、SO2、NOx等进行研究具有重要意义。请回答下列问题:(1)PM2.5分散在空气中形成的分散系________(填“属于”或“不属于”)胶体。(2)煤燃烧排放的烟气含有SO2和NOx,易形成酸雨,污染大气,采用NaClO2溶液在碱性条件下可对烟气进行脱硫、脱硝,效果非常好。完成下列对烟气脱硝过程的离子方程式。________ClO+________NO+________===________Cl-+________NO+________(3)为减少SO2的排放,需要洗涤含SO2的烟气。以下物质可做洗涤剂的是________。a.Ca(OH)2 B.Na2CO3c.CaCl2 D.NaHSO3(4)汽车尾气中NOx和CO的生成及转化。①汽车启动后,汽缸温度越高,单位时间内NO排放量越大,写出汽缸中生成NO的化学方程式:____________________________。②汽车燃油不完全燃烧时产生CO,目前,在汽车尾气系统中装置催化转化器可减少CO和NO的污染,其化学反应方程式为______________________________。答案 (1)不属于 (2)3 4 4OH- 3 4 2H2O(3)ab (4)①N2+O22NO ②2CO+2NO2CO2+N2解析 (1)胶体的分散质粒子的直径为1~100 nm,PM2.5的直径小于等于2.5×10-6 m,所以分散在空气中形成的分散系不属于胶体。(2)N元素化合价从+2价升高到+5价,失去3个电子,Cl元素化合价从+3价降低到-1价,得到4个电子,根据得失电子守恒可知反应的离子方程式为3ClO+4NO+4OH-===3Cl-+4NO+2H2O。(3)二氧化硫是酸性氧化物,所以具有酸性氧化物的通性,能够与碱反应:SO2+Ca(OH)2===CaSO3↓+H2O;二氧化硫也能够与碳酸钠反应:SO2+Na2CO3===Na2SO3+CO2,与氯化钙、亚硫酸氢钠不反应,因此可以用氢氧化钙溶液和碳酸钠溶液做洗涤剂,答案选ab。(4)①汽缸中生成NO的化学方程式为N2+O22NO。②CO和NO催化氧化生成氮气和二氧化碳,反应的化学方程式为2CO+2NO2CO2+N2。18.(14分)某化学实验小组的同学为探究和比较SO2和氯水的漂白性,设计了如图实验装置。(1)实验室用装置A制备SO2,某同学在实验时发现打开A的分液漏斗活塞后,漏斗中液体未流下,你认为原因可能是____________________________________。(2)实验室用装置E制备Cl2,其反应的化学方程式为MnO2+4HCl(浓)MnCl2+Cl2↑+2H2O。①指出该反应中HCl(浓)所表现出的化学性质:________、________。②请把(2)中的化学方程式改写为离子方程式:______________________________________________。(3)①反应开始一段时间后,观察到B、D两个试管中的品红溶液出现________的现象(填序号,下同)。A.都褪色B.都不褪色C.试管B中褪色,D中不褪色D.试管D中褪色,B中不褪色②停止通气后,再给B、D两个试管分别加热,两个试管中溶液颜色分别为________。A.无色 红色 B.无色 无色C.红色 红色 D.红色 无色(4)C烧杯氢氧化钠溶液的作用是______________________________。(5)另一个实验小组的同学认为SO2和氯水都有漂白性,二者混合后的漂白性肯定会更强,他们将制得的SO2和Cl2按1∶1同时通入到品红溶液中,结果发现褪色效果并不如预期设想。请你分析该现象的原因(用化学方程式表示):______________________________________。答案 (1)分液漏斗的塞子没有取下来或者装置内压强大于装置外压强(2)①酸性 还原性 ②MnO2+2Cl-+4H+Mn2++2H2O+Cl2↑(3)①A ②D(4)吸收过量的SO2和Cl2,防止污染环境(5)Cl2+SO2+2H2O===2HCl+H2SO4解析 (2)①已知反应MnO2+4HCl(浓)MnCl2+Cl2↑+2H2O中部分Cl元素从-1价升高为0价,HCl做还原剂,有MnCl2生成,HCl表现酸性。(3)①由于SO2具有漂白性,能使品红溶液褪色,而氯气溶于水生成的HClO也具有漂白性,也能使品红溶液褪色,故B、D两试管内品红溶液均褪色。②停止通气后,给B、D两试管加热,由于SO2与品红反应生成不稳定的无色物质,所以加热后品红溶液又恢复红色,而HClO具有强氧化性,把有色物质氧化而使其褪色,所以加热后溶液不会恢复红色。(4)SO2和Cl2都是有毒的气体,又都能与碱反应,所以可用NaOH吸收多余的SO2与Cl2,防止污染环境。(5)由于Cl2具有强氧化性,而SO2具有还原性,所以二者混合后发生反应Cl2+SO2+2H2O===2HCl+H2SO4,生成了HCl和硫酸,而这两种物质都没有漂白性,所以品红溶液不褪色。19.(12分)如图是在实验室进行氨气快速制备与性质实验的组合装置,部分固定装置未画出。(1)在组装好装置后,若要检验A~E装置的气密性,其操作是首先______________________________________,然后微热A,观察到E中有气泡冒出,移开酒精灯或松开双手,E中导管中有水柱形成说明装置气密性良好。(2)装置B中盛放的试剂是________。(3)点燃C处酒精灯,关闭弹簧夹2,打开弹簧夹1,从分液漏斗放出浓氨水至浸没烧瓶中固体后关闭分液漏斗,片刻后,装置C中黑色固体逐渐变红,装置E中溶液里出现大量气泡,同时产生____________(答现象);从E中逸出液面的气体可以直接排入空气,请写出在C中发生反应的化学方程式:________________________________。(4)在关闭弹簧夹1后,打开弹簧夹2,残余气体进入F中,很快发现装置F中产生白烟,同时发现G中溶液迅速倒吸入F中。写出产生白烟的化学方程式:________________________________。迅速产生倒吸的原因是___________________________________________________________________。答案 (1)关闭弹簧夹2和分液漏斗活塞,打开弹簧夹1(2)碱石灰(3)白色沉淀 2NH3+3CuO3Cu+N2+3H2O(4)3Cl2+8NH3===N2+6NH4Cl 盛满氯气的集气瓶中因氨气与氯气反应,气体体积减小,导致瓶内压强减小,引起溶液倒吸解析 (2)进入C中硬质玻璃管的氨气应干燥,装置B的作用是干燥氨气,可以用碱石灰做干燥剂。(3)反应后的尾气中含有未反应的氨气,氨气在E溶液中与二氧化硫反应生成亚硫酸铵,亚硫酸铵与氯化钡反应生成亚硫酸钡,故还有白色沉淀生成。装置C中黑色固体逐渐变红,说明有Cu生成;从E中逸出液面的气体可以直接排入空气,说明氨气被氧化为氮气,同时生成水,C中发生反应的化学方程式为2NH3+3CuO3Cu+N2+3H2O。(4)氯气有强氧化性,可氧化氨气,生成N2;产生白烟,说明生成固体小颗粒,故还生成NH4Cl,反应的化学方程式为3Cl2+8NH3===N2+6NH4Cl。盛满氯气的集气瓶中因氨气与氯气反应,气体体积减小,导致瓶内压强减小,引起溶液倒吸。20.(12分)某中学学习小组模拟工业烟气脱硫(SO2)。(1)甲组采用如下装置脱硫(部分装置略)。①CaO脱硫后的产物是________。②小组拟通过CaO的增重评价其脱硫能力。需要测量的数据是__________________________。(2)乙组选用AgNO3溶液脱除SO2。现象:通入SO2,立即生成大量白色沉淀A。对白色沉淀A的成分进行探究,提出假设:假设1:发生了氧化还原反应,依据是AgNO3溶液中含有O2、NO等具有氧化性的粒子,沉淀A主要是Ag2SO4(微溶)。假设2:发生了复分解反应,依据是SO2与水生成酸,能与AgNO3溶液发生复分解反应。实验探究:①取沉淀A,加入蒸馏水,静置。取上层清液滴加Ba(NO3)2溶液,无明显变化。②取____________,加入蒸馏水,静置。取上层清液滴加Ba(NO3)2溶液,产生沉淀。实验证明“假设1”不成立。③为进一步确认“假设2”,向A中加入浓HNO3,立即产生红棕色气体。加入浓硝酸的目的是________________________________;经确认,反应后混合液存在SO。实验证明“假设2”成立。④产生沉淀A的化学方程式是______________________________________。AgNO3溶液具有良好的脱硫能力,但因其价格高,未能大规模使用。(3)丙组用NaClO脱除SO2,用1 L 0.1 mol/L的NaClO 溶液最多可以吸收标准状况下的SO2______L。答案 (1)①CaSO3 ②盛放CaO后装置a的质量;吸收SO2后装置a的质量(2)②Ag2SO4固体 ③检验白色沉淀是否具有还原性④H2O+SO2H2SO3,H2SO3+2AgNO3===Ag2SO3↓+2HNO3(3)2.24解析 (1)①二氧化硫是酸性氧化物,氧化钙是碱性氧化物,二者反应生成亚硫酸钙,因此CaO脱硫后的产物是CaSO3。②要通过CaO的增重评价其脱硫能力,需要知道反应前后固体增加的质量,因此需要测量的数据是盛放CaO后装置a的质量、吸收SO2后装置a的质量。(2)②要证明“假设1”不成立,需要证明沉淀A不是硫酸银,因此需要做对比实验,即取Ag2SO4固体,加入蒸馏水,静置。取上层清液滴加Ba(NO3)2溶液,产生沉淀。这说明“假设1”不成立。③浓HNO3具有强氧化性,所以加入浓硝酸的目的是检验白色沉淀是否具有还原性。④根据复分解反应原理可知产生沉淀A的化学方程式是H2O+SO2H2SO3、H2SO3+2AgNO3===Ag2SO3↓+2HNO3。(3)1 L 0.1 mol/L的NaClO溶液中溶质次氯酸钠的物质的量是0.1 mol,次氯酸钠的还原产物是氯化钠,因此可以得到0.2 mol电子,二氧化硫的氧化产物是硫酸,所以根据得失电子守恒可知最多可以吸收0.1 mol SO2,在标准状况下的体积是2.24 L。
相关试卷
这是一份高中人教版 (2019)本册综合当堂检测题,共13页。试卷主要包含了选择题,非选择题等内容,欢迎下载使用。
这是一份高中化学人教版 (2019)选择性必修2本册综合同步练习题,共13页。试卷主要包含了选择题,非选择题等内容,欢迎下载使用。
这是一份鲁科版 (2019)选择性必修1本册综合综合训练题,共14页。试卷主要包含了选择题,非选择题等内容,欢迎下载使用。