










- 新教材2023年高中生物第1章走近细胞第2节细胞的多样性和统一性(课件+夯基提能作业)新人教版必修1 课件 0 次下载
- 新教材2023年高中生物第2章组成细胞的分子第1节细胞中的元素和化合物(课件+夯基提能作业)新人教版必修1 课件 0 次下载
- 新教材2023年高中生物第2章组成细胞的分子第2节细胞中的无机物(课件+夯基提能作业)新人教版必修1 课件 0 次下载
- 新教材2023年高中生物第2章组成细胞的分子第3节细胞中的糖类和脂质(课件+夯基提能作业)新人教版必修1 课件 0 次下载
- 新教材2023年高中生物第2章组成细胞的分子第4节蛋白质是生命活动的主要承担者(课件+夯基提能作业)新人教版必修1 课件 0 次下载
人教版 (2019)必修1《分子与细胞》第1章 走近细胞第1节 细胞是生命活动的基本单位作业课件ppt
展开第1章 第1节
A 级·基础达标练
一、选择题
1.(2021·云南省玉溪第一中学高一期中)新冠病毒没有细胞结构,必须在宿主细胞内才能完成增殖这一生命活动,这一事实说明( A )
A.生物的生命活动离不开细胞
B.没有细胞结构的生物也可独立完成各种生命活动
C.细胞结构使新冠病毒的增殖免受外界因素的干扰
D.新冠病毒只有增殖这一生理活动依赖宿主细胞,其他生命活动可自主完成
解析:新冠病毒没有细胞结构,必须在宿主细胞内才能完成增殖这一生命活动,说明即使是没有细胞结构的生物(病毒)的生命活动也离不开细胞,A正确;没有细胞结构的病毒不能独立完成各种生命活动,B错误;新冠病毒没有细胞结构,不能独立生存,必须在宿主细胞中才能增殖,宿主细胞可以为其增殖提供原料、能量等基本条件,C错误;病毒的各项生命活动都离不开宿主细胞,D错误。故选A。
2.(2021·浙江杭州市高一期中)下列关于细胞学说的说法错误的是( C )
A.揭示生物界存在一定亲缘关系
B.为达尔文进化论奠定了基础
C.揭示了细胞结构的多样性
D.将动物和植物统一起来
解析:细胞学说为生物进化论提供了证据,表明各种生物间存在一定的亲缘关系,A正确;细胞学说中细胞分裂产生新细胞的结论,不仅解释了个体发育,也为后来生物进化论的确立埋下了伏笔,B正确;细胞学说揭示了细胞结构的统一性,C错误;细胞学说揭示了动物和植物的统一性,从而阐明了生物界的统一性,D正确。故选C。
3.(2021·浙江宁波咸祥中学高一期中)通过分析细胞学说建立的过程,领悟到科学发展不具有以下哪个特点( B )
A.科学理论的形成需要观察与归纳概括的结合
B.由不完全归纳法所得出的结论都是可信的
C.科学发现的过程离不开技术进步的支持
D.科学学说的建立是一个不断修正和发展的过程
解析:科学发现需要观察与归纳概括的结合,在众多前人观察和思维的启发下,德国植物学家施莱登和动物学家施旺提出了细胞学说,A正确;归纳法得出的结论不都是可信的,还需要经过实验验证,B错误;细胞学说的建立离不开显微镜的发明,科学发现的过程离不开技术进步的支持,C正确;科学学说的建立过程是一个不断开拓继承、修正和发展的过程,D正确。故选B。
4.(2021·江苏常州高级中学高一期中)下列关于细胞学说及其建立过程的叙述,不正确的是( C )
A.离不开显微技术的支持
B.需要科学思维和科学实验的结合
C.标志生物学研究进入分子水平
D.论证了动植物结构的统一性
解析:细胞微小,其观察离不开显微技术的支持,A正确;细胞学说的建立需要科学思维和科学实验的结合,B正确;细胞学说标志生物学研究进入细胞水平,C错误; 细胞学说提出一切动植物都是由细胞发育而来,并由细胞和细胞的产物所构成,论证了动植物结构的统一性,D正确。故选C。
5.(2021·张家港高级中学高一期中)校园里的母亲河属于生命系统结构层次中的( C )
A.群落 B.无机环境
C.生态系统 D.种群
解析:同一自然区域内的所有生物及其生存的无机环境组成生态系统,而校园里的母亲河包括了其中的所有生物及其生存的环境,因此校园里的母亲河属于生命系统结构层次中的生态系统,即C正确。故选C。
6.(2021·深州长江中学)下列有关细胞的叙述不正确的是( C )
A.一切生物体的生命活动都是在细胞内或在细胞参与下完成的
B.除病毒外,生物体都是由细胞和细胞产物构成的
C.细胞学说揭示了细胞的多样性和生物体结构的统一性
D.多细胞生物的生命活动依赖各种已分化的细胞密切合作完成
解析:生命活动离不开细胞,一切生物体的生命活动都是在细胞内或在细胞的参与下完成的,A正确;病毒没有细胞结构,除病毒外,生物体都是由细胞和细胞产物构成的,B正确;细胞学说没有揭示细胞的多样性,C错误;多细胞生物,依赖各种分化的细胞密切合作,共同完成一系列复杂的生命活动,即多细胞生物的生命活动由不同的细胞密切合作完成,D正确。故选C。
二、非选择题
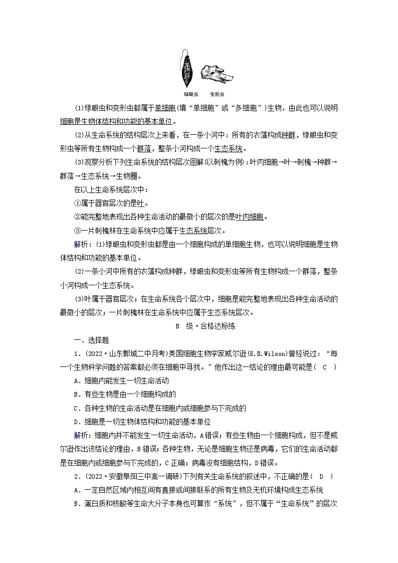
7.根据如图所示的显微结构回答:
(1)绿眼虫和变形虫都属于单细胞(填“单细胞”或“多细胞”)生物,由此也可以说明细胞是生物体结构和功能的基本单位。
(2)从生命系统的结构层次上来看,在一条小河中:所有的衣藻构成种群,绿眼虫和变形虫等所有生物构成一个群落,整条小河构成一个生态系统。
(3)观察分析下列生命系统的结构层次图解(以刺槐为例):叶肉细胞→叶→刺槐→种群→群落→生态系统→生物圈。
在以上生命系统层次中:
①属于器官层次的是叶。
②能完整地表现出各种生命活动的最微小的层次的是叶肉细胞。
③一片刺槐林在生命系统中应属于生态系统层次。
解析:(1)绿眼虫和变形虫都是由一个细胞构成的单细胞生物,也可以说明细胞是生物体结构和功能的基本单位。
(2)一条小河中所有的衣藻构成种群,绿眼虫和变形虫等所有生物构成一个群落,整条小河构成一个生态系统。
(3)叶属于器官层次;在生命系统各个层次中,细胞是能完整地表现出各种生命活动的最微小的层次;一片刺槐林在生命系统中应属于生态系统层次。
B 级·合格达标练
一、选择题
1.(2022·山东鄄城二中月考)美国细胞生物学家威尔逊(E.B.Wilson)曾经说过:“每一个生物科学问题的答案都必须在细胞中寻找。”他作出这一结论的理由最可能是( C )
A.细胞内能发生一切生命活动
B.有些生物是由一个细胞构成的
C.各种生物的生命活动是在细胞内或细胞参与下完成的
D.细胞是一切生物体结构和功能的基本单位
解析:细胞内并不能发生一切生命活动,A错误;有些生物由一个细胞构成,但不是威尔逊作出该结论的理由,B错误;各种生物,无论是细胞生物还是病毒,它们的生命活动都是在细胞内或细胞参与下完成的,C正确;病毒没有细胞结构,D错误。
2.(2022·安徽阜阳三中高一调研)下列有关生命系统的叙述中,不正确的是( D )
A.一定自然区域内相互间有直接或间接联系的所有生物及无机环境构成生态系统
B.蛋白质和核酸等生命大分子本身也可算作“系统”,但不属于“生命系统”的层次
C.生命系统的每个层次都是“系统”,能完整表现生命活动的最基本的“生命系统”是“细胞”
D.阴湿山洼的草丛中,有一堆长满苔藓的腐木,其中聚集着蚂蚁、蜘蛛等动物,它们共同构成群落
解析:生态系统是由一定自然区域内的无机环境和生物群落构成的,A项正确。蛋白质和核酸属于“系统”,但不属于生命系统,B项正确。生命系统中的每个层次都是“系统”,最基本的生命系统是细胞,C项正确。阴湿山洼的草丛中,长满苔藓的腐木,以及聚集着的蚂蚁、蜘蛛等动物,它们共同构成生态系统,因为此时有无机环境,D项错误。
3.(2021·湖北武汉模拟)下列对生命系统的认识中正确的是( A )
A.生命系统的每个层次都能完成一定的生命活动
B.一个池塘的所有鱼属于生命系统中种群这一层次
C.生态系统是生命系统的一个层次,它代表一定的自然区域内相互间有直接或间接联系的所有生物
D.生物个体中由功能相关的器官“联合”组成的“系统”层次是每种生物个体都具有的
解析:生命系统的每个层次,如细胞、组织、器官、系统、个体等都能完成一定的生命活动,A正确;“一个池塘的所有鱼”包含不止一种生物,故不属于生命系统中种群这一层次,B错误;生态系统还包括生物生存的无机环境,C错误;只有多细胞动物的生命系统层次中有由器官构成的“系统”,D错误。
4.(2022·黑龙江大庆实验中学)关于细胞学说的建立过程及内容要点,叙述正确的有几项( D )
①细胞是一个有机体,一切动植物都由细胞发育而来,并由细胞和细胞产物所构成
②细胞学说揭示了细胞的多样性和生物体结构的统一性
③施莱登和施旺是细胞学说的建立者
④细胞学说认为细胞分为原核细胞和真核细胞
⑤列文虎克发现并命名了细胞
⑥细胞学说的建立,标志着生物学研究由细胞水平进入了分子水平
⑦所有的细胞都来源于先前存在的细胞
A.6项 B.5项
C.4项 D.3项
解析:细胞是一个有机体,一切动植物都由细胞发育而来,并由细胞和细胞产物所构成,①正确;从细胞结构上说,除病毒等少数种类以外,生物体都是由细胞构成,细胞是生物体的结构和功能的基本单位,说明了细胞的统一性,未揭示细胞的多样性,②错误;施莱登和施旺是细胞学说的建立者,③正确;细胞学并没有提出细胞分为原核细胞和真核细胞,④错误;细胞是英国科学家罗伯特·虎克发现并命名的,⑤错误;细胞学说的建立,标志着生物学研究进入了细胞水平,⑥错误;所有的细胞都来源于先前存在的细胞,是魏尔肖对细胞学说的补充,属于细胞学说的内容,⑦正确。故选D。
5.(2021·黑龙江哈尔滨三中高二期中)下列关于细胞和细胞学说的说法正确的是( D )
A.细胞学说的提出,使生物学研究进入到了分子水平
B.细胞学说认为动物、植物和真菌都由细胞构成
C.细胞学说揭示了生物结构的多样性和细胞的多样性
D.施莱登和施旺提出,细胞会对整体的生命起作用
解析:细胞学说的提出,使生物学研究进入到了细胞水平,A错误;细胞学说认为动物、植物是由细胞构成,没有提到真菌,B错误;细胞学说揭示了细胞的统一性和生物体结构的统一性,没有涉及多样性,C错误;细胞学说认为,细胞是一个相对独立的单位,既有它自己的生命,又对与其他细胞共同组成的整体的生命起作用,D正确。故选D。
6.(不定项)(2021·湖南长郡中学高一期末改编)下列有关生命系统的结构层次的叙述,错误的是( ABD )
A.一口池塘里的所有鱼类构成了一个种群
B.一片树林中的所有鸟类构成了一个群落
C.一个培养皿中的所有菌落构成了一个群落
D.一片草原上的所有生物构成了一个草原生态系统
解析:种群指在一定的区域内,同种生物的所有个体,一口池塘里的所有鱼类并非一个物种,属于不同种群,A错误。群落指在一定区域内的所有生物,即包括所有的动物、植物和微生物,一片树林中所有鸟类并非该片树林的所有生物,不能构成一个群落;培养皿中所有的菌落即为该区域的所有生物,可构成一个群落,B错误,C正确。一片草原上的所有生物构成了一个群落,生态系统包括群落及其生活的无机环境,D错误。
二、非选择题
7.甲型H1N1流感病毒是一种RNA病毒,能使人患流感,也能感染动物。请回答下列问题。
(1)现已从患者体内分离出了细菌和病毒,并分别制成溶液。为了探究该“流感”是由细菌还是病毒引起的,医学团队进行了如下实验。
实验材料:小鼠、注射器、从患者体内分离得到的细菌溶液和病毒溶液、小鼠食物等。
实验原理:略。
实验步骤:
①取12只身体健壮且同等大小的小鼠,均分为3组,编号为甲、乙、丙。
②向甲组小鼠注射适量生理盐水;向乙组小鼠注射等量从患者体内分离得到的细菌溶液;向丙组小鼠注射等量从患者体内分离得到的病毒溶液。将3组小鼠放在相同条件下培养一段时间,观察记录实验结果。
(2)结果分析:
①若乙组患病而甲组和丙组不患病,则说明该“流感”是由细菌引起的。
②若丙组患病而甲组和乙组不患病,则说明该“流感”是由病毒引起的。
(3)经证实,该“流感”是由病毒引起的,病毒不能离开活细胞独立完成代谢,但却是生物,其主要理由是病毒能繁殖(增殖)产生后代。
高中生物人教版 (2019)必修1《分子与细胞》第2节 细胞的分化作业课件ppt: 这是一份高中生物人教版 (2019)必修1《分子与细胞》第2节 细胞的分化作业课件ppt,文件包含新教材2023年高中生物第6章细胞的生命历程第2节细胞的分化课件新人教版必修1ppt、新教材2023年高中生物第6章细胞的生命历程第2节细胞的分化夯基提能作业新人教版必修1doc等2份课件配套教学资源,其中PPT共53页, 欢迎下载使用。
人教版 (2019)必修1《分子与细胞》第6章 细胞的生命历程第1节 细胞的增殖作业课件ppt: 这是一份人教版 (2019)必修1《分子与细胞》第6章 细胞的生命历程第1节 细胞的增殖作业课件ppt,文件包含新教材2023年高中生物第6章细胞的生命历程第1节细胞的增殖第2课时动物细胞的有丝分裂与观察根尖分生区组织细胞的有丝分裂课件新人教版必修1ppt、新教材2023年高中生物第6章细胞的生命历程第1节细胞的增殖第1课时细胞周期和有丝分裂的过程课件新人教版必修1ppt、新教材2023年高中生物第6章细胞的生命历程第1节细胞的增殖第2课时动物细胞的有丝分裂与观察根尖分生区组织细胞的有丝分裂夯基提能作业新人教版必修1doc、新教材2023年高中生物第6章细胞的生命历程第1节细胞的增殖第1课时细胞周期和有丝分裂的过程夯基提能作业新人教版必修1doc等4份课件配套教学资源,其中PPT共106页, 欢迎下载使用。
高中生物人教版 (2019)必修1《分子与细胞》第5章 细胞的能量供应和利用第2节 细胞的能量“货币”ATP作业ppt课件: 这是一份高中生物人教版 (2019)必修1《分子与细胞》第5章 细胞的能量供应和利用第2节 细胞的能量“货币”ATP作业ppt课件,文件包含新教材2023年高中生物第5章细胞的能量供应和利用第2节细胞的能量“货币”ATP课件新人教版必修1ppt、新教材2023年高中生物第5章细胞的能量供应和利用第2节细胞的能量“货币”ATP夯基提能作业新人教版必修1doc等2份课件配套教学资源,其中PPT共47页, 欢迎下载使用。