所属成套资源:【考前回归教材】2023高考生物考前必背核心知识(新教材新高考)
高考生物必背核心知识NO.2——必修2 遗传与进化
展开
这是一份高考生物必背核心知识NO.2——必修2 遗传与进化,共15页。
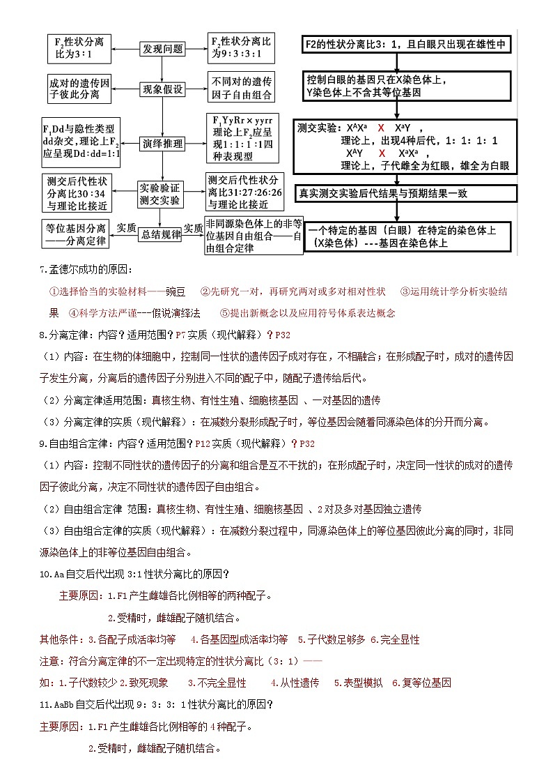
高考生物核心知识复习背诵 NO.2必修2 第1、2章 遗传定律与变性遗传 核心必备知识1孟德尔选豌豆做遗传实验材料的优点?P2(1)自花传粉,闭花授粉,自然状态下都是纯种 (2)具有易于区分的相对性状 (3)生长周期短,后代数量大,易种植 (4)花大,易操作2.果蝇做遗传实验材料的优点?P30(1)易饲养、繁殖快、后代数量多(2)相对性状多而明显 (3)染色体少、易观察3.选用玉米的原因?(1)繁殖快、后代个体数多 (2)具有易于区分的相对性状 (3)雌雄同株异花,杂交实验易操作4. 人工异花传粉的过程?P3 母本花蕾期去雄→套袋隔离→人工授粉→再套袋5.基本概念:①自交:同一个体或相同基因型个体交配。如:闭花授粉、自花传粉、雌雄异花的同株授粉。②杂交:基因型不同的个体交配。 ③测交:与隐性纯合子杂交。④正交与反交:为相对概念。若高茎为父本、矮茎母本定义为正交,则矮茎作父本,高茎作母本交配就为反交 ⑤相对性状:一种生物的同一种性状的不同表现类型⑥性状分离:杂种后代中同时出现显性性状和隐性性状的现象P4⑦等位基因:同源染色体、相同位置、控制相对性状的基因。 P13(注意:同源染色体相同位置不一定都是等位基因,纯合子同源染色体相同位置是相同基因)等位基因的本质区别:基因中碱基的排列顺序不同。6.假说——演绎法的步骤?P7 孟德尔与摩尔根的实验过程?提出问题→提出假说→演绎推理,实验验证→得出结论7.孟德尔成功的原因:①选择恰当的实验材料——豌豆 ②先研究一对,再研究两对或多对相对性状 ③运用统计学分析实验结果 ④科学方法严谨---假说演绎法 ⑤提出新概念以及应用符号体系表达概念8.分离定律:内容?适用范围?P7实质(现代解释)?P32(1)内容:在生物的体细胞中,控制同一性状的遗传因子成对存在,不相融合;在形成配子时,成对的遗传因子发生分离,分离后的遗传因子分别进入不同的配子中,随配子遗传给后代。(2)分离定律适用范围:真核生物、有性生殖、细胞核基因 、一对基因的遗传(3)分离定律的实质(现代解释):在减数分裂形成配子时,等位基因会随着同源染色体的分开而分离。9.自由组合定律:内容?适用范围?P12实质(现代解释)?P32(1)内容:控制不同性状的遗传因子的分离和组合是互不干扰的;在形成配子时,决定同一性状的成对的遗传因子彼此分离,决定不同性状的遗传因子自由组合。(2)自由组合定律 范围:真核生物、有性生殖、细胞核基因 、2对及多对基因独立遗传(3)自由组合定律的实质(现代解释):在减数分裂过程中,同源染色体上的等位基因彼此分离的同时,非同源染色体上的非等位基因自由组合。10.Aa自交后代出现3:1性状分离比的原因?主要原因:1.F1产生雌雄各比例相等的两种配子。 2.受精时,雌雄配子随机结合。其他条件:3.各配子成活率均等 4.各基因型成活率均等 5.子代数足够多 6.完全显性注意:符合分离定律的不一定出现特定的性状分离比(3:1)——如:1.子代数较少2.致死现象 3.不完全显性 4.从性遗传 5.表型模拟 6.复等位基因11.AaBb自交后代出现9:3:3: 1性状分离比的原因?主要原因:1.F1产生雌雄各比例相等的4种配子。 2.受精时,雌雄配子随机结合。其他条件:3.各配子成活率均等 4.各基因型成活率均等 5.子代数足够多 6.完全显性12.规律方法总结:(1)判断显隐性方法:自交、杂交(2)判断纯合子、杂合子方法:自交、测交、花粉鉴定法、单倍体育种法(3)验证分离定律、自由组合定律的方法:自交、测交、花粉鉴定法、单倍体育种法13.萨顿假说相关要点:(1)研究材料?用蝗虫细胞做材料,研究精子和卵细胞的形成过程(2)萨顿假说的内容?基因在染色体上(萨顿并没有做实验证明基因在染色体上,只是提出假说)(3)萨顿假说的依据?基因和染色体的行为存在明显的平行关系(4)基因和染色体的行为有哪些平行关系? (P29最后四段)14.基因在染色体上的实验证据:科学家?研究方法?摩尔根用假说-演绎法,研究果蝇的红眼与白眼性状遗传,证明了基因在染色体上。15.伴性遗传:概念? 不同类型遗传方式的特点? (1)伴性遗传的概念:位于性染色体上的基因控制的性状在遗传上总是和性别相关联(2)伴X隐性遗传的特点:隔代遗传;患者男多于女;女病父子病伴X显性遗传的特点:连续遗传;患者女多于男;男病母女病伴Y遗传:患者全为男性(父—子---孙),世代连续,无显隐之分16.遗传系谱图中遗传方式的判断17.正反交的应用?(1)检测基因位于细胞质中,还是位于细胞核中; 后代性状总与母亲相同,则为细胞质遗传;(2)检测基因位于常染色体上还是X染色体上;(3)判断是Ab的雄配子还是雌配子致死必修2 第1、2章 遗传定律与变性遗传 核心必备知识 达标验收1孟德尔选豌豆做遗传实验材料的优点?P22.果蝇做遗传实验材料的优点?P303.选用玉米的原因?4.人工异花传粉的过程?P3 5.基本概念:①自交②杂交 ③测交④正交与反交 ⑤相对性状⑥性状分离⑦等位基因?等位基因的本质区别6.假说——演绎法的步骤?P7 孟德尔与摩尔根的实验过程?7.孟德尔成功的原因?8.分离定律:内容?适用范围?P7实质(现代解释)?P329.自由组合定律:内容?适用范围?P12实质(现代解释)?P3210.Aa自交后代出现3:1性状分离比的原因?11.AaBb自交后代出现9:3:3: 1性状分离比的原因?12.规律方法总结:(1)判断显隐性方法(2)判断纯合子、杂合子方法(3)验证分离定律、自由组合定律的方法13.萨顿假说相关要点:(1)研究材料?(2)萨顿假说的内容?(3)萨顿假说的依据?(4)基因和染色体的行为有哪些平行关系? (P29最后四段)14.基因在染色体上的实验证据:科学家?研究方法?15.伴性遗传:概念? 不同类型遗传方式的特点? 16.遗传系谱图中遗传方式的判断17.正反交的应用?必修2 第3章 基因的本质 核心必备知识1.2种肺炎链球菌的类型?特点?1.S型菌:有多糖类荚膜、有毒、菌落光滑 R型菌:无多糖类荚膜、无毒、菌落粗糙 ( 记忆:“光S有毒,粗R双无” )2.①噬菌体的化学组成?蛋白质和DNA的特有元素?P45右侧相关信息DNA、蛋白质 S P ②噬菌体的寄主细胞?合成蛋白质和DNA的模板、原料、场所、能量分别由谁提供?P45第一段专门寄生在大肠杆菌体内的病毒 模板由噬菌体提供,其他由大肠杆菌提供3.格里菲思、艾弗里、赫尔希和蔡斯的实验过程、实验结论?(1)格里菲思——肺炎链球菌体内转化实验结论:加热杀死的S型细菌中含有转化因子,使R型转化为S型(2)艾弗里——肺炎链球菌体外转化实验结论:DNA是使R型细菌产生稳定遗传变化的物质;DNA是转化因子;DNA是遗传物质(3)赫尔希和蔡斯——噬菌体侵染细菌实验(一)标记噬菌体(二)标记的噬菌体侵染未被标记的大肠杆菌(三)搅拌、离心、检测放射性(四)检测细菌裂解释放出的噬菌体结论:DNA是遗传物,蛋白质不是遗传物质4.噬菌体侵染细菌的实验:(1)如何标记噬菌体? 先分别用含35S、32P的培养基培养大肠杆菌;再分别用含35S、32P的大肠杆菌培养噬菌体。注意:a.不能用培养基直接培养噬菌体; b.不能用35S和32P 标记同一噬菌体,必须分两组对比实验 c.不能标记C H O N这些DNA和蛋白质的共有元素(2)短时间保温的目的? 让噬菌体适当增殖。 (3)搅拌的目的? 离心的目的?搅拌的目的:使吸附在细菌上的噬菌体与细菌分离离心的目的:让上清液中析出重量较轻的T2噬菌体颗粒,沉淀物中留下被感染的大肠杆菌(4)异常现象分析:①若用32P标记,从理论上讲,上清液无放射性,但结果有,原因是?保温时间过短,部分噬菌体还未侵染细菌; 保温时间过长,细菌裂解,释放子代噬菌体。②若用35S标记,从理论上讲,沉淀物中无放射性,但实验结果有,原因是?可能搅拌不充分,有少量35S的噬菌体吸附在细菌表面5.艾弗里体外转化实验、赫尔希和蔡斯噬菌体侵染细菌的实验——实验设计思路(共同之处)?5.设法单独研究DNA和蛋白质各自的效应。艾:利用减法原理,每个实验组特异性去除一种物质; 赫:放射性同位素标记技术6.DNA是主要的遗传物质的理由?P46最后一段6.绝大多数生物的遗传物质是DNA。 7.常考的DNA病毒、RNA病毒?7.DNA病毒:噬菌体、乙肝病毒RNA病毒:艾滋病毒、流感病毒、SARS病毒、烟草花叶病毒、新冠病毒8.探究遗传物质种类的方法?9.DNA双螺旋结构:(1)模型构建者?模型构建依据?(2) DNA双螺旋结构的特点?(3)1个双链DNA含有游离的磷酸基团、游离的脱氧核糖个数? 每个磷酸基团连接几个脱氧核糖? 每个脱氧核糖连接几个磷酸基团? 相邻碱基的连接方式? 哪种碱基对多时DNA更稳定?(4)一个DNA片段,共含有n对碱基,G-C碱基对有m对,则DNA中氢键数?磷酸二酯键的个数?(1) 沃森 克里克 (2) (3)2 2 1个或2个 1个或2个 相邻碱基的连接 2条链:氢键 1条链:脱氧核糖—磷酸—脱氧核糖GC碱基对比例大时,DNA更稳定(4)2n+m 2n-210.什么是遗传信息?DNA的特点? 碱基对的排列顺序11.基因与DNA的关系?P57课题 基因是碱基对随机排列成的DNA片段吗?P59资料211. 基因通常是有遗传效应的DNA片段不是,大部分随机排列的脱氧核苷酸序列从来不曾出现在生物体内,而有些序列却会在生物体内重复数千次甚至数百万次,理论上所有碱基对的随机排列都可构成基因,但事实上基因要有特定的遗传效应,其控制的性状要适应环境,经受自然环境的选择、进化12.DNA复制:时间?场所?过程?条件? 特点? 结果? DNA准确复制的意义? DNA准确复制的原因? 解旋酶、DNA聚合酶作用? P56-5712. 时间:有丝分裂前间期或减数分裂前间期场所:主要:细胞核;其次:线粒体、叶绿体(原核:拟核、质粒)过程:解旋-合成子链-重新螺旋(P55最后一段)条件:模板:DNA分子的两条母链 原料:4种游离的脱氧核苷酸 能量 酶:解旋酶、DNA聚合酶 等特点:边解旋边复制、半保留复制方式结果:一个DNA形成两个完全相同的DNA。P56第1段DNA复制的意义:将遗传信息从亲代传给了子代,从而保持了遗传信息的连续性。P56第3段DNA准确复制的原因(DNA复制的2个结构基础):P56第二段 ①DNA分子独特的双螺旋结构提供精确的模板 ②碱基互补配对原则保证复制准确进行必修2 第3章 基因的本质 核心必备知识 达标验收1.2种肺炎链球菌的类型?特点?2.①噬菌体的化学组成?蛋白质和DNA的特有元素?P45右侧相关信息 ②噬菌体的寄主细胞?合成蛋白质和DNA的模板、原料、场所、能量分别由谁提供?P45第一段3.格里菲思、艾弗里、赫尔希和蔡斯的实验过程、实验结论?4.噬菌体侵染细菌的实验:(1)如何标记噬菌体? (2)短时间保温的目的? (3)搅拌的目的? 离心的目的?(4)异常现象分析:①若用32P标记,从理论上讲,上清液无放射性,但结果有,原因是?②若用35S标记,从理论上讲,沉淀物中无放射性,但实验结果有,原因是?5.艾弗里体外转化实验、赫尔希和蔡斯噬菌体侵染细菌的实验——实验设计思路(共同之处)?6.DNA是主要的遗传物质的理由?P46最后一段7.常考的DNA病毒、RNA病毒?8.探究遗传物质种类的方法?9.DNA双螺旋结构:(1)模型构建者?模型构建依据?(2) DNA双螺旋结构的特点?(3)1个双链DNA含有游离的磷酸基团、游离的脱氧核糖个数? 每个磷酸基团连接几个脱氧核糖? 每个脱氧核糖连接几个磷酸基团? 相邻碱基的连接方式? 哪种碱基对多时DNA更稳定?(4)一个DNA片段,共含有n对碱基,G-C碱基对有m对,则DNA中氢键数?磷酸二酯键的个数?10.什么是遗传信息?DNA的特点? 11.基因与DNA的关系?P57课题 基因是碱基对随机排列成的DNA片段吗?P59资料212.DNA复制:时间?场所?过程?条件? 特点? 结果? DNA准确复制的意义? DNA准确复制的原因? 解旋酶、DNA聚合酶作用? P56-57必修2 第4、5、6章 基因的表达、变异、进化 核心必备知识【基因的表达】1.什么是基因的表达?1.基因的表达是指基因指导蛋白质合成的过程,包括转录和翻译。但并不是所有的基因的表达都包含这两个过程,有的基因的表达只进行到基因的转录。2.转录、翻译、密码子、反密码子、表观遗传的概念?2.转录:RNA是在细胞核中,通过RNA聚合酶以DNA的一条链为模板合成的,这一过程称为转录。(必修2 P65)翻译:游离在细胞质中的各种氨基酸,以mRNA为模板合成具有一定氨基酸顺序的蛋白质,这一过程叫作翻译。(必修2 P66)密码子:mRNA上3个相邻的碱基决定1个氨基酸。每3个这样的碱基称做1个密码子。(必修2 P66)反密码子:tRNA上的3个相邻碱基可以与mRNA上的密码子互补配对,叫作反密码子。(必修2 P67)表观遗传:生物体基因的碱基序列保持不变,但基因表达和表型发生可遗传变化的现象。(必修2 P74)3.转录的场所、模板、原料、产物、能量和酶分别是什么?转录需要解旋酶吗?如果一个DNA片段有n个碱基对,转录出的mRNA的碱基数量是n/2吗?3.转录的场所主要是细胞核(线粒体和叶绿体中也可以发生);模板是DNA的一条链;原料是4种核糖核苷酸;产物是RNA;能量由NTP提供(不止ATP);所需酶是RNA聚合酶,无需解旋酶参与。由于真核细胞的基因上存在无编码意义而被切除的序列,因此,生成的mRNA上的碱基数量少于n/2。4.转录的产物只有mRNA吗?4.转录的产物不只是mRNA,还有tRNA、rRNA,但只有mRNA携带遗传信息,3种RNA都参与翻译过程,只是作用不同。(必修2 P65)5.翻译的场所、模板、原料、产物、能量、酶分别是什么?5.翻译的场所是核糖体;模板是mRNA;原料是细胞质中游离的氨基酸;产物是蛋白质(或多肽);能量由ATP提供;翻译由多种酶参与。6.翻译时的移动情况?6.翻译时核糖体是沿着mRNA移动的。(必修2 P68)7.一个mRNA分子上可以相继结合多个核糖体的意义?7.同时进行多条肽链的合成,因此少量的mRNA分子就可以迅速合成大量的蛋白质。(必修2 P69)8.克里克提出的中心法则的内容?8.中心法则:遗传信息可以从DNA流向DNA,即DNA的复制,也可以从DNA流向RNA,进而流向蛋白质,即遗传信息的转录和翻译。(必修2 P69)9.中心法则的全部内容?9.中心法则全部内容包括1 DNA复制、2转录、3翻译、4 RNA复制及5逆转录,其中,几乎所有活细胞(哺乳动物成熟红细胞除外)都能进行2、3,具有分裂能力的细胞可完成1、2、3过程,4、5只有某些RNA病毒能完成,且需在寄主细胞中进行。(必修2 P69)10.基因控制性状的两种途径?10.①基因通过控制酶的合成来控制代谢过程,进而控制生物体的性状。(如豌豆的圆粒皱粒,人类的白化病)②基因通过控制蛋白质的结构直接控制生物体的性状。(如人类囊性纤维化和镰状细胞贫血)(必修2 P71)11.白化病的直接原因和根本原因?11.直接原因:酪氨酸酶不能合成;根本原因:编码酪氨酸酶的基因异常(注意:老年白发只是酪氨酸酶活性降低)。12.基因与性状的关系是怎样的?12.基因与性状的关系并不都是简单的线性关系,基因与基因、基因与基因表达产物、基因与环境之间存在着复杂的相互作用,从而作为一个网络精细地调控着生物体的性状。(必修2 P74)【变异】13.基因突变、基因重组、染色体变异、染色体组、二倍体、多倍体与单倍体的概念?(1)基因突变:是指DNA分子中发生碱基的替换、增添或缺失,而引起的基因碱基序列的改变。显微镜下无法直接观察到,但基因突变导致性状的改变是可以观察到的,比如镰状细胞贫血。(必修2 P81)(2)基因重组:是指在生物体进行有性生殖的过程中,控制不同性状的基因的重新组合。(必修2 P84)(3)染色体变异:生物体的体细胞或生殖细胞内染色体数目或结构的变化。可以用显微镜直接观察到。(必修2 P87)(4)染色体组:细胞中的一组非同源染色体。(必修2 P87)(5)二倍体、多倍体与单倍体:由受精卵发育而来的个体,体细胞中含有两个染色体组的个体,就叫二倍体。由受精卵发育而来的个体,体细胞中含有三个或三个以上染色体组的个体,就叫多倍体。单倍体是指体细胞中的染色体数目与本物种配子染色体数目相同的个体。(必修2 P87~88)14.病毒的变异来源是什么?原核生物呢?真核生物呢?病毒的变异来源是基因突变;原核生物的变异来源有基因突变和基因重组;真核生物的变异来源有基因突变、基因重组和染色体变异。15.原癌基因和抑癌基因只存在于癌细胞中吗?人和动物细胞中的DNA上本来就存在与癌变相关的基因:原癌基因和抑癌基因。一般来说,原癌基因表达的蛋白质是细胞正常的生长和增殖所必需的,这类基因一旦突变或过量表达而导致相应蛋白质活性过强,就可能引起细胞癌变。相反,抑癌基因表达的蛋白质能抑制细胞的生长和增殖,或者促进细胞凋亡,这类基因一旦突变而导致蛋白质活性减弱或失去活性,也可能引起细胞癌变。(必修2 P82)16.癌细胞的特征?癌细胞的特征:无限增殖,形态结构发生显著变化,细胞膜上的糖蛋白等物质减少,细胞之间的黏着性显著降低,容易在体内分散和转移。(必修2 P82)17.诱变育种的两个特点?①提高突变率,加速育种进程;②盲目性大,优良变异少。(必修2 P83)18.基因突变只是发生在间期吗?基因突变一定能够遗传吗?基因突变不只是发生在间期:基因突变通常发生在有丝分裂前的间期和减数分裂Ⅰ前的间期,也能发生在其他各个时期,只是突变率更低。基因突变若发生在配子中,将遵循遗传规律传递给后代,若发生在体细胞中,一般不能遗传。但有些植物的体细胞发生的基因突变可通过无性生殖遗传。19.基因突变的意义?基因突变是产生新基因的途径,是生物变异的根本来源,为生物进化提供了丰富的原材料。(必修2 P83)20.概述教材中出现的基因重组类型?基因重组主要发生在生物体的有性生殖的过程中,包括非同源染色体上非等位基因的自由组合、同源染色体联会时非姐妹染色单体间的互换。另外肺炎链球菌转化和基因工程中载体的构建也是发生了基因重组。(必修2 P84)21.单倍体缺点?多倍体优点?多倍体缺点?人工诱导多倍体的方法?秋水仙素作用时期?秋水仙素作用原理?单倍体缺点:长的弱小,高度不育。多倍体优点:茎秆粗壮,叶片、果实、种子较大,营养丰富。多倍体缺点:发育迟缓,结实率低。人工诱导多倍体的方法:秋水仙素或低温处理萌发的种子或幼苗。秋水仙素作用时期:分裂前期;秋水仙素作用原理:作用于细胞有丝分裂的前期,抑制纺锤体的形成,引起染色体数目加倍。 22.人类遗传病概念,多基因遗传病特点?概念:通常是指由遗传物质改变而引起的人类疾病,主要可以分为单基因遗传病、多基因遗传病和染色体异常遗传病。多基因遗传病:指受两对或两对以上等位基因控制的遗传病。主要包括先天性发育异常和一些常见病,如原发性高血压、冠心病、哮喘和青少年型糖尿病。 特点:①在群体中的发病率比较高 ②有家庭聚集现象 ③易受环境影响23.通常选择植物萌发种子进行人工诱变的原因?萌发种子细胞分裂旺盛,DNA复制时稳定性降低,更易发生基因突变,人工诱变成功率高。24.如何调查遗传病发病率?如何调查遗传病患病方式?调查遗传病发病率宜选择发病率较高的单基因遗传病,在广大人群中随机取样调查;调查遗传病患病方式宜在患者家系中进行。(必修2 P93)25.如何对遗传病进行检测和预防?通过遗传咨询和产前诊断可对遗传病进行检测和预防,产前诊断可包括羊水检查、B超检查、孕妇血细胞检查及基因检测等手段。(必修2 P94)26.基因检测指的是什么?基因检测是指通过检测人体细胞中的DNA序列,以了解人体的基因状况。(必修2 P94)27.育种方法有哪些?育种方法包括杂交育种、诱变育种、单倍体育种、多倍体育种及基因工程育种、细胞工程育种等,育种原理则包括基因突变、基因重组及染色体变异等。【进化】28.种群、基因库、物种、地理隔离、生殖隔离、隔离、协同进化的概念?(1)种群:生活在一定区域的同种生物的全部个体的集合叫作种群。(必修2 P110)(2)基因库:一个种群中全部个体所含有的全部基因,叫作这个种群的基因库。(必修2 P111)(3)物种:能够在自然状态下相互交配并且产生可育后代的一群生物称为一个物种。(必修2 P116)(4)地理隔离:同种生物由于地理障碍而分成不同的种群,使得种群间不能发生基因交流的现象。(必修2 P116)(5)生殖隔离:不同物种之间一般是不能相互交配的,即使交配成功,也不能产生可育的后代的现象。(必修2 P116)(6)隔离:地理隔离和生殖隔离都是指不同群体间的个体,在自然条件下基因不能自由交流的现象。(必修2 P116)(7)协同进化:不同物种之间、生物与无机环境之间在相互影响中不断进化和发展。(必修2 P121)29.生物有共同祖先的证据? ①化石:指通过自然作用保存在地层中的古代生物的遗体、遗物或生活痕迹等。是研究生物进化最直接、最重要的证据。②比较解剖学证据③胚胎学证据④细胞和分子水平的证据。30.自然选择作用的直接对象是什么?自然选择作用的直接对象是生物个体,而且是个体的表型而不是基因型。(必修2 P113讨论2)31.生物进化的原材料由谁提供?突变是指什么?基因突变对种群基因频率有何影响?变异是定向还是不定向的?能不能决定进化的方向?有利还是有害取决于什么?可遗传的变异提供了生物进化的原材料,可遗传的变异来源于基因突变、基因重组和染色体变异,其中基因突变和染色体变异统称为突变。基因突变产生新的等位基因,这就可以使种群的基因频率发生变化。(必修2 P112)变异是不定向的,不能决定进化的方向,变异的有害和有利不是绝对的,往往取决于生物的生存环境。32.生物进化的方向由谁决定?生物进化的实质是什么?在自然选择的作用下,种群的基因频率会发生定向改变,导致生物朝着一定的方向不断进化。生物进化的实质是基因频率的定向改变。(必修2 P114)33.物种形成的3个环节?突变和基因重组:为生物进化提供原材料自然选择:使种群的基因频率定向改变隔离:是新物种形成的必要条件中性突变理论:决定生物进化的方向是中性突变的逐渐积累,而不是自然选择。间断平衡学说:长期稳定与迅速形成新种交替出现的过程。34.美国生态学家斯坦利提出的收割理论的内容是什么?收割理论:捕食者往往捕食个体数量多的物种,这样就会避免出现一种或少数几种生物在生态系统中占绝对优势的局面,为其他物种的形成腾腾出空间。捕食者的存在有利于增加物种多样性。(必修2 P119)35.生物多样性包括哪三个层次的内容?生物多样性主要包括三个层次的内容:遗传多样性(基因多样性)、物种多样性和生态系统多样性。(必修2 P121)必修2 第4、5、6章 基因的表达、变异、进化 核心必备知识 达标验收【基因的表达】1.什么是基因的表达?2.转录、翻译、密码子、反密码子、表观遗传的概念?3.转录的场所、模板、原料、产物、能量和酶分别是什么?转录需要解旋酶吗?如果一个DNA片段有n个碱基对,转录出的mRNA的碱基数量是n/2吗?4.转录的产物只有mRNA吗?5.翻译的场所、模板、原料、产物、能量、酶分别是什么?6.翻译时的移动情况?7.一个mRNA分子上可以相继结合多个核糖体的意义?8.克里克提出的中心法则的内容?9.中心法则的全部内容?10.基因控制性状的两种途径?11.白化病的直接原因和根本原因?12.基因与性状的关系是怎样的?【变异】13.基因突变、基因重组、染色体变异、染色体组、二倍体、多倍体与单倍体的概念?14.病毒的变异来源是什么?原核生物呢?真核生物呢?15.原癌基因和抑癌基因只存在于癌细胞中吗?16.癌细胞的特征?17.诱变育种的两个特点?18.基因突变只是发生在间期吗?基因突变一定能够遗传吗?19.基因突变的意义?20.概述教材中出现的基因重组类型?21.单倍体缺点?多倍体优点?多倍体缺点?人工诱导多倍体的方法?秋水仙素作用时期?秋水仙素作用原理?22.人类遗传病概念,多基因遗传病特点?23.通常选择植物萌发种子进行人工诱变的原因?24.如何调查遗传病发病率?如何调查遗传病患病方式?25.如何对遗传病进行检测和预防?26.基因检测指的是什么?27.育种方法有哪些?【进化】28.种群、基因库、物种、地理隔离、生殖隔离、隔离、协同进化的概念?29.生物有共同祖先的证据?30.自然选择作用的直接对象是什么?31.生物进化的原材料由谁提供?突变是指什么?基因突变对种群基因频率有何影响?变异是定向还是不定向的?能不能决定进化的方向?有利还是有害取决于什么?32.生物进化的方向由谁决定?生物进化的实质是什么?33.物种形成的3个环节?34.美国生态学家斯坦利提出的收割理论的内容是什么?35.生物多样性包括哪三个层次的内容?
相关试卷
这是一份高考复习生物知识点精编大全(考前必背),共25页。
这是一份高考生物必背核心知识NO.7——选必3 第3章 基因工程,共13页。试卷主要包含了由基因工程的概念分析,作为载体必须具备的条件?,DNA粗提取与鉴定的原理?等内容,欢迎下载使用。
这是一份高考生物必背核心知识NO.6——选必3 第2章 细胞工程,共13页。试卷主要包含了脱分化、在分化、愈伤组织的概念等内容,欢迎下载使用。

