所属成套资源:2023高考生物核心知识回顾
2023年高考生物核心知识回顾:必修1
展开
这是一份2023年高考生物核心知识回顾:必修1,共12页。试卷主要包含了基因的传递规律,知识点总结,易错易混知识排查,遗传的分子基础,变异等内容,欢迎下载使用。
人教(2019)生物必修2高考核心知识回顾
四、基因的传递规律
一、知识点总结
1.孟德尔成功的原因
(1)正确选材——选择豌豆作为实验材料。
(2)由一对相对性状到多对相对性状的研究。
(3)运用统计学方法对结果进行分析。
(4)科学方法:假说—演绎法。
2.孟德尔遗传规律的适用范围、实质及发生的时间
(1)适用范围:真核生物有性生殖过程中核基因的传递规律。
①基因的分离定律适用于一对等位基因的遗传。
②基因的自由组合定律适用于两对或两对以上非同源染色体上非等位基因的遗传。
(2)实质
①基因的分离定律的实质——在减数分裂形成配子时,等位基因随同源染色体的分开而分离,分别进入不同的配子中。
②基因的自由组合定律的实质——在减数分裂形成配子时,同源染色体上的等位基因彼此分离的同时,非同源染色体上的非等位基因自由组合。
(3)时间:减数分裂Ⅰ后期。
3.性状显隐性的判断(以由一对等位基因控制的一对相对性状为例)
(1)根据子代性状判断
①具有相对性状的纯合亲本杂交⇒子代只表现出一种性状⇒子代所表现的性状为显性性状。
②具有相同性状的亲本杂交⇒子代表现出不同性状⇒子代所表现的新性状为隐性性状。
(2)根据子代性状分离比判断:具有一对相对性状的纯合亲本杂交得F1,F1自交得F2,若F2的性状分离比为3∶1,在分离比中占“3”的性状为显性性状。
4.纯合子和杂合子的判断(子代数量足够多)
(1)自交法:若自交后代出现性状分离,则该个体为杂合子;若自交后代不出现性状分离,则该个体为纯合子。自交法通常用于植物。
(2)测交法:若测交后代中既有显性性状出现,又有隐性性状出现,则被鉴定的个体为杂合子;若测交后代只有显性性状,则被鉴定的个体为纯合子。测交法通常用于动物。
(3)花粉鉴定法(以一对等位基因为例):若出现两种配子,则该个体为杂合子;若只有一种配子,则该个体为纯合子。
5.验证相关性状的遗传是否遵循两大遗传规律的两种方法
注:涉及的性状均为完全显性性状,且不同基因互不干扰。
6.异常分离比的分析
(1)具有一对等位基因的杂合子自交,若性状分离比是2∶1,则显性纯合致死。若性状分离比是1∶2∶1,则基因型不同,表型也不同,如不完全显性、共显性等。
(2)性状分离比为9∶3∶3∶1的变式题的解题思路
①看F2的表型比例,若表型比例之和是16,不管以什么样的比例呈现,都符合基因的自由组合定律。
②将题中所给分离比与正常分离比9∶3∶3∶1进行对比,并分析合并性状的类型。如比例9∶3∶4,则为9∶3∶(3∶1),即“4”为两种性状的合并结果。
③若出现子代表型比例之和小于16,则所少的比例可能由隐性纯合致死、显性纯合致死等引起。
7.判断等位基因在染色体上的位置的方法
(1)判断基因是位于常染色体上还是仅位于X染色体上的方法
①若性状的显隐性是已知的,通过一次杂交实验确定基因位置可选择隐性雌性个体与显性雄性个体杂交。若子代表型与性别无关,则基因位于常染色体上;若子代雌性个体全表现为显性性状,雄性个体全表现为隐性性状,则基因仅位于X染色体上。
②若性状的显隐性是未知的,且亲本均为纯合子,通过一代杂交实验确定基因在染色体上的位置常用正、反交法。若正、反交结果相同,则基因位于常染色体上;若正、反交结果不同,则基因仅位于X染色体上。
(2)判断基因仅位于X染色体上还是位于X、Y染色体的同源区段上的方法
若已知性状的显隐性,且已知控制性状的基因在性染色体上,最常用的方法是选择隐性雌性个体与纯合显性雄性个体杂交,若子代雄性个体全表现为隐性性状,雌性个体全表现为显性性状,则基因仅位于X染色体上;若子代雌雄个体均表现为显性性状,则基因位于X、Y染色体的同源区段上。
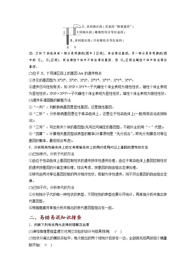
8.性染色体上基因的遗传特点
(1)性染色体不同区段分析
注:X和Y染色体有一部分是同源的(图中Ⅰ区段),存在等位基因;另一部分是非同源的(图中的 Ⅱ1、Ⅱ2区段),其在雄性个体中不存在等位基因,但 Ⅱ2区段在雌性个体中存在等位基因。
(2)位于X、Y同源区段上的基因A/a的遗传特点
①涉及的基因型为XAXA、XAXa、XaXa、XAYA、XAYa、XaYA、XaYa。
②遗传仍与性别有关。如XaXa×XaYA→子代雌性个体全表现为隐性性状,雄性个体全表现为显性性状;XaXa×XAYa→子代雌性个体全表现为显性性状,雄性个体全表现为隐性性状。
(3)遗传系谱图题的解题方法
①“一判”:判断致病基因是显性基因,还是隐性基因。
②“二析”:分析致病基因是位于常染色体上,还是位于性染色体上(一般用假设法或排除法)。
③“三写”:写出有关个体的基因型(先写出可确定的基因型,不能补全的用“-”代替)。
④“四算”:计算相关基因型或表型的概率(计算原则是“先分后合”,即先分别算各对等位基因的概率,最后综合考虑)。
9.分析既有性染色体上的又有常染色体上的两对或两对以上基因的遗传的方法
(1)已知亲代,分析子代的方法
①由位于性染色体上基因控制性状的遗传按伴性遗传处理,由位于常染色体上基因控制性状的遗传按基因的分离定律处理,综合考虑,按基因的自由组合定律处理。
②研究由两对等位基因控制的两对相对性状,若都为伴性遗传,则不符合基因的自由组合定律。
(2)已知子代,分析亲代的方法
①分别统计子代的每一种性状的表型,不同性别的表型也要分开统计,再单独分析并推出亲代基因型。
②根据题意将单独分析并推出的亲代基因型组合在一起。
二、易错易混知识排查
1.判断下列有关两大定律的理解及运用
(1)演绎推理是指孟德尔对测交实验的设计与结果预测( √ )
(2)性状分离比的模拟实验中,每次抓出的两个球统计后放在一边,全部抓完后再放回小桶重新开始( × )
(3)一对双杂合子自交得到的F2中出现性状分离的原因是F1雌雄配子随机结合导致基因重组
( × )
(4)一条染色体上的朱红眼基因(cn)与暗栗色眼基因(cl)为一对等位基因( × )
(5)若基因型为b的花粉不育,则隐性个体中可能出现雌性( × )
(6)某个体自交后代性状分离比为3∶1,则说明此性状是由一对等位基因控制的( × )
(7)某雄果蝇的基因型为AaBb的精原细胞经减数分裂形成AB、Ab、aB、ab四种基因型的配子,原因是在形成过程中发生了基因重组( √ )
(8)Yyrr(黄色皱粒豌豆)×yyRr(绿色圆粒豌豆),后代表型及比例为黄圆∶绿皱∶黄皱∶绿圆=1∶1∶1∶1,则说明控制豌豆粒色与粒形的基因的遗传遵循自由组合定律( × )
(9)在孟德尔两对相对性状杂交实验中,F1黄色圆粒豌豆(YyRr)自交产生F2。其中,F1产生的基因型为YR的卵细胞和基因型为YR的精子数量之比为1∶1( × )
(10)基因自由组合定律的实质是同源染色体上等位基因分离,非等位基因自由组合( × )
(11)某常染色体隐性遗传病的发病率为万分之一,则某正常女性为携带者的概率是2/101( √ )
(12)用某种高等植物的纯合红花植株与纯合白花植株进行杂交,F1全部表现为红花。若F1自交,得到的F2植株中,红花为272株,白花为212株,则控制红花与白花的基因在一对同源染色体上( × )
2.判断下列有关伴性遗传的规律与特点的叙述
(1)性染色体上的基因都与性别决定有关( × )
(2)性染色体上的基因的遗传都与性别相关联( √ )
(3)性染色体上的基因都参与性别决定( × )
(4)出现由X、Y染色体的同源区段上的基因控制的遗传病的家庭,后代男女患病概率相等
( × )
(5)女性的红绿色盲基因可能来自祖父( × )
(6)调查某遗传病的发病率时宜在患者家系中进行( × )
(7)禁止近亲结婚可减少单基因隐性遗传病的发生( √ )
(8)在调查红绿色盲的遗传方式时应注意随机抽样( × )
(9)初级精母细胞和次级精母细胞中都含Y染色体( × )
(10)基因和染色体的行为存在明显的平行关系,所以基因全部位于染色体上( × )
(11)男性中的红绿色盲发病率等于该病致病基因的基因频率( √ )
(12)家族性疾病并不一定就是遗传病;先天性疾病也不一定就是遗传病( √ )
(13)山羊的黑毛和白毛由等位基因(M/m)控制,若多对纯合黑毛母羊与纯合白毛公羊交配,子二代中黑毛∶白毛=3∶1,则不能确定M/m是位于X染色体上,还是位于常染色体上( √ )
五、遗传的分子基础
一、知识点总结
1.肺炎链球菌的转化实验
(1)格里菲思的肺炎链球菌体内转化实验的结论:已经加热致死的S型细菌中含有促使R型细菌转化为S型活细菌的“转化因子”。
(2)艾弗里等人的肺炎链球菌体外转化实验的设计思路:每个实验组特异性地去除了某种物质。该实验证明了DNA是遗传物质,而蛋白质等其他物质不是遗传物质。
2.噬菌体侵染细菌的实验
(1)实验步骤:标记大肠杆菌→标记噬菌体→侵染未被标记的大肠杆菌→搅拌、离心→检测放射性。
(2)搅拌的目的:使吸附在细菌上的噬菌体与细菌分离。
(3)离心的目的:让上清液中析出质量较轻的T2噬菌体颗粒,而离心管的沉淀物中留下被侵染的大肠杆菌。
(4)实验结果与分析
分组
结果
结果分析
对比实验(相互对照)
含32P的噬菌体+细菌
上清液中几乎无放射性,放射性同位素主要分布在沉淀物中
32P标记的DNA进入了细菌体内
含35S的噬菌体+细菌
沉淀物中几乎无放射性,放射性同位素主要分布在上清液中
35S标记的蛋白质外壳未进入细菌体内
(5)实验结论:DNA是遗传物质。
3.DNA分子的结构
(1)基本组成元素:C、H、O、N、P。
(2)DNA分子的结构特点
①DNA由两条反向平行的脱氧核苷酸链构成。②DNA分子中的磷酸和脱氧核糖交替连接,排列在外侧,构成基本骨架;碱基排列在内侧。③两条链上的碱基通过氢键以碱基互补配对方式连接,A—T碱基对之间通过2个氢键连接,C—G碱基对之间通过3个氢键连接。
(3)DNA分子的特点:多样性、特异性和稳定性。
(4)DNA分子中有关碱基比例的计算
①常用公式:在双链DNA分子中,A=T,G=C;A+G=T+C=A+C=T+G=50%。②“单链中互补碱基之和”占该单链碱基数比例=“双链中互补碱基之和”占该双链总碱基数比例。③某链不互补碱基之和的比值与其互补链的该比值互为倒数,如一条单链中(A+G)/(C+T)=m,则其互补链中(A+G)/(C+T)=1/m,而在整个双链DNA分子中该比值等于1。
4.DNA分子复制的5个常考点
(1)复制时间(核DNA):细胞分裂前的间期。
(2)复制场所:主要在细胞核中。
(3)复制条件:模板——双链DNA分子的两条链,原料——4种游离的脱氧核苷酸,酶——解旋酶和DNA聚合酶,能量。
(4)复制特点:边解旋边复制,半保留复制。
(5)复制意义:保持了遗传信息的连续性。
5.遗传信息的表达——转录和翻译
(1)转录:以DNA的一条链为模板,通过碱基互补配对原则形成RNA的过程。
①场所——细胞核(主要)。②模板——DNA的一条链。③酶——RNA聚合酶(不需要解旋酶)。④原料——4种核糖核苷酸。
(2)翻译:在核糖体上以mRNA为模板,以tRNA为运载工具合成具有一定氨基酸顺序的多肽链的过程。
①场所——核糖体。②模板——mRNA。③原料——细胞中游离的21种氨基酸。④运输工具——tRNA。
(3)中心法则
注:箭头代表遗传信息的流动方向。
(4)基因与性状的关系
①基因控制性状的途径
途径一:基因蛋白质的结构生物体的性状。如囊性纤维化、镰状细胞贫血。
途径二:基因酶的合成代谢过程生物体的性状。如豌豆的圆粒与皱粒、人类的白化病。
②细胞分化
同一生物个体内不同的细胞中,基因都是相同的,但mRNA却不完全相同,原因是基因的选择性表达。
③表观遗传:生物体基因的碱基序列保持不变,但基因表达和表型发生可遗传变化的现象。表观遗传现象普遍存在于生物体的生长、发育和衰老的整个生命过程中。
④基因与性状的关系并不是简单的一一对应的关系。有的性状是由一对基因控制的,有的性状是由多对基因共同控制的(如人的身高),有时单个基因可影响多种性状。
⑤性状并非完全取决于基因。生物体的性状从根本上由基因决定,同时还受环境条件的影响,因此性状是基因和环境共同作用的结果,即表型=基因型+环境条件。
⑥基因与基因、基因与基因产物、基因与环境之间存在着复杂的相互作用,所形成的复杂网络精细地调控着生物体的性状。
二、易错易混知识排查
1.判断下列有关DNA是主要的遗传物质的叙述
(1)艾弗里的肺炎链球菌体外转化实验证明从S型细菌中提取的DNA可以使小鼠死亡
( × )
(2)与R型细菌相比,S型细菌的毒性可能与荚膜多糖有关(2021·全国乙,5)( √ )
(3)加热致死S型细菌使其蛋白质功能丧失,而其DNA功能可能不受影响(2021·全国乙,5)( √ )
(4)用35S和32P同时标记噬菌体,可使实验更具说服力( × )
(5)T2噬菌体侵染大肠杆菌实验证明了DNA是大肠杆菌的遗传物质(2021·浙江1月选考,15)( × )
(6)用1个含35S标记的T2噬菌体去侵染大肠杆菌,大肠杆菌裂解释放的子代噬菌体中只有2个含35S( × )
(7)在用35S标记的噬菌体侵染大肠杆菌的实验中,保温时间长短对该组实验放射性检测的结果影响不大( √ )
(8)豌豆细胞内既有DNA,又有RNA,但是DNA是豌豆的主要遗传物质( × )
(9)分别用含32P、35S的培养基培养噬菌体,可得到被标记的噬菌体( × )
2.判断下列有关DNA分子的结构和复制的叙述
(1)同一条脱氧核苷酸链上相邻的两个碱基通过氢键相连( × )
(2)解旋酶、DNA聚合酶、DNA连接酶、限制酶都能作用于DNA分子,它们的作用部位都是相同的( × )
(3)一个双链DNA分子含有4个游离的磷酸基团,拟核DNA含有2个游离的磷酸基团( × )
(4)(A+C)/(T+G)在DNA的两条链中的数值相等,而(A+T)/(C+G)的值在DNA的两条链中互为倒数( × )
(5)子链延伸时游离的脱氧核苷酸添加到3′端(2021·辽宁,4)( √ )
(6)子链的合成过程不需要引物参与(2021·辽宁,4)( × )
(7)DNA每条链的5′端是羟基末端(2021·辽宁,4)( × )
(8)人体内的β珠蛋白基因由1 700个碱基对组成,其碱基可能的排列方式有41 700种( × )
(9)在人体内,成熟的红细胞、浆细胞中不发生核DNA的复制( √ )
(10)一个双链DNA中含有40个T,则连续复制3次,第3次复制需要的T为160个( √ )
(11)证明DNA半保留复制方式的实验中用到了差速离心法和同位素标记法( × )
(12)将胚胎干细胞置于含3H标记的胸腺嘧啶脱氧核苷酸的培养液中,培养至第2次分裂中期,每个细胞的每条染色体中两条染色单体均含有3H ( √ )
3.判断下列有关基因对性状的控制的叙述
(1)所有的RNA都是由DNA的一条链转录形成的( × )
(2)一个含n个碱基的DNA分子,转录出的mRNA分子的碱基数是n/2个( × )
(3)真核生物中,细胞核基因转录出的mRNA不能直接作为翻译的模板( √ )
(4)细胞周期的分裂间期和分裂期均有RNA的合成,分裂期细胞核里的染色体已高度螺旋,不能转录,但线粒体里的DNA可以转录出RNA( √ )
(5)一个DNA分子通过转录可形成许多个不同的RNA分子,RNA聚合酶与DNA分子结合可能使一个基因或多个基因的双螺旋解开( √ )
(6)tRNA分子中的部分碱基两两配对形成氢键( √ )
(7)多肽链的合成过程中,tRNA读取mRNA上全部的碱基序列信息(2021·河北,8)( × )
(8)存在于叶绿体和线粒体中的DNA都能进行复制、转录,进而翻译出蛋白质( √ )
(9)密码子的简并性可以增强生物的容错性,保证转录速度( × )
(10)一个mRNA上连接多个核糖体叫多聚核糖体,多聚核糖体形成的意义是缩短合成每条肽链的时间( × )
(11)一个细胞周期中,DNA分子在每个复制起点上只能起始一次,而转录的起始位点上可以多次起始( √ )
(12)可用于比较物种血缘关系的大分子有DNA、mRNA、蛋白质等;没有物种特异性及细胞特异性的大分子是tRNA、rRNA等( √ )
(13)细胞中以DNA的一条单链为模板转录出的RNA均可编码多肽(2020·全国Ⅲ,1)( × )
(14)所有生物基因表达过程中用到的RNA和蛋白质均由DNA编码(2021·河北,8)( × )
(15)DNA双链解开,RNA聚合酶起始转录、移动到终止密码子时停止转录(2021·河北,8)( × )
(16)以RNA为遗传物质的生物遗传信息的传递过程为( × )
(17)发生表观遗传时,生物体基因的碱基序列、基因表达和表型均发生可遗传变化( × )
(18)某碱基甲基化可能会阻碍RNA聚合酶与启动子结合,影响基因的转录( √ )
(19)正常的细胞分化可以体现出细胞层次上的表观遗传( √ )
(20)豌豆粒形的形成机理体现了基因通过控制蛋白质的结构直接控制生物体的性状( × )
六、变异、育种和进化
一、知识点总结
1.基因突变对氨基酸序列的影响
(1)替换:除非终止密码子提前或延后出现,否则只改变1个氨基酸或不改变。
(2)增添:插入位置前的氨基酸序列不改变,影响插入位置后的氨基酸序列。
(3)缺失:缺失位置前的氨基酸序列不改变,影响缺失位置后的氨基酸序列。
2.细胞癌变
(1)原因:致癌因子(物理因素、化学因素、生物因素等)使原癌基因和抑癌基因发生突变。
①原癌基因:主要负责调节细胞周期,是细胞正常的生长和增殖所必需的。
②抑癌基因:表达的蛋白质能抑制细胞的生长和增殖,或者促进细胞凋亡。
(2)特征:能够无限增殖;形态结构发生显著变化;细胞膜上的糖蛋白等物质减少,癌细胞间的黏着性显著降低,容易在体内分散和转移。
3.“三看法”判断可遗传变异的类型
(1)“一看”基因组成:看染色体上的基因组成是否发生改变,若发生改变,则为基因突变。
(2)“二看”基因位置:若基因的种类和数目未变,但染色体上的基因位置改变,则为染色体结构变异中的“易位”或“倒位”或基因重组中的“互换”。
(3)“三看”基因数目:若基因的数目改变,但基因的种类和位置未变,则为染色体数目变异;若基因数目和位置改变,但基因的种类不变,则为染色体结构变异中的“重复”或“缺失”。
4.染色体组数的判定方法
(1)染色体组的概念:在大多数生物的体细胞中,染色体都是两两成对的,也就是说含有两套非同源染色体,其中每套非同源染色体称为一个染色体组。
(2)判定染色体组数的三种方法:一看细胞内形态相同的染色体数,有几条,就含几个染色体组;二看生物体的基因型,控制同一性状的基因出现几次,就有几个染色体组;三根据染色体数和染色体形态数来推算,染色体组数=染色体数/染色体形态数。
5.“两看法”界定二倍体、多倍体、单倍体
有丝分裂过程中染色体只复制、未分离,造成某生物个体的细胞内染色体组数加倍,加倍后,染色体组有几个,该生物就叫几倍体。
6.据图弄清“5”种生物育种
(1)“亲本新品种”为杂交育种。
(2)“亲本新品种”为单倍体育种。
(3)“种子或幼苗新品种”为诱变育种。
(4)“种子或幼苗新品种”为多倍体育种。
(5)“植物细胞新细胞愈伤组织胚状体人工种子―→新品种”为基因工程育种。
7.生物进化
(1)弄清生物进化脉络
(2)生物进化与生物多样性的关系
①协同进化是指不同物种之间、生物与无机环境之间在相互影响中不断进化和发展。
②生物多样性的形成是协同进化的结果。生物多样性的形成经历了漫长的进化历程。
二、易错易混知识排查
1.判断下列有关三种可遗传的变异的相关叙述
(1)体细胞中发生的基因突变一定不能传递给后代( × )
(2)自然条件下,细菌等原核生物、病毒和真核生物共有的可遗传变异为基因突变( √ )
(3)DNA分子中缺失一个基因为基因突变( × )
(4)基因突变可以发生在生物个体发育的任何时期,体现了基因突变的不定向性( × )
(5)观察细胞有丝分裂中期染色体形态可判断基因突变发生的位置( × )
(6)基因编码序列缺失一个碱基对,可能出现翻译提前终止或从缺失部位以后翻译的氨基酸序列发生变化的情况( √ )
(7)癌细胞能无限增殖,且与正常细胞相比,癌细胞代谢更旺盛,因此癌细胞中DNA聚合酶和RNA聚合酶活性更高( √ )
(8)原癌基因和抑癌基因不存在于正常的细胞中( × )
(9)肺部细胞中原癌基因执行生理功能时,细胞生长和分裂失控(2021·湖南,9)( × )
(10)基因重组多指不同基因型的雌雄配子之间随机结合过程中发生的基因重新组合过程
( × )
(11)单倍体个体都一定没有等位基因和同源染色体( × )
(12)两条染色体相互交换片段引起的变异都属于染色体结构的变异( × )
(13)含有奇数染色体组的个体一定是单倍体( × )
(14)染色体结构变异中的易位或倒位不改变基因数量,对个体性状不产生影响( × )
(15)生物的精子或卵细胞一定都是单倍体( × )
(16)基因型为AAaa的四倍体产生的配子类型及比例为AA∶Aa∶aa=1∶4∶1( √ )
(17)人工诱导染色体加倍的过程没有完整的细胞周期( √ )
(18)低温可抑制染色体着丝粒分裂,使子染色体不能分别移向细胞两极( × )
2.判断下列有关生物变异在育种上应用的相关叙述
(1)无子西瓜与无子番茄的发育都离不开生长素的作用( √ )
(2)无子西瓜与无子番茄培育的基本原理不同,无子西瓜的培育原理是染色体变异,无子番茄的培育原理是用生长素类植物生长调节剂促进子房的发育( √ )
(3)单倍体育种过程包括花药离体培养和低温或秋水仙素处理萌发的种子两大阶段( × )
(4)单倍体育种中,通过花药离体培养所得的植株均为纯合的二倍体( × )
(5)用二倍体西瓜给四倍体西瓜授粉,则四倍体植株上会结出三倍体无子西瓜( × )
(6)诱变育种需要处理大量生物材料,其原因是基因突变具有不定向性、低频性( √ )
(7)抗病植株连续自交若干代,纯合抗病植株的比例逐代降低( × )
(8)无子番茄的无子性状不可遗传,但无子西瓜的无子性状可以遗传( √ )
3.判断下列有关生物进化的相关叙述
(1)盲鱼眼睛的退化是黑暗诱导基因突变的结果( × )
(2)生物抗药性的产生是基因突变的结果,种群的抗药性增强是自然选择的结果( √ )
(3)基因型频率的改变标志着种群的进化( × )
(4)在自然条件下,某随机交配种群中基因频率的变化只与环境的选择作用有关( × )
(5)种群基因频率改变的偶然性随种群数量下降而升高( √ )
(6)在环境条件保持稳定的前提下,种群的基因频率也会发生变化( √ )
(7)根据生态学家斯坦利的“收割理论”,食性广的捕食者的存在有利于增加物种多样性,在这个过程中,捕食者使物种多样性增加的方式是捕食者往往捕食个体数量多的物种,为其他物种的生存提供机会( √ )
(8)生物多样性的形成是协同进化的结果( √ )
(9)如果没有突变,生物不可能发生进化( √ )
(10)物种之间的协同进化都是通过种间竞争实现的( × )
(11)物种的形成可以不经过隔离( × )
(12)骡以及二倍体加倍形成的四倍体生物都是新的物种( × )
(13)新物种的形成都必须先经过地理隔离然后才能形成生殖隔离( × )
相关试卷
这是一份高考核心知识过关练习选修1 生物技术实践,共2页。试卷主要包含了制作果酒、果醋的实验流程,三种常用的灭菌方法有等内容,欢迎下载使用。
这是一份高考生物必背核心知识NO.5——选必3 第1章 发酵工程,共10页。试卷主要包含了制作泡菜,制作果酒,制作果醋,酒精发酵、醋酸发酵的区别?等内容,欢迎下载使用。
这是一份高考生物必背核心知识NO.4——选必2 生物与环境,共7页。试卷主要包含了什么是环境容纳量?,探究酵母菌种群数量变化的总趋势等内容,欢迎下载使用。

