初中物理苏科版八年级下册压强精品同步测试题
展开苏科版八年级下册
第十章《压强和浮力》
10.1压强
【知识梳理】
一、压力
1.定义:垂直作用在物体表面上的力叫压力。 压力的方向为垂直于受力面指向被压的物体。当两个物体相互接触并且发生挤压作用时就有压力产生。
2.压力并不都是由重力引起的(压力的大小在绝大部分情况下与重力无关),通常把物体放在水平面上时且物体竖直方向不受其他力时,压力F=物体的重力G。
3.物体与接触面所受压力的常见情况。
物体静止 物体匀速运动
二、压强
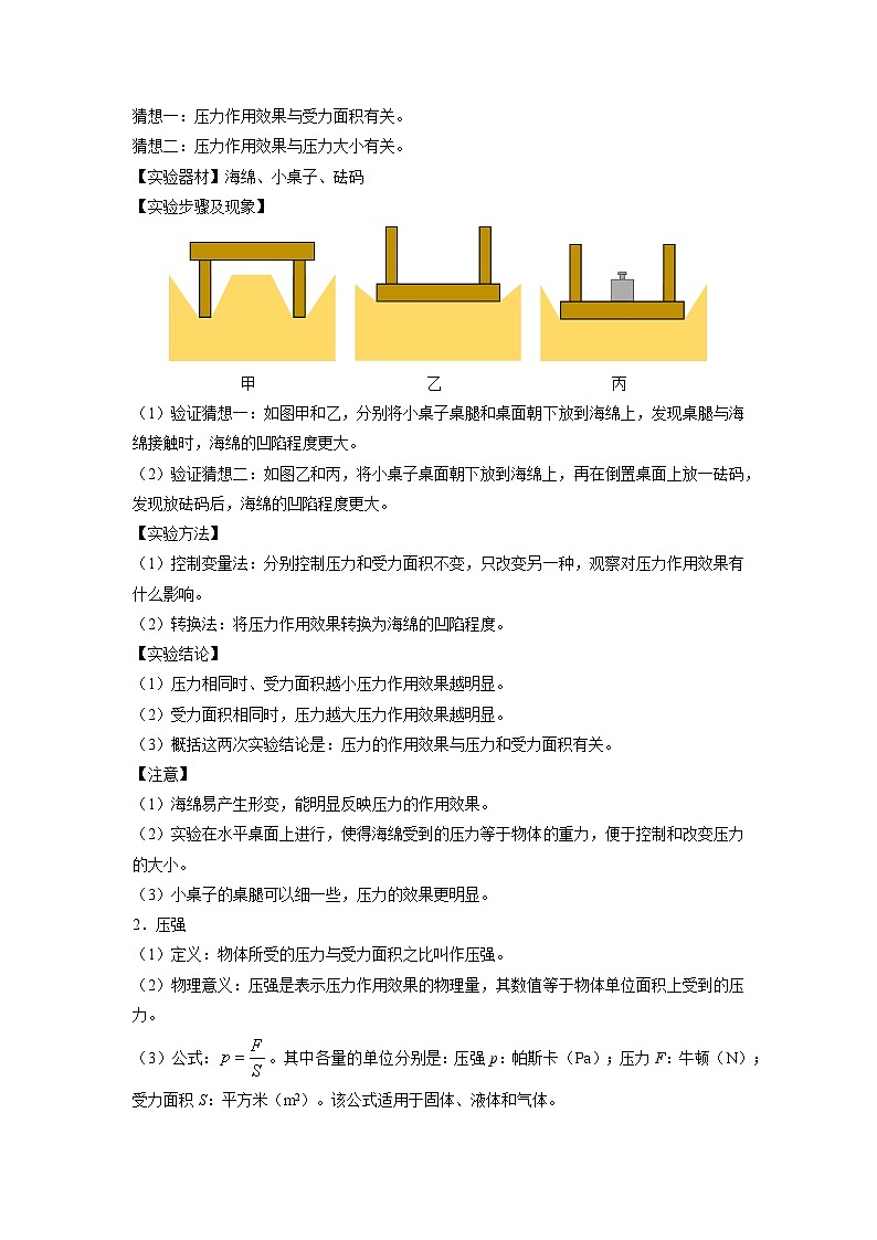
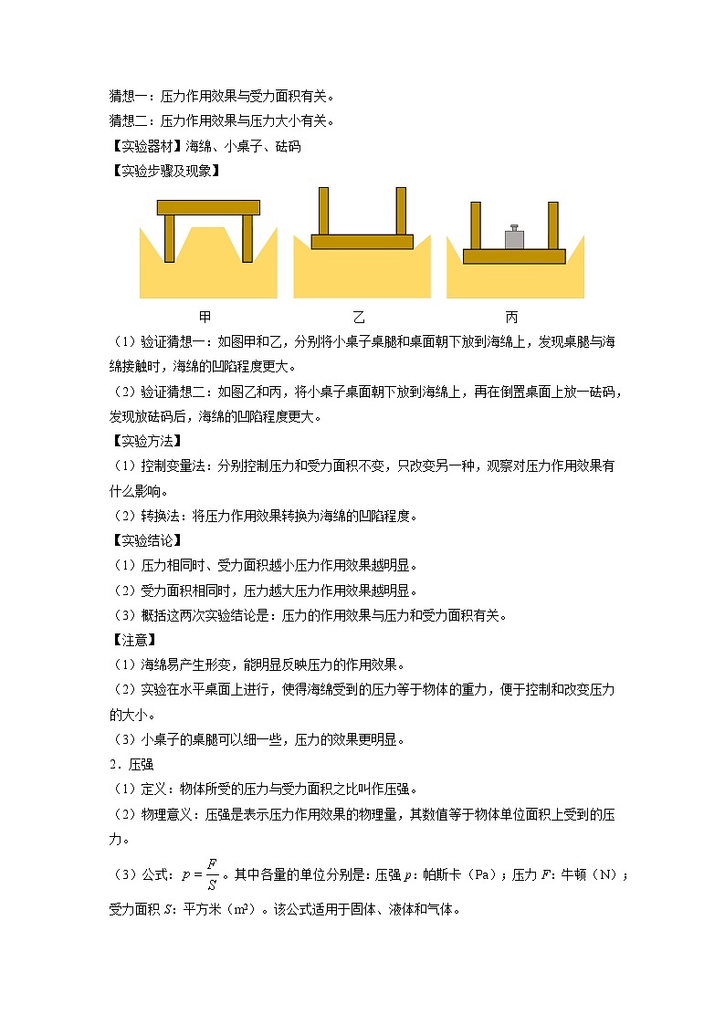
1.实验:探究压力作用效果的影响因素
【实验目的】探究压力作用效果的影响因素
【实验猜想】
猜想一:压力作用效果与受力面积有关。
猜想二:压力作用效果与压力大小有关。
【实验器材】海绵、小桌子、砝码
【实验步骤及现象】
甲 乙 丙
(1)验证猜想一:如图甲和乙,分别将小桌子桌腿和桌面朝下放到海绵上,发现桌腿与海绵接触时,海绵的凹陷程度更大。
(2)验证猜想二:如图乙和丙,将小桌子桌面朝下放到海绵上,再在倒置桌面上放一砝码,发现放砝码后,海绵的凹陷程度更大。
【实验方法】
(1)控制变量法:分别控制压力和受力面积不变,只改变另一种,观察对压力作用效果有什么影响。
(2)转换法:将压力作用效果转换为海绵的凹陷程度。
【实验结论】
(1)压力相同时、受力面积越小压力作用效果越明显。
(2)受力面积相同时,压力越大压力作用效果越明显。
(3)概括这两次实验结论是:压力的作用效果与压力和受力面积有关。
【注意】
(1)海绵易产生形变,能明显反映压力的作用效果。
(2)实验在水平桌面上进行,使得海绵受到的压力等于物体的重力,便于控制和改变压力的大小。
(3)小桌子的桌腿可以细一些,压力的效果更明显。
2.压强
(1)定义:物体所受的压力与受力面积之比叫作压强。
(2)物理意义:压强是表示压力作用效果的物理量,其数值等于物体单位面积上受到的压力。
(3)公式:。其中各量的单位分别是:压强p:帕斯卡(Pa);压力F:牛顿(N);受力面积S:平方米(m2)。该公式适用于固体、液体和气体。
(4)压强单位Pa的认识:一张报纸平放时对桌子的压强约0.5Pa ;一本书对桌面的压强约50Pa ;成人站立时对地面的压强约为:1.5×104Pa ;它表示:人站立时,其脚下每平方米面积上,受到脚的压力为:1.5×104N。
3.改变压强的方法:
(1)由可知,当压力不变时,可通过改变受力面积的方法来改变压强。
①减小压强:如铁路钢轨铺枕木、坦克安装履带、书包带较宽等。
②增大压强。如缝衣针做得很细、菜刀刀口很薄等。
(2)由可知,当受力面积不变时,可通过改变压力的方法来改变压强。
①减小压强:卡车过桥要限重。
②增大压强:如压路机的压辊很重、用力敲击来钉钉子等。
【易错点】
1.压力一定是垂直作用在物体表面的力。
2.受力面积是两物体接触并挤压部分的面积,因此受力面积不一定是接触面积。例如人坐到沙发上陷下去,挤压部分是臀部正下方的接触部分,而两侧还有部分面积只接触并未挤压。
【规律总结】
1.当物体的形状是材质均匀的实心(直、斜)柱体时,将其放在水平面时,其对水平面的压强计算可进行如下推导:
(1)由上式可以看出,只要是满足体积公式为的实心均匀物体,均可进行上述推导。而这种物体对水平面的压强与该物体的密度和高度有关。
(2)对于其他形状的物体,只要体积公式能表达成含有底面积的形式,都可进行类似变形推导。
2.根据力的作用是相互的可知,物体对水平面的压力与水平面对物体的支持力是一对相互作用力。当遇到压力不好分析的情况时,可将问题转化为分析其相互作用的支持力,从而简化问题。
【典例分析】
1.(2022·广东广州·中考二模)小明的质量为50kg,小江的质量为60kg,他们穿着同样材料的鞋子。如图所示,当他们站在完全相同的雪地时,留下了深浅不同的痕迹。如果小明对雪地的压力为F1,产生的压强为p1;小江对雪地的压力为F2,产生的压强为p2,则( )
A.F1>F2,p1>p2 B.F1
【详解】由于小明的质量为50kg,小江的质量为60kg,则小明的重力小于小江的重力,站在完全相同的雪地时,小明对雪地的压力小于小江对雪地的压力,即F1
2.(2021·黑龙江大庆·九年级期中)关于压力的说法,正确的是( )
A.相互接触的物体间必定存在压力 B.压力的方向一定竖直向下
C.物体对地面的压力总等于它的重力 D.压强反映压力的作用效果
【答案】D
【详解】A.当两个相互接触的物体间没有相互挤压时,两物体间将不存在压力,故A错误;
B.压力是垂直作用在物体表面上的力,方向总是垂直于物体的表面,当接触面不水平时,压力的方向将不是竖直向下的,故B错误;
C.重力是由于地球的吸引而产生的力,方向竖直向下;压力是垂直作用在物体表面上的力,方向总是垂直于物体的表面、物体的受力面、接触面,因此重力和压力是完全不同的两个力,大小不一定相等,只有物体放在水平面上,物体对桌面的压力等于重力,故C错误。
D.压强反映压力的作用效果,压力的作用效果越明显说明压强越大,故D正确。
故选D。
3.(2023·四川巴中·八年级期中)如图所示,甲、乙两个实心圆柱体竖直放在水平桌面上,甲的高度小于乙的高度,甲的底面积大于乙的底面积,甲、乙两圆柱体对桌面的压强相等。则关于甲、乙两圆柱体所受重力G甲、G乙及甲、乙的密度ρ甲、ρ乙,下列判断中正确的是( )
A.G甲=G乙 B.G甲
【答案】D
【详解】甲、乙两个实心圆柱体竖直放在水平桌面上,甲、乙两圆柱体对桌面的压强相等,甲的高度小于乙的高度,由p=ρgh可得,甲的密度大于乙的密度;甲的底面积大于乙的底面积,由F=pS可得,甲圆柱体对水平桌面的压力大于乙圆柱体对水平桌面的压力,所以甲圆柱体的重力大于乙圆柱体的重力,故D正确,ABC错误。
故选D。
4.(2023·贵州遵义·八年级月考)如图所示的四种现象中,属于减小压强的是( )
A.切苹果的刀口磨得很薄 B.用很细的钢丝切肥皂
C.铁轨铺在枕木上 D.针头做得很尖
【答案】C
【详解】A.刀口磨得很薄时,是通过减小受力面积增大压强,故A不符合题意;
B.很细的钢丝切肥皂,是通过减小受力面积增大压强,故B不符合题意;
C.铁轨铺在枕木上,是通过增大受力面积来减小压强,故C符合题意;
D.针头做得很尖,是通过减小受力面积增大压强,故D不符合题意。
故选C。
【夺冠训练】
一、单选题
1.关于压强,下列说法正确的是( )
A.压力越大,产生的压强越大 B.压强大的,受力面积一定小
C.单位压力作用的面积越大,压强就越大 D.压强大,指的是单位面积上受到的压力大
【答案】D
【详解】A.由可知,压强的大小由受力面积和压力大小共同决定,所以,压力越大,产生的压强不一定越大,故A错误;
B.由可知,压强大,可能是受力面积小造成的,也可能是压力大造成的,故B错误;
C.由可知,单位压力作用的面积越大(即压力相同、受力面积越大),压强就越小,故C错误;
D.根据压强的定义可知,压强大,指的是单位面积上受到的压力大,故D正确。
故选D。
2.(2022·广东佛山·八年级月考)初三学生小明在水平路面骑行共享单车,经测量,每只车胎和地面的接触面积50cm2,该共享单车的质量为15kg,试估测小明骑行时对地面压强( )
A.6.5×104Pa B.1.35×103Pa C.3×103Pa D.0.3Pa
【答案】A
【详解】初三学生小明的质量大约为50kg,骑行时的总重力为
骑行时对地面的压力为
F=G总=650N
车轮和地面的接触面积为
S=50cm2×2=100cm21×10﹣2m2
骑行时对地面的压强为
故选A。
3.(2023·北京市西城区·中考一模)如图所示,字典的一部分悬空在水平桌面以外,小明同学发现后用水平向右的力F将字典推回桌面,在他推着字典运动的过程中( )
A.字典对桌面的压力变大 B.字典对桌面的压强不变
C.桌面对字典的支持力变小 D.桌面对字典的摩擦力不变
【答案】D
【详解】A.推动过程中,压力等于字典的重力,重力不变,压力大小不变,故A错误;
B.推动过程中,受力面积变大,而压力大小不变,根据可知,字典对桌面的压强变小,故B错误;
C.字典在竖直方向上处于平衡状态,支持力大小等于重力大小,重力不变,则支持力不变,故C错误;
D.推动过程中,无论是否匀速运动,接触面受到的压力和接触面的粗糙程度都不变,故摩擦力大小不变,故D正确。
故选D。
4.(2023·广州花都·八年级月考)如图所示是一块砖。若将砖块从中央沿虚线竖直切开(如图甲),则剩余一半砖对地面的压力和压强与原来相比( )
A.压力不变,压强增大 B.压力增大,压强增大
C.压力减小,压强减小 D.压力减小,压强不变
【答案】D
【详解】砖块对地面的压力等于砖块的重力,砖块从中间切开后,剩余一半的重力变为原来的一半,压力变为原来的一半,砖块与地面的面积变为原来的一半,由得,压强不变,故ABC不符合题意,D符合题意。
故选D。
5.(2021·湖北十堰·八年级期中)如图所示,上下两手指均用力,将铅笔挤压在两手指间静止不动,下手指感觉较疼,以下说法正确的是( )
A.上手指对铅笔的压力小于下手指对铅笔的压力
B.上手指对铅笔的压力等于下手指对铅笔的压力
C.上手指对铅笔的压力大于下手指对铅笔的压力
D.上手指对铅笔的压强等于下手指对铅笔的压强
【答案】A
【详解】ABC.铅笔静止时,上手指对铅笔的压力与铅笔的重力之和等于铅笔对下手指的压力,而铅笔对下手指的压力与下手指对铅笔的压力大小相等、方向相反、作用在两个物体上,作用在同一条直线上,是一对相互作用力,所以上手指对铅笔的压力小于下手指对铅笔的压力。故A正确,BC错误;
D.上手指对铅笔的压力小于下手指对铅笔的压力,下手指与铅笔的接触面积小于上手指与铅笔的接触面积,根据知,上手指对铅笔的压强小于下手指对铅笔的压强,所以下手指感觉较疼。故D错误。
故选A。
6.(2023·四川成都·中考模拟)如图所示,不同材料制成的实心圆柱体A和B放在水平地面上,质量之比mA:mB=2:1,底面积之比SA:SB=1:2,下列关于地面受到压力和压强关系正确的是( )
A.FA∶FB=1∶2,pA∶pB=1∶4 B.FA∶FB =1∶2,pA∶pB=4∶1
C.FA∶FB=2∶1,pA∶pB=1∶4 D.FA∶FB =2∶1,pA∶pB=4∶1
【答案】D
【详解】根据题意可知,质量之比
根据可得两物体的重力之比为
静止在水平面上的物体对水平面的压力等于重力,所以两物体对地面的压力之比
已知底面积之比,根据可得两物体对地面的压强之比
故选D。
7.(2020·湖北丹江口·八年级期末)甲、乙两种物体的质量和体积的关系图像如图所示,若用质量相等的甲、乙两种物质分别制成等高的实心圆柱体A、B,把它们并排竖直放在水平地面上,则两圆柱体A、B对水平地面的压强之比是( )
A.4∶1 B.8∶1 C.4∶3 D.1∶2
【答案】B
【详解】由图可知,当V甲=1cm3时m甲=8g,当m乙=4g时V乙=4cm3,则甲乙的密度为
圆柱体对水平地面的压强
等高的实心圆柱体A、B对水平地面的压强之比
故B符合题意,ACD不符合题意。
故选B。
8.(2021·福建厦门·八年级月考)一同学双脚站立在水平地面,其中一只脚对地面压强最接近( )
A.600Pa B.1200Pa C.6000Pa D.12000Pa
【答案】D
【详解】同学的质量约50kg,同学所受的重力为
双脚站立在水平地面时,其中一只脚对地面的压力为
一只脚和地面的接触面积约为S=0.02m2,故该同学双脚站立在水平地面,其中一只脚对地面压强为
故ABC不符合题意,D符合题意。
故选D。
9.(2023·山东临沂·八年级月考)图实例中,目的是为了增大压强的是( )
A.图钉尖做得很尖 B.火车轨道上铺枕木
C.货车的轮子多又宽 D.坦克装有宽大的履带
【答案】A
【详解】A.图钉尖做得很尖,是在压力一定时,通过减小受力面积来增大压强,故A符合题意;
BCD.火车轨道上铺枕木、货车的轮子多又宽、坦克装有宽大的履带,都是在压力一定时,通过增大受力面积来减小压强,故BCD不符合题意。
故选A。
二、填空题
10.(2023·江苏泰州·中考模拟)小杰的质量是45kg,每只鞋底与地面的接触面积为150cm2,当他立正时,他对水平地面的压力是______N,压强是______Pa。
【答案】 441 1.47×104
【详解】[1]小结立正时,他对水平地面的压力是
[2]压强为
11.(2023·重庆市·八年级期中)如图所示,A、B为两个实心均匀的长方体,将它们放置在水平地面上,A、B的底面积之比与高度之比均为3:4,对水平地面的压强之比为2:1,则A、B的重力之比GA:GB=________;如果将A、B分别沿水平方向切去一定高度,并将切去部分叠放在对方剩余部分上,叠放后使A、B对地面的压强之比保持不变,则A、B被截取的高度之比hA:hB=________。
【答案】 3:2 1:2
【详解】[1]实心长方体对地面的压强为,A、B对水平地面的压强之比为
则
由和得
[2]由和得,AB切去部分的重力分别为
,
叠加后AB对地面的压力变为
,
由和题意得
解得
12.(2023·安徽合肥·八年级期中)如图所示,实心均匀正方体物块静止在水平桌面上。沿竖直方向将其截成A、B两块,A、B的体积之比为3∶2,A对桌面的压力和压强分别为F1和p1,B对桌面的压力和压强分别为F2和p2,则F1∶F2=________,p1∶p2=_______
【答案】 3∶2 1∶1
【详解】[1]物体在水平桌面上,桌面受到的压力等于物体的重力,沿竖直方向将其截成A、B两块,A、B的体积之比为3∶2,由
G=mg=ρVg
可得,密度相同时,体积与重力成正比。则A、B的重力之比为3∶2,则
[2]AB为长方体,则由
可得
13.(2023·重庆市·八年级期中)如图所示,质地均匀的长方体放在水平桌面上。如果先竖直切除①部分,剩余部分对桌面的压强将______。如果再竖直切除②部分,剩余部分对桌面的压强相对于第一次切除后的压强将______。(以上两空均选填“变大”、“变小”或“不变”)
【答案】 变小 不变
【详解】[1]如果先竖直切除该物体右边的阴影部分①,其重力变小了,对桌面的压力变小了,而受力面积不变,根据可知,物体剩余部分对桌面的压强变小。
[2]柱体对支持面(柱体全部放在支持面上)的压强为
即压强大小只与柱体的密度和高度有关,如果再竖直切除该物体右边的阴影部分②,柱体的密度和高度不变,故压强不变。
14.(2023·广东中山·八年级月考)如图所示,A为底面积为0.01m2的正方体,重5N,B为粗糙水平面,F为竖直作用在A上的力,大小为6N,则图甲中B所受压力为_________牛,受到的压强是_________Pa,图乙中B所受到的压强为_________Pa。
【答案】 11 1100 100
【详解】[1][2]甲图中物体受重力G、向下的压力F及水平面向上的支持力F1,由力的相互性可得B所受的压力
F压1=G+F=5N+6N=11N
则受到的压强
[3]乙图中物体受重力G,向上的压力F,水平面对物体向下的压力
F2= F-G=6N+5N=1N
则B受到的压强
三、作图题
15.(2022·重庆市·八年级期中)如图所示,一本书静置于斜面上,请画出书对斜面的压力F。
【答案】
【详解】垂直作用在物体表面的力叫压力。书对斜面的压力作用点在斜面上,和斜面垂直并指向斜面,如答案所示。
16.(2023·湖北潜江·八年级月考)请画出在图中放在斜面上静止的物体所受重力和斜面所受压力的示意图。
【答案】
【详解】物体所受重力的作用点在重心,方向竖直向下;压力的作用点在斜面与物体接触部分,方向垂直于斜面指向被压物体,如答案所示。
四、实验题
17.(2023·广东深圳·八年级月考)利用小桌、海绵、砝码等探究影响压力作用效果的因素,如图甲、乙、丙所示。
(1)图中压力的作用效果是通过观察________来比较压力作用效果的,我们________(填“可以”或“不可以”)用沙子代替海绵来完成实验;
(2)通过比较图甲和图乙,说明________,压力的作用效果越明显,通过比较图________(填序号)和图丙,说明压力一定时,受力面积越小,压力的作用效果越明显;
(3)实验中采用的研究方法是________和________;
(4)该小桌和砝码放在如图丁所示的木板上,比较图丙中海绵受到的压强和图丁中木板受到的压强的大小关系为________(填“>”“<”或“=”);
(5)实验时如果将小桌换成砖块,并将砖块沿竖直方向切成大小不同的两块,如图戊所示,小明发现它们对海绵的压力作用效果相同,由此他得出的结论是:压力的作用效果与受力面积无关。你认为他在探究过程中存在的问题是________。
【答案】 海绵的凹陷程度 可以 压力越大 乙 控制变量法 转换法 = 没有控制压力大小不变
【详解】(1)[1]实验中海绵受到的压力的作用不同,其凹陷程度也不同,所以可观察海绵的凹陷程度来比较压力的作用效果。
[2]沙子受到压力的作用不同,则小桌陷入沙子的深度不同,所以可用沙子代替海绵来进行实验。
(2)[3]图甲和图乙中,受力面积相同,压力不同,海绵的凹陷程度不同,压力越大,海绵的凹陷程度越大,所以说明受力面积一定时,压力越大,压力的作用效果越明显。
[4]要探究压力作用效果与受力面积的关系,需要保持压力相同,改变受力面积,所以应比较图乙和图丙两次实验。
(3)[5]压力的作用效果与多个因素有关,根据控制变量法,改变一个因素,而保持其它因素不变。
[6]压力的作用效果无法直接测量观察,通过观察海绵的凹陷程度来比较压力的作用效果,运用了转换法。
(4)[7]图丙和图丁中,受力面积和压力都相同,所以海绵和木板受到的压强相等,但木板,不易发生形变,所以形变不易观察。
(5)[8]要探究压力的作用效果与受力面积大小的关系,应保持压力大小不变,受力面积的大小不同,但小明在实验中,改变受力面积的同时,也改变了压力的大小。
18.(2023·辽宁葫芦岛·八年级月考)如图所示,小月用一个矿泉水瓶和和一块海绵等器材探究“影响压力的作用效果的因素”。
(1)实验时,通过观察海绵的_______程度来比较矿泉水瓶对海绵的压力作用效果;
(2)观察图甲和乙得到的结论是:当_______相同时,__________,压力的作用效果越明显;
(3)进行图乙和丙两次实验,探究的是压压力的作用效果与________的关系,小月观察两次实验现象相差的不明显,为了解决这个问题,他采取下列措施可行的是:__________;
A.将乙图矿泉水瓶中的水倒出一些
B.将丙图矿泉水瓶中的水倒出一些
C.将丙图矿泉水瓶正放在海绵上与乙图进行比较
(4)若将矿泉水瓶放在石块上如图丁所示。图丁与甲比较,矿泉水瓶对石块和海绵的压强________(填“相同”或“不相同”)。
【答案】 凹陷程度 压力 受力面积越小 压力大小 B 相同
【详解】(1)[1]根据转换法,实验时,通过观察海绵的凹陷程度程度来比较矿泉水瓶对海绵的压力作用效果。
(2)[2][3]观察图甲和乙可知压力相同,乙中受力面积小,压力的作用效果越明显,故得到的结论是:当压力相同时,受力面积越小,压力的作用效果越明显。
(3)[4][5]进行图乙和丙两次实验,因受力面积相同,而压力大小不同,故探究的是压力的作用效果与压力大小的关系,小月观察两次实验现象相差的不明显,说明压力大小差别较小。
A.将乙图矿泉水瓶中的水倒出一些,压力差别更小,故A不符合题意;
B.将丙图矿泉水瓶中的水倒出一些,故B符合题意;
C.本实验要控制受力面积相同,将丙图矿泉水瓶正放在海绵上与乙图进行比较,受力面积不同,故C不符合题意;
故选B。
(4)[6]若将矿泉水瓶放在石块上如图丁所示,图丁与甲比较,根据可知,压力大小和受力面积相同,故矿泉水瓶对石块和海绵的压强相同。
五、计算题
19.(2023·山东临沂·中考模拟)为响应“绿色出行”,我县曾多次举行山地车比赛。质量为60kg的小明用如图所示的山地自行车参加了某次比赛,其相关数据见下表:
车架材料
碳纤维
车架材料体积/cm3
2500
车架质量/kg
4.5
整车质量/kg
10
单轮接触面积/cm2
4
(1)计算比赛中的山地自行车对地面的压强;
(2)若小明10min内在某路段匀速骑行6km。求小明此路段比赛的速度。
【答案】(1)8.75×105Pa;(2)10m/s
【详解】解:(1)小明的重力
G=mg=60kg×10N/kg=600N
整车的重力
G1=m1g=10kg×10N/kg=100N
比赛时,自行车的总重力
G总=G1+G=100N+600N=700N
比赛中山地自行车对地面的压强
(2)小明此路段比赛的速度
答:(1)比赛中的山地自行车对地面的压强为8.75×105Pa;
(2)小明此路段比赛的速度是10m/s。
苏科版八年级下册气体的压强精品课后作业题: 这是一份苏科版八年级下册气体的压强精品课后作业题,文件包含103气体的压强解析版docx、103气体的压强原卷版docx等2份试卷配套教学资源,其中试卷共32页, 欢迎下载使用。
苏科版液体的压强优秀同步测试题: 这是一份苏科版液体的压强优秀同步测试题,文件包含102液体的压强解析版docx、102液体的压强原卷版docx等2份试卷配套教学资源,其中试卷共37页, 欢迎下载使用。
物理八年级下册摩擦力优秀达标测试: 这是一份物理八年级下册摩擦力优秀达标测试,文件包含83摩擦力解析版docx、83摩擦力原卷版docx等2份试卷配套教学资源,其中试卷共25页, 欢迎下载使用。

