


江苏省泰州中学2022-2023学年高一地理下学期期中考试试卷(Word版附解析)
展开江苏省泰州中学2022~2023学年度第二学期期中考试高一地理试题
(考试时间:75分钟;总分:100分)
一、选择题:(本题共40小题,每小题2分,共80分,在每小题给出的四个选项中,只有一项符合题目要求,请将答案填涂到答题卡相应区域)
下图为世界人口分布示意图。据此完成下面小题。
1. 图中①②③④四地是世界人口稠密区,有关其分布共性的描述是( )
A. 处于中、高纬度 B. 多濒临海洋 C. 经济高度发达 D. 多为山地、丘陵
2. 图中⑤⑥⑦⑧四地人口稀少,其成因组合正确的是( )
A. ⑤—干热 B. ⑥—高冷 C. ⑦—冷湿 D. ⑧—湿热
【答案】1. B 2. A
【解析】
【1题详解】
②大部分位于低纬,排除A;四地都位于沿海地区,B正确;③④地区为发达国家,经济发达,①②两地为发展中国家,排除C;四地主要分布与沿海平原地区,排除D。综上所述,选B。
【2题详解】
⑤位于北非,热带沙漠气候区,气候干热,A正确;⑥位于亚马孙热带雨林地区,气候湿热,B错误;⑦位于南极洲,气候冷干,C错误;⑧位于青藏高原,气候寒冷,D错误。综上所述,排除BCD,选A。
【点睛】世界人口集中分布在10°N-50°N的沿海平原地区。
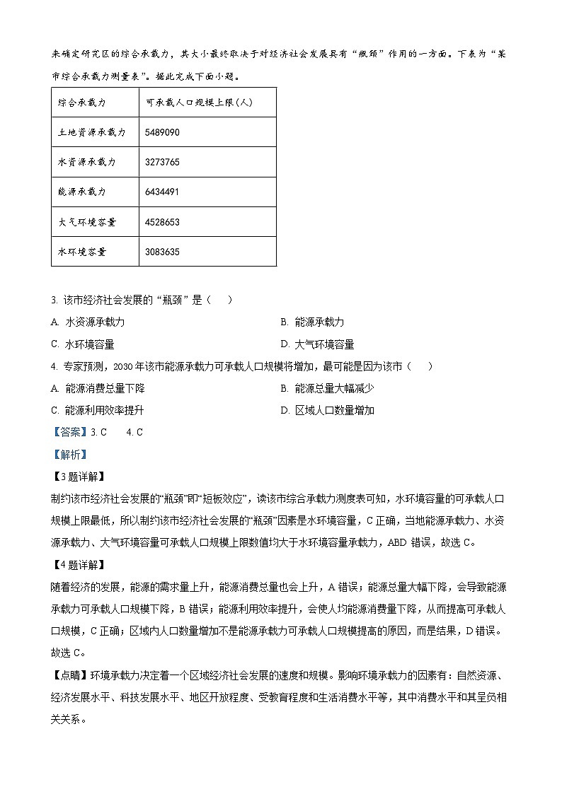
某评测机构从土地资源承载力、水资源承载力、能源承载力、大气环境容量以及水环境容量五个方面来确定研究区的综合承载力,其大小最终取决于对经济社会发展具有“瓶颈”作用的一方面。下表为“某市综合承载力测量表”。据此完成下面小题。
综合承载力
可承载人口规模上限(人)
土地资源承载力
5489090
水资源承载力
3273765
能源承载力
6434491
大气环境容量
4528653
水环境容量
3083635
3. 该市经济社会发展的“瓶颈”是( )
A. 水资源承载力 B. 能源承载力
C. 水环境容量 D. 大气环境容量
4. 专家预测,2030年该市能源承载力可承载人口规模将增加,最可能是因为该市( )
A. 能源消费总量下降 B. 能源总量大幅减少
C. 能源利用效率提升 D. 区域人口数量增加
【答案】3. C 4. C
【解析】
【3题详解】
制约该市经济社会发展的“瓶颈”即“短板效应”,读该市综合承载力测度表可知,水环境容量的可承载人口规模上限最低,所以制约该市经济社会发展的“瓶颈”因素是水环境容量,C正确,当地能源承载力、水资源承载力、大气环境容量可承载人口规模上限数值均大于水环境容量承载力,ABD错误,故选C。
【4题详解】
随着经济的发展,能源的需求量上升,能源消费总量也会上升,A错误;能源总量大幅下降,会导致能源承载力可承载人口规模下降,B错误;能源利用效率提升,会使人均能源消费量下降,从而提高可承载人口规模,C正确;区域内人口数量增加不是能源承载力可承载人口规模提高的原因,而是结果,D错误。故选C。
【点睛】环境承载力决定着一个区域经济社会发展的速度和规模。影响环境承载力的因素有:自然资源、经济发展水平、科技发展水平、地区开放程度、受教育程度和生活消费水平等,其中消费水平和其呈负相关关系。
我国黑河—腾冲一线形象地反映了我国“东多西少”的人口分布格局,被地理学界称为“胡焕庸线”。半个世纪过去了,我国人口分布的格局不仅没有变化,而且“东多西少”的现象更加突出,据此完成下面小题。
5. 我国下列各地区中,人口合理容量最高的是( )
A. 青藏高原 B. 黄土高原 C. 塔里木盆地 D. 长江中下游平原
6. 下列提高长江三角洲地区环境人口容量的措施中,合理的是( )
A 提高科技水平 B. 大规模建设新城市
C. 扩大耕地面积 D. 大规模开发矿产资源
【答案】5. D 6. A
【解析】
【分析】
【5题详解】
人口合理容量的影响因素除自然资源外,科技水平、对外开放程度也是重要因素。各地区中,人口合理容量最高的是长江中下游地区,经济发达,对外开放程度高,D正确。青藏地区海拔高,气温低,人口合理容量低,黄土高原受生态环境影响,新疆塔里木盆地地区受水源条件限制,人口合理容量小,ABC错误。故选D。
【6题详解】
科技水平与人口容量呈正相关,提高科技水平可以提高人口容量,A正确;大规模建设新城市,浪费土地资源,B错误;过度扩大耕地面积,导致生态问题出现,C错误;大规模开发矿产资源,浪费资源,降低人口容量,D错误,故选A。
【点睛】人口合理容量是在环境人口容量的基础上,考虑人民的生活消费水平和社会福利的最大化(即获得最大经济效益),以及社会经济的可持续发展和资源的可持续利用时所容纳的人口数量。
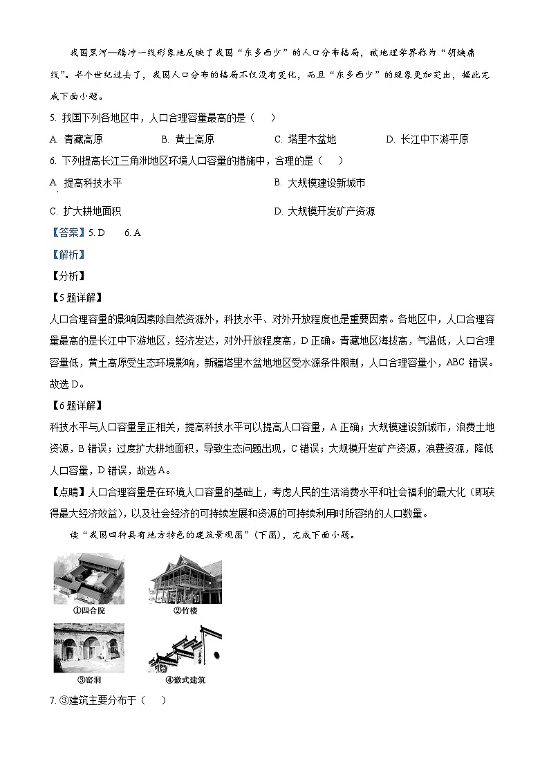
读“我国四种具有地方特色的建筑景观图”(下图),完成下面小题。
7. ③建筑主要分布于( )
A. 内蒙古高原 B. 云贵高原
C. 黄土高原 D. 青藏高原
8. ②建筑主要适应的自然环境是( )
A. 大风 B. 寒冷 C. 湿热 D. 干燥
【答案】7. C 8. C
【解析】
【7题详解】
据图可知,③建筑为窑洞,主要分布于黄土高原,因为黄土高原的黄土广布,黄土具有直立性强的优点,窑洞冬暖夏凉,坚固耐用,所以黄土高原的传统民居是窑洞,C正确;①是四合院,分布于华北平原,②是竹楼,分布于云南湿热地区,④是徽式建筑,分布于安徽,ABD错误。故选C。
【8题详解】
据图可知,②建筑为竹楼,是傣族的民居形式,竹楼为上下两层的高脚楼房,高脚是为了防止地面潮气,竹楼底层一般不住人,是饲养家禽的地方,上层为人们居住的地方,整个竹楼非常宽敞,空间大,少遮挡物,通风条件好,适宜于湿热的气候条件,C正确;与大风、 寒冷 、 干燥的自然环境关系不大,ABD错误,故选C。
【点睛】窑洞是中国北部黄土高原上居民的古老居住形式。在中国陕甘宁地区,黄土层非常厚,有的厚达几十米,中国人民创造性利用高原有利的地形,凿洞而居,创造了被称为绿色建筑的窑洞建筑。窑洞一般有靠崖式窑洞,下沉式窑洞、独立式等形式,其中靠山窑应用较多。窑洞是黄土高原的产物、陕北人民的象征,它沉积了古老的黄土地深层文化。
读下表,完成下面小题。
地区
城市人口(万人)
乡村人口(万人)
地区人口总数(万人)
甲
35
65
100
乙
65
35
100
丙
80
20
100
丁
90
10
100
9. 表格中的四个地区,城市化水平最高的是( )
A. 甲 B. 乙 C. 丙 D. 丁
10. 具有甲地区城市化状况特征的国家多分布在( )
A. 非洲 B. 欧洲 C. 北美洲 D. 大洋洲
【答案】9. D 10. A
【解析】
【分析】
【9题详解】
城市人口占总人口的比重是衡量城市化水平高低的最重要标志。分析表中数据可知,甲乙丙丁四地城市人口占总人口比重分别为:35%、65%、80%、90%。丁地城市人口占总人口比重最大,城市化水平最高,故选D。
【10题详解】
图中甲地区城市人口占总人口比重分别为35%,城市化水平低,经济落后,为发展中国家。四选项中非洲最落后,城市化水平低,故A正确,B、C、D错误。
【点睛】从世界各国的城市化进程来看,一般都历经三个阶段:初期阶段、中期阶段、后期阶段;发达国家城市化起步早,现处于后期阶段,城市化水平高,速度慢;发展中国家城市化起步晚,现处于中期加速阶段,城市水平较低,速度快。
历城村所处的冀南平原是我国重要的商品粮生产基地。近些年,随着农业机械化水平提高,开始出现利用农闲兼业(以近距离打工为主)的农户。下图为1985和2018年历城村土地利用变化简图。据此完成下面小题。
11. 与1985年相比,2018年历城村( )
A. 大量居住用地转化为工业用地 B. 公共用地集中分布在村落中心
C. 土地利用类型增多且分化增强 D. 空间形态由分散型变为集聚型
12. 历城村的农户兼业化有利于( )
A. 增加当地农户经济收入 B. 提高当地城镇化水平
C. 吸引周边地区人口迁入 D. 提升区域城镇化质量
【答案】11. C 12. A
【解析】
【11题详解】
根据材料,历城村所处的冀南平原是我国商品粮基地,因此历城村所占比重最大的是农业用地,不是居住用地,A错误;读图公共用地有小学、村委会、广场等,并不是分布在村落中心,B错误;两幅图对比,历城村土地利用类型增多,新增了工业用地、楼房住宅用地,并且楼房住宅分布在村落最北面,工业用地分布在村子的西面,土地利用出现了简单分化,C正确;历城村空间形态仍然是集聚型,D错误。故选C。
【12题详解】
历城村农户利用农闲兼业,近距离打工,能够增加收入,A正确;历城村是农业为主,就业机会不多,不会吸引周边人口迁入,C错误;虽然历城村出现电缆厂、楼板厂等工业,但经济水平并不高,而且农户兼业只是在农闲时,不会促使劳动力由第一产业向第二产业转移,并不能提高当地城镇化水平,B错误;农民兼业打工,可以学到更多新的知识和技能,能够提高人口素质,但不能提升区域城镇化质量,D错误。故选A。
【点睛】城镇化指农村人口不断向城镇转移,第二、三产业不断向城镇聚集,从而使城镇数量增加、规模扩大的一种历史过程。它主要表现为随着一个国家或地区社会生产力的发展、科学技术的进步以及产业结构的调整,其农村人口居住地点向城镇的迁移和农村劳动力从事职业向城镇二、三产业的转移。城镇化的过程也是各个国家在实现工业化、现代化过程中所经历社会变迁的一种反映。
2021年4月,澎湃新闻记者在新疆尉犁县看到,2名90后员工借助无人机、AI等农业科技工具,管理3000亩高标准棉田。这是某科技公司在新疆进行的“超级棉田”试验,项目的一个重要目的在于推动无人化技术的规模化和体系化发展,试验和推广无人化农场管理模式。农机自驾仪、无人机等的广泛使用,大幅度减少了人工成本,改变了新疆传统农业生产方式。结合材料和下图完成下面小题。
13. 吸引该科技公司入驻新疆进行“超级棉田”试验和推广的主要因素是( )
A. 交通 B. 政策 C. 技术 D. 市场
14. 无人机的使用主要可以帮助棉农提高棉花的( )
A. 产量 B. 质量 C. 利润 D. 价格
【答案】13. D 14. C
【解析】
【分析】
【13题详解】
交通条件影响工业布局,但新疆地处西北大陆,交通条件不具备优势,A错误;材料中并未提及政策对该科技公司入驻新疆的影响,B错误;无人机研制需要科学技术条件,但新疆深居内陆,经济并不发达,科技实力也不具有优势,C错误;结合材料分析可知,该科技公司研制适用于大规模棉花生产的无人机,新疆棉花种植面积大,服务于棉花生产的无人机便于销售,接近消费市场,D正确。故选D。
【14题详解】
无人机主要从事的是棉花生产,来提高工作效率,对棉花产量和质量没有影响,AB错误;根据材料,无人机的使用,大幅度减少了人工成本,降低了成本,从而提高了棉花利润, C正确;无人机的使用,降低了成本,可能会降低棉花价格,D错误。故选C。
【点睛】本题主要考查工业区位因素及其对农业生产的影响。新疆地区地广人稀,有利于棉花生产的大规模、机械化,对生产适用于大规模棉花生产的无人机公司来讲,新疆就是其主要的销售市场。
2014年6月21日至22日,全国业余羽毛球大赛在黄龙开拍,冠军可免费去丹麦观看世锦赛。中国是羽毛球器械生产的最大输出国。全球几大羽毛球厂商都在中国设有工厂,原材料也都引进到中国。
读图,完成下列小题。
15. 羽毛球加工业属于( )
A. 廉价劳动力导向型工业 B. 市场导向型工业
C. 原料导向型工业 D. 技术导向型工业
16. 尤尼克斯(YONEX)是世界最著名的羽拍品牌之一,其高端球拍都在日本本土生产,中端球拍在台湾生产,大部分低端球拍在中国大陆生产,该差异产生的根本原因是( )
A. 资金差异 B. 政策差异
C. 市场需求差异 D. 技术差异
【答案】15. A 16. D
【解析】
【15题详解】
材料提到原材料引进中国,说明C错误。全球几大羽毛球厂商都在中国设有工厂,说明看中的是中国廉价且充足的劳动力,因此羽毛球加工业属于廉价劳动力指向型工业,A正确。另外,问题问的是加工业,因此属于廉价劳动力指向型工业。故选A。
【16题详解】
材料提到高端球拍在日本生产,因为日本的生产技术比较发达,而低端球拍在中国生产,其存在的根本原因是技术的差异,D正确。故选D。
L汽车是东风汽车集团下高端新能源汽车品牌,至少70%的零部件由集团内部生产。2022年2月,L汽车宣布进军欧洲市场。据此完成下面小题。
17. L汽车大量采用集团内部零部件的生产方式,有利于( )
A. 扩大企业规模 B. 增加产品类型 C. 压缩生产时间 D. 降低生产成本
18. L汽车进入欧洲市场,主要考虑当地( )
A. 电力资源丰富 B. 土地租金低 C. 市场需求量大 D. 劳动力充足
【答案】17. D 18. C
【解析】
【17题详解】
根据所学知识可知,采用集团内部零部件,减少了零部件的采购、运输成本,有利于降低整体生产成本,D正确;零部件都是由该企业现有产能生产,采用集团内部零部件生产不能扩大企业规模,A错误;采用集团内部零部件,生产的产品种类和型号受到一定限制,不利于增加产品类型,B错误;汽车生产有必要的流程和步骤,不会因为采用集团内部零部件就省去这些流程和步骤,故不会压缩生产时间,C错误。故选D。
【18题详解】
不是所有的新能源汽车都消耗电力,而且电动汽车对电能消耗量不大,不需电能资源丰富,A错误;欧洲大多数国家为发达的资本主义国家,土地租金高,市场发展成熟,市场开放性较好,同时经济较为发达,居民购买力较强,B错误、C正确;L汽车主要在国内生产,在欧洲销售,故在欧洲不需要较多劳动力,D错误。由此可知B正确,ACD错误。故选C。
【点睛】工业区位因素的变化:原因是社会的发展和科学技术的进步。表现:原料、能源等区位因素对工业区位选择的影响逐渐弱化;交通运输、消费市场等区位因素对工业区位选择的影响日益增强;随着信息技术和互联网的发展,工业生产实现了设计与加工的空间分离;在经济全球化的背景下,复杂产品的各种组件可以在全球采购。因此,一些大型工业企业,其总部更趋向布局在市场广阔的地方;在发达的物流支撑下,区位选择更看重信息的通达性;工业生产方式的变革,使区位选择发生了很大变化;保鲜、包装、冷藏运输的发展,使得一些本需临近市场的工厂,转而临近优质原料地。
2019年10月,韩国三星集团关闭了最后一家在中国的智能手机生产厂,但是三星将继续以ODM的方式在中国生产智能手机。ODM(OriginalDesignManufacturer的缩写),指采购方委托制造方从设计到生产一手办包,而最终产品贴上采购方的品牌,由采购方负责销售的生产方式。据此完成下面小题。
19. 三星关闭在中国的智能手机生产厂,主要是因为( )
A. 世界手机市场大幅萎缩 B. 三星研发能力降低
C. 中国的劳动力成本增加 D. 韩国经济政策调整
20. 三星在中国以ODM的方式生产智能手机,主要目的是( )
A. 降低成本,提高产品竞争力 B. 适应海外消费者使用习惯
C. 提高产品的产量和质量 D. 完善手机生产产业链
【答案】19. C 20. A
【解析】
【分析】
【19题详解】
三星手机关闭了在中国智能手机生产厂,但是仍然以ODM的方式在中国生产智能手机说明世界手机市场并未大幅度萎缩,A错误;三星只是关闭了中国的手机生产厂不能说明其研发能力降低,B错误;手机生产厂需要劳动力较多,随着社会经济的发展,中国劳动力成本增加压缩了三星手机的利润空间,C正确;材料中并未体现韩国经济政策的调整,D错误;故选C。
【20题详解】
以ODM的方式生产智能手机,整个设计与生产由中国完成,我国手机制造有比较完善的产业链,生产成本低,而销售由三星负责,从而使生产成本降低,大大增强品牌的竞争力,A正确;中国拥有设计和生产的主动权,可能会依据国人心理,从而使智能手机适应中国消费者需求,B错误;但产品质量与核心技术和手机用料等均有关系,不一定能够提高产品质量,C错误;手机生产产业链并没有发生明显的变化,D错误;故选A。
【点睛】OEM,中文意思为原始设备制造商。指一家厂家根据另一家厂商的要求,为其生产产品和产品配件,亦称为定牌生产或授权贴牌生产。即可代表外委加工,也可代表转包合同加工。国内习惯称为协作生产、三来加工,俗称加工贸易。 它是指一种"代工生产"方式,其含义是生产者不直接生产产品,而是利用自己掌握的“关键的核心技术”,负责设计和开发、控制销售“渠道”,具体的加工任务交给别的企业去做的方式。这种方式是在电子产业大量发展起来以后才在世界范围内逐步生成的一种普遍现象,微软、IBM等国际上的主要大企业均采用这种方式。
在信息技术发展、消费升级等多因素驱动下,中国零售业正迎来新的转变时机,形成“互联网线上+线下”深度融合的新零售方式。某品牌咖啡是采用此种新零售方式而迅速崛起的咖啡饮品品牌,已在全国范围内开出2000多家门店。该品牌咖啡的主要消费场景以自提为主,其门店通常不大。据此完成下面小题。
21. 在上海,该品牌咖啡门店偏向于写字楼密集区而非商场密集区,其主要影响因素是( )
①地租 ②人流量 ③交通 ④消费人群
A. ①② B. ①④ C. ②③ D. ③④
22. 与传统的咖啡零售店相比,该品牌咖啡店的销售方式优势是( )
①节约人力成本 ②高效了解用户消费习惯 ③提高产品质量 ④消费者消费环境
A. ①② B. ①③ C. ②④ D. ③④
【答案】21. B 22. A
【解析】
【分析】本题主要考查服务业区位因素及综合思维能力。
【21题详解】
本题主要结合咖啡店的性质及服务对象进行分析。该品牌咖啡店偏向于写字楼密集区而非商场密集区,写字楼密集区是咖啡主要消费人群聚集区,并且咖啡店作为较为高端的服务业,付租能力较强。而商场密集区人流量则更大,交通也相对更加便利,①④是选址的主要因素,②③不是,故ACD项错误,B项正确。故选B。
【22题详解】
根据题意,该品牌的咖啡店形成“互联网线上+线下”深度融合的新零售方式,通过零售和线上销售可以节约人力成本,并且通过互联网高效了解用户消费习惯,①②正确。互联网线上线下结合的零售方式并不会提高产品质量,并且对消费者的消费环境没有影响,③④错误。A项正确,BCD项错误。故选A。
【点睛】本题的解题关键在于明确咖啡店的布局的影响因素,主要是写字楼里的消费人群以及地租。并且明确该品牌咖啡店新型的零售方式所具有的优势。
在中国的很多城市都有“龙虾一条街”,现在龙虾餐饮实现了由传统服务业向现代服务业的华丽转身,人们还可以在家足不出户轻松享受送“虾”上门的服务。结合材料完成下面小题。
23. “龙虾一条街”一般分布在( )
A. 市中心 B. 高速公路的服务区
C 住宅区周边 D. 工业区周边
24. 影响龙虾餐饮由传统服务业向现代服务业的华丽转身的主要因素是( )
A. 交通 B. 科技 C. 市场 D. 劳动力
【答案】23. C 24. B
【解析】
【分析】
【23题详解】
市中心地价昂贵,一般布局商业中心,A错误。高速公路的服务区、工业区周边客流量少,不适合布局,BD错误。住宅区周边人流量大,消费频率高,适合布局,C正确。故本题选C。
【24题详解】
龙虾餐饮主要布局在住宅区附近,靠近消费市场,交通和市场不是主因,AC错误;餐饮也不是劳动力密集型产业,D错误;“人们还可以在家足不出户轻松享受送“虾”上门的服务。”由此可知,科技发达之后,居民可以通过手机下单,实现龙虾上门服务,影响龙虾餐饮成为现代服务业的主要因素是科技,B正确。故本题选B。
【点睛】本题考查餐饮布局的区位因素,商业布局一般考虑人口和交通。
下图为我国某地生态工业园区的循环经济模式图。读图,完成下面小题。
25. 图中字母a、b、c、d对应内容正确的是 ( )
A. 污水处理厂、服装生产、棉纺织、创意产业
B. 棉纺织、创意产业、污水处理厂、服装生产
C. 创意产业、棉纺织、服装生产、污水处理厂
D. 污水处理厂、棉纺织、创意产业、服装生产
26. 关于该生态工业园区的说法,正确的是 ( )
A. 工业之间只存在空间联系和信息联系 B. 具有经济效益、社会效益和生态效益
C. 该工业园的工业部门均属于高技术工业 D. 生产过程中工业产品都能循环利用
【答案】25. D 26. B
【解析】
【25题详解】
读循环经济模式图,联系生产过程,从原料来源和产品去向看, a来自于生活污水,去向是尾水,因此应是污水处理厂;b的产品是棉布,应为棉纺织;c是通过服装设计为服装生产提供服务,应为创意产业;d的产品是服装产品,故应为服装生产,所以A、B、C错误,D正确,故选D。
【26题详解】
从图中信息可知,该生态工业园以服装产业为核心形成了产业链,除了存在空间联系和信息联系,还具有生产上的联系即投入产出联系,A错误;带动了相关产业的发展,提供了大量就业岗位,基本做到了减轻污染和废弃物的回收再利用,有高效的生产过程,具有经济效益、社会效益和生态效益,B正确;图中服装产业是劳动密集型产业,不是高技术产业,C错误;从图中可以看到,产品销售出去后,没有回收环节,没有进入循环利用,D错误。故选B。
【点睛】工业联系包括:①生产上的联系:投入产出联系;②空间上的联系:公用基础设施或廉价劳动力;③信息上的联系:如计算机联网——非物质联系。
日本筑波—东京—横滨创新带是依托地面交通通道而形成的“科创走廊”,其以筑波为基点,连接东京并顺势向西南延伸到横滨自由贸易港(下图)。据此完成下面小题。
27. 连接筑波—东京—横滨“科创走廊”的交通运输方式(图中粗实线)是( )
A. 管道 B. 快速铁路 C. 航空 D. 海运
28. 日本发展筑波—东京—横滨“科创走廊”带来的影响是( )
A. 引导科研成果转换 B. 扩大城乡经济差距 C. 促进人才均匀分布 D. 增加东京人口压力
【答案】27. B 28. A
【解析】
【27题详解】
筑波—东京—横滨“科创走廊”,空间距离较近,不适宜空运,C错误;筑波不是沿海城市,无法海运,D错误;以科学技术为发展支撑的对交通时效性要求高,相比公路,快速铁路速度更快,排除A,B正确。故选B。
【28题详解】
筑波—东京—横滨“科创走廊”以科技为支撑,因地制宜、优势互补的发展原则,为日本缓解了大都市人口过于密集的压力,合理引导了产学研科技成果转换,为日本带来了源源不断的创新与发展动力。沿海港口横滨有利于将筑波的科技成果转化进入世界市场,A正确;缩小地区经济差距,B错误;有利于减小大城市的人口密度,疏散东京人口压力,但人才不会均匀分布,CD错误。故选A。
【点睛】城市群发展的意义:(1)通过拓展新空间,解决中心城市“城市病”;(2)通过在更大范围集聚和辐射科技创新和新兴产业资源,有助于营造更加优化的产业创新生态,提高创业创新的成功率。(3)同时,延伸产业链,提高价值链的价值;(4)通过整合多个城市的发展规划,放松行政区划和行政管理体制对经济社会发展的束缚,使要素流动和配置更加合理,例如,减少土地低效开发、提升中心城市集聚高端要素的功能。
由于京杭大运河的兴起,扬州曾一度是全世界最繁华的地方。19世纪后期开始,随着公路、铁路、海运等交通方式的发展,加之航道淤塞,大运河交通地位下降,扬州发展速度减缓。据此完成下面小题。
29. 历史上扬州兴起得益于( )
A. 内河航运发展 B. 行政中心变迁 C. 矿产资源开发 D. 陆路交通发展
30. 与河运相比,公路运输( )
A. 单位能耗低 B. 机动灵活 C. 运费较低 D. 运量较大
【答案】29. A 30. B
【解析】
【29题详解】
“由于京杭大运河的兴起,扬州曾一度是全世界最繁华的地方”,说明历史上扬州兴起得益于内河航运发展,故选A。
【30题详解】
与河运相比,公路运输机动灵活性更强,B正确;单位耗能低、运费较低、运量较大,属于内河运输的优点。故选B。
习近平总书记于2016年1月5日在重庆召开推动长江经济带发展座谈会,强调当前和今后相当长一个时期,要把修复长江生态环境摆在压倒性位置,共抓大保护、不搞大发展。他强调,推动长江经济带发展必须从中华民族长远利益考虑,走生态优先、绿色发展之路,使绿水青山产生巨大生态效益、经济效益、社会效益,使母亲河永葆生机活力。读长江经济带略图,完成下列各题。
31. 与沿海和其他经济带相比,长江经济带的优势是( )
A. 拥有最广阔的腹地和发展空间 B. 交通最便利 C. 经济基础最好 D. 改革开放最早
32. 下列措施有利于修复长江生态环境的是( )
①长江防护林体系建设②整治航道③通关和检验检疫一体化④控制和治理沿江水污染⑤大力发展水产养殖业
A. ①②③④ B. ①③④⑤ C. ②③④⑤ D. ①②④⑤
【答案】31. A 32. A
【解析】
【31题详解】
长江经济带交通便捷,最有利的交通运输方式是河运,其它运输方式,全国其它经济带也很便利,尤其沿海地带还具有海运优势,B错误;经济基础较好,但沿海经济带也具有良好的经济基础,C错误;改革开发早,最早的在沿海经济带的珠三角地区,D错误;与沿海和其它经济带相比,长江经济带拥有我国最广阔的腹地和发展空间,是我国今后经济增长潜力巨大的地区,A正确。故答案选A项。
【32题详解】
长江拥有独特的生态系统,是我国重要的生态宝库。要把生态修复工程作为推动长江经济带发展项目的优先选项,实施好长江防护林体系建设、水土流失及岩溶地区石漠化治理、退耕还林还草、水土保持、河湖和湿地生态保护修复等工程,增强水源涵养、水土保持等生态功能。依托长江水道,统筹岸上水上,正确处理防洪、通航、发电的矛盾;把水安全、防洪、治污、港岸、交通、景观等融为一体,抓紧解决沿江工业、港口岸线无序发展的问题,因此①②③④都是有利于修复长江生态环境的内容,大力发展水产养殖业是对长江沿岸地带的开发,不符合题意。故该题选A项。
【点睛】本题考查长江沿岸经济地带的经济发展与生态保护。长江经济带的主要优势一是交通便捷,具有明显的区位优势。长江经济带横贯我国腹心地带,经济腹地广阔,不仅把东、中、西三大地带连接起来,而且还与京沪、京九、京广、皖赣、焦柳等南北铁路干线交汇,承东启西,接南济北,通江达海。二是资源优势。首先是具有极其丰沛的淡水资源,其次是拥有储量大、种类多的矿产资源,此外还拥有闻名遐迩的众多旅游资源和丰富的农业生物资源,开发潜力巨大。三是产业优势。这里历来就是我国最重要的工业走廊之一,我国钢铁、汽车、电子、石化等现代工业的精华大部分汇集于此,集中了一大批高耗能、大运量、高科技的工业行业和特大型企业。此外,大农业的基础地位也居全国首位,沿江九省市的粮棉油产量占全国40%以上。四是人力资源优势。长江流域是中华民族的文化摇篮之一,人才荟萃,科教事业发达,技术与管理先进。五是城市密集,市场广阔。长江经济带是整个长江流域最发达的地区,也是全国除沿海开放地区以外,经济密度最大的经济地带,它对我国经济发展的战略意义是其它经济带所无可比拟的。与沿海和其它经济带相比,长江经济带拥有我国最广阔的腹地和发展空间。
《联合国海洋法公约》所建立的海洋法律制度,为各国开发和利用海洋走上规范化道路提供了基本框架。下图为各类海域分布示意图。据此完成下面小题。
33. 图中表示领海的是( )
A. ① B. ② C. C.③ D. ④
34. 大陆架是人类重点开发的海域,其蕴藏的主要资源有( )
①渔业资源 ②油气资源 ③深海可燃冰 ④深海锰结核
A. ①② B. ②③ C. ③④ D. ①④
【答案】33 A 34. A
【解析】
【分析】
【33题详解】
依照《联合国海洋法公约》,领海是指领海基线以外十二海里之水域。读图可知,领海基线以外12海里是指图中①水域,图中②、③、④分别表示临接海域、专属经济区、公海,因此A符合题意,排除BCD。故选A。
【34题详解】
大陆架主要是指邻接海岸但在领海以外之海底区域之海床及底土,其上海水深度一般不超过200米,这里光照充足,水温适宜,表层海水营养物质丰富,因此海洋生物丰富,渔业资源多,①符合题意;大陆架海洋生物丰富,在地质时期容易形成石油、天然气资源,因此许多大陆架蕴藏油气资源,②符合题意;深海可燃冰和深海锰结核处深海地带,而大陆架一般水深不超过200米,因此深海可燃冰和深海锰结核不是大陆架蕴藏的主要资源,③④不符合题意。综上所述,A符合题意,排除BCD。故选A。
【点睛】依照《联合国海洋法公约》沿用大陆架公约规定,称“大陆架”者谓:邻接海岸但在领海以外之海底区域之海床及底土,其上海水深度不超过200米,或虽逾此限度,而其上海水深度仍使该区域天然资源有开发之可能性者;邻接岛屿海岸之类似海底区域之海床及底土。
21世纪以来,在海洋科技和海洋新兴产业发展的助推作用下,海洋战略性新兴产业逐渐成为全球海洋经济一个新的增长点。下图为我国海洋战略性新兴产业综合支撑条件(包括基础支撑、经济支撑、科技支撑、人才支撑、环境支撑)评价结果排名。据此完成下面小题。
地区
广东
山东
上海
江苏
辽宁
福建
浙江
天津
河北
广西
海南
排名
1
2
3
4
5
6
7
8
9
10
11
35. 改革开放之后,广东海洋战略性新兴产业综合支撑条件迅速优化得益于( )
A. 国家的对外开放政策 B. 发达的农业
C. 良好的重工业基础 D. 丰富的矿产资源
36. 海南发展海洋战略性新兴产业的劣势有( )
①海域面积小②海洋污染严重③科技水平低④工业基础薄弱
A. ①② B. ③④ C. ②③ D. ①④
【答案】35. A 36. B
【解析】
【35题详解】
由“改革开放之后”迅速优化可知,广东海洋战略性新兴产业的发展主要得益于国家的对外开放政策,A正确;农业生产对广东海洋战略影响较小,B错误;广东重工业基础较差,C错误;广东矿产资源比较贫乏,D错误。故选A。
【36题详解】
海南开发较晚,经济发展相对滞后,科技水平低,工业基础薄弱,不利于发展海洋战略性新兴产业,③④正确;海南海域面积较大,海洋污染相对较轻,①②错误。故选B。
【点睛】洋战略性新兴产业是以科技含量大、技术水平高、环境友好为特征,处于海洋产业链高端,引领海洋经济发展方向,具有全局性、长远性和导向性作用的海洋新兴产业
随着电子商务的快速发展,我国快递业保持高速发展的趋势。2017年我国快递业务量完成400.6亿件,同比增长28%,快递业务收入完成4957亿元。与此同时,由快递业带来的环境污染问题也日益突出。完成下列各题。
37. 废弃的快递业外包装带来的主要环境污染问题是
A. 大气污染 B. 水体污染
C. 土壤污染 D. 固体废弃物污染
38. 下列做法,有助于解决上述环境污染问题的是
①制定行业刚性标准,对包装作出明确规定 ②推广使用绿色零胶纸箱,减少胶带的使用③加厚包装材料,确保货物在运输中不受损 ④构建包装废弃物回收体系,实行分类回收
A. ①②③ B. ①②④ C. ①③④ D. ②③④
【答案】37. D 38. B
【解析】
【分析】本题组主要考查环境污染及其解决措施。
【37题详解】
废弃的快递业外包装会带来大量的包装盒和包装袋、胶带等固体废弃物,其中大部分是不可降解的,它们对大气、水和土壤的污染相对较小,所以本题D选项正确。
【38题详解】
解决的主要措施主要从包装材料入手,选择绿色环保可降解的包装材料或者减少过度包装,少用胶带,或者对部分包装进行回收循环利用等;也可以增强大家的环保意识,或者通过制度行业标准,减少过度包装等措施。加厚包装材料,确保货物在运输中不受损,这样会使得包装大幅增加,③错误;所以本题①②④正确,B选项符合题意。
“绿电”即绿色电力,是指通过零二氧化碳排放(或趋近于零二氧化碳排放)的生产过程得到的电力。2022年北京冬奥会首次实现了奥运历史上全部场馆100%绿色电能供应。据此完成下面小题。
39. 北京冬奥会实现全部场馆100%“绿电”,主要得益于( )
A. 位置优势 B. 技术支撑 C. 资源禀赋 D. 市场需求
40. 北京冬奥会使用“绿电”的主要意义( )
①加快能源清洁低碳转型发展②改变火电在电力生产结构中的主导地位
③助力首都实现碳达峰、碳中和④加快构建以新能源为主体的新型电力系统
A. ①②③ B. ②③④ C. ①②④ D. ①③④
【答案】39. B 40. D
【解析】
【39题详解】
北京冬奥会技术上针对北京冬奥会设计了跨区域绿电交易机制,为冬奥场馆的“绿电”运行提供保障,因此北京冬奥会实现全部场馆100%“绿电”,主要得益于技术支撑,B正确;政策的支持、丰富的资源条件为可再生能源开发利用提供了良好的基础,但都不是北京冬奥会实现全部场馆100%“绿电”的主要原因,AC错误;市场对于“绿电”需求较大,但不是本次北京冬奥会实现全部场馆100%“绿电”的原因,D错误。所以选B。
【40题详解】
由材料可知“绿电”是指通过零二氧化碳排放(或趋近于零二氧化碳排放)的生产过程得到的电力,属于清洁能源,北京冬奥会使用“绿电”,可以加快能源清洁低碳转型发展,助力首都实现碳达峰、碳中和,助力首都实现碳达峰、碳中和;①③④正确。由于我国目前的国情以及资源状况,本次北京冬奥会使用“绿电”还不能做到改变火电在电力生产结构中的主导地位,②错误。所以选D。
【点睛】绿电指的是在生产电力的过程中,它的二氧化碳排放量为零或趋近于零,因相较于其他方式(如火力发电)所生产之电力,对于环境冲击影响较低。绿电的主要来源为太阳能、风力、生质能、地热等,中国主要以太阳能及风力为主。
二、综合题:(本题共2小题,共20分)
41. 某学校开展了“城市土地利用现状及远景规划”的课题研究。下图“为该校学生绘制的城市土地利用示意图”。请根据你所学的知识协助他们完成研究报告。
(1)“辨身份”。图例中甲、乙表示的城市功能区分别是________、________。
(2)“做参谋”。某同学的父母打算在①②两处在建楼盘中选购住宅,估计①②两处中房价较低的最可能是________。
(3)“当代表”。该市准备在③地规划以重化工业为主的传统工业园;在④地规划以微电子企业为主的高新技术园。请你作为学生代表,判断其中选址不合理的是________(填“③”或“④”),理由是________。
(4)“谋发展”。该市规划将来主要向北发展,限制其向南发展的主要因素是________,为打造“文化厚重、生态宜居”的新城区,该市可采取的对策有________。
【答案】(1) ①. 工业区 ②. 住宅区 (2)①
(3) ① ③ ②. 位于主导风向上风向,对城区造成大气污染;位于城区河流上游,污染城区水源
(4) ①. 地形 ②. 合理规划各类用地;保护生态环境;合理布局并完善基础设施和公共服务设施;保护文物古迹、弘扬传统文化等
【解析】
【分析】本大题以“城市土地利用现状及远景规划”的课题研究为背景材料,涉及城市空间结构、城市各功能区布局原则等相关知识,考查学生获取和解读信息能力及综合思维能力,培养学生的人地协调观、综合思维和地理实践力等地理核心素养。
【小问1详解】
图示甲分布在城市盛行风向的下风向,河流下游带,应是工业区;乙主要分布在城市盛行风向的上风向,河流上游带,靠近风景好的地区,应是住宅区;丙分布在城市中心,交通便利,是商业区。
【小问2详解】
影响住宅区地价的因素主要是距离市中心的远近、交通便捷度及环境状况等;①区靠近工业区,环境相对较差,地价较低;②在城市中心,近商业区,地价高,且出门购物方便。
【小问3详解】
重化工业有严重的大气污染和水污染,而③地在城市盛行风向的上风向,河流上游地带,在该处建重化工业为主的传统工业园,会加重城市的环境污染,不合理;微电子企业要求环境优美、空气清新的地带,④在城市盛行风向的上风向,河流上游带,靠近风景区环境好,在④地规划以微电子企业为主的高新技术园合理。
【小问4详解】
由图示可以看出,城市北部地形平坦开阔,南部多山,限制其向南发展的主要因素是地形。为打造“文化厚重、生态宜居”的新城区,要从生态宜民和文化两方面提出,该市打造生态宜居应合理规划各类用地,减少城市病的发生;保护生态环境;合理布局并完善基础设施和公共服务设施;打造文化厚重应注重保护文物古迹、弘扬传统文化等。
42. 阅读图文材料,完成下列问题。
材料一:图为新疆薰衣草精油产区分布图。
材料二:近年来,新疆薰衣草种植区面积有扩大的趋势,种植区精油产业众多。伊犁地区薰衣草精油加工企业达30多家。薰衣草对土壤透气性要求高。新疆精油加工耗水量、污水排放量大。
(1)近年来,影响新疆薰衣草种植区扩大的主要社会经济因素是___,当地规模化种植的有利自然条件有___。
(2)说明30多家加工企业在伊犁地区集聚的意义。
(3)新疆薰衣草种植区面积扩大可能带来___环境问题
【答案】(1) ①. 市场 ②. 光照充足,昼夜温差大;地形平坦;土质疏松;水源丰富(或者冰雪融水和地下水较丰富)(任答两点)
(2)有利于共享基础设施与公共服务;有利于节约运输成本;有利于集中处理废弃物;有利于开展协作,促进技术创新;有利于降低能源消耗,提高资源利用率(任答两点)
(3)水资源短缺、土地荒漠化、环境污染等(任答两点,言之有理即可)
【解析】
【分析】本题以新疆薰衣草精油产区分布图为背景,考查工业及农业区位因素等高中地理主干知识,重在考查学生的读图分析能力和知识迁移运用能力,考查区域认知和综合思维的学科素养。
【小问1详解】
结合所学知识,市场需求决定农业生产的类型和规模,故薰衣草种植区扩大的主要影响因素为市场。读图可知,新疆为温带大陆性气候,光照充足、昼夜温差大、利于薰衣草生长;薰衣草种植多位于冲积扇,地形平坦,土层深厚,土壤疏松透气,利于薰衣草种植;四周多高大山脉,高山终年积雪,冰雪融水为其提供充足的灌溉水源;位于冲积扇,地下水较多,排水条件好。
【小问2详解】
本题考查工业集聚的意义。精油加工工业集聚在伊犁地区,可以充分利用伊犁的基础设施与公共服务;距原料产地近,降低交通运输成本;精油加工污水排放量大,有利于集中处理废弃物,减少排污成本;有利于企业信息共享,相互协作,共同促进技术创新;企业进行协作,有利于降低能耗,提高资源的利用率。
【小问3详解】
结合材料“新疆精油加工耗水量、污水排放量大”可知,扩大薰衣草种植面积可能导致水资源更加短缺,环境污染加重;同时干旱地区扩大种植面积可能加剧土地荒漠化。
2022-2023学年江苏省泰州中学高一下学期期末地理试题含解析: 这是一份2022-2023学年江苏省泰州中学高一下学期期末地理试题含解析,共18页。试卷主要包含了单项选择题,非选择题等内容,欢迎下载使用。
江苏省泰州中学2023-2024学年高三地理上学期期初调研考试试卷(Word版附解析): 这是一份江苏省泰州中学2023-2024学年高三地理上学期期初调研考试试卷(Word版附解析),共17页。试卷主要包含了选择题,非选择题等内容,欢迎下载使用。
江苏省泰州中学2022-2023学年高一下学期期中考试地理试卷(含答案): 这是一份江苏省泰州中学2022-2023学年高一下学期期中考试地理试卷(含答案),共16页。试卷主要包含了单选题,综合读图题,材料分析题等内容,欢迎下载使用。