江苏省苏州市2022-2023学年高二地理下学期期中考试试题(Word版附解析)
展开地理
说明:本试卷包括选择题、非选择题两部分,满分100分,考试时间为75分钟。考生答题全部答在答题卷上,答在本试卷上无效。
一、单项选择题:共23题,每题2分,共46分。每题只有一个选项最符合题意。
我国是一个海洋大国,开发海洋国土、建设海洋强国已经成为我国的重要发展战略。下图是江苏附近海域领海基线分布图,据此完成下面小题。
1. 按《联合国海洋法公约》规定,③范围海域为我国的( )
A. 领海 B. 毗连区 C. 专属经济区 D. 大陆架
2. 按《联合国海洋法公约》规定,我国对①范围海域行使的权利为( )
A. 可禁止其他国家在该海域飞越 B. 可禁止其他国家铺设海底电缆和管道
C. 可禁止其他国家在该海域航行 D. 可禁止其他国家勘探开发其自然资源
3. 符合盐城沿海滩涂可持续利用方向的是( )
A. 修建港口,发展海洋航运 B. 建海洋牧场,保障粮食安全
C. 建潮汐发电站,开发海洋能 D. 种植红树林,保护海岸生态
【答案】1. B 2. D 3. B
【解析】
【1题详解】
领海是属于沿海国家或岛屿国家行使主权范围内的海域。领海范围还包括海域的上空、海岛、海底的海床及底土。《联合国海洋法公约》规定领海宽度不超过12海里;毗连区是指沿海国领海以外毗邻领海,毗连区从测算领海宽度的基线起不得超过24海里;专属经济区是指领海以外并邻接领海的一个区域,专属经济区从测算领海宽度的基线量起,不应超过200海里;大陆架是大陆向海洋的自然延伸,水深不超过200米。据图可知,③海域为国家的毗连区,B正确,ACD错。故选B。
【2题详解】
据图可知,①海域为领海基线200海里以内,属于我国专属经济区的范围。根据《联合国海洋法公约》,沿海国在其专属经济区有下列权利:勘探和开发、养护和管理海床和底土以及上覆水域的自然资源的主权权利;利用海水、海流和风力生产能源等的主权权利;对建造和使用人工岛屿、进行海洋科学研究和保护海洋环境的管辖权。所以依据《联合国海洋法公约》的相关规定,我国可禁止其他国家勘探和开发其自然资源,D正确;但依据《联合国海洋法公约》,其他国家在专属经济区内享有航行和飞越的自由、铺设海底电缆和管道的自由,以及与这些自由有关的其他符合国际法的用途,ABC错。故选D。
【3题详解】
据图可知,盐城沿海滩涂面积大,说明水浅,不适合建港口,A错误;广阔的滩涂可发展海水养殖,增加渔业资源产量,保障国家粮食安全,B正确;该地海面宽广,水坝修建成本高,海水涨落幅度不大,不适合建潮汐发电站,C错误;红树林不适合在该地生长,D错误。故选B。
【点睛】领海是属于沿海国家或岛屿国家行使主权范围内的海域。领海范围还包括海域的上空、海岛、海底的海床及底土。《联合国海洋法公约》规定领海宽度不超过12海里;毗连区是指沿海国领海以外毗邻领海,毗连区从测算领海宽度的基线起不得超过24海里;专属经济区是指领海以外并邻接领海的一个区域,专属经济区从测算领海宽度的基线量起,不应超过200海里。
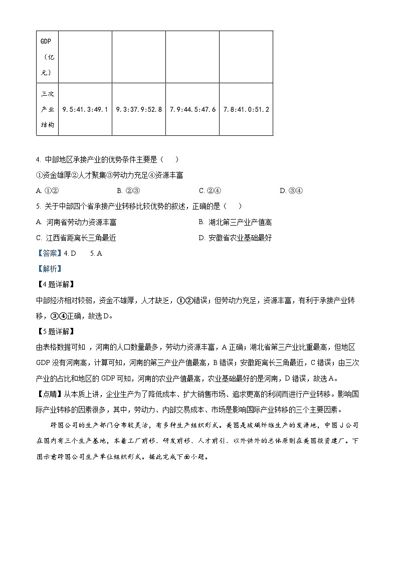
随着“中部崛起”发展战略的实施,中部地区承接东部产业转移的能力不断提高。下表为2021年中部四个省的发展状况部分数据。据此完成下面小题。
指标 地区 | 河南 | 湖北 | 江西 | 安徽 |
人均GDP(万元/人) | 5.94 | 8.64 | 6.56 | 7.03 |
地区GDP(亿元) | 58887 | 50012.94 | 29619.7 | 42959.2 |
三次产业结构 | 9.5:41.3:49.1 | 9.3:37.9:52.8 | 7.9:44.5:47.6 | 7.8:41.0:51.2 |
4. 中部地区承接产业的优势条件主要是( )
①资金雄厚②人才聚集③劳动力充足④资源丰富
A. ①② B. ②③ C. ②④ D. ③④
5. 关于中部四个省承接产业转移比较优势的叙述,正确的是( )
A. 河南省劳动力资源丰富 B. 湖北第三产业产值高
C. 江西省距离长三角最近 D. 安徽省农业基础最好
【答案】4. D 5. A
【解析】
【4题详解】
中部经济相对较弱,资金不雄厚,人才缺乏,①②错误;但劳动力充足,资源丰富,有利于承接产业转移,③④正确,故选D。
【5题详解】
由表格数据可知 ,河南的人口数量最多,劳动力资源丰富,A正确;湖北省第三产业比重最高,但地区GDP没有河南高,计算可知,河南的第三产业产值最高,B错误;安徽距离长三角最近,C错误;由三次产业的占比和地区的GDP可知,河南的农业产值最高,农业基础最好的是河南,D错误,故选A。
【点睛】从本质上讲,企业生产为了降低成本、扩大销售市场、追求更高的利润而进行产业转移。影响国际产业转移的因素很多,其中,劳动力、内部交易成本、市场是影响国际产业转移的三个主要因素。
跨国公司的生产部门分布较灵活,有多种生产组织形式。美国是玻璃纤维生产的发源地,中国J公司在国内有三个生产基地,本着工厂前移、研发前移、人才前引、以外供外的总体原则在美国投资建厂。下图示意跨国公司生产单位组织形式。据此完成下面小题。
6. 图中a、b、c、d组织形式分别对应的是( )
A. 专业化生产型-市场地生产型-跨国一体化生产型-全球集中生产型
B. 专业化生产型-市场地生产型-全球集中生产型-跨国一体化生产型
C. 跨国一体化生产型-市场地生产型-全球集中生产型-专业化生产型
D. 全球集中生产型-市场地生产型-专业化生产型-跨国一体化生产型
7. 中国J公司美国子公司属于( )
A. 专业化生产型 B. 跨国一体化生产型
C. 市场地生产型 D. 全球集中生产型
8. J公司在美国建厂的最终目的是( )
A. 获得美国的技术 B. 拓展国际市场
C. 向产业链上游延伸 D. 获得经济效益
【答案】6. D 7. C 8. D
【解析】
6题详解】
读图可知,图中a是一地建厂生产,产品外销到不同地区,属于全球集中生产型;b是不同地方建厂,产品在本地销售,属于市场地生产型;c生产地和消费地遍布各地,属于专业化生产型;d是在不同地区生产,产品依次流动,属于跨国一体化生产型,故D正确,ABC错误。故选D。
【7题详解】
据材料“本着工厂前移、研发前移、人才前引、以外供外的总体原则在美国投资建厂”可知。中国J公司美国子公司属于市场地生产型,C正确;不属于专业化生产型、跨国一体化生产型、全球集中生产型,ABD错误。故选C。
【8题详解】
J公司在美国建厂的最终目的是“以外供外”,避开贸易壁垒,获得经济效益,D正确;据材料“工厂前移、研发迁移、人才前引、以外供外”可知,不需要获得美国技术;没有拓展国际市场,也没有向产业链上游延伸,ABC错误。故选D。
【点睛】影响产业转移的主要因素有劳动力因素、内部交易成本、市场因素、国家政策的调整、原生产地用地紧张、地价昂贵、环境污染、国际经济形势的变化等。
遵义位于贵州北部,全城山地丘陵占92.6%,下图是该市某年的农田、水体、森林、草地四种生态系统的生态服务价值。据此完成下面小题。
9. 图中甲、乙、丙、丁依次是( )
A. 农田、森林、水体、草地 B. 森林、草地、农田、水体
C. 水体、草地、农田、森林 D. 草地、森林、水体、农田
10. 该市水体生态系统的服务功能地主要体现在( )
A. 支撑服务 B. 供给服务 C. 调节服务 D. 文化服务
11. 下列人类活动中,最可能导致该市生态系统的土壤保育价值下降最明显的是( )
A. 山坡上种植果树 B. 山间盆地扩建城市
C. 河流上修小水库 D. 缓坡修梯田种水稻
【答案】9. B 10. C 11. B
【解析】
【9题详解】
结合图片可知,甲的气候调节作用最强,结合所学可知,应为森林;丙的食物生产能力最强,因此应为农田;丁的水源涵养能力最强,应是水体,因此乙应为草地;因此甲、乙、丙、丁依次是森林、草地、农田、水体,B正确,ACD错误。故选B。
【10题详解】
结合上题分析可知,丁为水体;结合图片可知,该地水体生态服务价值最高的应是废物处理;结合所学可知,废物处理属于自然环境的调节服务,C正确,ABD错误。故选C。
【11题详解】
结合所学可知,山间盆地扩建城市会破坏生态系统的稳定性,破坏该地的土壤结构,最终导致土壤保育价值下降,B正确;山坡上种植果树可以增强植被覆盖率,减弱河流流速,保护土壤肥力,A错误;河流上秀小水库有助于调节径流,减少对于地表的冲刷,C错误;缓坡修梯田种水稻有助于防止水土流失,保持土壤肥力,D错误。故选B。
【点睛】生态系统服务是指人类从生态系统获得的所有惠益,包括供给服务(如提供食物和水)、调节服务(如控制洪水和疾病)、文化服务(如精神、娱乐和文化收益)以及支撑服务(如维持地球生命生存环境的养分循环)。
我国华北某滨海平原地区为解决春季土壤返盐问题,取地下水进行结冰灌溉,即在秋末气温低于0℃时,农田引入咸水结冰,咸淡水分离,春末气温回升时,①②③层依次融化,盐分下渗,达到洗盐灌溉的目的(如图1所示)。图2示意该地区某时段未灌溉土壤和结冰灌溉土壤的表层含盐量和含水量的变化。据此完成下面小题。
12. 图中①~④曲线表示含义判断正确的是( )
A. ①结冰灌溉上壤含盐量变化曲线 B. ②未灌溉土壤含水量变化曲线
C. ③结冰灌溉土壤含水量变化曲线 D. ④未灌溉上壤含盐量变化曲线
13. 该地区实施咸水结冰灌溉技术的有利自然条件是( )
A. 地势较为低平 B. 地下水埋藏深 C. 地下水盐度高 D. 灌溉技术成熟
14. 该灌溉技术对区域环境的影响有( )
A. 减少春季水分蒸发 B. 解决土地盐碱化问题
C. 提高春季土壤水分 D. 增加土壤有机质含量
【答案】12. B 13. C 14. C
【解析】
【12题详解】
据材料“华北某滨海平原地区为解决春季土壤返盐问题,取地下水进行结冰灌溉”可知,结冰灌溉后,土壤表层的含水量逐渐增加,而含盐量在逐渐减少。春季,气温回升,结冰融化,土壤表层水分蒸发加强,含水量快速减少,随着蒸发加强,土壤表层含盐量上升,故结冰灌溉土壤表层含盐量、含水量的变化曲线分别为图示④和①曲线;未灌溉土壤表层随着含水量减少,含盐量不断上升,故未灌溉土壤表层含盐量、含水量的变化曲线分别为图示③和②曲线,故B正确,ACD错误。故选B。
【13题详解】
据材料,该地区位于我国华北某滨海平原地区,地下水盐度高,利于实施咸水结冰灌溉技术,C正确;地势低平、地下水埋藏深与实施咸水结冰灌溉关系不大,AB错误;灌溉技术成熟不属于自然条件,D错误。故选C。
【14题详解】
该灌溉技术降低了表层土壤的盐度,提高了春季土壤水分,C正确;增加春季土壤水分增发,A错误;环境土壤盐碱化问题,不能解决盐碱化问题,B错误;与土壤有机质含量多少关系不大,D错误。故选C。
【点睛】土壤盐渍化是指土壤底层或地下水的盐分随毛管水上升到地表,水分蒸发后,使盐分积累在表层土壤中的过程。是指易溶性盐分在土壤表层积累的现象或过程,也称盐碱化。
引江济汉是南水北调中线引汉调水的补偿工程,从荆江龙洲垸引长江水,绕长湖北侧,至高石碑入汉江下游河段。线路选用全程修渠方案,与长湖支流立交,可通过水闸控制水流方向。下图为汉江流域及引江济汉示意图。据此完成下面小题。
15. 引江济汉工程带来的影响有( )
①改善汉江下游水质②补充丹江口水库水量③抬高兴隆水库水位④减少荆江段灌溉水源
A. ①② B. ①③ C. ②④ D. ③④
16. 与备选方案相比,实施方案( )
A. 全程自流,工程量小 B. 减轻长湖的防汛压力
C. 占用的耕地资源较少 D. 利于长湖旅游业开发
【答案】15. B 16. B
【解析】
【15题详解】
据材料“引江济汉是南水北调中线引汉调水的补偿工程,从荆江龙洲垸引长江水,绕长湖北侧,至高石碑入汉江下游河段”可知,引江济汉工程抬高了兴隆水库的水位,增加了汉江下游的水量,①③正确;引江济汉工程入汉江下游,不能补充丹江口水库水量,①错误;从荆江龙洲垸引长江水,不影响荆江段灌溉水源,④错误,故B正确,ACD错误。故选B。
【16题详解】
由材料可知,“引江济汉”工程实施方案“线路选用全程修渠方案,与长湖支流立交,可通过水闸控制水流方向”,通过水闸控制水流方向,不是全程自流,A错误;绕长湖北缘并与长湖支流立交修建,减轻长湖的防汛压力,不利于长湖旅游业开发,B正确,D错误;全程修渠,占用大量耕地,C错误。故选B。
【点睛】引江济汉工程,是从长江荆江河段引水至汉江高石碑镇兴隆河段的大型输水工程,属于南水北调中线一期汉江中下游治理工程之一。工程的主要任务是向汉江兴隆以下河段补充因南水北调中线一期工程调水而减少的水量,改善该河段的生态灌溉供水、航运条件。
磷矿是我国战略性矿产资源之一,约70%的磷矿石用于生产磷肥。我国44%依靠小矿山获取,品位低,采富弃贫严重。下图为磷矿资源储量和产量数据图。据此完成下面小题。
17. 全球磷矿资源的分布特征是( )
A. 储量集中分布在非洲 B. 各个大洲均有分布
C. 储量与产量分布一致 D. 中国产量分布第一
18. 中国的磷矿石资源( )
A. 开发成本低 B. 利用效率高 C. 南方产量高 D. 可大量出口
19. 寻找磷矿替代品属于保障资源安全的( )
A. 经济措施 B. 政策措施 C. 技术措施 D. 供给措施
【答案】17. A 18. C 19. C
【解析】
【17题详解】
读全球磷矿资源储量、产量分布图可知,全球磷矿资源储量差异大,储量占比最大的地区是摩洛哥和西撒哈拉,集中分布在非洲,A正确;不是各个大洲均有分布,B错误;产量分布最多的地区是中国,储量最大地区不是中国,储量最大地区与产量最大地区不一致,CD错误。故选A。
【18题详解】
据材料“我国44%依靠小矿山获取,品位低,采富弃贫严重”可知,中国的磷矿石资源开发成本较高,利用效率较低,AB错误;读2020年中国磷矿石产量占比图可知,湖北、贵州、云南、四川产量高,集中在南方,C正确;据材料“约70%的磷矿石用于生产磷肥”,出口量小,D错误。故选C。
【19题详解】
磷矿石属于不可再生资源,寻找磷矿替代品属于保障资源安全的技术措施,C正确;经济措施是提高磷矿的经济效益;政策措施是国家出台磷矿资源保护政策;供给措施是如何保障磷矿 的供应,ABD错误。故选C。
【点睛】磷矿是指在经济上能被利用的磷酸盐类矿物的总称,是一种重要的化工矿物原料。用它可以制取磷肥,也可以用来制造黄磷、磷酸、磷化物及其他磷酸盐类,以用于医药、食品、火柴、染料、制糖、陶瓷、国防等工业部门。
中老铁路采用国际标准轨,泰国铁路采用米轨,2022年7月1日,万象南站换装场正式建成投用,标志着中老泰铁路实现互联互通。下图为中老泰铁路示意图。据此完成下面小题。
20. 通过中老泰铁路,我国输出和输入量较多的货物分别是( )
A. 花卉-苹果 B. 电子产品-榴莲 C. 铁矿-钢材 D. 大米-纺织品
21. 万象南站换装场正式建成投用( )
①增强中老铁路辐射带动作用②降低我国跨境物流成本
③缩小沿线国家间的文化差异④能为沿线国家带来商机
A. ①②③ B. ②③④ C. ①②④ D. ①③④
【答案】20. B 21. C
【解析】
【20题详解】
中老泰连接中国、老挝、泰国,其中中国经济较其他两国更为发达,所以中国输出的货物多为电子产品,老挝、泰国处于热带、盛产热带水果-榴莲,而中国榴莲产量较低,故输入货物为榴莲,B正确;老挝、泰国地处热带盛产花卉、大米,故输出货物不是花卉、大米,排除AD;我国经济发展矿产能源需求量大,故出口货物最多的不是铁矿石,且我国工业水平高于两国,钢材不是我国主要输入产品,排除C;故选B。
【21题详解】
依据材料信息“万象南站换装场正式建成投用,标志着中老泰铁路实现互联互通”,结合所学知识可知,万象南站换装场的建成投用,将进一步增强中老铁路辐射带动作用,提升中国与东盟国家间的国际联运效率,降低跨境物流成本,增强沿线国家经济交流、沿线国家带来商机,①②④符合题意,C正确;文化对一个国家的影响深远,故车站的建立对沿线国家间的文化差异缩小作用较小,③错误,排除ABD;故选C。
【点睛】交通运输布局对区域经济发展的影响:1.经济发展水平影响交通线和场站的密度及质量。交通线和场站属于基础设施,投资额大但不能短时间直接收回投资,一般由政府组织建设。因此,区域经济发展水平影响区域交通运输布局。2.资金投入影响技术提升。交通线和站点的建设涉及气象、水文、地质、工程、材料、机械等技术领域以及施工水平;交通运输的电气化、快速化、专业化等对技术的要求更高。因此,足够的资金支持是推动交通运输建设技术提高的支撑。
“冰上丝绸之路”分东北航线和西北航线,近年来,我国与俄罗斯合作打造东北航线。下图为“冰上丝绸之路”示意图。据此完成下面小题。
22. 沿“冰上丝绸之路”东北航线( )
A. ①段比②段冬季多海雾 B. ②段比①段通航时间长
C. 8月份海冰面积达最小 D. 冬季比夏季气象稳定
23. 东北航线的建设对我国最重要意义是( )
A. 提高货物市场竞争力 B. 缩短货物运输的时间
C. 增加资源的进出口量 D. 保障我国的能源安全
【答案】22. A 23. D
【解析】
22题详解】
读图可知,①段受北大西洋暖流的影响,比②段冬季多海雾;水温较高,通航时间比②段长,A正确,B错误;8月份为北半球夏季,海冰面积较小,C错误;①段和②段均位于70°N附近,处于极地东风带,冬季风较大,夏季风较小,夏季气象条件比冬季稳定,D错误。故选A。
【23题详解】
东北航线所经地区与我国经济往来频繁,国际关系相对较好,利于保障能源资源的运输安全,D正确;缩短货物运输的时间,增加资源的进出口量,提高货物市场竞争力都是打造“冰上丝绸之路””的影响,这些影响不仅仅是对中国的,ABC错误。故选D。
【点睛】“冰”,是北冰洋;所谓“冰上”,就是通过北冰洋向欧洲开辟北极航道;而“冰上丝绸之路”,就是穿越北极圈,连接北美、东亚和西欧三大经济中心的海运航道。而俄罗斯与中国合作共建的,是东北航道。这条航道,西起西北欧北部海域,东到符拉迪沃斯托克(海参崴),途经巴伦支海、喀拉海、拉普捷夫海、新西伯利亚海和白令海峡,是连接东北亚与西欧最短的海上航线。
二、非选择题:共3小题,共54分
24. 阅读突突我材料,回答下列问题。
材料一永定河发源于黄土高原北部,注入渤海,是京津冀晋地区重要的水源涵养区、生态屏障和生态走廊。
材料二上世纪80年代开始,永定河上游最大的官厅水库水质水量不断下降,生态环境堪忧,1996年后下游河道出现断流并长达20多年,2016年国家印发《永定河综合治理与生态修复总体方案》,通过京津冀协同治理,推进流域内生态修复。
材料三图1为永定河流域图,图2永定河流域1957-2010年气候要素统计图,图3部分年份北京水资源使用结构图。
(1)简述永定河下游地区出现断流的原因。
(2)分析永定河下游地区断流对当地生态环境带来的影响。
(3)助力修复“流动的河、清洁的河”,为京津和晋冀的协同合作提出其体建议。(制定合作方案和成立相关委员会除外)
【答案】(1)上游段:植被破坏,涵养水源能力下降;修建水库,截流水量多;流域内经济发展,大量引水,导致下游水量减少。下游段:大量使用地下水,河流水下渗量大;下游人口多,经济发展,过度取水。全流域:年降水量减少,气温升高,蒸发增加。
(2)河水枯竭,淡水资源减少,地下水位下降;净化能力消失;河床沙化,风沙灾害增加;生物多样性减少;生态空间减少。
(3)京津:为晋冀提供生态补偿资金;晋冀:优化产业结构,减少高污染产业;发展节水农业,节约用水;退耕还林还草还湿,加强生态建设;合理分配上中下游水资源数量。
【解析】
【分析】本题以永定河为背景,涉及其断流原因分析、断流对下游生态的影响,修复的措施等相关知识,考查对地理问题的阐释与探究能力。
小问1详解】
造成永定河断流的原因包括自然和人为原因两方面,主要的人为原因:上游段:过度樵采,导致植被破坏,涵养水源能力下降;修建水库,截流水量多,导致下游水量大幅减少;流域内农业和工业迅速发展,大量引水,导致下游水量减少。下游段:大量使用地下水,河流水下渗量大;下游人口多,经济发展快,用水量大,过度取水。自然原因:年降水量减少,气温升高,蒸发增加,河水减少。
【小问2详解】
河流的断流对下游生态环境主要影响表现在:下游水资源减少,地下水位下降,生物多样性可能减少;河流的自净能力消失;河流干枯,河床泥沙裸露,风沙危害加重,沙尘天气增多。
【小问3详解】
晋冀:为了减少永定河的断流,作为上游的两省应减少水资源的使用,发展节水农业,节约用水;同时要减少高污染企业的数量,减少对下游水污染;退耕还林还草还湿,加强生态建设;还有要合理分配上中下游水资源数量,增加下游的水量。京津:上游的晋冀为修复永定河生态支出较多,下游的京津应为晋冀提供生态补偿资金,二者互惠互利,协同发展。
25. 阅读图文材料,回答下列问题。
材料一玉门位于祁连山麓,因油而兴,石油工业曾是其长期的支柱产业,历经长期发展,矿竭城衰。为实现转型振兴,五门市追光逐风,着力打造“中国新能源之都”,但遇到风光电不稳定、储存难、运输难问题。
材料二近年来,玉门在新能源制氢、储氢、运输、加注、应用、氢能装备制造等领域延链补链,大力引进下游项目,推动氢能全产业链发展。
材料三图1为甘肃省略图,图2为“氢经济”循环示意图。
(1)简述玉门市长期以石油工业为支柱产业可能产生的问题。
(2)分析玉门应用新能源发电技术制取绿氢的有利条件。
(3)指出绿氢产业体系建设对当地能源安全的积极作用。
【答案】(1)石油资源枯竭;环境污染严重;产业结构单一;传统产业市场萎缩,经济衰退;人口外流。
(2)地形平坦、植被少、靠近冬季风源地,风能丰富,深居内陆,降水少,太阳能丰富;祁连山麓,水源充足;新能源制氢技术成熟;政策支持;氢气利用方式多样,市场广阔。
(3)促进能源结构的优化,提高本地风能、光能资源的利用率(促进风能、光能资源开发利用);解决风电、光电的储存和外送问题(间接储存风电和光电);实现能源间的互补;增加电力储备;保护当地趋于枯竭的化石能源。
【解析】
【分析】本题以玉门为材料,设置3道小题,涉及工业发展、工业区位、能源安全等相关知识点,考查学生获取和解读地理信息、调动和运用地理知识的能力,体现人地协调观、区域认知、综合思维的学科素养。
【小问1详解】
石油属于非可再生资源,长期以石油工业为支柱产业,可能会造成石油资源枯竭;石油工业环境污染严重,会加重城市环境污染;以石油工业为支柱产业,会造成城市产业结构单一;传统产业市场萎缩,城市经济衰退;大量人口外流等。
【小问2详解】
玉门地处西北内陆的河西走廊,地形平坦开阔,土地租金低;属于温带大陆性气候,降水少,植被稀疏;靠近冬季风源地,风能丰富;深居内陆,晴天多,太阳能丰富;祁连山山麓地区,冰川融水较多,水源充足;新能源制氢技术成熟,产业链完整;政策支持;氢气利用方式多样,属于清洁能源,市场广阔。
【小问3详解】
改变传统以石油为主能源消费结构,促进能源结构的优化,提高本地风能、光能资源的利用率,促进风能、光能资源开发利用;解决风电、光电的储存和外送问题,通过氢能间接储存风电和光电,提高能源利用率;实现能源利用多样化和能源间的互补,增加电力储备;保护当地趋于枯竭的化石能源,改善生态环境。
26. 阅读图文材料,回答下列问题。
材料一2022年中央发布文件,明确要保障国家粮食安全,指出饭碗主要装中国粮,在稳定粮食产量的同时,扩大大豆和油料作物生产。
材料二玉米大豆带状复合种植模式是对传统间作套种的改良,可以解决两者天然争地的问题,种植技术已基本成熟。下图是玉米大豆带状复合种植景观图和模式图。
材料三下表是近几年大豆和玉米产业相关数据。
年份 | 大豆生产量(亿斤) | 大豆消费量(亿斤) | 播种面积占全国粮食播种面积的比例(%) | |
大豆 | 玉米 | |||
2018 | 383 | 2094 | 7.18 | 35.40 |
2020 | 392 | 2346 | 8.45 | 35.39 |
2022 | 406 | 2285 | 8.68 | 33.97 |
(1)概括玉米大豆带状复合种植模式中作物的布局特征。
(2)从粮食安全角度,说明我国推广玉米和大豆复合种植的原因。
(3)从“藏粮于地”角度,为东北实现大豆种植安全提出合理建议
【答案】(1)南北向带状分布;玉米和大豆相间分布;严格规定植株间的距离。
(2)国内大豆供不应求(产量远低于消费量);对外依存度过高,进口风险大;耕地面积少,该模式在获得玉米产量的同时增加大豆产量;大豆根系固氮,可以增加土壤肥力;通过间作、套种等方式,保护土壤。
(3)保证大豆种植面积;通过轮作、间作、带状复合种植、秸秆还田等方式提高土壤肥力;保护黑土,减少黑土流失;合理灌溉,防止盐碱化;防止黑土污染;加强农田基础设施建设,提高防洪、抗旱、防风沙等灾害的能力。
【解析】
【分析】本题以东北地区玉米大豆种植为材料,设置3道小题,涉及农业布局、粮食安全的措施、农业发展方向及其措施等知识点,考查学生获取和解读地理信息、调动和运用地理知识的能力,体现人地协调观、区域认知、综合思维的学科素养。
【小问1详解】
读图可知,玉米大豆带状复合种植模式中玉米和大豆呈南北向带状分布;一行玉米、一行大豆,玉米和大豆相间分布;同时玉米和大豆行与行间有严格的植株间距离的规定。
【小问2详解】
读表可知,自2018年以来,我国大豆生产量远低于消费量,大豆供不应求;每年进口大豆数量多,占比高,大豆对外依存度过高,进口风险大;大豆播种面积占比小,玉米播种面积占比较高,玉米和大豆复合种植模式在获得玉米产量的同时增加大豆产量,提高土地利用率;大豆根系固氮,通过复合种植,可以增加土壤肥力;通过间作、套种等方式,可以保护土壤,提高大豆产量。
【小问3详解】
由于大豆播种面积占比低,需保证大豆种植面积;改变传统的种植模式,通过轮作、间作、带状复合种植、秸秆还田等方式提高土壤肥力,扩大大豆种植面积;通过工程措施、农业技术措施等保护黑土,减少黑土流失;发展节水农业,合理灌溉,防止盐碱化;发展绿色、有机农业,保护农业生态环境,防止黑土污染;加强农田基础设施建设和水利工程建设,提高防洪、抗旱、防风沙等灾害的能力。
江苏省苏州市2023-2024学年高二上学期期中考试地理试题(Word版附解析): 这是一份江苏省苏州市2023-2024学年高二上学期期中考试地理试题(Word版附解析),共19页。试卷主要包含了11, K地形成的河流地貌是等内容,欢迎下载使用。
江苏省扬州中学2022-2023学年高二地理下学期期中考试试卷(选修)(Word版附答案): 这是一份江苏省扬州中学2022-2023学年高二地理下学期期中考试试卷(选修)(Word版附答案),共11页。试卷主要包含了二栈、三栈地表形态的形成过程是,平顶山开发煤炭资源的有利条件是,平顶山的转型之路等内容,欢迎下载使用。
江苏省常熟市2022-2023学年高二地理下学期期中考试试题(Word版附答案): 这是一份江苏省常熟市2022-2023学年高二地理下学期期中考试试题(Word版附答案),共14页。试卷主要包含了04, 建设中白工业园的战略意义有, 云贵高原湿地的支撑服务功能是等内容,欢迎下载使用。

