高中物理人教版 (2019)必修 第三册4 电磁波的发现及应用优质课ppt课件
展开高中物理新教材特点分析
(一)趣味性强,激发学生学习兴趣 在新时代教育制度的改革深化下,学生对于物理课程内容的学习兴趣可以带动学生不断地进行探究。物理课程教学引入趣味性较高的新教材内容,充实物理课堂,引入信息技术,利用多媒体等新时代信息化的教学手段,利用更加直观、动态化的、可观察的教学手段,向学生们展示物理教学课程当中那些抽象的知识点,不断地吸引学生们的好奇心与兴趣力,让学生在物理课堂上能够充分感受到物理的魅力所在。(二)实践性高,高效落实理论学习 在现代化教育课程的背景之下,新课程改革理念越来越融入生活与学习的方方面面,新教材逐步的显现出强大影响力。(三)灵活性强,助力课程目标达成 随着教育制度体系的改革,通过新时代新教材内容的融入,教师不断地革新教学手段,整合线上以及线下的教育资源内容,可以为物理课堂增添新的活力与生机。
4 电磁波的发现及应用
第十三章 电磁感应与电磁波初步
1.了解麦克斯韦电磁场理论,知道电磁场的概念.2.知道电磁波的特点,掌握电磁波波长、频率、波速之间的 关系.3.知道电磁波谱中各种电磁波的排列顺序,了解各种电磁波 的应用,了解电磁波的能量.
SHULIJIAOCAI HANGSHIJICHU
一、电磁场1.麦克斯韦电磁场理论(1)变化的磁场产生电场①在变化的磁场中放入一个闭合电路,由于穿过电路的磁通量发生变化,电路中会产生 .这个现象的实质是变化的磁场在空间产生了 .②即使在变化的磁场中没有闭合电路,也同样会在空间产生 .(2)变化的电场产生磁场变化的电场就像导线中的电流一样,会在空间产生 ,即 的电场产生磁场.2.电磁场:变化的 和 互相联系,所形成的不可分割的统一体.
二、电磁波1.产生: 变化的电场和 变化的磁场交替产生,由近及远地向周围传播,形成电磁波.2.特点(1)电磁波 在真空中传播.(2)电磁波的传播速度等于 .(3)光在本质上是一种电磁波.即光是以 形式传播的一种电磁振动.
三、电磁波谱 电磁波的能量 电磁波通信1.电磁波谱(1)概念:按电磁波的 或 大小的顺序把它们排列起来,就是电磁波谱.(2)电磁波的波速c与波长λ、频率f 的关系是c= .(3)电磁波在真空中的速度c= .(4)各种电磁波按波长由大到小排列顺序为: 、红外线、 、 、X射线、γ射线.
(5)各种电磁波的特性①无线电波:用于 、卫星通信、 等的信号传输.②红外线:用来 等.③可见光:照亮自然界,也可用于 .④紫外线:用于 .⑤X射线:用于诊断病情.⑥γ射线:可以摧毁 .
2.电磁波的能量(1)光是一种电磁波,光具有能量.(2)电磁波具有 ,电磁波是一种物质.
判断下列说法的正误.(1)变化的磁场可以产生电场,但变化的电场不能产生磁场.( )(2)电磁波在空气中可以传播,在真空中不能传播.( )(3)光在真空中的速度与电磁波在真空中的速度相同,光是一种电磁波.( )(4)无线电波、红外线、可见光、紫外线都属于电磁波.( )
TANJIUZHONGDIAN TISHENGSUYANG
一、麦克斯韦电磁场理论
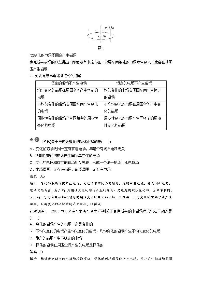
1.麦克斯韦电磁场理论(1)变化的磁场周围会产生电场麦克斯韦提出,在变化的磁场周围会激发出一种电场,不管有无闭合电路,变化的磁场激发的电场总是存在的,如图1所示.
(2)变化的电场周围会产生磁场麦克斯韦从场的观点得出,即使没有电流存在,只要空间某处的电场发生变化,就会在其周围产生磁场.
2.对麦克斯韦电磁场理论的理解
例1 (多选)关于电磁场理论的叙述正确的是A.变化的磁场周围一定存在着电场,与是否有闭合电路无关B.周期性变化的磁场产生同频率变化的电场C.变化的电场和稳定的磁场相互关联,形成一个统一的场,即电磁场D.电场周围一定存在磁场,磁场周围一定存在电场
解析 变化的磁场周围产生电场,当电场中有闭合电路时,电路中有电流,若无闭合电路,电场仍然存在,A正确;周期性变化的磁场产生的电场一定也是周期性变化的,且频率相同,B正确;若形成电磁场必须有周期性变化的电场和磁场,C错误;只有变化的电场才能产生磁场,只有变化的磁场才能产生电场,D错误.
针对训练1 (2020·四川泸县四中高二期中)下列关于麦克斯韦的电磁场理论说法正确的是A.变化的磁场产生的电场一定是变化的B.不均匀变化的电场产生均匀变化的磁场,均匀变化的磁场产生不均匀 变化的电场C.稳定的磁场产生不稳定的电场D.振荡的磁场在周围空间产生的电场是振荡的
解析 根据麦克斯韦的电磁场理论可知,变化的磁场周围能产生电场,均匀变化的磁场周围产生稳定的电场,故A错误;不均匀变化的电场产生变化的磁场,磁场有可能不是均匀变化的;均匀变化的磁场周围产生稳定的电场,故B错误;稳定的磁场其周围不产生电场,故C错误;振荡的磁场在周围空间产生的电场是振荡的,振荡的电场在周围空间产生的磁场也是振荡的,故D正确.
1.电磁波的形成周期性变化的电场和磁场交替产生,形成电磁场,电磁场由近及远传播,形成电磁波.2.电磁波的特点(1)在传播方向上,任意一点的E和B都随时间周期性变化,E和B相互垂直,且与电磁波的传播方向垂直.如图2.
(2)电磁波可以在真空中传播.电磁波在真空中传播速度等于光速c=3×108 m/s.(3)电磁场储存电磁能,电磁波的发射过程就是辐射能量的过程.(4)只有周期性变化的电场和磁场相互激发才能形成电磁波.(5)电磁波是电磁场在空间中的传播,电磁场是一种客观存在的物质——场物质.
3.电磁波的波速对于电磁波,用λ表示电磁波的波长、f表示频率、c表示波速,则有c=λf.
例2 (多选)(2020·山东菏泽一中高二期中)关于电磁波,下列说法中正确的是A.只要电场或磁场发生变化,就能产生电磁波B.麦克斯韦首先预言了电磁波的存在,赫兹最先用实验证实了电磁波的 存在C.电磁波和机械波都依赖于介质才能传播D.电磁波具有能量,电磁波的传播是伴随着能量向外传递的
解析 要想产生电磁波,变化的电场(或磁场)产生的磁场(或电场)必须是周期性变化的,A错误;麦克斯韦首先预言了电磁波的存在,赫兹最先用实验证实了电磁波的存在,选项B正确;电磁波可以在真空中传播,选项C错误;电磁波具有能量,电磁波的传播过程,也就是能量的传播过程,D正确.
例3 电磁波在真空中传播的速度c=3×108 m/s,有一个广播电台的频率f=90.0 MHz,这个电台发射的电磁波的波长λ为 m B.270 m m
1.电磁波谱电磁波按波长由大到小排列顺序为无线电波、红外线、可见光、紫外线、X射线、γ射线.它们共同构成了范围广阔的电磁波谱.
2.不同波长的电磁波的比较
例4 下面列出一些医疗器械的名称和这些器械运用的物理现象.请将相应的字母填写在运用这种现象的医疗器械后面的空格上.(1)X光机, .A.红外线具有显著的热效应B.紫外线具有很强的荧光作用C.紫外线具有杀菌消毒作用D.X射线具有很强的穿透力
解析 X光机是用来透视人体内的器官的,因此需要具有较强穿透力的电磁波,但又不能对人体造成太大的伤害,因此采用了X射线,因此选D.
(2)紫外线灯, .A.红外线具有显著的热效应B.紫外线具有很强的荧光作用C.紫外线具有杀菌消毒作用D.X射线具有很强的穿透力
解析 紫外线灯主要是用来杀菌的,因此它应用的是紫外线的杀菌作用而非荧光作用,因此选C.
(3)理疗医用“神灯”照射伤口,可使伤口愈合得较好.这里的“神灯”是利用 .A.红外线具有显著的热效应B.紫外线具有很强的荧光作用C.紫外线具有杀菌消毒作用D.X射线具有很强的穿透力
解析 “神灯”又称红外线灯,主要是用于促进局部血液循环,它利用的是红外线的热效应,使人体局部受热,血液循环加快,因此选A.
针对训练2 (多选)关于电磁波谱,下列说法中正确的是A.X射线对生命物质有较强的作用,过量的X射线辐射会引起生物体的 病变B.γ射线是波长最短的电磁波C.紫外线的频率比紫光低D.在电磁波谱中,穿透能力最强的是X射线
解析 X射线对生命物质有较强的作用,过量的X射线辐射会引起生物体的病变,选项A正确;γ射线是波长最短的电磁波,选项B正确;在电磁波谱中从无线电波到γ射线,波长逐渐减小,频率逐渐增大,紫外线的频率比紫光高,在电磁波谱中γ射线的穿透能力最强,选项C、D错误.
KE SHI DUI DIAN LIAN
考点一 麦克斯韦电磁场理论1.(多选)在电磁学发展的过程中,许多科学家做出了贡献.下列说法正确的是A.奥斯特发现了电流的磁效应B.法拉第发现了电磁感应现象C.麦克斯韦预言了电磁波的存在,楞次用实验证实了电磁波的存在D.库仑发现了点电荷间的相互作用规律,密立根通过油滴实验测定了元 电荷的数值
解析 奥斯特发现了电流的磁效应,法拉第发现了电磁感应现象,A、B正确;麦克斯韦预言了电磁波的存在,赫兹用实验证实了电磁波的存在,C错误;库仑发现了点电荷间的相互作用规律,密立根通过油滴实验测定了元电荷的数值,D正确.
2.(多选)根据麦克斯韦电磁场理论,下列说法正确的是A.电场周围一定产生磁场,磁场周围一定产生电场B.变化的电场周围一定产生磁场,变化的磁场周围一定产生电场C.变化的电场周围一定产生变化的磁场D.电磁波在真空中的传播速度为3×108 m/s
解析 根据麦克斯韦的电磁场理论,只有变化电场周围产生磁场,变化的磁场周围产生电场,但变化的电场周围不一定产生变化的磁场,如均匀变化的电场产生的是稳定的磁场,电磁波在真空中的传播速度为3×108 m/s.根据以上分析可知,选项B、D正确.
3.(多选)某电场中电场强度随时间变化的图像如选项图所示,能产生磁场的电场是
解析 根据麦克斯韦电磁场理论可知变化的电场产生磁场,选项A、B、C正确.
考点二 电磁波谱及电磁波的应用4.根据电磁波谱,从下列选项中选出电磁波的频率顺序由高到低排列且中间没有间断的是A.X射线、紫外线、可见光B.X射线、紫外线、红外线C.紫外线、红外线、可见光D.无线电波、红外线、紫外线
5.(多选)关于光波和无线电波,下列说法正确的是A.都是电磁波B.都可以在真空中传播C.在真空中的传播速度都是3×108 m/sD.二者的波长、频率均相同
解析 光波和无线电波本质上都是电磁波,都可以在真空中传播,在真空中传播的速度都是3×108 m/s,A、B、C对;光波和无线电波波长、频率不同,D错.
6.(多选)在电磁波谱中,下列说法正确的是A.各种电磁波有明显的频率和波长区域界限B.γ射线的频率一定大于X射线的频率C.X射线的波长有可能等于紫外线波长D.可见光波长一定比无线电波的短
解析 X射线和γ射线、X射线和紫外线有一部分频率重叠,界限不明显,故A、B错误,C正确;可见光波长一定比无线电波波长短,故D正确.
7.(2020·河南内黄一中高二期中)下列说法中正确的是A.变化的电场一定产生变化的磁场B.电磁波按波长从长到短顺序排列依次是:γ射线、X射线、紫外线、可 见光、红外线、无线电波C.X射线的穿透本领比γ射线更强D.电磁波在真空中的传播速度等于光速
解析 根据麦克斯韦电磁场理论可知,均匀变化的电场产生稳定的磁场,选项A错误;电磁波按波长从短到长顺序排列依次是:γ射线、X射线、紫外线、可见光、红外线、无线电波,选项B错误;γ射线的穿透本领比X射线更强,选项C错误;电磁波在真空中的传播速度等于光速,选项D正确.
8.(2020·宜宾市叙州区一中高二月考)下列说法正确的是A.根据麦克斯韦电磁场理论可知变化的电场周围存在变化的磁场B.红外线遥感技术是利用红外线的化学作用C.在医院里常用紫外线对病房和手术室消毒,是因为紫外线比红外线 的热效应显著D.工业上的金属探伤是利用γ射线具有较强的穿透能力
解析 根据麦克斯韦电磁场理论可知变化的电场周围存在磁场,不一定是变化的磁场,选项A错误;红外线遥感技术是利用红外线的衍射作用和热效应,选项B错误;在医院里常用紫外线对病房和手术室消毒,是因为紫外线具有杀菌消毒的化学作用,选项C错误;工业上的金属探伤是利用γ射线具有较强的穿透能力,选项D正确.
9.关于电磁波的特性和应用,下列说法正确的是A.红外线和X射线都有很强的穿透本领,常用于医学上透视人体B.过强的紫外线照射有利于人的皮肤健康C.电磁波中频率最大的是X射线D.紫外线和X射线都可以使感光底片感光
解析 X射线有很强的穿透本领,常用于医学透视人体,红外线没有穿透本领,A错误;过强的紫外线照射对人的皮肤有害,B错误;电磁波中频率最大的是γ射线,C错误;紫外线和X射线都具有明显的化学效应,可以使感光底片感光,故D正确.
10.以下关于电磁波的说法不正确的是A.无线电通信利用的是电磁波B.医院B超发出的超声波是电磁波C.遥控器发出的红外线是电磁波D.透视使用的X射线是电磁波
解析 无线电通信用的是无线电波,它是电磁波;超声波是声波,不是电磁波;遥控器发出的红外线是电磁波;X射线也是电磁波.所以A、C、D正确,B错误.
11.关于生活中遇到的各种波,下列说法正确的是A.电磁波可以传递信息,声波不能传递信息B.手机在通话时涉及的波既有电磁波又有声波C.太阳光中的可见光和医院“B超”中的超声波传播速度相同D.遥控器发出的红外线波长和医院“CT”中的X射线波长相同
解析 无论是电磁波还是声波,都可以传递能量和信息,A项错误;手机通话时,打电话人的手机将声波转化成电磁波,接收者的手机再将电磁波转换成声波,B项正确;太阳光中的可见光和医院“B超”中的超声波的传播速度不相同,C项错误;遥控器发出的红外线频率和医院“CT”中的X射线频率不同,它们的波长也不相同,D项错误.
12.(多选)目前雷达发射的电磁波频率多在200 MHz至1 000 MHz的范围内.下列关于雷达和电磁波的说法正确的是A.真空中上述雷达发射的电磁波的传播速度为3×108 m/sB.电磁波是由恒定不变的电场或磁场产生的C.测出从发射电磁波到接收到反射波的时间间隔可以确定雷达和目标的 距离D.雷达使用的是无线电波的微波波段
解析 真空中电磁波的传播速度为3×108 m/s,A正确;电磁波是由周期性变化的电场和磁场产生的,B错误;由雷达的工作原理可知,C正确;雷达使用的是无线电波的微波波段,D正确.
13.频率为5×1014 Hz的红光,从10 m外的交通信号灯直接传到你的眼睛,大约需要多长时间?在这个距离中有多少个波长?
答案 3.3×10-8 s 1.7×107个
物理必修 第三册4 电磁波的发现及应用优秀ppt课件: 这是一份物理必修 第三册4 电磁波的发现及应用优秀ppt课件,文件包含第十三章电磁感应与电磁波初步第4节电磁波的发现及应用课件PPTpptx、第十三章第4节电磁波的发现及应用同步练习含答案docx等2份课件配套教学资源,其中PPT共21页, 欢迎下载使用。
高中物理人教版 (2019)必修 第三册第十三章 电磁感应与电磁波初步4 电磁波的发现及应用优秀课件ppt: 这是一份高中物理人教版 (2019)必修 第三册第十三章 电磁感应与电磁波初步4 电磁波的发现及应用优秀课件ppt,文件包含134电磁波的发现及应用pptx、把手机放入真空室中还有信号吗mp4、无线电波中的电磁波谱mp4、赫兹与电磁波mp4等4份课件配套教学资源,其中PPT共0页, 欢迎下载使用。
高中物理人教版 (2019)必修 第三册4 电磁波的发现及应用图片课件ppt: 这是一份高中物理人教版 (2019)必修 第三册4 电磁波的发现及应用图片课件ppt,文件包含134电磁波的发现及应用pptx、把手机放入真空室中还有信号吗mp4、无线电波中的电磁波谱mp4、赫兹与电磁波mp4等4份课件配套教学资源,其中PPT共33页, 欢迎下载使用。

