所属成套资源:2022-2023学年人教版数学六年级下册小升初一轮复习学案(知识点清单+过关检测)(教师版+学生版)
- 2022-2023学年人教版数学六年级下册小升初一轮复习(知识点清单+过关检测):专题18 浓度问题(教师版·学生版) 试卷 0 次下载
- 2022-2023学年人教版数学六年级下册小升初一轮复习(知识点清单+过关检测):专题19 比、比例、比例尺(教师版·学生版) 试卷 0 次下载
- 2022-2023学年人教版数学六年级下册小升初一轮复习(知识点清单+过关检测):专题20 正比例和反比例(教师版·学生版) 试卷 0 次下载
- 2022-2023学年人教版数学六年级下册小升初一轮复习(知识点清单+过关检测):专题21 比和比例应用题(教师版·学生版) 试卷 0 次下载
- 2022-2023学年人教版数学六年级下册小升初一轮复习(知识点清单+过关检测):专题22 常见的量(教师版·学生版) 试卷 1 次下载
2022-2023学年人教版数学六年级下册小升初一轮复习(知识点清单+过关检测):专题2 分数和百分数(教师版+学生版)
展开
这是一份2022-2023学年人教版数学六年级下册小升初一轮复习(知识点清单+过关检测):专题2 分数和百分数(教师版+学生版),文件包含2022-2023学年人教版数学六年级下册小升初一轮复习知识点清单+过关检测专题20正比例和反比例教师版docx、2022-2023学年人教版数学六年级下册小升初一轮复习知识点清单+过关检测专题20正比例和反比例学生版docx等2份试卷配套教学资源,其中试卷共17页, 欢迎下载使用。
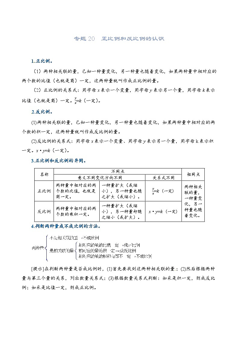
专题20 正比例和反比例的认识 1.正比例。(1)两种相关联的量,已知一种量变化,另一种量也随着变化,如果两种量中相对应的两个数的比值(也就是商)一定,这两种量就叫作成正比例的量。(2)正比例的关系式:用字母x表示一个变量,用字母y表示另一个量,用字母k表示比值(也就是商)一定。=k(一定)。2.反比例。(1)两种相关联的量,已知一种量变化,另一种量也随着变化,如果两种量中相对应的两个数的积一定,这两种量就叫作成反比例的量。(2)反比例的关系式:用字母x表示一个变量、用字母y表示另一个量,用字母k表示积一定。x·y=k(一定)。3.正比例和反比例的异同。名称不同点相同点意义不同变化方向不同关系式不同正比例两种量中相对应的两个数的比值,也就是商一定。一种量扩大(或缩小),另一种量也随之扩大(或缩小)。=k (一定)两种相关联的量,一种量变化,另一种量也随着变化。反比例两种量中相对应的两个数的乘积一定。一种量扩大(或缩小),另一种量却随之缩小(或扩大)。x·y=k (一定)4.判断两种量成不成比例的方法。[提示]在判断两种量是否成比例时,(1)首先要找到这两种相关联的量;(2)然后根据两种量与第三个量的关系,列出数量关系式;(3)根据数量关系式判断:如采是积一定,则成反比例;如采是比值一定,则成正比例。 【例1】判断:下面各题中的两种量是否成比例?成什么比例?(1)小红从家去学校,她行走的时间和速度。(2)车轮的直径一定,它所行驶的路程和车轮转数。(3),x和y。(4)正方形的面积和边长。(5)三角形的面积一定,底和这条底上的高。 【点拨分析】判断两种量是否成比例,首先要确定这两种量之间的关系式,然后判断这两种量的比值(或积)是否一定,当比值(或积)一定时成正(或反)比例。[来源:学&科&网]【答 案】(1)小红家到学校的路程一定,路程=速度×时间,所以速度与时间成比例,成反比例。(2)路程=周长×转数=m×转数,d一定,π一定,则πd一定,所以路程同转数成比例,成正比例。(3)→x::3,:3的比值是定值,所以x,y成比例,成正比例。(4)正方形的面积=边长×边长,边长、面积在同时变化,积不一定,商也不一定,故正方形的边长与面积不成比例。(5)三角形的面积=底×高,思略多余定量,则积一定,所以底和高成比例,成反比例。[温馨提示]在一个关系式中存在多个定量时,定量和定量的运算结果仍是定量,所以当几个定量在一起运算时可思略多余的定量。 1.填空。(1)加工一批服装的时间一定,加工每套服装用的时间和加工的套数成( )比例。(2)妈妈买一定质量的同一种苹果,用的总钱数和苹果的单价成( )比例。(3)如果:x=3y:,则x和y成( )比例。(4)A·B=C中,( )一定,( )和( )成正比例;( )一定,( )和( )成反比例。2.选择。(1)如果,那么x与y( )。A.成正比例 B.成反比例 C.不成比例(2)当a一定时,表示y和x成反比例关系的式子是( )。A.y=ax C.y+x=a 3.判断。(1)梯形的面积一定,上、下底的和与高成反比例。(2)长方形的周长一定,它的长和宽不成比例。(3)因为圆周长C=πd,所以π与d成反比例。 【例2】某人走12千米路程,他行走的速度与所用时间的关系如下表:速度(千米/时)123456时间(时)126432.42(1)根据上表数据,在右图中找出各点,并顺次联结。(2)如果以1.5千米/时的速度行进,大约需用( )小时才能走完。(3)如果想用3小时走完,速度应达到( )千米/时。(4)从图中,你发现了什么? 【点拨分析】此题主要涉及正、反比例方面的知识,也渗透了一定的函数、数形结合的思想。对学生的作图能力、分析判断能力、归纳总结能力也进行了比较全面的考查。(1)注意在画图时,要明确横轴、纵轴表示的意义及单位长度所表示的量。(2)路程不变,这度是1.5千米/时,则走完这条路需要12÷1.5=8(时)。(3)路程不变,时间是3小时,则速度为12+3=4(十米/时)。(4)结合图、表的信息,总结规律、只要表述合理即可。【答 案】(1)如右图。(2)8(3)4(4)由图上我们可以发现:路程一定时,速度越大,所需时间越少;速度越小,所需时间越多;对应的速度和时间的积相等;速度和时间是成反比例的量。 1.见右表,如果x和y成正比例,则“?”处填( );如果x与y成反比例,则“?”处填( )。x2?y601202.x,y是成比例的量,试填下表。x1.20.3 [来源:学科网]0.6 y 2.41.441.2 3.下面是小丽用弹簧秤称东西时,弹簧的长度与砝码质量的记录。所挂砝码的质量05g10g15g20g 弹簧的长度10cm11cm12cm13cm 16cm(1)所挂砝码的质量与弹簧的长度成不成比例? (2)所挂砝码的质量和什么成比例?成什么比例?并将表填完整。 满分:100分,时间:60分钟基础达标(60分)一、填空。(28分)1.下面各题中两种相关联的量成正比例、反比例,还是不成比例?填一填。(1)一列火车从甲城开往乙城,这列火车行驶的速度与所需的时间( )比例。(2)长方形的周长一定,长和宽( )比例。(3)在同一时间、同一地点的树高和影长( )比例。(4)某种报纸的单价一定,订阅这种报纸的份数和总钱数( )比例。(5)圆柱的体积一定,底面积与高( )比例。(6)李师傅每小时做的零件的个数一定,做零件的总个数和需要的时间( )比例。(7)称某种型号的铁钉,铁钉的数量和质量( )比例。(8)某市出租车的起步价是6元(3千米以内),超过3千米的,每千米1.5元,出租车费与行驶路程( )比例。(9)圆的面积和半径( )比例。(10)小丽拿10元钱去买铅笔,每元钱买的铅笔支数和能买的铅笔总支数( )比例。,当A一定时,B和C成( )比例;当C一定时,A和B成( )比例。3.生产同一种零件,甲3分钟生产一个,乙5分钟生产一个。现在生产同样多的零件,甲和乙所用的时间的比是( ),工作效率的比是( )。4.如果::7,则x和y成( )比例。5.用一笔钱买书,每本书的单价和买书本数如下表:单价(元)468152030…数量(本)906045241812…(1)表中( )和( )是相关联的量,( )随( )的变化而变化。(2)从表中分别找出三组相对应的数,它们的积分别是( ),( ),( ),这些积的大小( )。(3)上面求出的积表示的意义是( )。因为每本书的单价和所买本数的积是( ),所以( )和( )成( )比例。二、选择。(把正确答案的序号填在括号里)(20分)1.比例尺一定,图上距离与实际距离( )。A.成正比例 B.成反比例 C.不成比例2.考试人数、及格人数、及格率三个量中,当( )一定时,其他两种量成反比例。A.考试人数 B.及格人数 C.及格率3.如果,那么x和y( )。A.成正比例 B.成反比例 C.不成比例4.下列各项中,两种量成反比例关系的是( )。A.买同一种杯子,买的个数与花的总钱数B.工作时间一定,生产每个零件用的时间和生产的零件个数C.圆锥的体积一定,圆锥的高和底面半径5.一个圆锥和一个圆柱的底面半径之比是1:2,高之比是2:3,那么它们的体积比是( )。A.1:18 B.1:9 C.1:2 D.1:36.下面各项中,两种量成正比例关系的是( )。A.小新跳的高度和他的身高 B.长方形的宽一定,它的周长和长C.浓度一定,溶质质量和溶液质量[来源:Z.xx.k.Com]7.粮食总量一定,吃去的和剩下的( )。A.成正比例 B.成反比例 C.不成比例8.xy=k(一定),则x和y( )。A.成正比例 B.成反比例 C.不成比例9.全班人数一定,出勤人数和未出勤人数( )。A.成正比例 B.成反比例 C.不成比例10.下列关于正比例、反比例的说法中:① 一棵高60cm的小树苗,种下后每年长高20厘米,则树高与生长的年份成正比例;② 正方形的周长与边长成正比例;③ 正方体的体积与棱长成正比例;④ 周长一定的长方形,其长和宽成反比例;⑤ 匀速运动的汽车行驶的路程一定时,速度与时间成反比例。其中不正确的个数为( )。A.2 B.3 C.4 D.5三、判断。(对的打“√”,错的打“×”)(12分)1.两种相关联的量不成正比例关系就成反比例关系。2.甲、乙两人打印同一篇文章,所用的时间比是4:5,那么甲与乙的工效比是5:4。( )3.参加世界杯足球赛,一支球队踢球的场数与进球的个数成正比例。4.x和v表示两种相关联的量,如果(k是定值),那么x和y成正比例。(5.一本书,已看的页数和未看的页数成反比例。6.一个自然数(0除外)和它的倒数成反比例。 能力创新(40分)四、观察下面两个表,完成问题。(40分)1.(25分)路程(千米)306090120150180时间(时)123456 速度(千米/时)1206040302420时间(时)[来源:学科网ZXXK]123456(1)根据上表中的数据,分别在下面图1和图2中找出各点,并顺次联结各点。 (2)在图1中,行驶100千米需要( )小时。(3)在图2中,如果想要2.5小时行完,每小时需行( )千米。(4)图1中两种量成什么比例?图2中呢?(5)从上面两个图中,你发现了什么?2.甲、乙两车行驶的路程与时间的关系如图:(15分)(1)从图中可以看出,甲车行驶的路程与时间成( )比例关系,甲车与乙车的速度比是( )。(2)如果甲、乙两车分别从A,B两地同时出发,相向而行。相遇后,乙车的速度提高了20%。这样,当甲车到达B地时,乙车离A地还有3.9千米,那么A,B两地的距离是多少千米? 【附加题】[来源:学科网]观察下面各图,探索填空并解题。1. 左图中,长方形甲与乙的( )相等,甲、乙的长的比是( ),面积的比是( )。2. 左图中,长方形甲与丙的( )相等,甲与丙的宽的比是( ),甲与丙的面积比是( )。 3. 用S表示长方形的面积,S甲:S乙=( ),S丙:S丁=( ),S甲:S丙=( ),S乙:S丁=( )。4. 若S甲=18,S乙=8,S丙=12,求S丁。 【答案解析】[举一反三训练1]1.(1)反(2)正(3)反(4)A B C或(BAC)C A B2.(1)A(2)D3.(1)√ (2) √(3)×[举一反三训练2]1. 4 12. 0.6 0.5 0.73.(1)不成比例(2)和弹簧伸长的长度成正比例。14cm,30g[自我检测]一、1.(1)成反(2)不成(3)成正(4)成正(5)成反(6)成正(7)成正(8)不成(9)不成(10)成正2.反正3. 3:5,5:34.反5.(略)6. C7. C8. B9. C10 .B三、1. × 2.√ 3.× 4.√ 5. × 6. √四、1.(1)(略)(2)(3)48(4)图1:正比例图2:反比例(5)从图1可看出,依据正比例关系式画出的是一条直线,路程随着时间的增加而增加,路程越长需要的时间越长;从图2可看出,依据反比例关系式画出的是一条曲线,时间随着速度的减小而增加。2.(1)正,4:3(2)设甲车速度为4,乙车原为3,提速后为3×(1+20%)=3.6,那么A.B两地的距离为3.9÷ ()×(4+3)=21(千米)。 【附加题】1.宽,a:b,a:b2.长,c:d,c:d3.a:b,a:b4.S甲:S乙=18:8=9:4S丙:S丁=12: S丁=9:4S丁
相关试卷
这是一份2022-2023学年人教版数学六年级下册小升初一轮复习(知识点清单+过关检测):专题8 稍复杂的分数和百分数(教师版+学生版),文件包含2022-2023学年人教版数学六年级下册小升初一轮复习知识点清单+过关检测专题8稍复杂的分数和百分数教师版docx、2022-2023学年人教版数学六年级下册小升初一轮复习知识点清单+过关检测专题8稍复杂的分数和百分数学生版docx等2份试卷配套教学资源,其中试卷共18页, 欢迎下载使用。
这是一份2022-2023学年人教版数学六年级下册小升初一轮复习(知识点清单+过关检测):专题7 分数和百分数应用题(教师版+学生版),文件包含2022-2023学年人教版数学六年级下册小升初一轮复习知识点清单+过关检测专题7分数和百分数应用题教师版docx、2022-2023学年人教版数学六年级下册小升初一轮复习知识点清单+过关检测专题7分数和百分数应用题学生版docx等2份试卷配套教学资源,其中试卷共23页, 欢迎下载使用。
这是一份2022-2023学年人教版数学六年级下册小升初一轮复习(知识点清单+过关检测):专题33 统计(教师版·学生版),文件包含2022-2023学年人教版数学六年级下册小升初一轮复习知识点清单+过关检测专题33统计教师版docx、2022-2023学年人教版数学六年级下册小升初一轮复习知识点清单+过关检测专题33统计学生版docx等2份试卷配套教学资源,其中试卷共33页, 欢迎下载使用。

