所属成套资源:2022-2023学年人教版数学六年级下册小升初一轮复习学案(知识点清单+过关检测)(教师版+学生版)
- 2022-2023学年人教版数学六年级下册小升初一轮复习(知识点清单+过关检测):专题10 列方程解应用题(教师版+学生版) 试卷 0 次下载
- 2022-2023学年人教版数学六年级下册小升初一轮复习(知识点清单+过关检测):专题11 归一、归总(教师版·学生版) 试卷 0 次下载
- 2022-2023学年人教版数学六年级下册小升初一轮复习(知识点清单+过关检测):专题12 平均数(教师版·学生版) 试卷 0 次下载
- 2022-2023学年人教版数学六年级下册小升初一轮复习(知识点清单+过关检测):专题13 行程问题(教师版·学生版) 试卷 0 次下载
- 2022-2023学年人教版数学六年级下册小升初一轮复习(知识点清单+过关检测):专题14 列车过桥与流水行船(教师版·学生版) 试卷 0 次下载
2022-2023学年人教版数学六年级下册小升初一轮复习(知识点清单+过关检测):专题1 整数和小数(教师版+学生版)
展开
这是一份2022-2023学年人教版数学六年级下册小升初一轮复习(知识点清单+过关检测):专题1 整数和小数(教师版+学生版),文件包含2022-2023学年人教版数学六年级下册小升初一轮复习知识点清单+过关检测专题1整数和小数教师版docx、2022-2023学年人教版数学六年级下册小升初一轮复习知识点清单+过关检测专题1整数和小数学生版docx等2份试卷配套教学资源,其中试卷共18页, 欢迎下载使用。
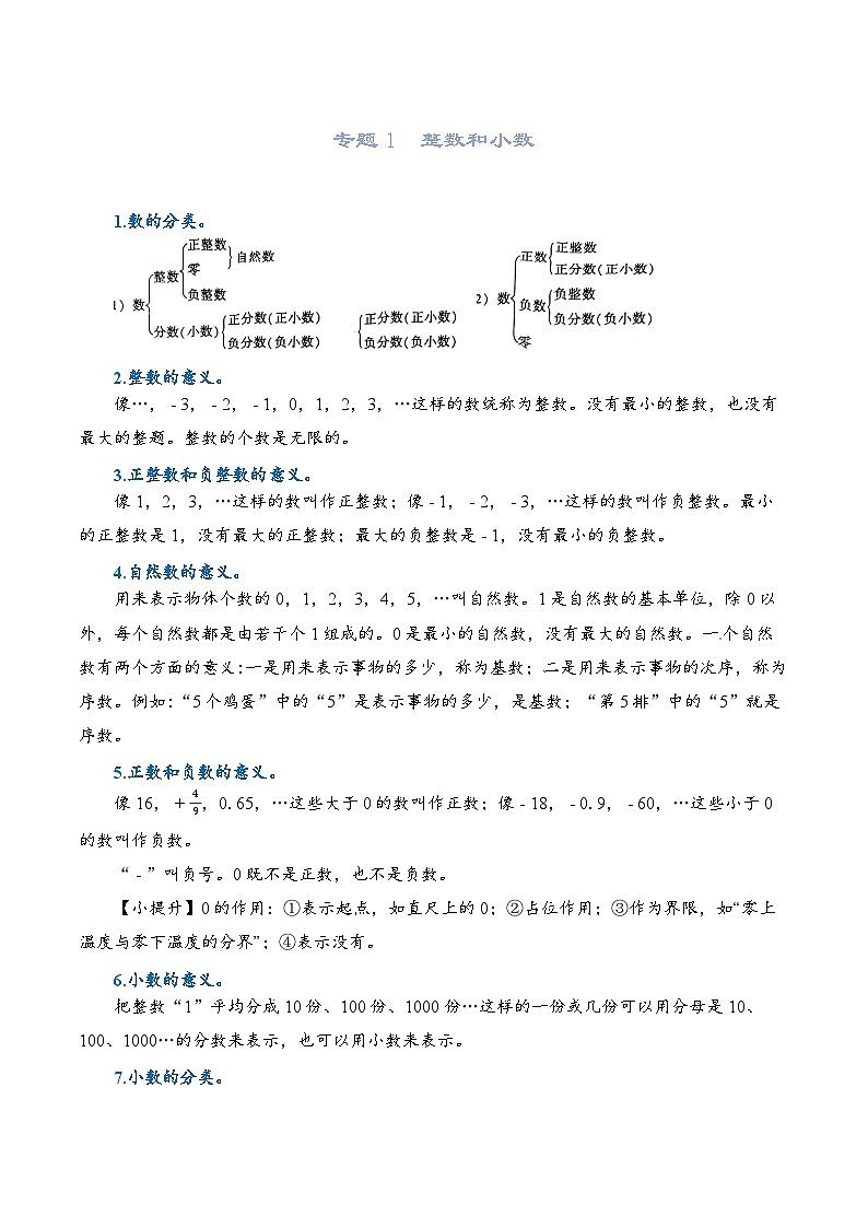
专题1 整数和小数 1.数的分类。 2.整数的意义。像…, - 3, - 2, - 1,0,1,2,3,…这样的数统称为整数。没有最小的整数,也没有最大的整题。整数的个数是无限的。3.正整数和负整数的意义。像1,2,3,…这样的数叫作正整数;像 - 1, - 2, - 3,…这样的数叫作负整数。最小的正整数是1,没有最大的正整数;最大的负整数是 - 1,没有最小的负整数。4.自然数的意义。用来表示物体个数的0,1,2,3,4,5,…叫自然数。1是自然数的基本单位,除0以外,每个自然数都是由若干个1组成的。0是最小的自然数,没有最大的自然数。一个自然数有两个方面的意义:一是用来表示事物的多少,称为基数;二是用来表示事物的次序,称为序数。例如:“5个鸡蛋”中的“5”是表示事物的多少,是基数;“第5排”中的“5”就是序数。5.正数和负数的意义。像16, + ,0.65,…这些大于0的数叫作正数;像 - 18, - 0.9, - 60,…这些小于0的数叫作负数。“ - ”叫负号。0既不是正数,也不是负数。【小提升】0的作用:①表示起点,如直尺上的0;②占位作用;③作为界限,如“零上温度与零下温度的分界”;④表示没有。6.小数的意义。把整数“1”平均分成10份、100份、1000份…这样的一份或几份可以用分母是10、100、1000…的分数来表示,也可以用小数来表示。7.小数的分类。(1)纯小数和带小数:整数部分是0的小数叫作纯小数,纯小数小于1;整数部分不是0的小数叫作带小数,带小数大于1。(2)有限小数和无限小数:小数部分的位数是有限的小数,叫作有限小数;小数部分的位数是无限的小数,叫作无限小数。如4.28是有限小数,π是无限小数。(3)循环小数:一个小数,从小数部分的某一位起,一个数字或者几个数字依次不断地重复出现,这样的小数叫作循环小数。循环小数都是无限小数。(4)循环节:在一个循环小数的小数部分中,依次不断重复出现的数字,叫作这个循环小数的循环节。(5)纯循环小数和混循环小数:循环节是从小数部分第一位开始的,叫作纯循环小数;循环节不是从小数部分第一位开始的,叫作混循环小数。如1.555…是纯循环小数,8.0464646…是混循环小数。【小提升】纯小数小于带小数。有限小数可能比无限小数大。 【例1】有一个九位数,最高位上是最小的合数,千万位上是最小的质数,百位上是最小的奇数,其他各位上都是最小的自然数,这个数写作( ),读作( ),把这个数改写成以“万”作单位的数是( ),省略亿位后面的尾数约是( )。【点拨分析】此题考查对质数、合数、偶数、奇数、自然数的掌握情况。首先要求写数、读数,然后根据写出的数进行改写,求近似值。我们知道最小的合数是4,最小的质数是2,在自然数范围内量小的奇数是1,最小的自然数是0,而且这个数的最高位是亿位,所以它的亿位上是4,十万位上是2,百位上是1,其他各位上都是0。【答案】420000100,四亿二千万零一百,42000.01万,4亿 1.据统计2020年,端午假期共有四千八百八十万九千三百人出游。横线上的数写作( )改写成以“万”为单位的数是( )。2.一个数是由8个1,6个0.1和7个0.01组成的,这个数是( ),读作( ),把它四舍五入到十分位是( )。3.一个九位数,最高位上的数字是2,千万位和万位上的数字都是最小的合数,百位上的数字是最大的一位数,其余各位上的数字均为0,这个数是( ),改写成以“万”为单位的数是( )万,省略亿位后面的尾数约是( )亿。 例2一个三位小数保留一位小数后是3.8,这个三位小数最大是( ),最小是( )。【点拨分析】此题是有关保留小数位数的一道题目。根据四舍五入法,当这个三位小数最大时、它的十分位上还是8、百分位上是4,十分位上是9,即这个三位小数最大是3.849;当这个三位小数景小时、它的十分位上是7、百分位上是5、十分位上是0,即这个三位小数最小是3.750。【答案】3.849, 3.750 1.判断。(1)大于0.3而小于0.5的小数只有0.4一个。(2)去掉小数40.50末尾的0后,小数的大小不变,计数单位也不变。(3)把9.895用“四舍五入”法保留两位小数是9.9。2.选择。(1)59.9954精确到百分位是( )。A.59.995 B.50 C.60.0 D.60.00(2)一个两位小数精确到十分位后是10.0,这个小数一定在( )之间。A.9.99到10.01 B.9.65到10.04 C.9.95到10.04 D.9.01到10.003.填空。(1)一个四位小数,保留两位小数后是6.28,这个四位小数最大是( ),最小是( )。(2)王凯在读一个小数时,把小数点丢了,结果读成二万零四百零八,原来的小数只读一个0,这个数是( )。 例3在下列各小数的小数部分的数字上面直接加上循环点,使排列顺序符合要求。3.1415 > 3.1415 > 3.1415 > 3.1415【点拨分析】此题以循环小数及数的大小比较为考查点,要求同学们能以此知识为基础,设计出符合要求的循环小数。由于都是四位小数,故循环节有四种情况,“5”“15”“415”“1415”。小部分前四个数字都相同,则第五位上是“5”时最大,“4”时次之,两个“1”相同,就要比较第六位上的数字。【答案】3.141dot5>3.dot41dot5>3.14dot1dot5>3.dot141dot5 1.把6.854,6.855,6.8dot5,6.85dot4,6.8dot5dot4按从小到大的顺序排列是:( )<( )< ( )<( )<( )。2.给下面各小数补上表示循环节的小圆点,使不等式成立。0.1998>0.1998>0.1998>0.19983.在混循环小数0.412125dot2dot1中,移动循环节的第一个圆点,使产生的循环小数尽可能小,循环小数应改为( )。 例4填空。(1)-13读作( ),+8读作( )。[来源:学科网](2)新疆乌鲁木齐市某天的最高气温是零上9℃,记作( );最低气温是零下6℃,记作( )。(3)小明向东走20米记作+20米,那么他向西走50米应记作( )。【点拨分析】此题主要考查网学们对正负数的掌握情况。读负数时,先读“-”,再读它后面的数、即-13读作负十三;读正数时,有“+”的先读“+”,再读出它后面的数,无“+”的直接读出来、即+8读作正八。因为正数和负数是一对具有相反意义的量,这样我们就可以用它们来表示来上和来下、东和西等具有相反意义的量。一般将零上记作“+”,零下记作“-”。【答案】(1)负十三正八 (2)+9℃或9℃-6℃(3)-50米 1.判断。(1)负数就是小于1的数。(2)正数都大于0,负数都小于0。(3)贝贝向东走了3米记作+3米,则她向西走了6米记作-6米。2.填空。(1)水在标准大气压下,沸腾的温度是零上100摄氏度,记作( )℃;地球表面的最低气温是零下88.3摄氏度,记作( )℃。(2)小明家这个月的收入是4200元,记作( )元;支出是1800元,记作( )元。[来源:学。科。网](3)阳光大厦地下共3层,地上共27层。李先生乘电梯从地上12层到地下3层,则电梯一共下降了( )层。3.有10袋食盐,如果以500克为标准,超过的克数记作正数,不足的克数记作负数,称重的记录如下:+5,+1,-3,-1,-2,+3,-0.5,-1,-1,0,则这十袋食盐的总质量是( )千克。 满分:100分,时间:60分钟基础达标(60分)一、填空。(38分)1.截至北京时间2020年5月4日某时,全球新冠肺炎累计确诊人数3480404人,横线上的数读作( ),从左往右3个4分别表示( )、( )和( )。2.在新冠肺炎疫情中,武汉人民付出了巨大的牺牲,经过全国人民的共同努力,疫情防控取得重大战略成果。为了切实保障人民群众身体健康和生命安全,为了给全市复工复产、复学复市错一个安全健康的环境,武汉市从5月14日0时至6月1日24时,集中进行核酸检测。本次共检测9899828人,没有发现确诊病例。横线上的数读作( ),用四舍五人法省略万位后面的尾数约是( )万。3.在下面〇里填上“>”“<”或“=”。0〇-8 -8.9〇6.9 -5〇-2 0.dot7〇0.777983200〇890000 10万〇100000 1.95〇1.94994.0.36里合有( )个千分之一,把它的小数点先向右移动三位,再缩小到它的( )后是0.036。5.在-5,+8,0,-1.7,49,+139,-4.5中,正数有( ),负数有( ),( )既不是正数也不是负数,( )是整数。6. 保留两位小数约是( ),保留三位小数约是( )。7.在0.56,0.5,0. ,0.06666…中,( )是有限小数,( )是无限小数。8.在下面方框里填上适当的数字,使第一个数最接近9亿,第二个数最接近10亿。9□7865600 9□98656009.(1)在小学生跳远比赛中,历史最高纪录是3.00米,王红跳出了3.12米记作+0.12米,何菲跳出了2.98米,记作( )米。(2)如果在银行存款345元,记作+345元,那么取出500元,应该记作( )元。(3)在电梯里,用负数表示地下,地下第一层用( )表示,地下第二层用( )表示。小明家在第八层,用( )表示。小明从地下第一层车库到家,电梯上升( )层。10.一个小数的计数单位是0.01,它含有991个这样的单位,这个小数是( ),再加上( )个这样的单位就等于最小的两位数。11.用0,1,7,9四张卡片一共可以组成( )个四位数,其中最大的是( ),最小的是( ),这两个数的差是( )。12.用数字0~9组成一个十位数(每个数字都不重复),如果千万位和万位上的数字分别是9和5,那么最大的是( ),最小的是( )。二、判断。(对的打“√”,错的打“×”)(10分)1.一个九位数,最高位上的计数单位是亿位。2.小数就是比1小的数。3.0℃表示没有温度。4.0.7和0.70的大小相等,计数单位不相同。5.去掉小数点后面的“0”,小数的大小不变。三、选择。(把正确答案的序号填在括号里)(12分)1.下面3个数中,最接近10亿的数是( )。A.10.1亿 B.9.99亿 C.99999万2.不改变0.7的大小,把它改写成以“千分之一”为单位的数是( )。A.0.007 B.0.70 C.7.00 D.0.7003.一个数由3个6和3个0组成,如果这个数只读出2个“零,那么这个数是( )。A.606060 B.660006 C.600606 D.6606004.大于0.56而小于0.66的小数有( )个。A.9 B.10 C.无数5.下表记录了某日我国几个城市的平均气温,其中气温最低的是( )。北京哈尔滨上海广州-7.6℃-20.8℃0.5℃12.7℃A.北京 B.哈尔滨 C.上海 D.广州6.若把一个数的小数点向右移动两位,所得的数比原数大78.21,那么原数是( )。A.7.9 B.0.79 C.0.079 能力创新(40分)四、解决问题。(40分)1.某人只记得友人的电话号码是76045□□,还记得最大数字是7,各个数字又不重复。要想拨通友人电话,此人最多需试打多少次? 2.用3个数字(0除外)能组成6个不同的三位数,这6个三位数的和是2886,则这6个三位数中最大的一个是多少? 3.循环小数0.37dot75dot8从小数点后面第1位到第2021位上的所有数字之和是多少? 4.数学竞赛成绩公布了,80分以上(含80分)是优秀。以80分为标准,记为0分,高于80分的记为正。王老师随机抽取了6名同学的成绩,分别记作-2,+5,+10,0,-7,-11,这6名同学实际分别考了多少分? 【附加题】1.若一个两位数恰好等于它的各位数字之和的4倍,则这个两位数称为“巧数”。不是“巧数“的两位数有多少个?2.会计记账时,由于粗心,把收入的一笔钱的小数点点错了一位,结果账面比现金多出了32.13元钱,原来这笔钱有多少元?
【答案解析】[举一反三训练1]1.48809300,4880.93万2.8.67,八点六七,8.7 3.240040900,24004.09,2[举一反三训练2]1.(1)×(2)×(3)×2.(1)D(2)C3.(1)6.28496.2750(2)2040.8 [举一反三训练3]1.6.854,6.85dot4,6.8dot5dot4,6.855,6.8dot52.0.dot99dot8>0.dot9dot8>0.199dot8>0.dot199dot8[来源:学|科|网Z|X|X|K]3.0.dot121252dot1 [举一反三训练4]1.(1)×(2)√(3)2.(1)+100或100,-88.3(2)+4200,-1800(3)143. 5000.5【自我检测】一、1.三百四十八万零四百零四,4个十万,4个百,4个一2.九百八十九万九千八百二十八,9903. ><<>>=>4. 360,5.+8,49,+139;-5,-1.7,-4.5;0;-5,+8, 0,49,+1396.1.29,1.2917.0.56,0.5dot6,0.dot5dot6,0.0666…8. 0,99.(1)-0.02;(2)-500;(3)-1,-2,+8,810. 9.91,911. 18,9710,1079,863112. 8796453210,1092354678[来源:学.科.网Z.X.X.K]二、1.×2.×3.×4.√5.×三、1.C 2. D 3. C 4. C 5.B 6.B四、1.将3,2,1排在两个数位上,共有6种排法,最多需试6次。 2.93!2. 933.13470[提示:2021=2+2019=2+671×3,前两位上的数字之和是3+7=10,接着的673×3位上的数字之和是673× (7+5+8)=13460,最后结果为:10+13460=13470][来源:学科网ZXXK]4.78分、85分、90分、80分、73分、69分 【附加题】1.设原来的两位数为ab,则10a+b=(a+b)×4,即2a=b。当a=1时,b=2;当a=2时,b=4;当a=3时, b=6;当a=4时,b=8.所以“巧数”有12,24,36,48共4个.则不是“巧数”的两位数有:99-9-4=86(个)。2. 32.13÷(10-1)=3.57(元)
相关试卷
这是一份2022-2023学年人教版数学六年级下册小升初一轮复习(知识点清单+过关检测):专题33 统计(教师版·学生版),文件包含2022-2023学年人教版数学六年级下册小升初一轮复习知识点清单+过关检测专题33统计教师版docx、2022-2023学年人教版数学六年级下册小升初一轮复习知识点清单+过关检测专题33统计学生版docx等2份试卷配套教学资源,其中试卷共33页, 欢迎下载使用。
这是一份2022-2023学年人教版数学六年级下册小升初一轮复习(知识点清单+过关检测):专题3 因数和倍数(教师版+学生版),文件包含2022-2023学年人教版数学六年级下册小升初一轮复习知识点清单+过关检测专题3因数和倍数教师版docx、2022-2023学年人教版数学六年级下册小升初一轮复习知识点清单+过关检测专题3因数和倍数学生版docx等2份试卷配套教学资源,其中试卷共25页, 欢迎下载使用。
这是一份2022-2023学年人教版数学六年级下册小升初一轮复习(知识点清单+过关检测):专题26 圆(教师版·学生版),文件包含2022-2023学年人教版数学六年级下册小升初一轮复习知识点清单+过关检测专题26圆教师版docx、2022-2023学年人教版数学六年级下册小升初一轮复习知识点清单+过关检测专题26圆学生版docx等2份试卷配套教学资源,其中试卷共21页, 欢迎下载使用。

