第3章 本章知识体系构建与核心素养提升 学案2022-2023学年高一化学人教版(2019)必修第一册
展开
这是一份第3章 本章知识体系构建与核心素养提升 学案2022-2023学年高一化学人教版(2019)必修第一册,文件包含第3章本章知识体系构建与核心素养提升学案教师版2022-2023学年高一化学人教版2019必修第一册docx、第3章本章知识体系构建与核心素养提升学案学生版2022-2023学年高一化学人教版2019必修第一册docx等2份学案配套教学资源,其中学案共8页, 欢迎下载使用。
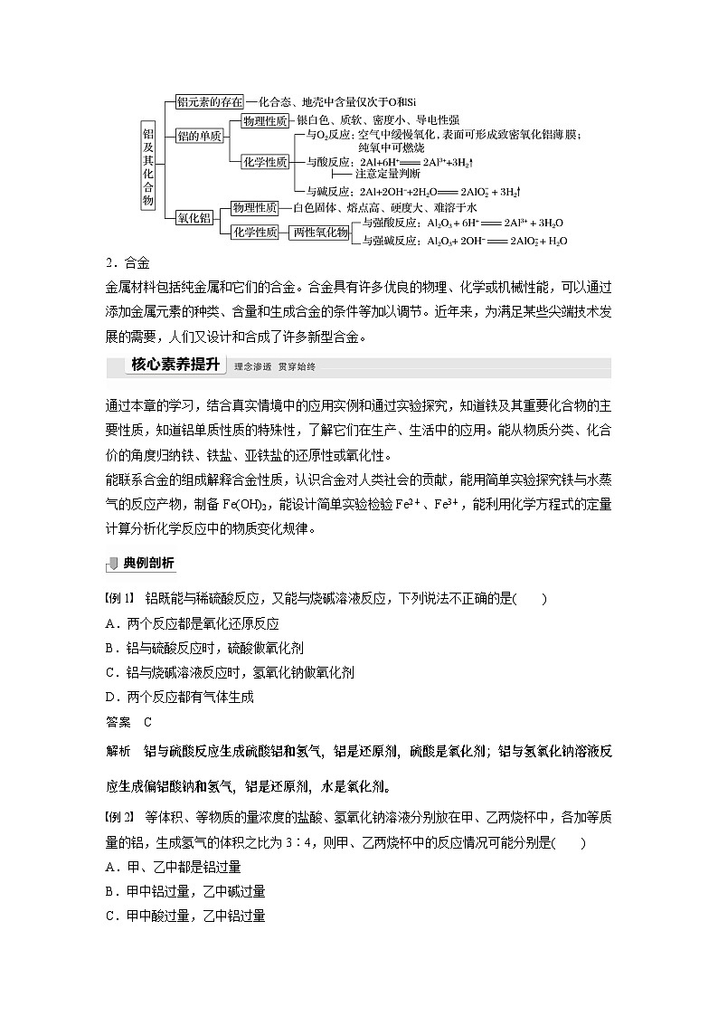
本章知识体系构建与核心素养提升一、铁及其化合物1.2.铁离子、亚铁离子的鉴别、转化和除杂 Fe3+Fe2+鉴别①棕黄色②加NaOH,生成红褐色沉淀③加KSCN,变为红色溶液①浅绿色②加NaOH,沉淀颜色变化:白色→灰绿色→红褐色③加KSCN无明显变化,加H2O2(或Cl2等)后变红转化Fe3+Fe2+除杂(括号内为杂质)Fe3+(Fe2+):加H2O2等Fe2+(Fe3+):加入Fe粉 二、金属材料1.铝及其化合物2.合金金属材料包括纯金属和它们的合金。合金具有许多优良的物理、化学或机械性能,可以通过添加金属元素的种类、含量和生成合金的条件等加以调节。近年来,为满足某些尖端技术发展的需要,人们又设计和合成了许多新型合金。通过本章的学习,结合真实情境中的应用实例和通过实验探究,知道铁及其重要化合物的主要性质,知道铝单质性质的特殊性,了解它们在生产、生活中的应用。能从物质分类、化合价的角度归纳铁、铁盐、亚铁盐的还原性或氧化性。能联系合金的组成解释合金性质,认识合金对人类社会的贡献,能用简单实验探究铁与水蒸气的反应产物,制备Fe(OH)2,能设计简单实验检验Fe2+、Fe3+,能利用化学方程式的定量计算分析化学反应中的物质变化规律。例1 铝既能与稀硫酸反应,又能与烧碱溶液反应,下列说法不正确的是( )A.两个反应都是氧化还原反应B.铝与硫酸反应时,硫酸做氧化剂C.铝与烧碱溶液反应时,氢氧化钠做氧化剂D.两个反应都有气体生成答案 C解析 铝与硫酸反应生成硫酸铝和氢气,铝是还原剂,硫酸是氧化剂;铝与氢氧化钠溶液反应生成偏铝酸钠和氢气,铝是还原剂,水是氧化剂。例2 等体积、等物质的量浓度的盐酸、氢氧化钠溶液分别放在甲、乙两烧杯中,各加等质量的铝,生成氢气的体积之比为3∶4,则甲、乙两烧杯中的反应情况可能分别是( )A.甲、乙中都是铝过量B.甲中铝过量,乙中碱过量C.甲中酸过量,乙中铝过量D.甲中酸过量,乙中碱过量答案 B解析 因为等量的铝分别与足量的盐酸和氢氧化钠溶液反应时,产生H2的体积之比为1∶1,足量的铝分别与等物质的量浓度、等体积的盐酸和氢氧化钠溶液反应,产生H2的体积之比为1∶3,而题中产生H2的体积之比:<<1,所以反应的情况为甲中盐酸不足,乙中氢氧化钠过量。例3 A、B、C、D都是中学化学中的常见物质,其中A、B、C均含有同一种元素,在一定条件下相互转化关系如下(部分反应中的水已略去)。根据题意回答下列问题:(1)若A、B、C的焰色试验均为黄色,C为厨房中的用品,D的过度排放会造成温室效应。①A的化学式为________,B的俗名为___________________________________。②反应Ⅱ的离子方程式是__________________________________________。(2)若A、D均为单质,且A为气体,D元素的一种红棕色氧化物常用作颜料。①反应Ⅱ的离子方程式是___________________________________________。②反应Ⅲ的离子方程式是___________________________________________。③检验B中阳离子最好的方法是_____________________________________。答案 (1)①NaOH 纯碱(或苏打) ②CO+CO2+H2O===2HCO(2)①Fe+2Fe3+===3Fe2+②Cl2+2Fe2+===2Cl-+2Fe3+③取少量B的溶液于试管中,向其中滴加KSCN溶液,若出现红色,说明B中的阳离子是Fe3+解析 (1)若A、B、C的焰色试验均为黄色,则说明均含有Na元素,C为厨房中的用品,则C为NaHCO3,D的过度排放会造成温室效应,D为CO2,据此解答。(2)若A、D均为单质,D元素的一种红棕色氧化物常用作颜料,则D为Fe,且A为气体,由转化关系可知,A具有强氧化性,将Fe氧化为高价态,可推知A为Cl2、B为FeCl3、C为FeCl2,据此解答。例4 实验小组研究二价铁离子的氧化反应,设计如下实验。实验序号试剂及操作现象Ⅰ现象a:生成白色沉淀,最终转变为红褐色现象b:……Ⅱ现象c:溶液略呈黄色现象d:溶液呈红色 (1)实验所用的Fe(NO3)2溶液由Fe(NO3)3溶液和足量铁粉反应制得,离子方程式是________________________________________________________________________。(2)实验Ⅰ中白色沉淀转变为红褐色的化学方程式是__________________________。(3)现象b是______________________________________________________________。(4)实验小组对实验Ⅱ中何种物质氧化Fe2+进行研究,提出两种假设:ⅰ.酸性条件下,O2氧化了Fe2+;ⅱ.酸性条件下,NO氧化了Fe2+。①设计实验,证实了假设ⅰ不是实验Ⅱ中氧化Fe2+的主要原因。将实验方案和现象补充完整。步骤1:向1.0 mL________________溶液中滴加1.5 mL 1.0 mol·L-1 H2SO4溶液;步骤2:向上述所得溶液中滴加2滴KSCN溶液,观察到________________。②向步骤2所得溶液中滴加NaOH溶液至pH约为5,检测到有Fe3+产生。(5)综合上述实验,说明二价铁离子的氧化反应与________________因素有关。答案 (1)2Fe3++Fe===3Fe2+ (2)4Fe(OH)2+O2+2H2O===4Fe(OH)3 (3)红褐色沉淀溶解,溶液呈棕黄色 (4)①0.1 mol·L-1 FeSO4 溶液无明显变化 (5)溶液酸碱性强弱、氧化剂种类及二价铁离子的存在形式(其他合理答案给分)解析 (1)Fe3+与Fe发生氧化还原反应生成Fe2+,离子方程式为2Fe3++Fe===3Fe2+。(2)实验Ⅰ中Fe(NO3)2与氢氧化钠反应生成白色Fe(OH)2沉淀,被空气中的氧气氧化后迅速由白色变为灰绿色,最终变为红褐色,化学方程式为4Fe(OH)2+O2+2H2O===4Fe(OH)3。(3)Fe(NO3)2与氢氧化钠反应生成白色Fe(OH)2沉淀,被氧化变为红褐色Fe(OH)3沉淀,加入硫酸溶液后发生酸碱中和反应,红褐色沉淀溶解,溶液变为棕黄色。(4)①根据控制变量法可知,要证明氧化剂为氧气,需要排除硝酸根离子的干扰,因此,可以改为向1.0 mL 0.1 mol·L-1 FeSO4溶液中滴加1.5 mL 1.0 mol·L-1 H2SO4溶液。(5)根据实验的过程和实验现象可知,二价铁离子的氧化反应与溶液的酸碱性、氧化剂种类及二价铁离子的存在形式等因素有关。

