


还剩10页未读,
继续阅读
所属成套资源:全套2023届岳麓版高考历史一轮复习单元测试含答案
成套系列资料,整套一键下载
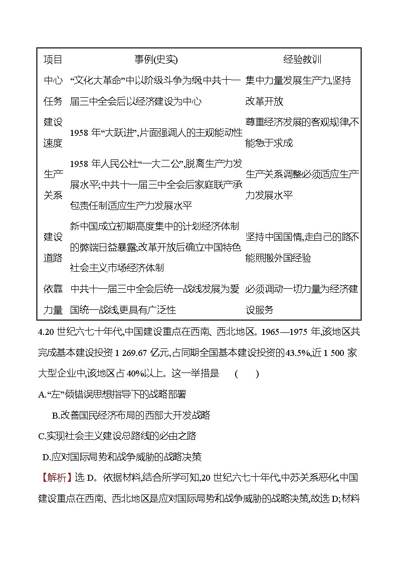
2023届岳麓版高考历史一轮复习第九单元中国社会主义建设发展道路的探索及近现代社会生活的变迁单元测试含答案
展开相关试卷
高考历史一轮复习24中国近现代社会生活的变迁 突破 含解析:
这是一份高考历史一轮复习24中国近现代社会生活的变迁 突破 含解析,共19页。试卷主要包含了猜谜语是民众喜闻乐见的娱乐形式等内容,欢迎下载使用。
高考历史一轮复习单元检测:08近代中国经济与近现代社会生活的变迁 含解析:
这是一份高考历史一轮复习单元检测:08近代中国经济与近现代社会生活的变迁 含解析,共6页。试卷主要包含了选择题,非选择题等内容,欢迎下载使用。
高考历史一轮复习讲练第18讲 中国近现代社会生活的变迁(含解析):
这是一份高考历史一轮复习讲练第18讲 中国近现代社会生活的变迁(含解析),共33页。试卷主要包含了物质生活和社会习俗的变化,交通、通讯工具的进步,大众传媒的发展等内容,欢迎下载使用。