第五章 统计与概率(A卷·基础通关练)-【单元测试】2022-2023学年高一数学分层训练AB卷(人教B版2019必修第二册)
展开班级 姓名 学号 分数
第五章 统计与概率(A卷·基础通关练)
一、选择题:本题共8小题,每小题5分,共40分。在每小题给出的四个选项中,只有一项是符合题目要求的。
1.某人将一枚硬币连抛20次,正面朝上的情况出现了12次.若用A表示事件“正面向上”,则A的( )
A.频率为 B.概率为 C.频率为 D.概率接近
2.从装有3个红球和2个黑球的口袋内任取3个球,那么“至少有2个黑球”的对立事件是( )
A.至少有1个红球 B.至少有1个黑球
C.至多有1个黑球 D.至多2个红球
3.气象台预报“本市未来三天降雨的概率都为30%”,现采用随机模拟的方法估计未来三天降雨的情况:先由计算器产生0到9之间取整数值的随机数,指定1,2,3表示降雨,4,5,6,7,8,9,0表示不降雨;再以每三个随机数为一组,代表三天降雨的结果.经随机模拟产生了20组随机数:
907 966 191 925 271 932 815 458 569 683
431 257 393 027 556 481 730 113 537 989
据此估计,未来三天恰有一天降雨的概率为( )
A.0.2 B.0.3 C.0.4 D.0.5
4.北京冬奥会已于2022年2月4日至2月20日顺利举行,这是中国继北京奥运会,南京青奥会后,第三次举办的奥运赛事.之前,为助力冬奥,提高群众奥运法律知识水平和文明素质,某市有关部门开展冬奥法律知识普及类线上答题,共计30个题目,每个题目2分满分60分,现从参与线上答题的市民中随机抽取1000名,将他们的作答成绩分成6组,并绘制了如图所示的频率分布直方图.若同一组中的数据用该组区间中点值为代表,可估计这次线上答题成绩的平均数为( )
A.33 B.34 C.35 D.36
5.社会实践课上,老师让甲、乙两同学独立地完成某项任务,已知两人能完成该项任务的概率分别为,,则此项任务被甲、乙两人完成的概率为( )
A. B. C. D.
6.若,,,则下列关于事件与关系的判断,正确的是( )
A.事件与互斥 B.事件与相互对立
C.事件与相互独立 D.事件与互斥且相互独立
7.若随机事件A,B互斥,且,,则实数a的取值范围为( )
A. B. C. D.
8.高一年级某同学参加了学校“数学社”“物理社”“话剧社”三个社团的选拔,该同学能否成功进入这三个社团是相互独立的.假设该同学能够进入“数学社”“物理社”“话剧社”三个社团的概率分别为,,,该同学进入两个社团的概率为,且三个社团都进不了的概率为,则( )
A. B. C. D.
二、选择题:本题共4小题,每小题5分,共20分。在每小题给出的选项中,有多项符合题目要求。全部选对的得5分,部分选对的得2分,有选错的得0分。
9.甲、乙两人进行飞镖游戏,甲的10次成绩分别为8,6,7,7,8,10,10,9,7,8,乙的10次成绩的平均数为8,方差为0.4,则( )
A.甲的10次成绩的极差为4 B.甲的10次成绩的75%分位数为8
C.甲和乙的20次成绩的平均数为8 D.乙比甲的成绩更稳定
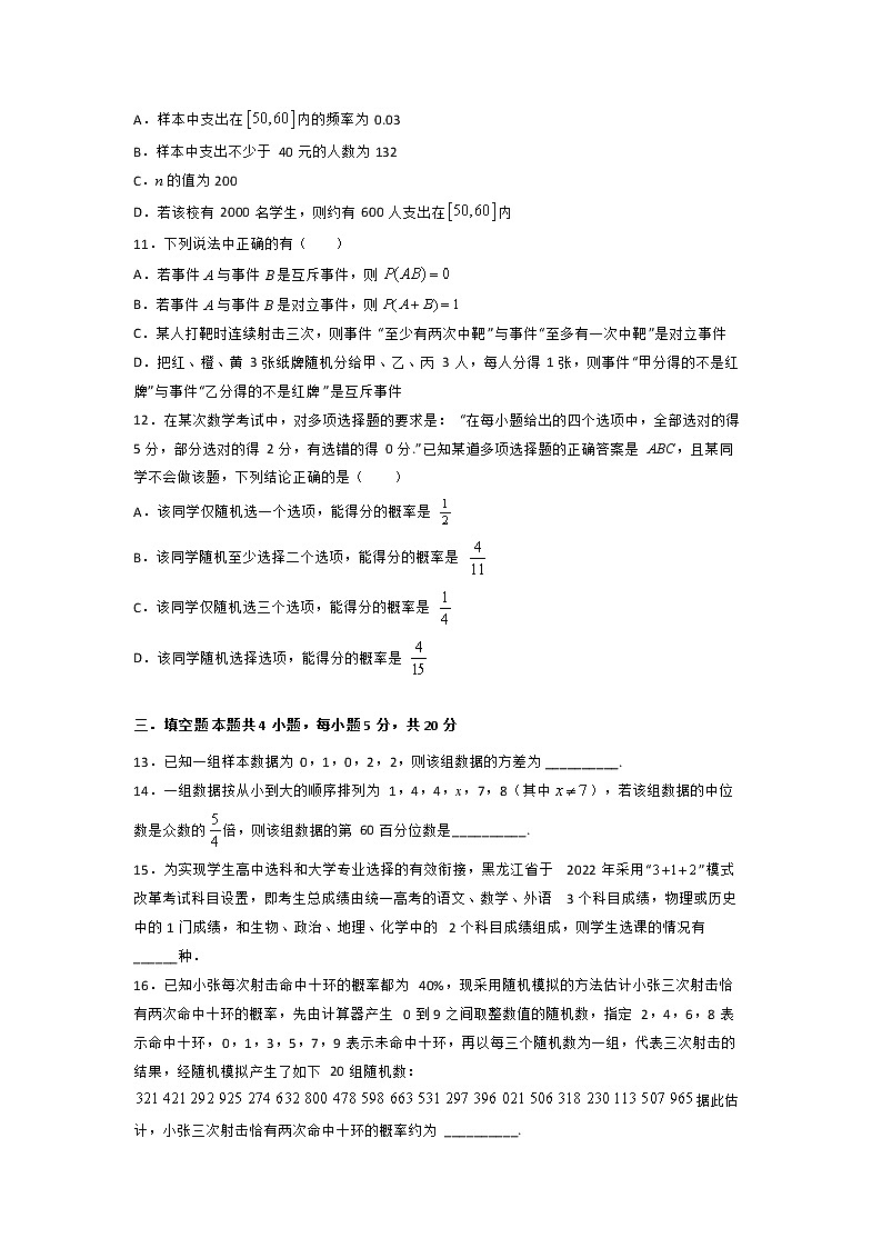
10.某学校为了调查学生一周在生活方面的支出情况,抽出了一个容量为的样本,其频率分布直方图如图所示,其中支出在内的学生有60人,则下列说法正确的是( )
A.样本中支出在内的频率为0.03
B.样本中支出不少于40元的人数为132
C.n的值为200
D.若该校有2000名学生,则约有600人支出在内
11.下列说法中正确的有( )
A.若事件A与事件B是互斥事件,则
B.若事件A与事件B是对立事件,则
C.某人打靶时连续射击三次,则事件“至少有两次中靶”与事件“至多有一次中靶”是对立事件
D.把红、橙、黄3张纸牌随机分给甲、乙、丙3人,每人分得1张,则事件“甲分得的不是红牌”与事件“乙分得的不是红牌”是互斥事件
12.在某次数学考试中,对多项选择题的要求是:“在每小题给出的四个选项中,全部选对的得5分,部分选对的得2分,有选错的得0分.”已知某道多项选择题的正确答案是ABC,且某同学不会做该题,下列结论正确的是( )
A.该同学仅随机选一个选项,能得分的概率是
B.该同学随机至少选择二个选项,能得分的概率是
C.该同学仅随机选三个选项,能得分的概率是
D.该同学随机选择选项,能得分的概率是
三.填空题 本题共4小题,每小题5分,共20分
13.已知一组样本数据为0,1,0,2,2,则该组数据的方差为__________.
14.一组数据按从小到大的顺序排列为1,4,4,x,7,8(其中),若该组数据的中位数是众数的倍,则该组数据的第60百分位数是__________.
15.为实现学生高中选科和大学专业选择的有效衔接,黑龙江省于2022年采用“”模式改革考试科目设置,即考生总成绩由统一高考的语文、数学、外语3个科目成绩,物理或历史中的1门成绩,和生物、政治、地理、化学中的2个科目成绩组成,则学生选课的情况有______种.
16.已知小张每次射击命中十环的概率都为40%,现采用随机模拟的方法估计小张三次射击恰有两次命中十环的概率,先由计算器产生0到9之间取整数值的随机数,指定2,4,6,8表示命中十环,0,1,3,5,7,9表示未命中十环,再以每三个随机数为一组,代表三次射击的结果,经随机模拟产生了如下20组随机数:据此估计,小张三次射击恰有两次命中十环的概率约为__________.
四、解答题:本题共6小题,17题10分,剩下每题12分。共70分,解答应写出文字说明、证明过程或演算步骤。
17.(本小题10分)
已知不透明的袋中装有大小和质地相同的5个球,其中有3个黑球(记为,和),2个红球(记为和).
(1)求随机抽取一个球是红球的概率;
(2)如果不放回地依次抽取两个球,求两个球都是黑球的概率.
18.(本小题12分)
某人参加一项抽奖游戏,盒中放有红、蓝、绿、黄四色小球各1个,参加游戏的人需有放回地从盒中连续摸两次,每次摸出1个小球,并记录小球的颜色(其中红色、黄色为暖色;蓝色、绿色为冷色).设两次记录的颜色分别为α,b.奖励规则如下:①若两次记录的颜色中有红色,获得一等奖;②若两次记录的颜色中没有红色,但不全是冷色,获得二等奖;③其余情形获得鼓励奖.假设小球除颜色外其他都相同.
(1)求此人获得一等奖的概率;
(2)比较此人获得二等奖与获得鼓励奖的概率的大小,并说明理由.
19.(本小题12分)
某报社发起“建党100周年”主题征文比赛,活动中收到了来自社会各界的大量文章,报社从中选取了60篇文章,打算以专栏形式在报纸上发表,已知这些文章的作者各不相同,且年龄都集中在内,根据统计结果,作出频率分布直方图如图所示.
(1)估计这60名作者年龄的平均数;(同一组数据用该组所在区间的中点值作代表)
(2)估计这60名作者年龄的中位数;(结果保留整数)
(3)为了展示不同年龄作者心中的党的形象,报社按照各年龄段人数的比例,用分层随机抽样的方法从这60篇文章中抽出20篇文章,并邀请相应作者参加座谈会,若从参加座谈会的年龄在的作者中随机选出2人作为代表发言,求这2人中至少有1人的年龄在的概率.
20.(本小题12分)
某校为了解学生每月零用钱情况,从七、八、九年级1200名学生中随机抽取部分学生,对他们今年4月份的零用钱支出情况进行调查统计并绘制成如下统计图请根据图表中所给的信息,解答下列问题:
组别 | 零用钱支出(单位:元) | 频数(人) | 频率 |
节俭型 | 2 | ||
4 | |||
富足型 | 12 |
| |
| |||
奢侈型 |
| ||
2 |
|
(1)在这次调查中共随机抽取了名学生__________,图表中的__________,__________;
(2)请估计该校今年4月份零用钱支出在“范围的学生人数;
(3)在抽样的“节俭型”学生中,有2位男生和4位女生,校团委计划从中随机抽取两人参与“映山红”的公益活动,求恰好抽中一男一女的概率.
21.(本小题12分)
某商场做促销活动,顾客每购满100元可抽奖一次.在一个口袋内装有除颜色外其余完全相同的5个小球,其中3个红球、1个黑球、1个黄球.某顾客购满100元,可抽奖一次.
(1)若从中依次不放回地取出2个球,取出的球中有黄球,则送一件价值10元的礼品,求这位顾客能获得一件价值10元的礼品的概率;
(2)若从口袋中连续取两次球,每次取1个球后放回,当取出的2个球中没有红球时,送一件价值50元的礼品,问这位顾客获得一件价值50元的礼品的可能性会超过20%吗?
22.(本小题12分)
甲、乙两人进行羽毛球比赛,采取“三局两胜”制,即两人比赛过程中,谁先胜两局即结束比赛,先胜两局的是胜方,另一方是败方.根据以往的数据分析,每局比赛甲胜乙的概率均为,甲、乙比赛没有平局,且每局比赛是相互独立的.
(1)求比赛恰进行两局就结束的概率;
(2)求这场比赛甲获胜的概率.

