高中地理人教版 (2019)必修 第一册第三节 地球的历史复习练习题
展开第3课 地球的历史
目标导航
课程标准
课标解读
1.运用地质年代表等资料,简要描述地球的演化过程
1.理解地层的概念和沉积岩的形成
2.理解化石的形成及其意义
3.了解地质年代表,能简单描述地球的演化历史
知识精讲
知识点01 化石和地质年代表
(一)化石
1、地层的概念:具有时间顺序的层状岩石
2、沉积岩的地层具有明显的层理构造,一般先沉积的层在下,后沉积的层在上。在沉积岩形成的过程中,有些生物的遗体或遗迹会在沉积物中保存下来,形成化石,所以同一时代的地层往往含有相同或者相似的化石。生物总是从低级向高级、从简单向复杂进化的,因此,越古老的地层含有越低级、越简单生物的化石。
3、生物的生长过程深受地理环境的影响。通过研究地层和它们包含的化石,科学家发现了不同时期主要生命形式的特点及其变化,并以此了解地球的生命历史和古地理环境。
(二)地质年代表
1、科学家对全球各地的地层和古生物化石进行了对比研究,发现地球演化呈现明显的阶段性。根据地层顺序、生物演化阶段、岩石年龄等,科学家把漫长的地球历史按照宙、代、纪等时间单位,进行系统性地编年,这就是地质年代表。
2、地质年代表
冥古宙
太古宙
元古宙
显生宙
前寒武纪
古生代
中生代
新生代
寒武纪
奥陶纪
志留纪
泥盆纪
石炭纪
二叠纪
三叠纪
侏罗纪
白垩纪
古近纪
新近纪
第四纪
3,科学家把寒武纪作为显生宙的开始。
【即学即练1】确定地层时代和顺序的依据是()
A.地层的新老关系 B.地层层理 C.地层中所含化石 D.地层上下排列
【答案】C
【详解】
地层一般是由上而下越来越古老,但由于地壳运动和外力作用,有可能出现特殊情况,因此地层排列的顺序不一定是当初形成的时间顺序,而生物总是从低级向高级、从简单向复杂进化的,因此,越古老的地层含有越低级、越简单生物的化石。因此地层中生物的化石是确定地层时代的最可靠的依据。
知识点02 地球的演化历程
(一)前寒武纪
1、前寒武纪是自地球诞生到距今5.41亿年前的漫长时期,包括了冥古宙、太古宙和元古宙,约占地球历史的90%。
2、地球形成之初,大气的主要成分是二氧化碳、一氧化碳、甲烷和氨,缺少氧气。
3、冥古宙时期,地球上只有一些有机质,没有生命的迹象。
4、太古宙时期出现了蓝细菌等原核生物。蓝细菌能够通过光合作用制造氧气。
5、元古宙时,蓝细菌大爆发,大气成分开始发生改变,生物也因此得到进一步发展,演化出真核生物和多细胞生物。
6、前寒武纪是重要的成矿时期,大量的铁、金、镍、铬等矿藏出现在这一时期的地层中。
(二)古生代
1、古生代可分为早古生代和晚古生代。其中,早古生代包括寒武纪、奥陶纪、志留纪,晚古生代包括泥盆纪、石炭纪和二叠纪。
2、古生代期间地壳运动剧烈,许多地方反复上升和下沉,海陆格局发生了多次大的变迁。到了后期地球各块大陆汇聚成一个整体,称为联合古陆。
3、早古生代是海洋无脊椎动物发展的时代。早期,地球上海洋面积远大于现在,海洋无脊椎动物空前繁盛,有三叶虫、笔石、鹦鹉螺等。到了后期,海洋面积缩小,陆地上开始出现低等的植物。
4、晚古生代是脊椎动物发展的时代。早期鱼类大量繁衍。到了中期,一些鱼类逐渐进化成能适应陆地环境的两栖类。晚期,气候变得干旱,一些两栖动物进化成更能适应干燥气候的爬行动物,裸子植物开始出现。
5、晚古生代蕨类植物繁盛,形成了茂密的森林,是地质历史上重要的成煤期。
6、古生代末期,发生了地球生命史上最大的物种灭绝事件,几乎95%的物种从地球上消失,古生代由此告终。
(三)中生代
1、中生代可分为三叠纪、侏罗纪和白垩纪。
2、三叠纪晚期,由于板块运动剧烈,联合古陆开始解体,各大陆向现在的位置漂移。
3、这一时期爬行动物盛行,尤其是恐龙,在侏罗纪和白垩纪达到繁盛,因此中生代也被称为爬行动物的时代。裸子植物极度繁盛,中生代也是主要的成煤期。
4、中后期,一些爬行动物开始向鸟类发展,小型哺乳动物出现。
5、中生代末期发生了物种大灭绝事件,包括恐龙在内的绝大多数物种从地球上消失,成为中生代结束的标志。
(四)新生代
1、新生代是最近的生物时代,分为古近纪、新近纪和第四纪。
2、联合古陆在新生代最终解体,各大陆板块漂移到现在的位置,形成了现代海陆分布格局。这时期地壳运动剧烈,形成了现代地势起伏的基本面貌。
3、新生代被子植物高度繁盛,草原面积扩大,哺乳动物快速发展,生物界逐渐呈现现代面貌,特别是第四纪出现了人类,这是生物发展史上的重大飞跃。
4、第四纪时期,全球出现数次冷暖交替变化。气候寒冷期,冰川范围扩大,海平面下降,许多生物向较低纬度迁移;气候温暖期,冰川范围缩小,海平面上升,海水浸没了若干低洼的地方。目前,地球处于一个温暖期。
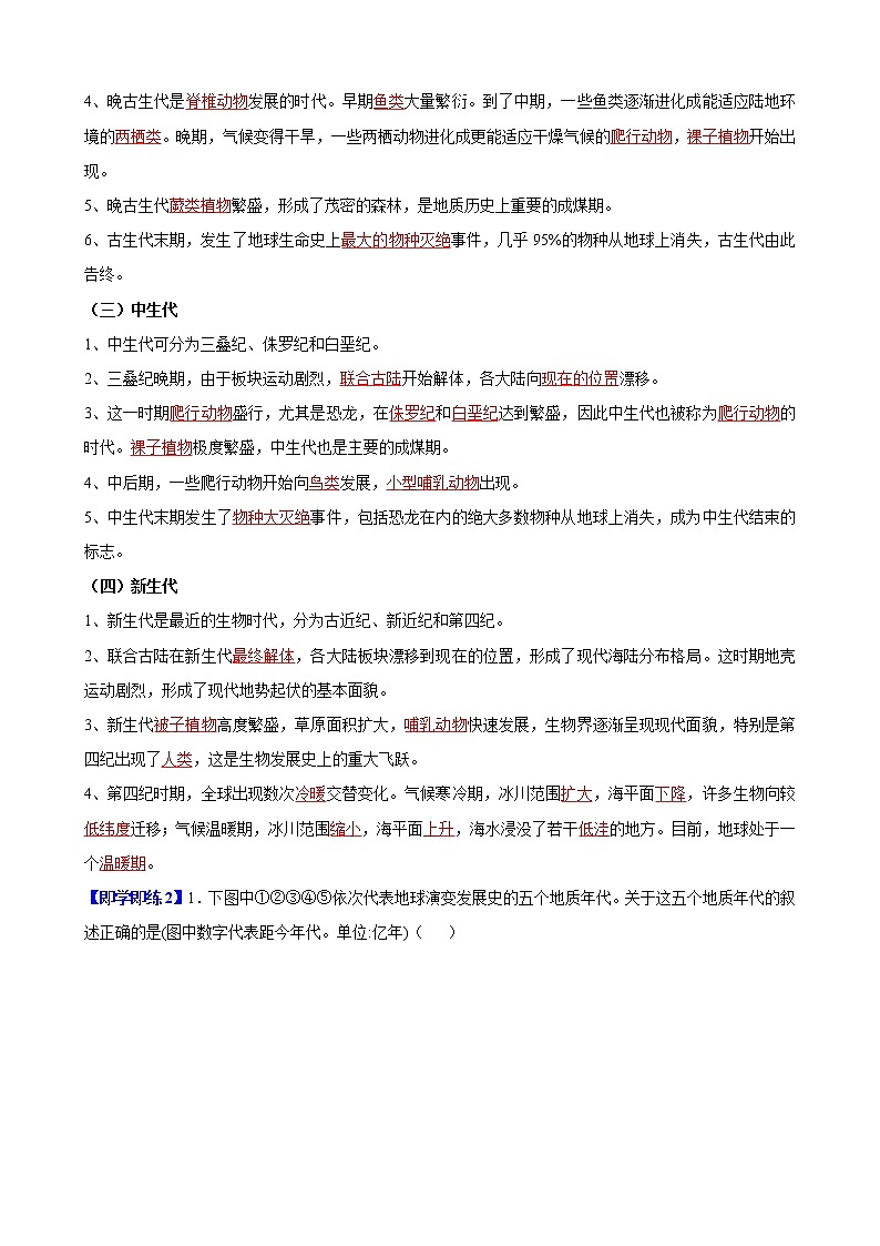
【即学即练2】1.下图中①②③④⑤依次代表地球演变发展史的五个地质年代。关于这五个地质年代的叙述正确的是(图中数字代表距今年代。单位:亿年)( )
A.①为太古代,⑤为新生代 B.地层中含有三叶虫化石的是②代
C.地层中含有恐龙化石的是③代 D.喜马拉雅造山运动发生在④代
【答案】A
【详解】
根据时间可以判断①到⑤代表的地质年代分别是:太古代、元古代、古生代、中生代、新生代,A正确;含有三叶虫化石的地质年代是③古生代,B错误;含有恐龙化石的地质年代是④中生代,C错误;喜马拉雅造山运动发生在⑤新生代,D错误。故选A。
【点睛】
想象的“历史”:46亿年前,地球形成;38亿年前,出现最简单的生命;5.6亿年前,出现海洋动物;3.9亿年前,一些海洋的动物爬上陆地生活;2.5亿年前,出现恐龙;6500万年前,恐龙灭绝,哺乳类动物开始兴盛;几十万年前:出现人类。
2.三叶虫属于古海洋无脊椎动物,在地球上生活了3.2亿多年,至二叠纪完全灭绝。图为古生物野外科考时,在地表下2.5米处的地层中发现的三叶虫化石标本。据此完成下题。三叶虫化石的发现,可以证明该地层形成时当地发生过( )
A.冰川侵蚀 B.岩浆活动 C.沉积作用 D.人类活动
【答案】C
【分析】
本题以三叶虫化石标本图片为载体,考查化石的地理意义,侧重考查学生的地理实践力素养。
【详解】
依据材料可知,三叶虫属于古海洋无脊椎动物,在地表下2.5米处的地层中发现的三叶虫化石标本,表明该地层发生过泥沙沉积,C正确。故本题的正确选项为C。
能力拓展
考法01 化石和地质年代表
1,沉积岩的形成过程与地层
沉积岩形成时,年代早的先沉积,年代晚的后沉积,具有明显的层理构造,即为地层。
2,化石的形成和意义
(1)在沉积岩形成的过程中,有些生物的遗体或遗迹会在沉积物中保存下来,形成化石
(2)通过研究地层和它们包含的化石,发现了不同时期主要生命形式的特点及其变化,并以此了解地球的生命历史和古地理环境。
考法02 地球的演化历程
1,前寒武纪
(1)前寒武纪十分漫长,约占地球历史的90%。
(2)寒武纪时期的大气主要成分与现在差别很大,太古宙时期出现蓝细菌,元古宙时蓝细菌大爆发,大气成分发生变化,生物得以发展
(3)这一时期是重要的成矿时期
2,古生代
(1)古生代期间地壳运动剧烈,后期地球各块大陆汇聚成一个整体,称为联合古陆。
(2)早古生代是海洋无脊椎动物发展的时代。到了后期,陆地上开始出现低等的植物。
(3)晚古生代是脊椎动物发展的时代。早期鱼类大量繁衍。到了中期,一些鱼类进化成两栖类。晚期,一些两栖动物进化成爬行动物。
(4)晚古生代出现裸子植物,蕨类植物繁盛,是地质历史上重要的成煤期。
3,中生代
(1)三叠纪晚期,联合古陆开始解体,各大陆向现在的位置漂移。
(2)中生代爬行动物盛行,恐龙在侏罗纪和白垩纪达到繁盛,因此中生代被称为爬行动物的时代。裸子植物极度繁盛,中生代也是主要的成煤期。
(3)中后期,一些爬行动物开始向鸟类发展,小型哺乳动物出现。
(4)中生代末期发生了物种大灭绝事件,包括恐龙在内的绝大多数物种从地球上消失,成为中生代结束的标志。
4,新生代
1、联合古陆最终解体,各大陆板块漂移到现在的位置,形成了现代海陆分布格局。这时期地壳运动剧烈,形成了现代地势起伏的基本面貌。
2、被子植物高度繁盛,草原面积扩大,哺乳动物快速发展,生物界逐渐呈现现代面貌,第四纪出现了人类。
3、第四纪时期,全球出现数次冷暖交替变化。目前,地球处于一个温暖期。
【典例2】关于地球上生物的演化,排列正确的是( )
A.裸子植物、蓝细菌、被子植物 B.爬行动物、鱼类、鸟类
C.被子植物、蕨类植物、裸子植物 D.无脊椎动物、两栖动物、人类
【答案】D
【详解】
生物总从简单到复杂、从低级向高级演化。地壳演化史中,动物界发展阶段:元古代为动物孕育、萌芽和发展的初期阶段;古生代寒武纪、奥陶纪、志留纪为海生无脊椎动物时代;古生代泥盆纪为鱼类时代;古生代石炭纪和二叠纪为两栖动物时代;中生代三叠纪、侏罗纪、白垩纪为爬行动物时代(后期出现鸟类);新生代第三纪为哺乳动物时代;新生代第四纪为人类时代。植物界发展阶段:元古代至古生代奥陶纪为海生藻类时代(前寒武纪出现蓝细菌);古生代志留纪至石炭纪为陆上孢子植物时代(包括蕨类植物等);古生代二叠纪至中生代侏罗纪为祼子植物时代;中生代白垩纪以来为被子植物时代。由此判断,D正确,ABC错误。故选D。
分层提分
题组A 基础过关练
下图为地球某地质时期地理环境复原图,据此完成下面小题。
1.该地质时期被称为( )
A.海生无脊椎动物时代 B.海生脊椎动物时代
C.裸子植物兴盛时代 D.灵长哺乳动物时代
2.该地质时期( )
A.联合古陆形成 B.重要的成煤期 C.现代海陆位置形成 D.海洋脊椎动物灭绝
【答案】
1.C
2.B
【分析】
1.据图可知,图中有数量众多的恐龙和高大植物,可判断景观所示的时代是中生代,该时期裸子植物繁盛,C正确。故选C。
2.中生代由于板块剧烈运动,联合古陆开始解体,该时期裸子植物数量庞大,因此是地质史上重要的成煤期,B正确。故选B。
【点睛】
本题主要考查地球地质时期历史演变,需要考生掌握常规知识就可解答,难度不大。解答本题的前提是考生必须知道恐龙生活在中生代,该时期裸子植物在地球上规模庞大。
地球的年龄约为46亿年。根据地质断代的结构,将地球历史划分为前寒武纪、古生代、中生代和新生代。完成下面小题。
3.关于第四纪生物进化的说法,正确的是( )
A.无脊椎动物空前繁盛 B.裸子植物极度兴盛
C.出现了高级智慧生物 D.蕨类植物高度繁盛
4.地球历史上两次重要的造煤时期是( )
A.元古代和古生代后期 B.元古代后期和中生代
C.古生代前期和新生代 D.古生代后期和中生代
【答案】
3.C
4.D
【分析】
3.以三叶虫、珊瑚为代表的无脊椎动物空前繁盛期出现在古生代,A错误。中生代裸子植物繁盛,被称为“裸子植物时代”,B错误。新生代第四纪,古猿一直向着人类的方向进化,高级智慧生物出现,C正确。古生代晚期,陆地上的蕨类植物繁茂,D错误。故选C。
4.晚古生代蕨类植物繁盛期和中生代裸子植物繁盛期是两次重要的造煤时期,D正确。故选D。
【点睛】
该题考查地球演化的历史,需要具备一定的区域认知学科素养。
在地球的演化过程中,海陆分布以及地形起伏不断变化。据此完成下面小题。
5.联合古陆形成的地质年代是( )
A.新生代 B.中生代 C.古生代 D.前寒武纪
6.下列山脉中,属于新生代形成的是( )
①喜马拉雅山②安第斯山
③大兴安岭④阿尔卑斯山
A.①③④ B.①②④ C.①②③ D.②③④
【答案】
5.C
6.B
【分析】
5.古生代期间地壳运动剧烈,海陆格局发生了多次大的变迁,后期地球各块大陆汇聚成一个整体,成为联合古陆,C正确。故选C。
6.新生代时期联合古陆最终解体,现代地势起伏的基本面貌也在这一时期形成,地球上的一些高大山脉如阿尔卑斯山脉、喜马拉雅山脉、落基山脉、安第斯山脉等都是在这一时期形成的,①②④正确。故选B。
【点睛】
本题考查地球的演化历史,要求具备一定的区域认知学科素养。
题组B 能力提升练
2012年,云南帽天山等地附近的“澄江动物化石群”被列入亚洲唯一的化石类世界自然遗产,这里发现了距今约5.2-5.41亿年大量动物化石。该动物化石群中有大量海生藻类和海生无脊椎动物化石,如海绵动物、腔肠动物、腕足动物、环节动物和节肢动物等。据此完成下面小题。
1.澄江动物化石群反映的典型动物和所处的地质年代是( )
A.三叶虫、古生代 B.爬行类动物、中生代 C.哺乳类动物、新生代 D.灵长类动物、第四纪
2.该动物化石群反映当时云南可能是( )
A.寒冷的海洋 B.温暖广阔的浅海 C.湿热的森林地区 D.干热的陆地环境
3.当时的海陆分布大势是( )
A.全球基本都是海洋 B.主要形成了联合古陆 C.海陆格局已经基本形成 D.各大陆正在漂移中
4.该动物化石群动物存在的地质年代名称是( )
A.寒武纪 B.三叠纪 C.侏罗纪 D.白垩纪
【答案】
1.A
2.B
3.A
4.A
【分析】
本题主要考查地质年代特点相关知识。
1.根据图文材料,澄江动物化石群典型的动物为三叶虫,所处的地质年代为古生代,A项正确,BCD项错误。故选A。
2.三叶虫与珊瑚、海百合、腕足动物、头足动物等动物共生,大多适应于浅海低栖爬或以半游泳生活,所以该动物化石群反应当时云南可能是温暖广阔的浅海,B项正确,ACD项错误。故选B。
3.澄江动物化石群距今约5.2-5.41亿年,为早古生代,当时海陆分布大势全球基本都是海洋,A项正确,BCD项错误。故选A。
4.根据材料,澄江动物化石群距今约5.2-5.41亿年,应该为早生代的寒武纪,A项正确。三叠纪、侏罗纪、白垩纪都为中生代,BCD项错误。故选A。
【点睛】
早古生代是海洋无脊椎动物的时代,典型动物为三叶虫,当时全球基本为海洋。
5.2019年6月19日上午,有市民在山东省淄川西河镇东庄村北侧的山上发现了许多疑似化石的石头,石头上能清晰地看出动、植物的形状(如图)据专家介绍该化石为阿门角石(古无脊椎动物)化石。据此推测化石中的植物最可能是( )
A.藻菌植物 B.蕨类植物 C.裸子植物 D.被子植物
【答案】A
【分析】
本题考查地质年代生物的演化过程,主要是考查知识的迁移运用能力。
【详解】
阿门角石属于古无脊椎动物。头足纲,鹦鹉螺亚纲的一属。壳直,体管大,偏中心,呈串珠状,内体管发育。常见于我国北部奥陶纪地层中,属于早古生代。此阶段植物以水生菌藻类为主,A对;蕨类植物主要在石炭纪,在上古生代;裸子植物主要在中生代,被子植物在新生代。因其余植物均比该阶段晚,故可排除。
地层年代的系与系之间的全球标准就俗称为“金钉子”。2011年,中国科学院地质古生物研究所对外宣布,寒武系江山阶“金钉子”正式在我国浙江江山确立。图1为江郎山古生代早期寒武纪地层岩石景观图,图2为图1地层中的三叶虫化石。完成下面小题。
6.图1所示层状岩石是因( )
A.海底沉积物变硬而成 B.陆地沉积物变硬而成
C.海底岩浆冷却而成 D.风力沉积物变硬而成
7.由图2推测下列说法正确的是( )
A.寒武纪时期恐龙大灭绝 B.该岩层可找到鱼类化石
C.该岩层储藏丰富的煤炭 D.寒武纪出现海生无脊椎动物
【答案】
6.A
7.D
【分析】
6.根据材料可知,图1所示岩层中含有三叶虫化石,因为三叶虫属于海生无脊椎动物,因此可以推测图1所示岩石形成于海底,不是陆地,当然也不会是风力作用形成的,B、D错误。图中岩石具有明显的层理结构,表明该岩石为沉积岩,不是岩浆岩,A正确,C错误。故选A。
7.“图1为江郎山古生代早期寒武纪地层岩石景观图,图2为图1地层中的三叶虫化石”,分析材料可知,寒武纪时期出现三叶虫等海生无脊椎动物,D正确。中生代末期,恐龙灭绝,A错误。寒武纪时期,鱼类尚未出现,B错误。晚古生代和中生代是重要的成煤期,海生无脊椎动物在早古生代,还不是重要的成煤期,C错误。故选D。
【点睛】
动物界的生物发展阶段为:古生代:海生无脊椎动物时代-鱼类时代-两栖动物时代;中生代:爬行动物时代;新生代:哺乳动物时代-人类。
8.阅读图文材料,回答问题。
由于多种因素的影响,地球在距今约22亿年到1万年间的漫长地质年代里经历了三次大冰期。距今6亿年到3亿年间为震旦纪冰期;在距今2亿年至3亿年,地球又发生了第二次大冰期。这次大冰期始于石炭纪末期,止于二叠纪中期,大约延续了一亿年,根据动植物化石和冰碛层的分析发现,这次大冰期主要影响南半球,被称为“南半球的冰期”;距今二、三百万年到一百万年间为第四纪冰期。大冰期之间为间冰期。大冰期时气温比平均值下降4~7℃,海面降低,陆地大面积被冰雪覆盖。间冰期时气候转暖,高纬度大陆冰川面积缩小,中纬度山岳冰川大规模后退,雪线上升,全球自然带向两极方向推移,海面上升。
(1)推测大冰期和间冰期期间,地球上的物种数量各有什么变化及变化的原因。
(2)在距今1万年到19世纪末的历史时期,我国经历了四次寒冷期和四次温暖期。说出我国历史时期气候寒暖变化依据的获得途径有哪些?
【答案】(1)大冰期时物种锐减。因为大冰期时气温下降,气候寒冷,许多生物因不适应寒冷的气候而灭绝。间冰期时物种迅速增加。因为间冰期时气温上升,气候温暖,生物演化、进化和繁衍的速度加快。
(2)史料记载(或文献记载);考古发掘。
【分析】
本题主要考查地质年代的相关知识。
【详解】
(1)大冰期:因气温下降,气候非常寒冷,物种数量大量减少,甚至有些生物灭绝。间冰期:气温较高,适合生物生存与发展,物种特别丰富。
(2)在我国历史时期的气候变化可以通过史料记载、考古发掘、化石地层研究等方面获得气候变化依据。
题组C 培优拔尖练
科学家研究表明,史上最大规模的灭绝事件不仅导致生物多样性骤降,还促使生物古地理格局发生巨变,下图为古生代晚二叠纪到中生代早三叠纪生物多样性纬度梯度曲线的变化图。完成下面小题。
1.从图中可以看出晚二叠纪——早三叠纪之交的生物大灭绝导致生物古地理格局发生了巨大变化,下面说法正确的有( )
①生物多样性纬度梯度逐渐减弱②热带地区显著的生物多样性高峰消失
③中纬地区生物灭绝率最高④导致生物多样性从两极向赤道没有显著区别
A.①②③ B.②③④ C.①②④ D.①③④
2.根据所学知识判断下列关于古生代末期物种灭绝事件叙述错误的是( )
A.部分海生无脊椎动物种类灭绝 B.蕨类植物明显衰退
C.脊椎动物中古老的两栖类灭绝 D.裸子植物明显衰退
【答案】
1.C
2.D
【分析】
1.从图中可以看出晚二叠纪——早三叠纪之交的生物大灭绝导致生物古地理格局发生了巨大变化,①生物多样性纬度梯度逐渐减弱,差别变小;②热带地区显著的生物多样性高峰消失,跟其它纬度没有差别; ④原来是赤道向两极减少,现在导致生物多样性从两极向赤道没有显著区别,①②④正确。低纬度地区生物灭绝率最高,③错误。C正确,ABD错误,故选C。
2.到在6500万年前后,也就是中生代白垩纪晚期,裸子植物大规模灭绝和衰退,不是发生在古生代末期,D叙述错误。古生代末期部分海生无脊椎动物种类灭绝、蕨类植物明显衰退、脊椎动物中古老的两栖类灭绝叙述正确,ABC叙述正确。根据题干,本题要求选择说法错误的选项,答案选D。
【点睛】
本题组主要考查地球的地质历史年代的相关知识。2.5亿年至2.03亿年,三叠纪爬行动物和裸子植物的崛起。到在6500万年前后,也就是白垩纪晚期,恐龙大灭绝、裸子植物大规模灭绝和衰退,地球上的裸子植物逐渐消亡后,取而代之的是大量的被子植物。
在英国的东南部海岸,白垩土悬崖十分常见(如左图所示),白垩是一种白色疏松的土状石灰岩,颗粒均匀、细小又柔软,用手就能搓碎。在海岸带悬崖下的沙滩上常能找到菊石(如右图所示),菊石是划分和对比地层最有效的标准化石。完成下面小题。
3.白垩土的形成( )
A.化学沉积—地壳抬升 B.地壳抬升—海浪侵蚀
C.海浪沉积—地壳抬升 D.海浪侵蚀—垂直崩塌
4.菊石亚纲动物是已灭绝的海生无脊椎动物,生存于中奥陶世至晚白垩世,由此推断其可能的灭绝时期是( )
A.古生代末期 B.中生代末期 C.新生代末期 D.寒武纪
【答案】
3.A
4.B
【分析】
3.结合材料提示:“白垩是一种白色疏松的土状石灰岩,”可知,白垩土属于石灰岩地貌,石灰岩是化学沉淀物沉积而成,现在出现在海岸边,说明其形成后经历了地壳上升过程。A正确。石灰岩属于沉积岩,应先经历沉积作用过程,B、D错误。海浪沉积主要形成沙滩,而不是石灰岩,C错误。故选A。
4.根据题干描述中可知,菊石“生存于中奥陶世至晚白垩世,”奥陶纪和白垩纪分别属于古生代和中生代,因此菊石灭绝的时期最有可能是中生代末期,B正确。菊石到白垩纪依然存在,说明古生代没有灭绝,A错误。菊石只生存到白垩纪,也就是中生代末期,新生代没有生存,说明不是新生代末期灭绝的,C错误。寒武纪属于古生代早期,还没有菊石,D错误。故选B。
【点睛】
地球历史上存在两次生物大灭绝,分别是:(1)古生代末期,60%以上的海生无脊椎动物种类灭绝,脊椎动物中的原始鱼类和古老的两栖类全部灭绝,蕨类植物明显衰退。(2)中生代末期,恐龙突然销声匿迹,海洋中50%以上的无脊椎动物种类灭绝。
2020年4月30日国际学术期刊《自然》最新发表一篇论文称:古生物学家在马达加斯加岛发现一具哺乳动物最完整骨架化石,将其命名为:“疯狂野兽”是一只体重估计为3.1千克的未成年个体,属于已知来自同时期的最大哺乳形类,这可能反映了物种孤立演化所产生的巨大化。
5.“疯狂野兽”可能来自的时代是( )
A.寒武纪 B.石炭—二叠纪 C.新近纪 D.泥盆纪
6.“疯狂野兽”出现孤立演化可能的原因是( )
A.马达加斯加面积大,物种活动空间广
B.气候条件适合特有物种生长
C.人类活动干预少
D.孤立大陆有利于特有物种进化
【答案】
5.C
6.D
【分析】
5.“疯狂野兽”是一只体重估计为3.1千克的未成年个体,属于已知来自同时期的最大哺乳形类,哺乳动物出现在新近纪,C正确,ABD错误,故选C。
6.在远离非洲大陆的马达加斯加岛发现“疯狂野兽”化石,出现孤立演化可能的原因是孤立大陆有利于特有物种进化,D正确。物种活动空间广、气候条件适合特有物种生长就不会出现孤立演化,AB错。人类尚未出现,C错。D正确,ABC错误,故选D。
【点睛】
本题组主要考查地球的地质历史的有关知识。新近纪是指新生代的第二个纪。新近纪生物界的总面貌与现代更为接近,开始于距今2300万年,一直延续了2140万年。它包括中新世和上新世,也是地史上发生过大规模冰川活动的少数几个纪之一,又是哺乳动物和被子植物高度发展的时代,人类的出现是这个时代的最突出的事件。
7.阅读图文资料,完成下列要求。
生物大灭绝是指大规模的集群灭绝,具有一定的周期性,在地球上大约6200万年就会发生一次。科学家认为:海平面降低,沿海生态系统被破坏,浅层大陆架暴露,埋藏在海底的有机质被氧化,消耗氧气,释放出二氧化碳;海平面上升,陆地生物遭到灭顶之灾,海洋里也缺氧。同时研究发现:海平面的升落与地球表面冰川体积关系紧密,气温升高,冰川融化,海平面上升;冰川凝固,海平面下降。下图示意地球物质历史上五次大的生物大灭绝时期生物灭绝比例及其对应的地理现象。
(1)据图文材料归纳地球历史上前四次生物大灭绝时期共同的气候变化特点及推理依据。
(2)概括二叠纪末期生物大灭绝时期的气候变化过程。
(3)一般认为,由于小行星撞击地球,大量高密度尘埃弥漫在大气中,导致地球表面的光照 ,引发植物光合作用减弱,绿色植物死亡,同时地表气温 ,最终导致恐龙灭绝。
【答案】(1)特点:气候变冷(气温下降)。(依据:四次生物灭绝期间都发生过海平面下降,这种变化与气候变冷紧密相关。
(2)过程:气候先变冷,后变暖。
(3)减弱;降低。
【分析】
本题考查气候变迁和生物灭绝。
【详解】
(1)由图可知,气温降低会导致海平面下降;气温升高会导致海平面上升。前四次生物大灭绝时都发生过海平面下降,气候均变冷。
(2)由图可知,海平面先降后升,所以气温先变冷后变暖。
(3)尘埃削弱太阳辐射,导致光照减少,到达地表的太阳辐射减少,他面辐射随之下降,气温也降低。
8.阅读图文材料,完成下列要求。
《侏罗纪公园》是一部科幻冒险电影。影片主要讲述了哈蒙德博士召集大批科学家利月凝结在琥珀中的史前蚊子体内的恐龙血液提取出恐龙的遗传基因,将已绝迹6500万年的史前庞然大物复生,使整个努布拉岛成为恐龙的乐园,即“侏罗纪公园”。
(1)指出科幻电影《侏罗纪公园》中的恐龙这种物种主要出现的地质年代及距今时间。
(2)说明人们研究这种早已灭绝的早期爬行动物的方法。
(3)简析在龙繁盛的时代地球上主要的植物及对于我们目前的人类社会有何影响?
【答案】(1)中生代的侏罗纪和白垩纪 2.01亿~6600万
(2)通过对地层和化石的研究,使我们人类获知了恐龙的基本信息以及其生活的古地理环境。
(3)中生代裸子植物极度繁盛,在陆地植物中占主要地位。中生代是主要的成煤期,为我们目前的人类社会发展提供了大量的化石能源。
【分析】
本题组主要考查地球的地质历史的有关知识。恐龙是所有陆生爬行动物中体格最大的一类,很适宜生活在沼泽地带和浅水湖里,那时的空气温暖而潮湿,食物也很容易找到。所以恐龙在地球上统治了一亿多年的时间,但不知什么原因,它们在6500万年前很短的一段时间内突然灭绝了,今天人们看到的只是那时留下的大批恐龙化石。
【详解】
(1)1841年,英国科学家理查德·欧文 在研究几块样子像蜥蜴骨头化石时,认为它们是某种史前动物留下来的,并命名为恐龙,意思是"恐怖的蜥蜴"。恐龙这种物种主要出现在中生代的侏罗纪和白垩纪,距今约2.52亿年--6600万年。
(2)通过对地层和化石的研究,使我们人类获知了恐龙的基本信息以及其生活的古地理环境。恐龙是中生代时期(2.3亿年前)的一类爬行动物,矫健的四肢、长长的尾巴和庞大的身躯是大多数恐龙的写照。 它们主要栖息于湖岸平原(或海岸平原)上的森林地或开阔地带。
(3)古生代裸子植物极度繁盛,在陆地植物中占主要地位。中生代是主要的成煤期,煤炭是现代社会最重要的矿物燃料,所以说,因此可以说该时代的茂密的植物,为我们目前的人类社会发展提供了大量的化石能源。
高中地理第一章 宇宙中的地球第三节 地球的历史精品巩固练习: 这是一份高中地理第一章 宇宙中的地球第三节 地球的历史精品巩固练习,共23页。试卷主要包含了地质年代表,中生代,新生代等内容,欢迎下载使用。
高中第三节 地球的历史精品巩固练习: 这是一份高中第三节 地球的历史精品巩固练习,文件包含13地球的历史-学生版2023年高一地理同步精品讲义必修一docx、13地球的历史-教师版2023年高一地理同步精品讲义必修一docx等2份试卷配套教学资源,其中试卷共32页, 欢迎下载使用。
人教版 (2019)必修 第一册第三节 地球的历史优秀练习题: 这是一份人教版 (2019)必修 第一册第三节 地球的历史优秀练习题,文件包含同步讲义高中地理人教版2019必修第一册--13《地球的历史》讲义原卷版docx、同步讲义高中地理人教版2019必修第一册--13《地球的历史》讲义解析版docx等2份试卷配套教学资源,其中试卷共28页, 欢迎下载使用。

