- 人教部编版历史八年级上册第16课 毛泽东开辟井冈山道路 课件(含视频)+教案+素材+背记要点清单+同步分层作业含解析卷 课件 11 次下载
- 人教部编版历史八年级上册第17课 中国工农红军长征 课件(含视频)+教案+素材+背记要点清单+同步分层作业含解析卷 课件 10 次下载
- 人教部编版历史八年级上册 第19课 七七事变与全民族抗战 课件(含视频)+教案+素材+背记要点清单+同步分层作业含解析卷 课件 12 次下载
- 人教部编版历史八年级上册 第20课 正面战场的抗战 课件(含视频)+教案+素材+背记要点清单+同步分层作业含解析卷 课件 11 次下载
- 人教部编版历史八年级上册 第21课 敌后战场的抗战 课件(含视频)+教案+素材+背记要点清单+同步分层作业含解析卷 课件 11 次下载
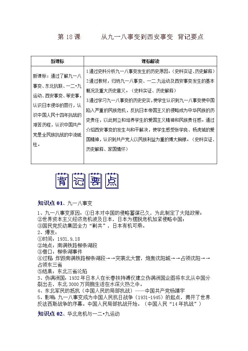
人教部编版八年级上册第18课 从九一八事变到西安事变优秀作业课件ppt
展开初中历史人教部编版八年级上册第六单元 中华民族的抗日战争第18课 从九一八事变到西安事变教课内容课件ppt: 这是一份初中历史人教部编版八年级上册第六单元 中华民族的抗日战争第18课 从九一八事变到西安事变教课内容课件ppt,共26页。PPT课件主要包含了九一八事变,西安事变,Content,联合抗日等内容,欢迎下载使用。
初中历史人教部编版八年级上册第六单元 中华民族的抗日战争第18课 从九一八事变到西安事变教课ppt课件: 这是一份初中历史人教部编版八年级上册第六单元 中华民族的抗日战争第18课 从九一八事变到西安事变教课ppt课件,共22页。PPT课件主要包含了九一八事变,日军占领东北大学校园,爱新觉罗溥仪,抗日义勇军,抗日游击队,杨靖宇,关外关内,西安事变等内容,欢迎下载使用。
初中历史人教部编版八年级上册第六单元 中华民族的抗日战争第18课 从九一八事变到西安事变课文内容ppt课件: 这是一份初中历史人教部编版八年级上册第六单元 中华民族的抗日战争第18课 从九一八事变到西安事变课文内容ppt课件,共26页。PPT课件主要包含了九一八事变,北大营,柳条湖,议一议,东三省沦亡,相关史事,日本大陆政策,亚洲乃至全世界,伪满洲国成立,中国人民的局部抗战等内容,欢迎下载使用。

