2022-2023学年粤教版选择性必修第三册 第五章 原子与原子核 达标检测卷
展开
这是一份2022-2023学年粤教版选择性必修第三册 第五章 原子与原子核 达标检测卷,共7页。
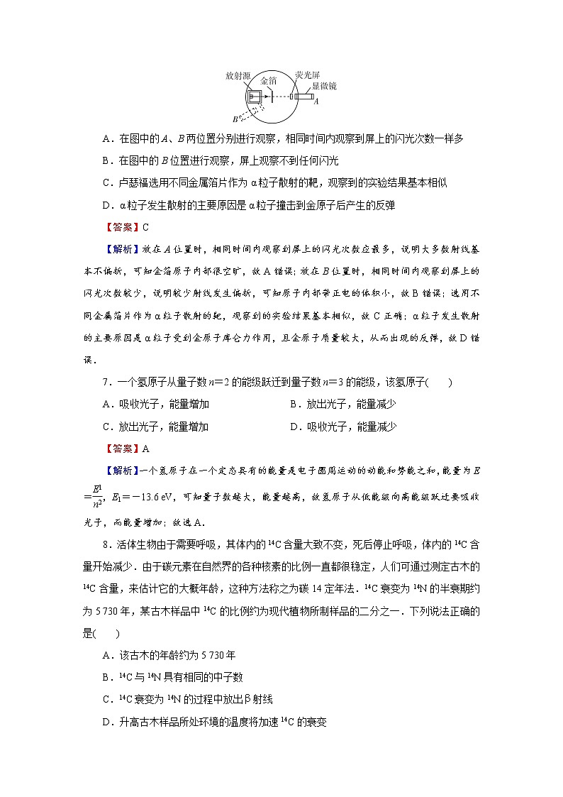
第五章达标检测卷(考试时间:60分钟 满分:100分)一、选择题(本题共10小题,每小题6分,共60分.在每小题给出的四个选项中,第1~7题只有一项符合题目要求,第8~10题有多项符合题目要求.)1.下面列出的是一些核反应方程式:P→Si+X;Be+He→C+Y;N+He→O+Z.其中( )A.X是质子,Y是中子,Z是正电子B.X是正电子,Y是中子,Z是质子C.X是正电子,Y是质子,Z是中子D.X是中子,Y是正电子,Z是质子【答案】B【解析】根据核反应的质量数和电荷数守恒可知,X的质量数为0,电荷数为1,则X为正电子;Y的质量数为1,电荷数为0,为中子;Z的质量数为1, 电荷数为1,为质子.故选B.2.下列关于原子核的叙述,正确的是( )A.居里夫人通过α粒子轰击铝原子核,首次发现了中子B.核反应堆中的“慢化剂”是为了减慢反应速度,防止反应过于剧烈C.轻核聚变过程中,会有质量亏损,要释放能量D.原子核的质量越大,比结合能就越小【答案】C【解析】查德威克在α粒子轰击铍核实验中发现了中子,故A错误;核反应堆中的“慢化剂”是减慢中子速度,故B错误;轻核聚变过程中,会有质量亏损,由爱因斯坦质能方程可知,要释放能量,故C正确;比结合能为结合能与核子数的比值,则原子核的质量越大,比结合能不一定越小,故D错误.3.科研人员正在研制一种新型镍铜电池,它采用半衰期长达100年的放射性同位素镍(Ni)和铜作为电池的正负极,利用镍63发生β衰变释放电子给铜片,为负载提供电能.下列说法正确的是( )A.镍63的β衰变方程为Ni→e+CuB.β衰变释放的电子是核内n→e+H所产生的C.提高温度,增大压强可以改变镍63的半衰期D.经过200年该电池中的镍将全部变成其他金属【答案】B【解析】根据电荷数守恒、质量数守恒知镍63的裂变方程是Ni→e+Cu,故A错误;β衰变所释放的电子是原子核中的一个中子转变为一个质子和一个电子,故B正确;放射性物质的半衰期由原子核内部因素决定,与原子核所处的物理环境和化学状态无关,故C错误;采用半衰期长达100年的放射性同位素镍63,经过200年,是经过两个半衰期,转变1-=,即只有四分之三的镍转化为其他金属,故D错误.故选B.4.下列说法正确的是( )A.结合能越大的原子核一定越稳定B.核力存在于原子核内任意两个核子之间C.发生链式反应的一个条件是铀块的体积必须达到临界体积D.一个原子核发生一次α衰变,新核相对于原来的原子核,质量数和电荷数都减少2【答案】C【解析】描述原子核稳定性的是比结合能,比结合能越大的原子核一定越稳定,故A错误;核力是短距力,两个核子需要处在一定距离内才会有核力,故B错误;发生链式反应的条件是裂变物质的体积必须大于或等于临界体积,或裂变物质的质量必须大于或等于临界质量,故C正确;α粒子的质量数为4,核电荷数为2,一个原子核发生一次α衰变,新核相对于原来的原子核,质量数减少4和电荷数减少2,故D错误.5.一个U核衰变为一个Pb核的过程中,发生了m次α衰变和n次β衰变,则m、n的值分别为( )A.8、6 B.6、8C.4、8 D.8、4【答案】A【解析】在α衰变的过程中,电荷数少2,质量数少4,在β衰变的过程中,电荷数多1,有2m-n=10,4m=32,解得m=8,n=6,故A正确,B、C、D错误.6.如图所示为卢瑟福α粒子散射实验装置的示意图,图中的显微镜可在圆周轨道上转动,通过显微镜前相连的荧光屏可观察α粒子在各个角度的散射情况.下列说法正确的是( )A.在图中的A、B两位置分别进行观察,相同时间内观察到屏上的闪光次数一样多B.在图中的B位置进行观察,屏上观察不到任何闪光C.卢瑟福选用不同金属箔片作为α粒子散射的靶,观察到的实验结果基本相似D.α粒子发生散射的主要原因是α粒子撞击到金原子后产生的反弹【答案】C【解析】放在A位置时,相同时间内观察到屏上的闪光次数应最多,说明大多数射线基本不偏折,可知金箔原子内部很空旷,故A错误;放在B位置时,相同时间内观察到屏上的闪光次数较少,说明较少射线发生偏折,可知原子内部带正电的体积小,故B错误;选用不同金属箔片作为α粒子散射的靶,观察到的实验结果基本相似,故C正确;α粒子发生散射的主要原因是α粒子受到金原子库仑力作用,且金原子质量较大,从而出现的反弹,故D错误.7.一个氢原子从量子数n=2的能级跃迁到量子数n=3的能级,该氢原子( )A.吸收光子,能量增加 B.放出光子,能量减少C.放出光子,能量增加 D.吸收光子,能量减少【答案】A【解析】一个氢原子在一个定态具有的能量是电子圆周运动的动能和势能之和,能量为E=,E1=-13.6 eV,可知量子数越大,能量越高,故氢原子从低能级向高能级跃迁要吸收光子,而能量增加;故选A.8.活体生物由于需要呼吸,其体内的14C含量大致不变,死后停止呼吸,体内的14C含量开始减少.由于碳元素在自然界的各种核素的比例一直都很稳定,人们可通过测定古木的14C含量,来估计它的大概年龄,这种方法称之为碳14定年法.14C衰变为14N的半衰期约为5 730年,某古木样品中14C的比例约为现代植物所制样品的二分之一.下列说法正确的是( )A.该古木的年龄约为5 730年B.14C与14N具有相同的中子数C.14C衰变为14N的过程中放出β射线D.升高古木样品所处环境的温度将加速14C的衰变【答案】AC【解析】设原来14C的质量为M0,衰变后剩余质量为M,则有M=M0其中n为发生半衰期的次数,由题意可知剩余质量为原来的,故n=1,所以死亡时间为5 730年,故A正确;14C的中子数是8个,14N的中子数是7个,故B错误;14C衰变为14N的过程中质量数没有变化,而核电荷数增加1,是14C中的一个中子变成了一个质子和一个电子,放出β射线,故C正确;放射元素的半衰期与物理环境以及化学环境无关,故D错误.9.下面有四个核反应方程.①U+n→Sr+Xe+3x1②H+x2→He+n③U→Th+x3④Mg+He→Al+x4下列说法正确的是( )A.①是核聚变 B.x2为HC.③是核裂变 D.x4为H【答案】BD【解析】根据质量数与质子数守恒可知x1的质量数为=1而质子数为=0,所以x1是n,①是核裂变反应,故A错误;根据质量数与质子数守恒可知x2的质量数为3+1-2=2而质子数为2-1=1,所以x2是H,故B正确;根据质量数与质子数守恒可知x3的质量数为238-234=4,而质子数为92-90=2,所以x3是He,③是α衰变,故C错误;根据质量数与质子数守恒可知x4的质量数为24+4-27=1而质子数为12+2-13=1,所以x4是H,故D正确.10.下列说法正确的是( )A.轻核聚变反应方程H+H→He+X中,X表示中子B.U→Ba+Kr+2n是铀核裂变的一种反应方程C.放射性元素与不同的元素形成化合物,其半衰期不同D.比结合能越大,原子核中核子结合得越牢固,原子核越稳定【答案】AD【解析】轻核聚变反应方程H+H→He+X中,X的质量数为m=2+3-4=1,电荷数z=1+1-2=0,故X表示中子,故A正确;铀核裂变的一种核反应方程U+n→Ba+Kr+3n,故B错误;放射性元素的半衰期由原子核自身内部因素决定,与物质处于单质还是化合物无关,故C错误;比结合能越大,原子核中核子结合的越牢固,原子核越稳定,故D正确.二、非选择题(本题共4小题,共40分)11.(11分)热核反应在宇宙中时时刻刻地进行着.太阳就是一个巨大的热核反应堆,太阳的主要成分是氢,太阳的中心温度使氢核聚变成氦核的反应不停地进行着,不断地放出能量.太阳在“核燃烧”的过程中“体重”不断减轻.(1)太阳内部的热核反应中4个质子聚变为1个氦核He,请写出核反应方程.(2)若质子、氦核、正电子的静止质量分别为mp=1.672 6×10-27 kg,mα=6.642 5×10-27 kg,me=0.000 9×10-27 kg,则4个质子发生上述热核反应所释放的能量是多少?(结果保留3位有效数字)(3)已知太阳每秒释放的能量为3.8×1026 J,则太阳每秒减少的质量为多少千克?(结果保留1位有效数字)(4)太阳现在的质量约为2×1030 kg,科学家预测太阳质量减少万分之三,热核反应将不能继续进行.请你计算推导太阳还能存在多少年?(结果保留1位有效数字)解:(1)核反应方程为4H―→He+2e.(2)由核反应方程可知ΔE=(4mp-mα-2me)c2=4.15×10-12 J.(3)太阳每秒释放的能量为E=3.8×1026 J,则太阳每秒减少的质量为Δm==4×109 kg.(4)太阳还能存在的时间为t== s=1.5×1017 s=5×109 年.12.(8分)U受中子轰击时会发生裂变,产生Ba和Kr,同时放出200兆电子伏特的能量.现要建设发电能力是10万千瓦的核电站,用铀235作为原子锅炉的燃料.假设核裂变释放的能量的50%转化为电能.(1)写出核反应方程;(2)一天需要纯铀235的质量为多大?(阿伏伽德罗常量取6.02×1023个/摩尔)解:(1)核反应方程为U+n→Ba+Kr+3n.(2)每一天的发电量为E=Pt=10×104×103×24×3 600 J=8.64×1012 J消耗的铀235核的个数为n===5.4×1023,需要的纯铀235的质量为m=M=×235×10-3 kg=0.21 kg.13.(10分)一个铍核(Be)和一个α粒子反应后生成一个碳核,放出一个中子并释放出5.6 MeV的能量.(计算结果保留2位有效数字)(1)写出这个核反应过程;(2)如果铍核和α粒子共130 g,且刚好反应完,求共放出多少能量?(3)这130 g物质反应过程中,其质量亏损是多少?解:(1)Be+He→12 6C+n.(2)铍核和氦核的摩尔质量之和μ=MBe+Mα=(9+4)g/mol=13 g/mol,铍核和氦核各含的摩尔数n== mol=10 mol,故放出的能量ΔE=n·NA·E放=10×6.02×1023×5.6 MeV=3.371×1025 MeV≈5.4×1012 J.(3)质量亏损Δm== kg=6.0×10-5 kg.14.(11分)现有一群处于n=4能级上的氢原子,已知氢原子的基态能量E1=-13.6 eV,氢原子处于基态时电子绕核运动的轨道半径为r,静电力常量为k,普朗克常量h=6.63×10-34 J·s.则:(1)电子在n=4的轨道上运动的动能是多少?(2)这群氢原子发光的光谱共有几条谱线?画出对应的图示.(3)这群氢原子发出的光子的最大频率是多少?解:(1)电子绕核运动,由库仑引力提供向心力,则k=m,又 r4=42r,解得电子绕核运动的动能为Ek=.(2)这群氢原子的能级图如图所示,由图可以判断出,这群氢原子可能发生的跃迁共有6种,所以它们的光谱线共有6条.(3)频率最高的光子能量最大,对应的跃迁能量差也最大,即由n=4跃迁到n=1发出的光子能量最大,根据玻尔理论得,发出光子的能量hν=E1,代入数据解得ν=3.1×1015 Hz.

