所属成套资源:沪科版数学七年级上册整册授课课件+教案
初中数学沪科版七年级上册3.2 一元一次方程的应用优秀课件ppt
展开这是一份初中数学沪科版七年级上册3.2 一元一次方程的应用优秀课件ppt,文件包含第1课时等积变形和行程问题pptx、第1课时等积变形和行程问题doc等2份课件配套教学资源,其中PPT共12页, 欢迎下载使用。
3.2 一元一次方程的应用
第1课时 等积变形和行程问题
【知识与技能】
1.通过一元一次方程解决实际问题,进一步体会方程这一数学模型的重要作用,增强数学的应用意识.
2.掌握一元一次方程解应用题的一般步骤,能根据问题的意义,检验结果的合理性.
【过程与方法】
从学生熟悉的一元一次方程及一元一次方程的解法的基础上,引出利用一元一次方程解决实际问题.通过各种师生活动加深学生对“列一元一次方程解应用题的一般步骤”的理解;让学生在经历知识的获得过程中,体会数学模型思想.过程中还培养了学生的运算能力,提高了教学效率.
【情感态度】
经历将数学问题实际化的过程,感受数学在生活中的应用,进一步体会方程模型的重要性.
【教学重点】
重点是掌握列一元一次方程解决实际问题.
【教学难点】
难点是灵活运用一元一次方程解等积变形和行程问题.
一、情境导入,初步认识
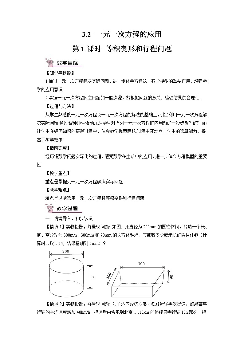
【情境1】实物投影,并呈现问题:如图,用直径为200mm的圆柱体钢,锻造一个长、宽、高分别为300mm,300mm和90mm的长方体毛坯,应截取多少毫米长的圆柱体钢(计算时π取3.14,结果精确到1mm)?
【情境2】实物投影,并呈现问题:为了适应经济发展,铁路运输再次提速,如果客车行驶的平均速度增加40km/h,提速后由合肥到北京1 110km的路程只需行驶10h.那么,提速前,这趟客车平均每小时行驶多少千米?
【教学说明】学生独立思考后,小组讨论,教师注意引导学生正确列出方程,在列方程时,注意等量关系的确定及未知数的设法.在解决问题的过程中,让学生总结列方程解应用题的一般步骤,并能根据问题的意义,检验结果的合理性.情境1中设应截取的圆柱体钢长为xmm.根据题意,得3.14×x=300×300×90,解这个方程得x≈258.检验:x≈258适合方程,且符合题意.答:应截取约258mm长的圆柱体钢.情境2中设提速前客车平均每小时行驶xkm,那么提速后客车平均每小时行驶(x+40)km.客车行驶路程1 110km,平均速度是(x+40)km/h,所需时间是10h.根据题意,得:10(x+40)=1 110.解方程,得x=71.检验:x=71适合方程,且符合题意.
答:提速前这趟客车的平均速度是71km/h.
【教学说明】通过现实情景再现,让学生体会到实际生活中的数学问题,并使学生体验数学知识与生活实际的联系.学生通过前面的情景引入,在老师的引导下,通过自己的观察,归纳出结论,进而体验到成功的喜悦,同时,也激发了学生学习的兴趣.
二、思考探究,获取新知
列方程解应用题的方法步骤
问题1列方程解应用题的方法步骤是什么?
问题2寻找等量关系的方法有哪些?
【教学说明】学生通过回顾列方程解应用题的过程,再经过观察、分析、类比后能得出结论.
【归纳结论】列方程解应用题的方法步骤:
(1)审:审题,弄清题意,明确各数量之间的关系;(2)找:找出能够表示应用题全部含义的一个相等关系;(3)设:设未知数,通常题目问什么,就可以设什么为未知数;(4)列:根据这个相等关系列出所需的代数式,从而列出方程;(5)解:解所列出的方程,求出未知数的值;(6)答:检验是否符合题意,答题.列方程解应用题的关键是寻找题目中的等量关系,一般有下列三种方法:①从有关数量比较的关键词语中发现等量关系,如大、小、多、少、倍、分等;②借助基本数量关系,探讨数量之间的等量关系,如路程=平均速度×时间;③注意变化中的不变量,寻找隐含的等量关系,如行程问题中,静水速度不变等.
三、运用新知,深化理解
1.甲、乙两站相距1200千米,一列慢车从甲站开出,每小时行80千米,一列快车从乙站开出,每小时行120千米,两车同时开出,出发后( )小时两车相距200千米.
A.5 B.7 C.5或7 D.6
2.一块长、宽、高分别为4cm,3cm,2cm的长方体橡皮泥,要用它来捏一个底面半径为1.5cm的圆柱,圆柱的高是多少?
3.小亮与小莹在运动场上跑步,跑道一圈的长为400米,小亮与小莹的速度分别为5米/秒与4米/秒.
(1)如果二人从跑道上某一位置同时相背起跑,那么经过多少秒二人第一次相遇?
(2)如果二人从跑道上某一位置同时同向起跑,那么经过多少分钟小亮第一次追上小莹?
【教学说明】通过新课的讲解以及学生的练习,充分做到讲练结合,让学生更好巩固新知识.通过本环节的讲解与训练,让学生对一元二次方程有了更加明确的认识,同时也尽量让学生明白知识点不是孤立的,需要前后联系,才能更好地处理问题.
【答案】1.C
2.解:设圆柱的高是xcm,根据题意,得4×3×2=π×1.52x,解得x=cm.
答:圆柱的高是cm.
5.解:(1)设经过x秒二人第一次相遇.根据题意,得5x+4x=400,解这个方程,得x=.
所以经过秒二人第一次相遇.
(2)设经过y秒小亮第一次追上小莹.根据题意,得5y-4y=400,
解这个方程,得y=400. .
所以经过分钟小亮第一次追上小莹.
四、师生互动,课堂小结
1.列方程解应用题的一般步骤是什么?
2.如何运用一元一次方程解决等积变形问题和行程问题?
3.通过这节课的学习,你还有哪些疑惑,大家交流.
【教学说明】引导学生自己小结本节课的知识要点及数学方法,从而将本节知识点进行很好的回顾以加深学生的印象,同时使知识系统化.
1.布置作业:从教材第94页“练习”和第97页“习题3.2”中选取.
2.完成同步练习册中本课时的练习.
本节课主要是列方程解决等积变形与行程问题,列方程解应用题的过程实际上就是将问题“数学化”的过程.也就是先将实际问题化为数学问题,即方程,也就是“数学模型”,然后解这个数学问题,即解方程,再将这个数学问题的解转化为实际问题的解.
相关课件
这是一份沪科版七年级上册第3章 一次方程与方程组3.2 一元一次方程的应用图文ppt课件,共11页。PPT课件主要包含了新课导入,新课推进,路程平均速度×时间,随堂演练等内容,欢迎下载使用。
这是一份数学七年级上册3.2 一元一次方程的应用作业ppt课件,共19页。
这是一份初中数学沪科版七年级上册3.2 一元一次方程的应用课文配套课件ppt,共11页。PPT课件主要包含了新课导入,新课推进,路程平均速度×时间,随堂演练等内容,欢迎下载使用。

