资料中包含下列文件,点击文件名可预览资料内容




还剩5页未读,
继续阅读
所属成套资源:2023甘肃省民勤一中、天祝一中、古浪一中等三校高二下学期3月月考及答案(九科)
成套系列资料,整套一键下载
2023甘肃省民勤一中、天祝一中、古浪一中等三校高二下学期3月月考历史试题含答案
展开
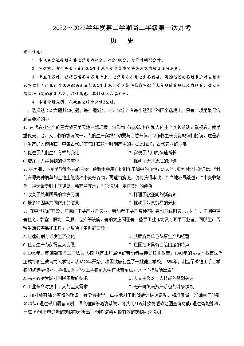
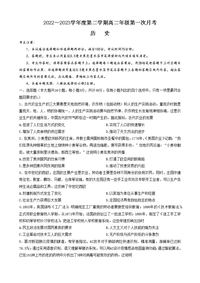
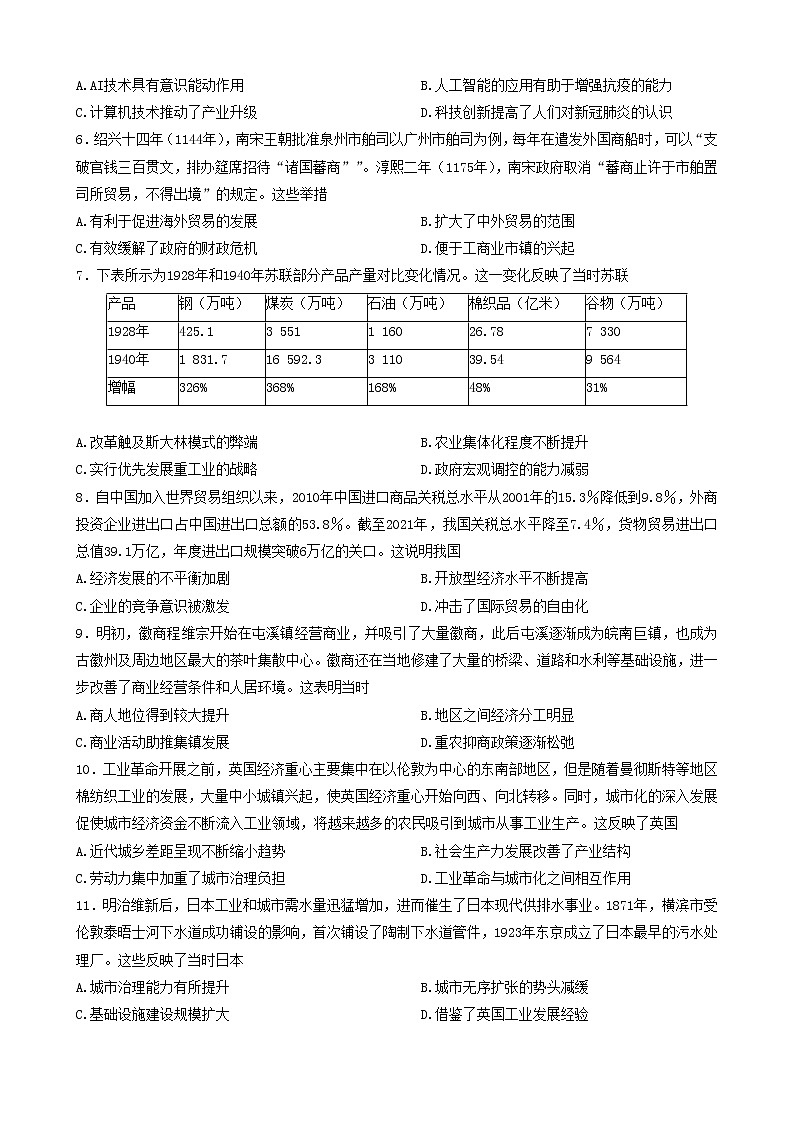
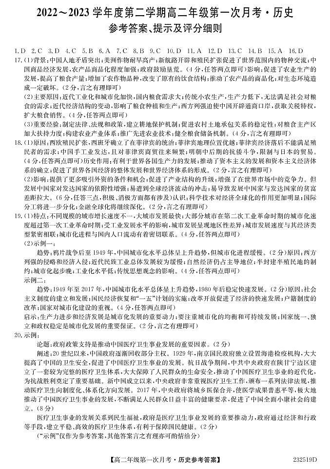
这是一份2023甘肃省民勤一中、天祝一中、古浪一中等三校高二下学期3月月考历史试题含答案,文件包含甘肃省民勤一中天祝一中古浪一中等三校2022-2023学年高二下学期3月月考历史试卷无答案docx、高二历史答案pdf等2份试卷配套教学资源,其中试卷共9页, 欢迎下载使用。
相关试卷
甘肃省民勤一中、天祝一中、古浪一中等三校2022-2023学年高二下学期3月月考历史试卷(含答案):
这是一份甘肃省民勤一中、天祝一中、古浪一中等三校2022-2023学年高二下学期3月月考历史试卷(含答案),共16页。试卷主要包含了单选题,材料题,论述题等内容,欢迎下载使用。
甘肃省武威市民勤一中、天祝一中、古浪一中等三校联考2022-2023学年高一下学期第一次月考历史试卷(含答案):
这是一份甘肃省武威市民勤一中、天祝一中、古浪一中等三校联考2022-2023学年高一下学期第一次月考历史试卷(含答案),共13页。试卷主要包含了单选题,材料题,论述题等内容,欢迎下载使用。
甘肃省武威市天祝一中、民勤一中、古浪一中等四校联考2023-2024学年高二上学期期中考试历史试卷(含答案):
这是一份甘肃省武威市天祝一中、民勤一中、古浪一中等四校联考2023-2024学年高二上学期期中考试历史试卷(含答案),共12页。试卷主要包含了单选题,论述题,材料题等内容,欢迎下载使用。