资料中包含下列文件,点击文件名可预览资料内容
还剩3页未读,
继续阅读
所属成套资源:2023甘肃省民勤一中、天祝一中、古浪一中等三校高二下学期3月月考及答案(九科)
成套系列资料,整套一键下载
2023甘肃省民勤一中、天祝一中、古浪一中等三校高二下学期3月月考政治试卷PDF版含答案
展开
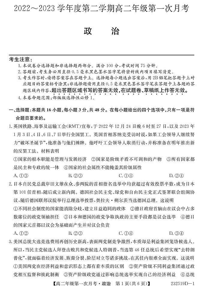
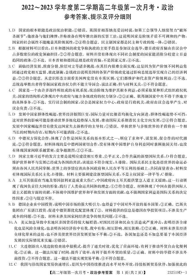
这是一份2023甘肃省民勤一中、天祝一中、古浪一中等三校高二下学期3月月考政治试卷PDF版含答案,文件包含甘肃省民勤一中天祝一中古浪一中等三校2022-2023学年高二下学期3月月考政治试卷PDF版无答案pdf、高二政治答案pdf等2份试卷配套教学资源,其中试卷共8页, 欢迎下载使用。
相关试卷
2022-2023学年甘肃省武威市民勤一中、天祝一中、古浪一中等三校联考高一下学期第一次月考政治试卷含答案:
这是一份2022-2023学年甘肃省武威市民勤一中、天祝一中、古浪一中等三校联考高一下学期第一次月考政治试卷含答案,共9页。试卷主要包含了本试卷分选择题和非选择题两部分,答题前考生务必用直径0,考生作答时请将答案答在答题卡上,08亿辆,其中汽车3,2岁提高到77等内容,欢迎下载使用。
甘肃省武威市天祝一中、民勤一中、古浪一中等四校2023-2024学年高一上学期期中联考政治试卷(含答案):
这是一份甘肃省武威市天祝一中、民勤一中、古浪一中等四校2023-2024学年高一上学期期中联考政治试卷(含答案),共14页。试卷主要包含了单选题,材料分析题,开放性试题等内容,欢迎下载使用。
2024武威天祝一中、民勤一中、古浪一中等四校高二上学期期中联考政治试题含解析:
这是一份2024武威天祝一中、民勤一中、古浪一中等四校高二上学期期中联考政治试题含解析,共1页。试卷主要包含了本卷主要考查内容等内容,欢迎下载使用。

